神了!阿里P8级数据库专家手写出了这份438页数据库高效优化手册

54 阅读1分钟

数据库系统

数据库系统(Database System),是由数据库及其管理软件组成的系统。

数据库系统是为适应数据处理的需要而发展起来的一种较为理想的数据处理系统,也是一个为实际可运行的存储、维护和应用系统提供数据的软件系统,是存储介质 、处理对象和管理系统的集合体。

今天给大家分享的这份资料可是很有来头了,据说是有三位阿里数据库大神联手写的《数据库高效优化手册》,本书一共分为四大部分,第一部分引入篇,第二部分原理篇,第三部分SQL篇,第四部分实践篇,下面给大家展示一下!

数据库高效优化手册

内容展示

  • 优化器

  • SQL解析与游标

  • 哈希连接

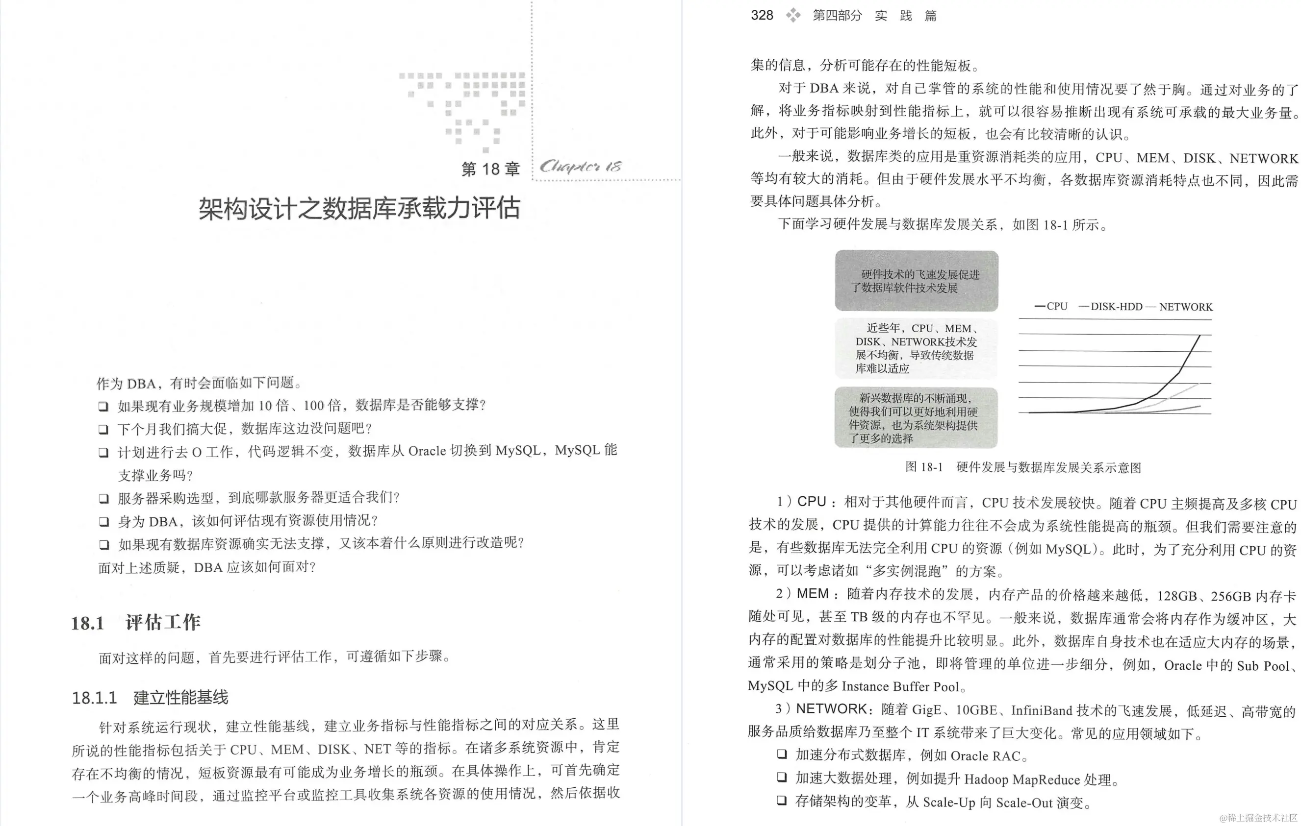
本书的内容还是比较全面的,只是展示的时候没有给大家展示齐全,