Amazon EKS 监控方案实践(下)| 博思云为云技术分享,提供专业的云管理服务(云MSP服务)

294 阅读1分钟

博思云为专业的云服务提供商 视频教学视频

上篇回顾

  • 如何搭建eks集群

  • 如何创建alb插件

  • 如何创建ebs插件

  • 如何搭建prometheus服务

本文重点

  • 搭建Grafana

  • 对接Prometheus

  • Grafana屏幕展示

搭建 Grafana

创建 Grafana 的 yaml 文件

mkdir ${HOME}/environment/grafana -p

cat << EoF > ${HOME}/environment/grafana/grafana.yaml
datasources:
  datasources.yaml:
    apiVersion: 1
    datasources:
    - name: Prometheus
      type: prometheus
      url: http://prometheus-server.prometheus.svc.cluster.local
      access: proxy
      isDefault: true
EoF

博思云为 亚马逊云科技 AWS EKS

部署Grafana

###创建命名空间
kubectl create namespace grafana
 
###Helm添加grafana仓库
helm repo add grafana https://grafana.github.io/helm-charts
 
###更新
helm repo update
 
###部署安装(需要修改成你的子网,初始化密码为admin)
helm install grafana grafana/grafana \
--namespace grafana \
--set persistence.storageClassName="gp2" \
--set persistence.enabled=true \
--set adminPassword='admin' \
--values ${HOME}/environment/grafana/grafana.yaml

博思云为 亚马逊云科技 AWS EKS

安装之后如下图:

博思云为 亚马逊云科技 AWS EKS

添加注解

###需要添加注解
kubectl annotate service grafana  service.beta.kubernetes.io/aws-load-balancer-nlb-target-type=ip \
  service.beta.kubernetes.io/aws-load-balancer-scheme=internet-facing \
  service.beta.kubernetes.io/aws-load-balancer-subnets=subnet-02cbfaaf2093cf95f,subnet-01614bc0f46e7439f,subnet-03a3409ceaabd52e3 \
  service.beta.kubernetes.io/aws-load-balancer-type=nlb -n grafana
  
###更改类型
kubectl patch service grafana -p '{"spec": {"type": "LoadBalancer"}}' -n grafana

博思云为 亚马逊云科技 AWS EKS

访问Grafana

关注博思云为视频号查看详细视频教程

关注博思云为视频号查看详细视频教程

关注博思云为视频号查看详细视频教程

关注博思云为视频号查看详细视频教程

默认,我们在创建 Grafana 的时候,指定了集群的 yaml 文件。因此不需要添加数据源

添加Dashboard

###模板参考
6417 Pods Monitoring Dashboard
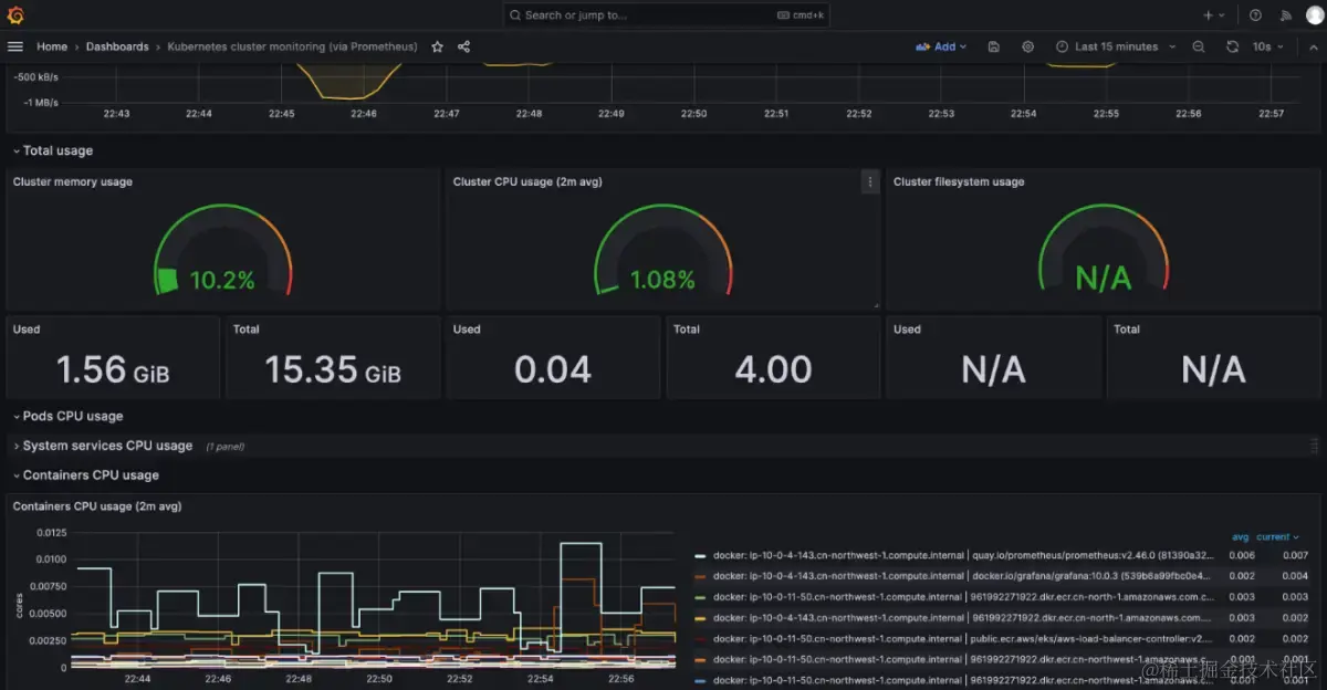
3119 Cluster Monitoring Dashboard
1860 Node Exporter Full
11074 Node Exporter Dashboard EN 20201010-StarsL.cn
15661  K8S for Prometheus Dashboard 20211010 EN
3662  Prometheus 2.0 Overview
 
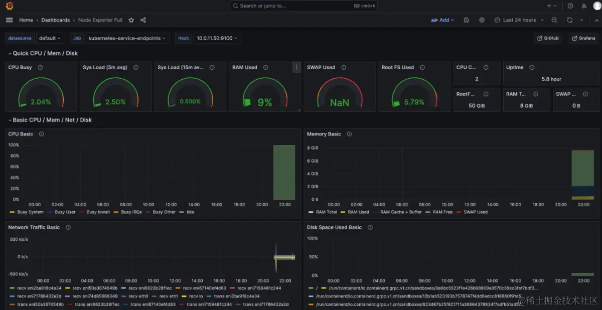
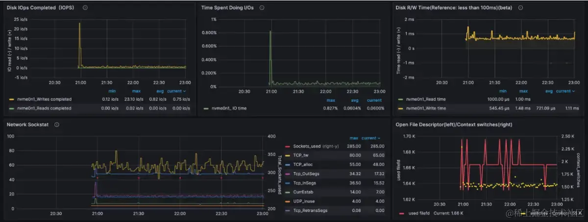
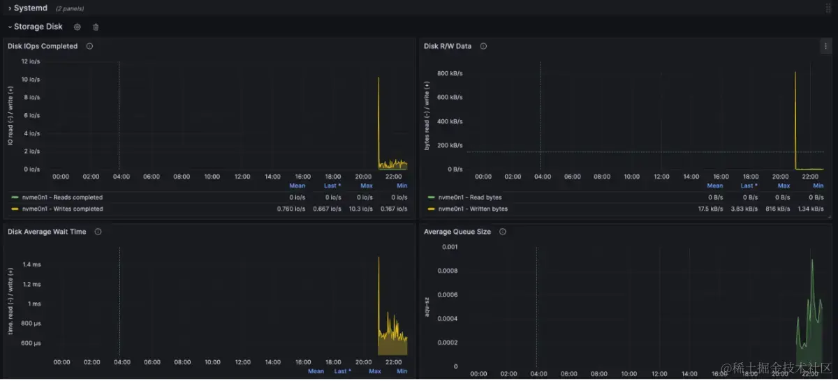
说明:以下截图都来源于上面模版的截图

导入之后,就会有对应的数据展示:

编辑者:张瑞猛

审阅人:Eten.gao