大牛工程师告诉你:开关电源“Y电容”都是这样计算的!

142 阅读3分钟

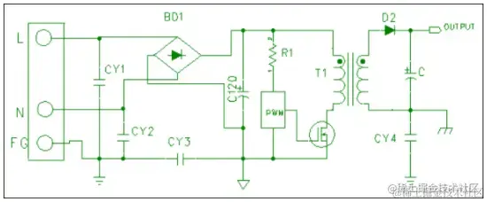
开关电源基本原理图

upfile

1、一次电路(Primary Circuit) :  直接与外部电网电源连接的。
2、二次电路(Secondary Circuit):   位于设备内与一次侧相隔离的那部分电路。
3、Y-电容(Y-Capacitor):   跨接于一次电路与地或一、二次电路之间的高压电容。

开关电源接地、漏电流、耐压测试(安规)

1、接地连续性测试(Ground Continuity Test):

A、定义:

  从Inlet PG 端上通过电流至使用者可接触的接地端,确保其阻值小于规格值,达到接地保护的功用。

B、标淮:

  1、输入电流不大于25A,(DC or AC)电压不超过12V,时间至少3秒(TUV要求)。  2、测试结果:电阻值不得大于100 mΩ。

2、接地泄漏电流测试(Earth Leakage Current Test):

A、定义:

  通过一个被安规单位(UL、TUV、CSA…)认可的“人体阻抗模拟电路”,测量当待测物 (SPS)接通电源时在可触到的金属部件与地之间流经人体的电流量。

B、标淮:

  1、输入电压为额定电压上限的106%。  2、测试结果:Class I≦3.5mA、Class II≦0.25mA。


3、耐压测试(Dielectric Withstand Voltage Test):

A、定义:

  又称高电压介电测试,即 Hi-pot(High Potential)Test,从一次侧对二次侧(或一次侧对地)之间实施高电压,以确定内部绝缘层有隔离危险电压的功用。

B、标淮:

  1、输入电压为下列所示:

upfile

  2、测试结果:不可有绝缘击穿现象(Breakdown)。

耐压测试交流与直流之区别

upfile

耐压测试之漏电流计算方法

1、DC 测试之漏电流设定:  DC 测试电流非常小(μA),一般一次侧对二次侧之间实施DC高电压,漏电流设定:0μA~100μA。
2、AC 测试之漏电流理论计算: 计算公式:I =2πfVCy
其中:f— 测试电压频率 ( 50Hz or 60Hz )V— 测试电压 ( unit : volt )Cy—跨接于一次侧与地或一、二次侧之间的Y电容总和。
所以:Imin = 2π
fVCyminImax = 2πfV*Cymax
Cy 电容计算:Cy =Cy1 Cy2 Cy3 …
若一次侧地与二次侧地之间跨接一颗Y电容(Cy0 ),则:

upfile

Y电容公差一般为:/-20% OR /-10%
3、实际设定AC 测试漏电流时需考虑下列因素:
1)考虑初始漏电流 :  初始漏电流即在无待测物状态下,所测得的漏电流。

  2)考虑Y电容公差 :  电源工程师在选择同一颗容量大小的Y电容时,往往有几个型号,但其公差不一样(有的是 /-10%,有的是 /-20%),给实际漏电流设置带来麻烦,因此我们应该按 /-20% 公差去设定,否则须依 /-10% 公差去设定。
3)考虑实际线路中存在的分散电容,因此漏电流范围设定:(下限取整 :上限入整)

来源:网络声明:本文为转载文章,转载此文目的在于传递更多信息,版权归原作者所有,如涉及侵权,请后台联系小编进行处理。(买电子元器件就上唯样商城)

作者:用户5959439927219
链接:juejin.cn/post/727219…
来源:稀土掘金
著作权归作者所有。商业转载请联系作者获得授权,非商业转载请注明出处。