AI已拥有嗅觉且超越人类?谷歌绘出50万气味图谱,Science发文

129 阅读10分钟

来源 | 新智元

你想知道,下面这个分子是什么味道吗?(文末揭晓)

8月31日,科学家在Science上发文称,AI模型可以让机器拥有比人类具有更好的「嗅觉」。

论文地址:
www.science.org/doi/10.1126…

在这篇论文中,研究人员提出了一种由数据驱动的人类嗅觉高维图谱(POM)。这个图谱逼真地再现了由单一分子诱发的气味感知类别的结构和关系。

50万种气味颜色都与AI预测的气味标签相匹配

研究证明,机器学习模型在理解和描述气味上,已经达到了人类的水平。

并且,在气味描述的前瞻性预测上,AI的准确度已经超过了人类个体!

这意味着,机器感知的边界将进一步扩大——从视觉、听觉,再到嗅觉.....

未来的机器将拥有更多的感知,真正感受和理解自身所处的世界,而不再只是从各种描述中,体验一个悬空的符号世界。

而既然AI模型能将分子结构映射到气味上,它就可以帮我们创造特定的食物口味,或者找到更好的驱蚊化合物。

空气中的化学物质,如何与大脑的气味感相连?

人类有大约400个功能性嗅觉受体。

这些是位于嗅觉神经末端的蛋白质,它们与空气中的分子连接,将电信号传输到嗅球(olfactory bulb)。

嗅觉受体的数量远远超过我们用于视觉的4个,甚至是超过味觉的约40个。

在嗅觉研究中,究竟是什么物理特性让空气传播的分子在大脑中产生气味,一直是个迷。

神经科学的主要目标是了解感官是如何将光转化为视觉、将声音转化为听觉、将食物转化为味觉以及将质地转化为触觉的。

对于视觉和听觉,学界已有了完善的图谱将物理属性(如频率和波长)和感知属性(如音高和颜色)相关联。

但嗅觉还没有这样的图谱。

如果计算机能够识别分子的形状,以及我们最终如何感知气味之间的关系,科学家就可以利用这一知识来加深对人类大脑和鼻子如何协同工作的理解。

为了解决这个问题,莫奈尔化学感官中心(Monell Chemical Senses Center)和初创公司Osmo(从谷歌分离出来)共同领导的一个研究小组,正在研究空气中的化学物质是如何与大脑中的气味感知相联系。

算法根据分子结构预测气味

分子结构如何才能映射到气味感知中?

更具体地说,计算机是否可以根据分子结构预测气味,以及是否优于人类嗅觉的能力。

为了解决这个问题,Alex Wiltschko博士和团队创建了一个机器学习模型——即消息传递神经网络(MPNN)。

这是一种特定的图神经网络,以学习如何将分子气味的形象化描述与气味的分子结构相匹配。

为了绘制分子结构如何与分子气味相对应图谱,研究人员使用了5000种已知化合物的数据集来训练模型。

这些化合物与它们相应嗅觉标签配对,比如,果味、花香、芝士味、薄荷味等等。

研究人员结合了Good Scents and Leffingwell & Associates (GS-LF) 香精香料数据库(图B),建立了一个包含约 5000 个分子的参考数据集,每个分子都有多个气味标签(如奶油味、青草味)。

在这个数据集中,数据输入是分子的形状,输出是对哪些气味词最能描述其气味的预测。

GS-LF香精香料数据库数据库

▲GS-LF香精香料数据库数据库

为了训练模型,研究人员使用Adam优化了模型参数:将加权交叉熵损失超过150个epoch,学习率从5×10衰减 (−4) 到1×10 (−5) ,批大小为128。

此外,GS-LF数据集被拆分为80/20训练/测试集,其中80%的训练集进一步细分为五个交叉验证集。

有了这些交叉验证集,就可以使用Vizier(一种贝叶斯优化算法),通过调整1000次试验,来优化超参数。

当正确调整超参数时,其性能在许多模型体系结构中都是稳健的。

经验感知空间(图D)直观地表示了感知距离(例如,闻起来有茉莉花香味的两个分子之间的距离应该比闻起来有牛肉味的分子之间的距离近)和层次(例如,茉莉花和薰衣草是花香气味家族的子类型)。

气味感知距离和层次

▲气味感知距离和层次

但研究表明,这种结构在基于摩根指纹的气味空间图(Morgan fingerprint-based maps)中丢失了(图E),但POM保留了相对感知距离和层次结构(图F)。

对此,Wiltschko表示,「计算机已经能够将视觉和听觉数字化,但无法将嗅觉数字化——我们感受世界最深层次的感官,这项研究提出并验证了一种新的数据驱动的人类嗅觉图谱,将化学结构与气味感知相匹配。」

大蒜和臭氧,是什么味道?

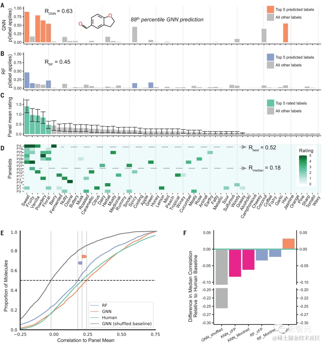
为了确定这个模型的有效性(能否扩展到新的气味上),莫内尔大学的研究人员进行了一个盲验证过程。

在这个过程中,一组训练有素的研究参与者会描述新分子,然后他们的答案会与模型的描述进行比较。

15名小组成员每人会被要求闻400种气味,并且接受了训练,用55个单词(从薄荷到霉味)来描述每种分子。

共同一作Emily Mayhew博士表示:我们对这个模型非常有信心。

Mayhew在莫奈尔读博期间,参与了这项研究。她现在是密歇根州立大学的助理教授。另一位共同一作是Brian K. Lee博士,来自谷歌团队。

为了教会被试们识别气味、选择最合适的词来描述自己的感觉,莫奈尔团队专门设计了一个气味参考工具包。

这是因为,在过去的研究中,很多被试会犯一些常见错误,比如将霉味和麝香混为一谈。

被试会被要求从55个选项中,选择最适用的描述术语,并且对400种气味中的每一种,用1到5分来打分,来评定这个术语在多大程度上适合于这个气味。

一位专家组成员,就将以前未定性的气味剂2,3-二氢苯并呋喃-5-甲醛的气味,评为粉末状,有点腥臭。

在人类嗅觉和AI模型最终pk中,质量控制也非常重要。

这就轮到英国Reading大学的风味化学教授Jane Parker出场了。

她的团队验证了用于测试模型预测的样品的纯度。

首先,他们用气相色谱法,分离出样品中的每种化合物,包括任何杂质。

接下来,团队成员会分别闻嗅每种分离出的化合物,以确定是否有杂质压倒了目标分子的已知气味。

Parker说:「在测试的50个样品中,我们确实发现了一些含有明显杂质的样品。」

比如,在某个案例中,杂质来自合成目标分子时使用的试剂的痕迹,并赋予样品一种独特的黄油气味,超过了感兴趣的气味。「在这种情况下,我们能够解释为什么小组对气味的描述与人工智能的预测不同。」

这种杂质来自于合成目标分子时使用的一种试剂,它使样品散发出一种独特的奶油味,这种奶油味就盖过了相关气味物质的气味。

「在这种情况下,我们就明白为什么专家组成员对气味的描述与AI的预测不同。」

AI嗅觉,赶超人类

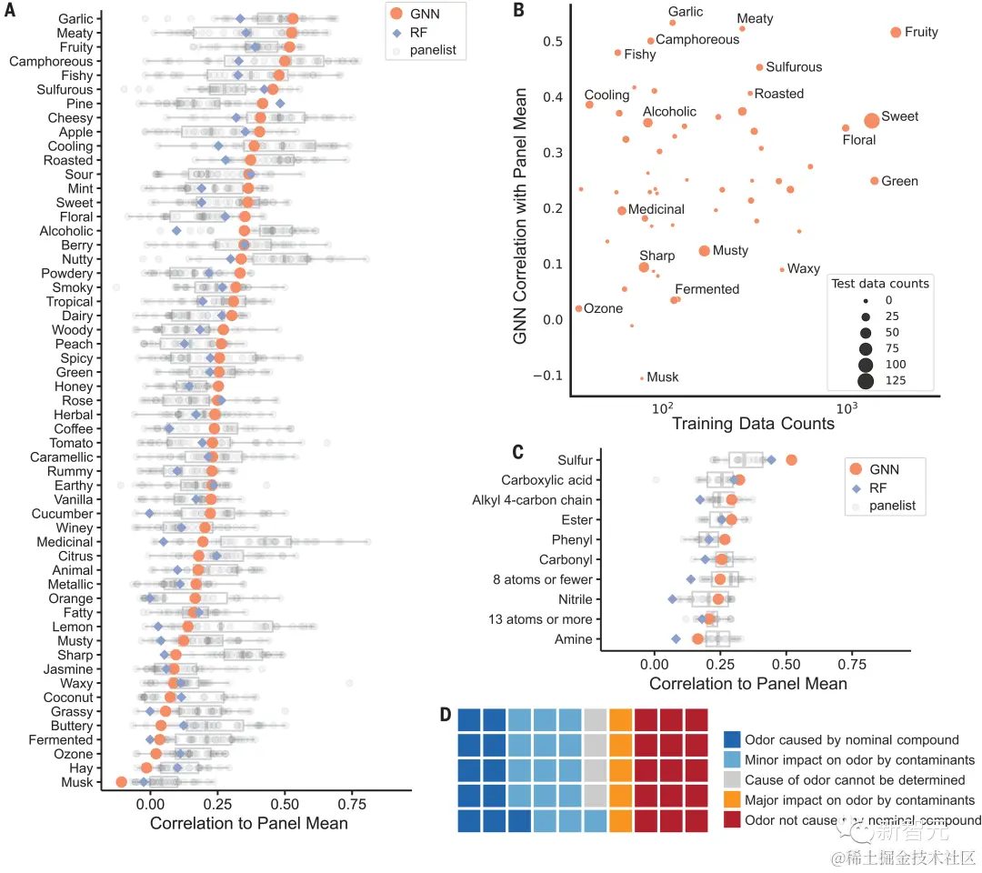
研究人员将模型与个人小组成员的表现进行比较时,除了杂质,该模型对小组气味评级平均值的预测比研究中的任何一个小组成员都要好。

具体来说,在53%的测试分子中,该模型的表现都优于小组成员的平均值。

GNN模型的总体表现达到了人类水平,但它在不同感知和化学类别中的表现如何呢?

研究人员按气味标签对其性能进行分类时,除麝香外,该模型在所有标签上的表现都在人类评分者的分布范围之内,并且在30/55个标签上的表现超过了小组成员的中位数(55%)。

按标签划分的结果表明,GNN模型优于之前在相同数据上训练的最先进模型。

模型性能在结构类和感知类中都很稳健

对特定标签的预测性能,取决于该标签的结构-气味映射的复杂程度。

因此不难理解,模型在大蒜和腥味等具有明确结构决定因素(大蒜为含硫;腥味为胺)的标签上表现最佳,而在麝香标签上表现最差,因为麝香标签至少包括五种不同的结构类别(大环、多环、硝基、甾体类型和直链)。

相比之下,小组成员对特定标签的表现取决于他们对该标签在气味背景下的熟悉程度。

因此,小组成员中对坚果、大蒜和芝士等描述常见食物气味的标签的一致性很强,而对麝香和干草等标签的一致性较弱。

模型的性能还取决于特定标签的训练示例数量。有了足够的示例,模型甚至可以学习到复杂的结构与感知之间的关系。

一般来说,对于训练示例较多的标签(如果味、甜味、花香),模型性能较高(图B),但对于训练示例较少的标签,模型性能要么较高(如腥味、樟脑味、凉意),要么较低(如臭氧、尖锐、发酵)。

同样,模型性能也受到面板测试-重复相关性的限制。

按化学类别(如酯类、酚类、胺类)进行分类时,专家小组和模型的表现相对一致(图C),其中含硫分子的专家小组和模型表现最强。

此外,模型在不同嗅觉任务中的表现依然出色。甚至能在没有经过训练的嗅觉任务上也取得成功。

并且,该模型能够识别出几十对结构不同但气味却非常相似的分子,还能描述潜在气味分子的各种气味特性,如气味强度。

而通过模型可以直接计算出分子在POM中的坐标(图A),研究人员根据这些坐标编制出了大约50万种潜在的气味!

这个数量远远超出了目前气味目录所涵盖的空间(约5000种可购买的、有特征的气味物质)。

这些分子需要训练有素的人类小组成员花费约70人/年的连续嗅觉时间才能收集到。

最后,解答下开篇中提到分子味道,其实是榴莲的臭味分子。