入坑ThreadLocal,这一篇文章就够了

3,811 阅读8分钟

一、前言

很多 Java 开发一般都是做中台较多,并发编程使用的不多。因此,对 ThreadLocal 不太熟悉,所以笔者这里想让大家了解它,知道它是用来干什么的。

二、ThreadLocal 是用来干什么的

ThreadLocal 是 Java 中一种线程封闭技术,它提供了一种线程本地变量的机制,使得每个线程都拥有一个独立的变量副本,这样可以避免多个线程访问同一个变量时产生的并发问题。

ThreadLocal 在工作中还是蛮常用的,笔者使用到的一些场景如下:

  1. 使用 zk 实现选举,采用单例 zkClient,但是对于里面一些全局变量就会存在线程安全问题,这时会希望这些特定的全局变量可以跟线程绑定。
  2. 项目UUC(统一认证中心),不同的用户登录,系统是如何确保当前用户的信息不会被张冠李戴的呢?其实都是通过 ThreadLocal 实现的(不过在 UUC 中,笔者使用的是 InheritableThreadLocal,这个会有点区别)。
  3. 参数传递,比如流水生成的方法里面的重试机制,假设限制重试 5 次,生成流水号的方法内部很多地方都可能失败需要重试(并发冲突或者 db 异常),最传统的方式就是将重试的次数传递。这种方式不够优雅,我们可以使用 ThreadLocal 来实现传递。

总的来说,当你需要和线程绑定的变量时,就可以考虑使用 ThreadLocal 啦!

至于线程安全问题,大家不妨想想我们平常说线程安全问题都是出现在什么场景?同一时间有两个或两个以上的线程对同一个变量进行修改,才有可能出现线程安全问题。但是使用 ThreadLocal,每个线程是独享自己的变量副本的,哪里还有线程安全问题呢?

三、ThreadLocal 如何使用

这个上网一搜一大堆,笔者就说下注意事项好了,用完后一定要释放,避免内存泄漏,提供几个点给大家参考:

  1. 及时清理: 确保在线程结束时,及时清理 ThreadLocal 中存储的数据。可以通过在使用完 ThreadLocal 后调用 remove() 方法来清理对应的数据。例如,可以使用 ThreadLocal.remove() 或在 finally 块中进行清理操作。
  2. 使用弱引用(WeakReference): 可以使用 ThreadLocal 的变体,如 InheritableThreadLocal 或 WeakThreadLocal,它们使用了弱引用来存储数据。这样,在没有其他强引用指向被存储的对象时,垃圾回收器可以自动清理该对象,避免内存泄漏。
  3. 避免长时间存储大量数据: 尽量避免在 ThreadLocal 中存储大量数据,特别是对于长时间运行的线程。因为 ThreadLocal 的值在线程的整个生命周期中都存在,如果存储大量数据,可能会导致内存占用过高。
  4. 及时释放资源: 如果你在 ThreadLocal 中存储了需要手动释放的资源,确保在不再需要时及时释放资源。可以通过在使用完资源后显式地调用资源的释放方法或使用 try-with-resources 语句来实现。
  5. 防止线程池中的内存泄漏: 当使用线程池时,要特别小心使用 ThreadLocal。确保在任务完成后清理 ThreadLocal 中的数据,以避免线程重用时的数据干扰和潜在的内存泄漏问题。可以在任务的开始和结束处使用 ThreadLocal 进行数据绑定和解绑。

总之,要正确使用 ThreadLocal 并避免内存泄漏问题,需要注意适时清理、使用弱引用、避免存储过多数据、及时释放资源,并在使用线程池时特别小心。

四、ThreadLocal 的实现原理

下面是一个简单的示例代码:

public class ThreadLocalExample {
 private static final ThreadLocal<Object> threadLocal = new ThreadLocal<>();

 public static void main(String[] args) {
 Thread workerThread = new Thread(() -> {
 try {
 // 在线程中设置ThreadLocal值
 threadLocal.set(new Object());

 // 执行业务逻辑
 // ... 

 } finally {
 // 在线程结束时清理ThreadLocal值
 threadLocal.remove();
 }
 });

 workerThread.start();
 // 等待线程结束
 try {
 workerThread.join();
 } catch (InterruptedException e) {
 e.printStackTrace();
 }
 }
}

在示例代码中,线程 workerThread 和 ThreadLocal 实例是一个怎样的关系呢?set 方法和 remove 方法都做了什么呢?为什么会有内存泄漏的情况呢?我们带着疑问一起往下看。

4.1 java.lang.ThreadLocal#set

我们直接从源码开始分析 ThreadLocal。

public void set(T value) {
 // 获取当前线程
 Thread t = Thread.currentThread();
 // 通过当前线程获取ThreadLocalMap 
 ThreadLocalMap map = getMap(t);
 if (map != null)
 map.set(this, value);
 else 
 createMap(t, value);
 }

 ThreadLocalMap getMap(Thread t) {
 return t.threadLocals;
 }

 void createMap(Thread t, T firstValue) {
 t.threadLocals = new ThreadLocalMap(this, firstValue);
 }

 ThreadLocalMap(ThreadLocal<?> firstKey, Object firstValue) {
 table = new Entry[INITIAL_CAPACITY];
 int i = firstKey.threadLocalHashCode & (INITIAL_CAPACITY - 1);
 table[i] = new Entry(firstKey, firstValue);
 size = 1;
 setThreshold(INITIAL_CAPACITY);
 }

 static class Entry extends WeakReference<ThreadLocal<?>> {
 /** The value associated with this ThreadLocal. */
 Object value;

 Entry(ThreadLocal<?> k, Object v) {
 super(k);
 value = v;
 }
 }

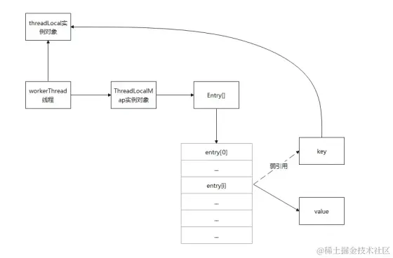
结合示例代码来看,这里是当前线程A在 main 方法中通过 threadLocal 实例调用 threadLocal.set 方法,而 set 方法会给当前线程创建一个 ThreadLocalMap(如果没有的话),并使用 threadLocal 实例作为 key。

它们的关系如下图:

4.2 内存泄漏问题

这里应该分成两种情况看:无线程复用和有线程复用。

  1. 无线程复用
    当 workerThread 结束后,没有强引用的 ThreadLocalMap 自然而然也会被垃圾回收器回收,不会出现内存泄漏。
  2. 有线程复用
    这里也要分开看,有释放和无释放的情况。如果发生内存泄漏,当然就是我们没有释放导致的(释放可以通过调用 set、get、remove方法释放)。当我们使用线程池,线程会被复用时,ThreadLocalMap 的生命周期与它绑定的线程是一样的,所以不会被回收。如果这时发生了 gc,那么 Entry 的 key 是弱引用,key 会变成 null,而 value 将继续存活。如果该线程一直不调用 set/get/remove 方法,那么 value 一直得不到释放,就会发生内存泄漏的现象。

那为什么使用 set/get/remove 可以避免内存泄漏呢?因为 set/get 在根据当前线程找到对应 Entry 元素后(这里是刚好是碰到了 key==null 的 entry[i],碰不到是不会顺手释放旧 value 的。因此,最好还是使用完后调用 remove 释放),发现 key == null,就会调用java.lang.ThreadLocal.ThreadLocalMap#expungeStaleEntry 释放引用,所以就不会发生内存泄漏了。这里就不再展示源码了,有兴趣的可以自己去看下。

五、哈希冲突问题

上面看到 ThreadLocalMap 使用了 Hash,是不是马上就想到了哈希冲突呢?HashMap 遇到哈希冲突,在 key 不相同的情况下,会使用链表解决。但是 ThreadLocalMap 的 Entry 没有 next 指针,因此它明显不会采用链表,那么它是如何解决哈希冲突的呢?

请看 java.lang.ThreadLocal.ThreadLocalMap#set 源码,笔者添加了注释,可以看到是怎么解决哈希冲突的。

private void set(ThreadLocal<?> key, Object value) {

 // We don't use a fast path as with get() because it is at 
 // least as common to use set() to create new entries as 
 // it is to replace existing ones, in which case, a fast 
 // path would fail more often than not. 

 Entry[] tab = table;
 int len = tab.length;
 int i = key.threadLocalHashCode & (len-1);

 for (Entry e = tab[i];
 e != null;
 // 存在哈希冲突的话,会往下走,如果超过数组长度,就会回到0 
 e = tab[i = nextIndex(i, len)]) {
 ThreadLocal<?> k = e.get();

 if (k == key) {
 // 找到存储自己的entry,更新value 
 e.value = value;
 return;
 }

 if (k == null) {
 // 因为 gc 导致 key 被回收了,这个 Entry 会被新的 Entry 取代(新的Entry的key和value就是这里的传参),旧的会被释放
 replaceStaleEntry(key, value, i);
 return;
 }
 }

 tab[i] = new Entry(key, value);
 int sz = ++size;
 if (!cleanSomeSlots(i, sz) && sz >= threshold)
 rehash();
 }

总结

到这里相信大家对 ThreadLocal 都有了一定的了解。有什么想交流可以留言或私信笔者。

最后,介绍一款软件开发工具。JNPF开发平台,很多人都用过它,它是功能的集大成者,任何信息化系统都可以基于它开发出来。原理是将开发过程中某些重复出现的场景、流程,具象化成一个个组件、api、数据库接口,避免了重复造轮子。因而极大的提高了程序员的生产效率。

官网:www.jnpfsoft.com/?juejin,如果你有闲暇时间,可以做个知识拓展。

这是一个基于Java Boot/.Net Core构建的简单、跨平台快速开发框架。前后端封装了上千个常用类,方便扩展;集成了代码生成器,支持前后端业务代码生成,满足快速开发,提升工作效率;框架集成了表单、报表、图表、大屏等各种常用的Demo方便直接使用;后端框架支持Vue2、Vue3。

为了支撑更高技术要求的应用开发,从数据库建模、Web API构建到页面设计,与传统软件开发几乎没有差异,只是通过低代码可视化模式,减少了构建“增删改查”功能的重复劳动。