首页
沸点
课程
数据标注
HOT
AI Coding
更多
直播
活动
APP
插件
直播
活动
APP
插件
搜索历史
清空
创作者中心
写文章
发沸点
写笔记
写代码
草稿箱
创作灵感
查看更多
登录
注册
比sentry还要香的监控系统
reed_chi
2023-09-04
79
阅读1分钟
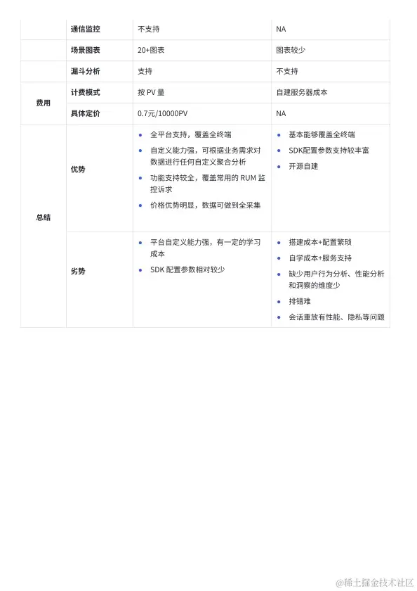
产品能力对比
reed_chi
4
文章
3.8k
阅读
4
粉丝
目录
收起
产品能力对比