密码学基础|差分隐私入门

119 阅读1分钟

隐私计算研习社 图片

1

****背景

差分隐私(Differential Privacy)是通过对原始数据添加随机噪声的方式来保护数据隐私,从应用场景上看和MPC/FHE技术有较大差异。MPC技术适用于平等参与方之间共享数据的应用场景,各个参与方在数据共享和协议运算方面地位对等,各参与方基本平等贡献数据、共同参与密文计算。FHE技术适用计算外包场景,数据方将本方数据加密后上传到外包服务端进行密文计算,这种场景下主要计算工作量在外包服务端,而且外包服务端的计算过程可以对数据提供方保密(适用于算法模型保密应用,可以通过ZKP进行计算结果及准确性验证)。

DP主要是针对多个用户端数据汇总到第三方(服务方)计算的场景。典型应用场景的参与方包括:数据所有者、数据服务方、数据使用者。数据服务方汇总多个数据所有者的数据并进行匿名化处理,然后针对匿名化数据进行运算向数据使用者提供数据服务。有些应用场景下,数据服务方和数据使用者合一。

图片

图片

2

本地差分隐私和集中差分隐私

图片

图片

3

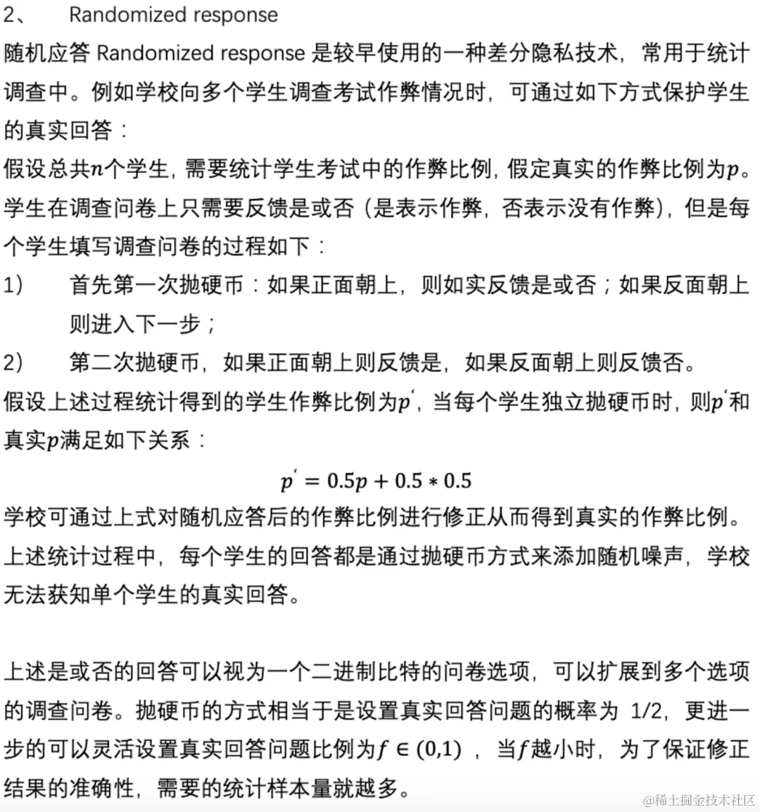
**随机应答图片图片图片
**4

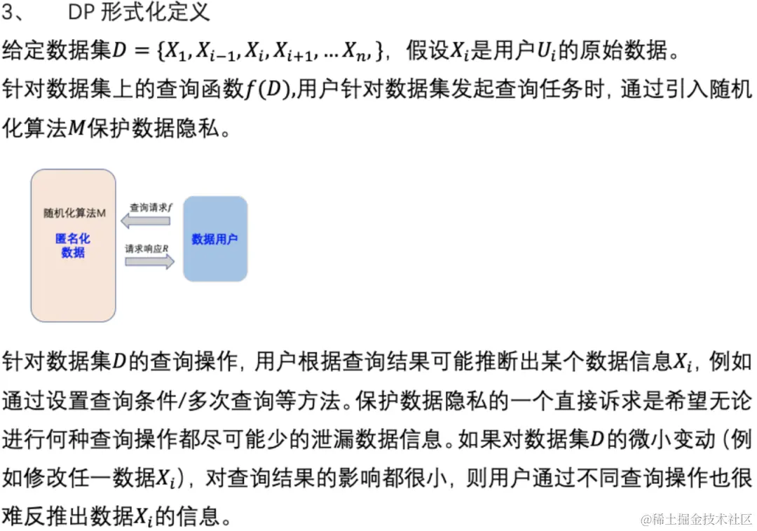
****DP的形式化定义

图片

图片

图片

图片

图片

图片

5

********参考文献


【1】Differential Privacy: A Survey of Results , Cynthia Dwork
【2】RAPPOR: Randomized Aggregatable Privacy-Preserving Ordinal Response  Úlfar Erlingsson, Vasyl Pihur, Aleksandra Korolova

本文参考: Efimov

分享仅供学习参考,若有不当,请联系我们处理。