2023-09-02

133 阅读5分钟

1.幂等性

1.1幂等性的概念

幂等性的概念:幂等性原本是数学上的概念,用在接口上就可以理解为:同一个接口,多次发出同一个请求,必须保证操作只执行一次。调用接口发生异常并且重复尝试时,总是会造成系统所无法承受的损失,所以必须阻止这种现象的发生。 比如下面这些情况,如果没有实现接口幂等性会有很严重的后果:支付接口,重复支付会导致多次扣钱 ;订单接口,同一个订单可能会多次创建。 原文来自:juejin.cn/post/718422…

1.2什么情况下会引发接口幂等性问题

  • 网络波动, 可能会引起重复请求
  • 用户重复操作,用户在操作时候可能会无意触发多次下单交易,甚至没有响应而有意触发多次交易应用
  • 使用了失效或超时重试机制(Nginx重试、RPC重试或业务层重试等)
  • 页面重复刷新
  • 使用浏览器后退按钮重复之前的操作,导致重复提交表单
  • 使用浏览器历史记录重复提交表单
  • 浏览器重复的HTTP请求
  • 定时任务重复执行
  • 用户双击提交按钮

2.如何保证接口幂等性

2.1基本解决方案:

最终要有两个解决方案,第一是利用客户端的提交限制,第二中就是服务端的校验工作。 解决方案可以参考这篇文章:juejin.cn/post/718422…

2.2美团团队技术方案以及ruoyi-vue-plus源码解读

文章连接:tech.meituan.com/2016/09/29/… 我们今天主要解读GTIS方案对分布式幂等性的解决

2.2.1GTIS

GTIS就是这样的一个解决方案。它是一个轻量的重复操作关卡系统,它能够确保在分布式环境中操作的唯一性。我们可以用它来间接保证每个操作的幂等性。它具有如下特点: * 高效:低延时,单个方法平均响应时间在2ms内,几乎不会对业务造成影响; * 可靠:提供降级策略,以应对外部存储引擎故障所造成的影响;提供应用鉴权,提供集群配置自定义,降低不同业务之间的干扰; * 简单:接入简捷方便,学习成本低。只需简单的配置,在代码中进行两个方法的调用即可完成所有的接入工作; * 灵活:提供多种接口参数、使用策略,以满足不同的业务需求。

2.2.1.1基本原理

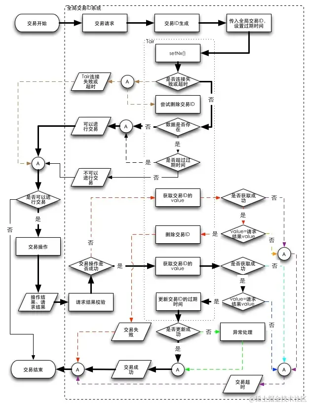
GTIS的实现思路是将每一个不同的业务操作赋予其唯一性。这个唯一性是通过对不同操作所对应的唯一的内容特性生成一个唯一的全局ID来实现的。基本原则为:相同的操作生成相同的全局ID;不同的操作生成不同的全局ID。 生成的全局ID需要存储在外部存储引擎中,数据库、Redis亦或是Tair等等均可实现。考虑到Tair天生分布式和持久化的优势,目前的GTIS存储在Tair中。其相应的key和value如下:

  • key:将对于不同的业务,采用APP_KEY+业务操作内容特性生成一个唯一标识trans_contents。然后对唯一标识进行加密生成全局ID作为Key。
  • value:current_timestamp + trans_contents,current_timestamp用于标识当前的操作线程。

判断是否重复,主要利用Tair的SETNX方法,如果原来没有值则set且返回成功,如果已经有值则返回失败。

2.2.1.1内部流程

  1. 业务方在业务操作之前,生成一个能够唯一标识该操作的transContents,传入GTIS;
  2. GTIS根据传入的transContents,用MD5生成全局ID;
  3. GTIS将全局ID作为key,current_timestamp+transContents作为value放入Tair进行setNx,将结果返回给业务方;
  4. 业务方根据返回结果确定能否开始进行业务操作;
  5. 若能,开始进行操作;若不能,则结束当前操作;
  6. 业务方将操作结果和请求结果传入GTIS,系统进行一次请求结果的检验;
  7. 若该次操作成功,GTIS根据key取出value值,跟传入的返回结果进行比对,如果两者相等,则将该全局ID的过期时间改为较长时间;
  8. GTIS返回最终结果

image.png 代码解读

@Inherited
@Target(ElementType.METHOD)
@Retention(RetentionPolicy.RUNTIME)
@Documented
public @interface RepeatSubmit {

    /**
     * 间隔时间(ms),小于此时间视为重复提交
     */
    int interval() default 5000;

    TimeUnit timeUnit() default TimeUnit.MILLISECONDS;

    /**
     * 提示消息 支持国际化 格式为 {code}
     */
    String message() default "{repeat.submit.message}";

}
@Aspect
public class RepeatSubmitAspect {

    private static final ThreadLocal<String> KEY_CACHE = new ThreadLocal<>();

    @Before("@annotation(repeatSubmit)")
    public void doBefore(JoinPoint point, RepeatSubmit repeatSubmit) throws Throwable {
        // 如果注解不为0 则使用注解数值
        long interval = repeatSubmit.timeUnit().toMillis(repeatSubmit.interval());

        if (interval < 1000) {
            throw new ServiceException("重复提交间隔时间不能小于'1'秒");
        }
        HttpServletRequest request = ServletUtils.getRequest();
        String nowParams = argsArrayToString(point.getArgs());

        // 请求地址(作为存放cache的key值)
        String url = request.getRequestURI();

        // 唯一值(没有消息头则使用请求地址)
        String submitKey = StringUtils.trimToEmpty(request.getHeader(SaManager.getConfig().getTokenName()));

        submitKey = SecureUtil.md5(submitKey + ":" + nowParams);
        // 唯一标识(指定key + url + 消息头)
        String cacheRepeatKey = GlobalConstants.REPEAT_SUBMIT_KEY + url + submitKey;
        if (RedisUtils.setObjectIfAbsent(cacheRepeatKey, "", Duration.ofMillis(interval))) {
            KEY_CACHE.set(cacheRepeatKey);
        } else {
            String message = repeatSubmit.message();
            if (StringUtils.startsWith(message, "{") && StringUtils.endsWith(message, "}")) {
                message = MessageUtils.message(StringUtils.substring(message, 1, message.length() - 1));
            }
            throw new ServiceException(message);
        }
    }

    /**
     * 处理完请求后执行
     *
     * @param joinPoint 切点
     */
    @AfterReturning(pointcut = "@annotation(repeatSubmit)", returning = "jsonResult")
    public void doAfterReturning(JoinPoint joinPoint, RepeatSubmit repeatSubmit, Object jsonResult) {
        if (jsonResult instanceof R<?> r) {
            try {
                // 成功则不删除redis数据 保证在有效时间内无法重复提交
                if (r.getCode() == R.SUCCESS) {
                    return;
                }
                RedisUtils.deleteObject(KEY_CACHE.get());
            } finally {
                KEY_CACHE.remove();
            }
        }
    }

    /**
     * 拦截异常操作
     *
     * @param joinPoint 切点
     * @param e         异常
     */
    @AfterThrowing(value = "@annotation(repeatSubmit)", throwing = "e")
    public void doAfterThrowing(JoinPoint joinPoint, RepeatSubmit repeatSubmit, Exception e) {
        RedisUtils.deleteObject(KEY_CACHE.get());
        KEY_CACHE.remove();
    }

    /**
     * 参数拼装
     */
    private String argsArrayToString(Object[] paramsArray) {
        StringJoiner params = new StringJoiner(" ");
        if (ArrayUtil.isEmpty(paramsArray)) {
            return params.toString();
        }
        for (Object o : paramsArray) {
            if (ObjectUtil.isNotNull(o) && !isFilterObject(o)) {
                params.add(JsonUtils.toJsonString(o));
            }
        }
        return params.toString();
    }

    /**
     * 判断是否需要过滤的对象。
     *
     * @param o 对象信息。
     * @return 如果是需要过滤的对象,则返回true;否则返回false。
     */
    @SuppressWarnings("rawtypes")
    public boolean isFilterObject(final Object o) {
        Class<?> clazz = o.getClass();
        if (clazz.isArray()) {
            return clazz.getComponentType().isAssignableFrom(MultipartFile.class);
        } else if (Collection.class.isAssignableFrom(clazz)) {
            Collection collection = (Collection) o;
            for (Object value : collection) {
                return value instanceof MultipartFile;
            }
        } else if (Map.class.isAssignableFrom(clazz)) {
            Map map = (Map) o;
            for (Object value : map.values()) {
                return value instanceof MultipartFile;
            }
        }
        return o instanceof MultipartFile || o instanceof HttpServletRequest || o instanceof HttpServletResponse
               || o instanceof BindingResult;
    }

}

参考自ruoyi-vue-plus的代码以及美团团队的GTIS方案 最终使用效果 image.png