重磅干货 | 揭秘无代码背后IoT物联数据接入&管理全流程!

113 阅读7分钟

稍等,你的IoT设备数据接入是否存在这些难题👇

图片

轻松连接IoT设备数据?快速搭建智能化IoT平台?可视化分析管理IoT设备数据?本文带你了解smardaten无代码平台视角下,数据接入到管理的一体化IoT物联过程~

smardaten如何解决IoT设备数据接入

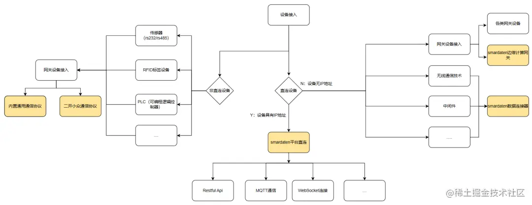
在数据接入前,我们需要了解到哪些设备需要采集数据、应该怎么采集。

图片

一般在IoT设备数据管理中分为以下两大类:

  • 直连设备:支持通过直接连接设备采集数据

    • 设备具有IP地址:如智能摄像头、智能家居设备等自带IP地址的可直接连接IoT平台采集数据;
    • 设备无IP地址:如条码扫描器、内置物联网模块支持LoRa通信等设备。
  • 非直连设备:不支持直接通过连接设备采集数据

    • 如通信接口为rs232和rs485的传感器,自带RFID标签的无线射频识别设备,PLC(可编程逻辑控制器)。
  • **

  • 两大类的设备的smardaten的方案:

  • 对于可直接的设备,并且自带IP地址,可通过smardaten数据连接器,数据源的restapi直连进行数据采集;

  • 对于不可直接的设备和不具有IP地址的设备,需要接入网关设备或者中间件进行数据采集、消息转发;

    smardaten提供两种规模的硬件网关设备,无需再次购买第三方网关设备,支持边缘计算、指令接收、数据预处理。

图片

网关设备进行IoT设备数据采集过程支持常用的工业设备通信协议如Modbus、Profibus、OPC UA。

轻量级的发布/订阅协议如MQTT,直接自带IP地址设备的HTTP协议,包括面向实时通信的DDS协议。

在繁杂的设备中,不妨会有些小众的通信协议,为了支持这类设备对接,smardaten支持二次开发设备对接的通信协议,保证多类设备均可接入。

图片

smardaten如何处理接入数据后的设备管理

在解决完IoT设备如何接入后,对于接入后的设备数据,smardaten通过柔性软网关进行设备管理。

柔性软网关:通过smardaten无代码应用构建能力,进行表单的数据维护、后端的逻辑调用等搭建配置而成。

图片

(操作主流程)

按照上述的操作流程,可以通过物理设备映射模型设备,进行管理。

  • 添加产品: 设备的集合,如摄像头设备会分为不同厂家、型号,但可以归纳为同一产品,进行后续管理,在这里需要定义产品的名称、种类和协议等基本属性;
  • 定义物模型: 用于采集设备的属性,管理平台接收事件,和平台提供的服务;
    • 属性:代表可采集到的产品的属性
    • 事件:管理该平台接收的事件信息
    • 服务:代表平台能提供的一些服务,例如主动读取设备信息、下发指令控制、时钟同步等一些服务

通过创建产品下的具体设备,并进行点位映射,实现管理。

  • 创建设备: 填写设备的业务数据,如名称,所属产品,地理位置等,用于便于定位具体设备;
  • 点位映射: 需选择设备对应的网关、控制器、物模型属性等用于设备映射;
  • 数据连接解析: 通过数据连接器进行http、mqtt、kafka、coap等协议数据的接入并支持json解析为统一格式数据;
  • 同步配置下发: 用于将配置的设备事件、服务同步下发至设备,用于设备互联管理。

图片

(添加产品)

图片

(定义物模型)

图片

(创建设备)

图片

(点位映射)

图片

(数据连接解析)

图片

(同步配置下发)

总结: 通过上述的柔性软网关的产品创建、物理-模型设备互联进行设备管理,解决复杂性的不同种类的设备管理。

smardaten如何进行设备数据的可视化分析

接入后的IoT设备数据,在可管理的基础上,如何可分析,以下4步即可完成。

0 1 数据清洗

smardaten平台内置的数据清洗工具,可以无码化的将采集后的设备数据进行加工,数据清洗算子可二次开发并沉淀为企业资产。

图片

0 2 数据管理

smardaten数据图书馆,可从多维度管理数据,通过数据预览快速识别有效输出。

元数据管理提供了对数据结构的编辑同步,血缘探测的功能也有效体现了数据流向,自定义行列指定角色/人员/组织的数据权限保证了数据安全。

图片

(数据预览)

图片

(元数据管理)

图片

(血缘探测)

图片

(数据权限)

0 3 数据分析

通过获取清洗后的IoT设备数据后,在数据分析阶段通过数据预处理可拆分/合并字段,并且支持比较式配置过滤条件。

  • 高级分析:支持按字段的排序、过滤以及函数表达式,实现用户自助分析IoT设备数据;
  • 多样化图表:相同数据表在不同的工作区可以支持60+图表展示,如折线图、柱状图、面积图、地图等。

图片

(数据准备)

图片

(高级分析)

图片

(高级分析)

图片

(多样化图表)

图片

(多样化图表)

0 4 数据应用

IoT设备数据,经过了采集、清洗、二次分析后,需要转化为可视化的应用或者大屏,从而让用户更加直观的纵览全局。

  • 可视化大屏:通过内置的图表、素材、交互等组件自由布局,定制化IoT可视化大屏;
  • 应用集成:通过大屏集成至应用页面,融合管理型应用构建可视化应用;
  • 业务框架:应用通过思维导图和导航菜单管理模式,可快速进行业务框架搭建;
  • 样式主题:支持细粒度调整组件样式,并自定义为主题。

图片

(可视化大屏)

图片

(应用集成)

图片

(业务框架)

图片

(样式主题)

smardaten的IoT应用适用于哪些行业

  • 智能制造

使用各种不同类型的传感器和控制器来监测和控制生产过程。整合不同设备的数据以实现全面的生产监控和优化。

图片

(可视化的数据采集和分析应用)

  • 能源电力

能源和公用事业领域涉及多种设备,如电表、水表、智能电网设备等。这些设备通常由不同供应商提供,可能使用不同的通信协议和数据格式。管理这些设备的注册、连接、数据采集和故障处理变得复杂,影响了能源监测和管理的效率。

图片

(分布式光伏能源综合监测)

  • 智慧城市

智能城市涉及公共交通、城市管理、环境监测等领域,需要管理各种设备如摄像头、传感器、交通信号灯等。不同领域的设备可能使用不同的通信协议和管理方式,导致智能城市系统难以整合和协调。

图片

(城市家具GIS地图分析管控)

  • 智慧园区

智慧园区涉及了园区众多IoT设备的接入、数据可视化分析,不同的设备通信协议的不一致难以让数据统一分析。

图片

(园区空间物联平台)

看到这里如何用smardaten无代码快速搭建智能化的IoT平台,大家应该更加了解了,快来试用体验一下~

地址:s3.smardaten.com