openGemini:索引原理和读写流程源码解析

174 阅读7分钟

openGemini是一款面向物联网、车联网、工业互联网、运维监控等领域的开源分布式时序数据库。作为一款专门为时序场景设计并实现的数据库系统,openGemini具有卓越的读写性能和高效的数据分析能力。本文会结合部分源码分析 openGemini 的索引的原理和读写整体流程。

索引介绍

众所周知,索引是数据库系统中非常核心的组件,它是提升数据库查询性能的关键方法。在传统的关系型数据库中,常常使用 B+ 树作为索引的组织结构,B+ 树具备很好的点查和范围查询性能,非常适合对查询延时要求较高的 TP 场景。但是 B+ 树的写入会导致大量的随机 io,严重影响系统性能,并不适用于海量的时序写入场景。

同时考虑查询和写入的性能,openGemini 选择使用倒排索引这种高效的数据结构。倒排本质上是 key-value 结构,业界非常成熟的方式是使用 LSM-Tree 来存储 key-value,比如 RocksDB、HBase 等,LSM-Tree 具备高效的写入性能。同时,结合 flush 排序、cache 等技术,可以做到较好的查询性能。

索引数据

索引本质上也是一堆数据,那么在 openGemini 中,会存储哪些数据呢?本节将详细介绍。

由于 openGemini 兼容 influxdb 协议,所以在数据模型上也保持一致。在 openGemini 中,指标数据在底层按照时间线组织,因此,查询数据时,首先要获取满足条件的时间线,再到存储引擎中获取具体的指标数据。为了节约存储,时间线往往以 id 的方式存储,而在索引中会存储时间线值和id的字典映射关系。如下所示:

seriesKey -> tsid
tsid -> seriesKey

seriesKey 是时间线的原始 key 值,tsid 是根据 seriesKey 生成 uuid,两者一一映射。在数据写入时,需要判断 seriesKey 对应的 tsid 是否存在,如果不存在,则会建立上述映射数据,写入索引。

倒排索引的目的是为了加快查询过滤,因此,还需要存储一个核心的映射关系:

tag -> tsids

这里的 tag 包含了 measurement、tagKey 和 tagValue,通过这个映射关系,可以找到满足 tag filter 过滤条件的 tsids,加速查询。

上述是索引存储的主要数据,下面会通过源码剖析,详细介绍索引的写入和查询原理。

写入流程

索引写入的入口方法为 shard.writeIndex,该方法会提前判断写入的 points 是否需要创建索引,如果索引都已经创建则不在走重复走索引流程。否则,继续将 points 往下传,进入到索引创建流程。索引创建入口为 IndexBuilder.CreateIndexIfNotExists,关键代码如下:

func (iBuilder *IndexBuilder) CreateIndexIfNotExists(mmRows *dictpool.Dict, needSecondaryIndex bool) error {
	// 部分代码省略
    
	for mmIdx := range mmRows.D {
		rows, ok := mmRows.D[mmIdx].Value.(*[]influx.Row)
		if !ok {
			putIndexRows(iRows)
			return errno.NewError(errno.CreateIndexFailPointRowType)
		}

		for rowIdx := range *rows {
			row := &(*rows)[rowIdx]
			if row.SeriesId != 0 {
				continue
			}
			if cap(*iRows) > len(*iRows) {
				*iRows = (*iRows)[:len(*iRows)+1]
			} else {
				*iRows = append(*iRows, indexRow{})
			}
			iRow := &(*iRows)[len(*iRows)-1]
			iRow.Row = row
			iRow.Wg = &wg

			wg.Add(1)
			idx := primaryIndex.(*MergeSetIndex)
			idx.WriteRow(iRow)
		}
	}
	// Wait all rows in the batch finished.
	wg.Wait()

	// 部分代码省略

	return nil
}

在 iBuilder.CreateIndexIfNotExists 中,会遍历所有 points,并调用 idx.WriteRow 写索引。这里比较关键的是,由于 WriteRow 是异步方法,索引在遍历完 points 后需要调用 wg.wait 等待写入结果。至于 WriteRow 为什么设计成异步方法,下面会详细讲解。

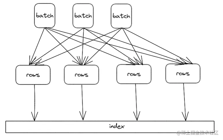
上面我们讲过,seriesKey 和 tsid 是一一映射的,因此,在索引写入时,为了防止 seriesKey 产生多个 tsid,索引的创建会串行执行。很明显,串行执行无法充分发挥 CPU 的计算能力,进而影响写入性能。那怎么能提升索引写入性能呢?其实只要保证包含相同 seriesKey 的 points 串行创建索引即可,而不同 seriesKey 的 points 可以并发创建,如下: image.png 索引内部引入多个 queue,将 serieskey hash 到相应的 queue 中,这样相同 serieskey 的 rows 必定路由到同一个 queue 中,多个 queue 可以并行处理,同一个 queue 中的 rows 串行建索引,整体并发度提升。这是典型的生产者-消费者模式,并发写入的代码如下:

func (idx *MergeSetIndex) WriteRow(row *indexRow) {
	partId := meta.HashID(row.Row.IndexKey) & queueSizeMask
	idx.queues[partId] <- row
}

func (tsIdx *tsIndexImpl) run(idx *MergeSetIndex) {
	for i := 0; i < len(idx.queues); i++ {
		go func(index int) {
			for row := range idx.queues[index] {
				row.Row.SeriesId, row.Err = idx.CreateIndexIfNotExistsByRow(row.Row)
				row.Row.PrimaryId = row.Row.SeriesId
				row.Wg.Done()
			}
		}(i)
	}
}

WriteRow 充当生产者的角色,将 seriesKey 哈希并路由到相应的 queue 中,run 方法中会对每个 queue 开启一个 goroutine 消费数据。

继续往下进入索引创建方法:

func (idx *MergeSetIndex) createIndexesIfNotExists(vkey, vname []byte, tags []influx.Tag) (uint64, error) {
	tsid, err := idx.getSeriesIdBySeriesKey(vkey)
	if err != nil {
		return 0, err
	}

	if tsid != 0 {
		return tsid, nil
	}

	if err := idx.indexBuilder.SeriesLimited(); err != nil {
		return 0, err
	}

	defer func(id *uint64) {
		if *id != 0 {
			idx.cache.PutTSIDToTSIDCache(id, vkey)
		}
	}(&tsid)

	tsid, err = idx.createIndexes(vkey, vname, tags, nil, false)
	return tsid, err
}

根据 seriesKey 查找 tsid 是否存在,如果存在则直接返回,否者,调用 createIndexes 方法创建索引,最后会将 seriesKey -> tsid 映射关系回写 cache,提升查询性能。createIndexes 方法会创建具体的索引数据,流程如下图:

image.png

部分代码如下:

	tsid = GenerateUUID()

	ii := idxItemsPool.Get()
	defer idxItemsPool.Put(ii)

	// Create Series key -> TSID index
	ii.B = append(ii.B, nsPrefixKeyToTSID)
	ii.B = append(ii.B, seriesKey...)
	ii.B = append(ii.B, kvSeparatorChar)
	ii.B = encoding.MarshalUint64(ii.B, tsid)
	ii.Next()

	// Create TSID -> Series key index
	ii.B = append(ii.B, nsPrefixTSIDToKey)
	ii.B = encoding.MarshalUint64(ii.B, tsid)
	ii.B = append(ii.B, seriesKey...)
	ii.Next()

	// Create Tag -> TSID index
	for i := range tags {
			ii.B = idx.marshalTagToTSIDs(compositeKey.B, ii.B, name, tags[i], tsid)
			ii.Next()
	}
	compositeKey.B = marshalCompositeTagKey(compositeKey.B[:0], name, nil)
	ii.B = append(ii.B, nsPrefixTagToTSIDs)
	ii.B = marshalTagValue(ii.B, compositeKey.B)
	ii.B = marshalTagValue(ii.B, nil)
	ii.B = encoding.MarshalUint64(ii.B, tsid)
	ii.Next()

	kbPool.Put(compositeKey)

	if err := idx.tb.AddItems(ii.Items); err != nil {
		return 0, err
	}

首先生成 uuid 作为 tsid,然后创建 seriesKey -> tsid,tsid -> seriesKey,tag -> tsids 的映射关系,并添加到底层索引存储中。item 是存储的最小单元,每个映射关系以 key-value 的方式存入到 item,最后再写入到底层存储结构中。

item 本质上是一个 byte slice,索引数据会按 byte 写入 item。1 byte 的 prefix 用来区分 item 类别,即通过 prefix 可以过滤要查的索引数据类型。key-value 信息将按照一定规则编码到 item。具体的编码细节本文不详细展开,感兴趣的同学可以细看 openGemini github 源码。

以上为索引写入的整体流程,接下来开始分析如何在索引中查找数据。

查询流程

索引的目的就是为了加快查询,在 openGemini 中,查询条件可以包含时间范围、field过滤、tag 过滤。索引主要是加速 tag 过滤,快速找到满足条件的 tsids。接下来开始源码,索引查询执行的入口是 MergeSetIndex.SearchSeriesIterator,部分代码如下:

	singleSeries := opt.GetHintType() == hybridqp.FullSeriesQuery
	if singleSeries {
		tsid, err = idx.GetSeriesIdBySeriesKey(opt.SeriesKey, name)
		if err != nil {
			idx.logger.Error("getSeriesIdBySeriesKey fail", zap.Error(err), zap.String("index", "mergeset"))
			return nil, err
		}
	}

	is := idx.getIndexSearch()

	is.setDeleted(idx.getDeletedTSIDs())
	itr, err := is.measurementSeriesByExprIterator(name, opt.Condition, singleSeries, tsid)
	if search != nil {
		search.Finish()
	}

这里查询做了一个优化,场景是当用户指定按照时间线查询时,这里可以根据 SeriesKey 直接查出 tsid,避免走 tag 过滤查询,从而大幅提升查询性能。如果是普通查询,会走到 indexSearch.seriesByExprIterator 方法,该方法会递归遍历条件表达式树,然后将查询的结果按交并组合起来。该方法代码比较长,不再罗列。为了便于理解,举个例子,如下 SQL 语句:

select * from mst where host=192.168.1.1 and region=cd or region=sh

那么该 SQL 对应的条件表达式树如下图:

image.png

按照后序遍历的方式递归遍历节点,直到叶子节点,当遇到 "=" 操作符时,会将 tagKey 和 tagValue 取出来走具体的索引过滤流程,查出满足条件的 tsid 集合。所以,每个叶子节点对应一个最小单元的查询条件,各个叶子节点查询结果会往上返回,最后再对这些结果取交并集。

忽略掉中间步骤,直接看索引数据是如何查找出来的。代码见 indexSearch.getTSIDsForTagFilterSlow。

image.png

首先定位到第一个大于等于前缀的 item,然后从该 item 开始往后遍历解析 item 并判断 item 是否满足当前查询条件,如果满足则收集解析出来的 tsid,否则继续往下迭代,直到循环结束。要了解索引底层存储如何获取数据请参考文章:openGemini之查询索引结构解析

总结

本文介绍了 openGemini 索引设计,并结合源码分析了索引写入和读取的整体流程。对具体细节赶兴趣的读者,可以阅读 openGemini 源码,详细分析。

更多资讯可关注openGemini公众号和视频号。如果您对 openGemini 相关技术感兴趣,欢迎到社区与大家进行相关技术讨论。

openGemini 官网:www.openGemini.org

openGemini 开源地址:github.com/openGemini

openGemini 公众号:

欢迎关注~ 诚邀你加入 openGemini 社区,共建、共治、共享未来!