网传8月虾皮规模毁offer,程序员该如何做未来的规划和技术储备?

292 阅读4分钟

前言

正文开始之前,咱们先了解一下Shopee究竟是一家什么样的公司?给的薪资如何?

Shopee(东南亚及中国台湾地区的电商平台)

自2015年在新加坡成立以来,Shopee业务范围辐射新加坡、马来西亚、菲律宾、泰国、越南、巴西等10余个市场。

Shopee社群媒体粉丝数量超3000万,拥有700万活跃卖家,员工超8000人遍布东南亚及中国, 是东南亚发展最快的电商平台,是国货出海东南亚的首选平台。

Shopee自成立起,一直保持成长。2019年第一季度,Shopee季度GMV同比增长81.8%,总订单数同比增长82.7%,App下载量超过2亿。

2021年,Shopee的GAAP收入为51亿美元,同比增长136.4%;总订单数为61亿单,同比增长116.5%;GMV为625亿美元,同比增长76.8%。

根据应用分析平台 Apptopia 数据,Shopee 为2021年全球下载量最高的购物应用,下载量达到2.03亿,在购物类应用中排名第一。

据data.ai, Shopee取得了2022年Q1全球购物类App总下载量第一、谷歌应用商店全球购物类App用户使用总时长第一的佳绩。

Shopee于2016年在深圳和香港设立办公室,开展跨境业务, 为中国跨境卖家打造一站式跨境解决方案, 提供流量、物流、孵化、语言、支付和ERP支持。

Shopee母公司Sea是首间于纽交所上市的东南亚互联网企业(股票代码:SE)。

是首家于纽交所上市的东南亚互联网企业。

知道虾皮是一家什么样的公司之后,咱们就来看看给的薪资如何!

咱们就以北京地区java开发的为例 ,先看下虾皮给的薪资:

我大致看了一下,基本上薪资的平均水平都在40K/月以上,也就是说年薪都在50W及以上的水平,要求员工的技术水平也是非常之高的,能够得到虾皮公司认可的人才还真的不多,都是高级开发!

而咱们的同胞就遭到了虾皮的毁约、毁offer,刚刚入职虾皮的小伙伴,起飞前两天收到HR热情欢迎,前几秒收到了下周的工作安排,结构落地新加坡之后,就接到工作取消的通知,并且还带着老婆带着狗。也同时在脉脉上面做了分享!

在脉脉上面分享了之后,没成想又在知乎上面吃到了自己的瓜,。

大家都知道今年的大环境是很不好的,不仅仅是因为国家反垄断,还有疫情的影响也是颇大的,公司为了能够生存下去合理裁员也是可以理解的,但是这种,既然已经给人家允诺并且已经做了工作的安排了,临时变卦毁约的公司,真的一点信任度都没有,做的再大也没有用,已经失去了最基本的信任。

希望之后大家选择跳槽的时候一定要擦亮自己的眼睛,做好对公司的调查,防止被这些没有信任度的公司所欺骗!

为了能够帮助到大家能够拿到心仪的offer,拿到高薪水的工作,,小编特别给大家准备了一套1700页java面试题,希望大家能够喜欢!

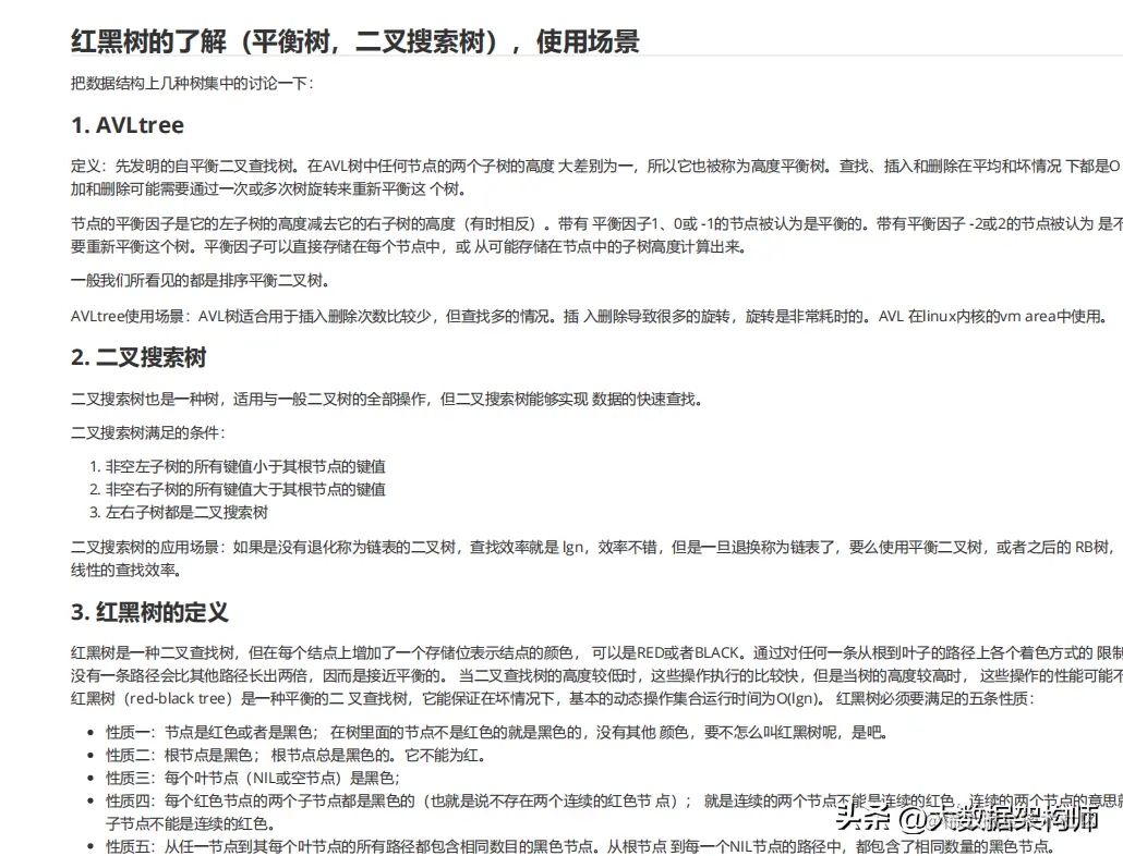
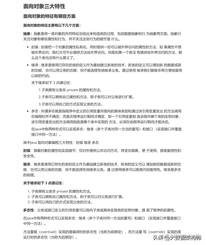
一、基础篇:2023版

二、设计模式篇:2023版

三、经典面试题篇:2023版

四、JVM篇:2023版

五、算法篇:2023版

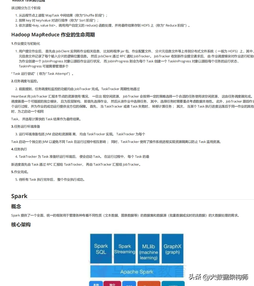
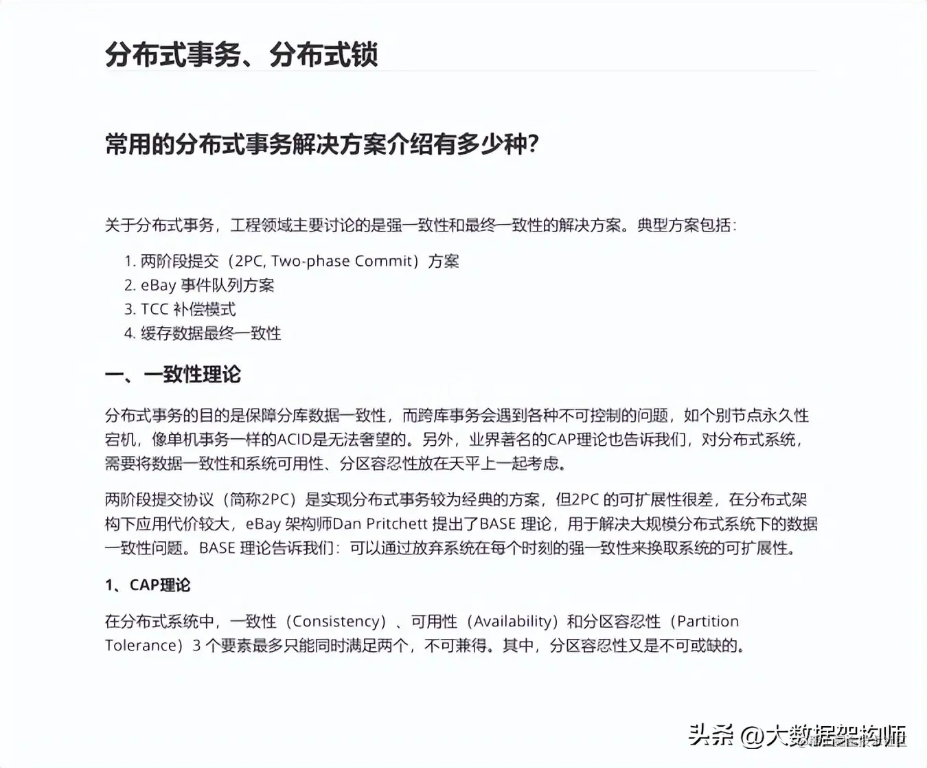
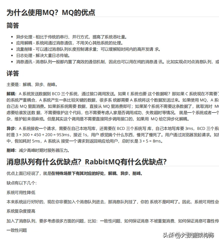
六、分布式篇:2023版

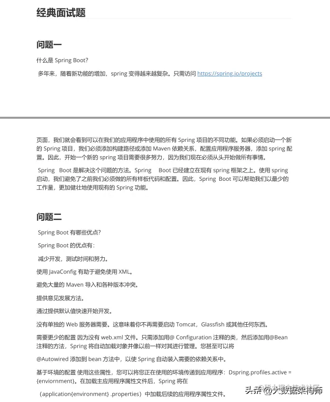
七、Spring篇:2023版

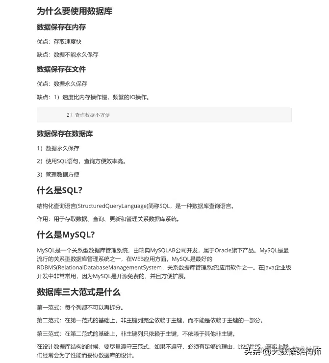
八、Mysql篇:2023版

九、Dubbo篇:2023版

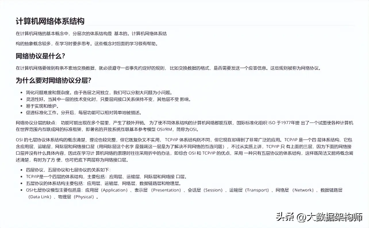
十、计算机网络篇:2023版

十一、大数据篇:2023版

十二、netty篇,2023版

十三、中间件篇,2023版

因为篇幅有限,这套面试题资料已整理成文档,

希望本文能够帮助到大家的学习!