手把手教学-Gin框架入门 | 青训营

175 阅读8分钟

走进HTTP协议-前置知识-gin框架入门

本文适用人群:了解go语言基础语法,但对go web知识仅是了解的小白选手

如果您已经使用gin开发过相关应用了,此文不适合您,请勿浪费您宝贵的时间往下阅读。

实操写的非常非常详细。如果你看不明白,在评论区反馈或者到下方github仓库提交issue,我来帮你解决问题。

本文所有案例代码都可以在这里获取: MoFishXiaodui/ExecutableManual: 青训营后端-可执行手册-非常详细的手把手教学教程 (github.com)

参考文档

案例4-1创建一个gin服务

这部分ppt没有讲,这里先做这个服务,为下一个案例做准备

  1. 新建文件夹 4-1gin,作为项目根目录

  2. 根目录上运行 go mod init ginServer

  3. 运行 go get -u github.com/gin-gonic/gin加载包

  4. 在根目录创建 main.go

  5. 在main.go中写入

    package main
    ​
    import "github.com/gin-gonic/gin"func main() {
        r := gin.Default()
        r.GET("/ping", func(c *gin.Context) {
            c.JSON(200, gin.H{
                "message": "pong",
            })
        })
        r.Run() // 监听并在 0.0.0.0:8080 上启动服务
    }
    
  6. 直接运行

  7. 到浏览器查看 localhost:8080/ping 的结果,若能看到 {"message":"pong"}则说明服务启动成功

案例4-2发送报文

本次案例采用telnet发送报文作为测试

  1. 启动案例4-1的gin服务

  2. cmd运行 telnet localhost 8080,会显示出

image-20230811111750235.png 2. 如果telnet没有安装,需要自行安装,参考下文附录Windows安装telnet

  1. 如果如前面所示显示会话框等待输入,那么可以进行一下操作:

  2. 首先按下快捷键 ctrl+] 打开回显,然后再按回车回到会话框。如果你没有开回显的话,你在会话框输入的内容会直接传到服务器上,但没有显示出来,你不能确定自己输入了什么

  3. 接下来输入以下语句,注意,不要敲错,不支持BackSpace键删除,你输入的每一个字符都是会马上传到服务器

    GET /ping HTTP/1.1
    host: localhost
    ​
    

    输入完指令敲两个回车(第一次的回车是为了标识分开headers信息和body信息,第二次回车就结束报文了)

  4. 然后可以看到gin服务传回来的json数据

    GET /ping HTTP/1.1
    host: localhost
    ​
    HTTP/1.1 200 OK
    Content-Type: application/json; charset=utf-8
    Date: Fri, 11 Aug 2023 03:29:20 GMT
    Content-Length: 18{"message":"pong"}
    

案例4-3发送post报文

  1. 复制案例4-1的文件夹,改名为4-3postGin

  2. 在main.go中新增一个post请求的处理方法

    r.POST("/sis", func(c *gin.Context) {
        c.Data(200, "text/plain; charset=utf-8", []byte("ok"))
    })
    
  3. 直接运行

  4. cmd执行telnet localhost 8080进入会话框,关闭回显,发送报文如下

    POST /sis HTTP/1.1
    host: 127.0.0.1
    
  5. 测试结果

    POST /sis HTTP/1.1  # 请求行
    host: 127.0.0.1     # 请求头部 host
    
    HTTP/1.1 200 OK     # 响应行
    Content-Type: text/plain; charset=utf-8 # 响应头部 内容/文件类型
    Date: Fri, 11 Aug 2023 04:02:53 GMT     # 响应头部 响应时间
    Content-Length: 2                       # 响应头部 主体长度
    
    ok      # 响应主体
    

案例4-4使用postman发送报文

image-20230811150204817.png

这个案例主要是体验使用postman发送请求。

  1. 继续使用4-3的gin服务
  2. 下载postman,地址:Download Postman | Get Started for Free
  3. 安装、注册、登录
  4. image-20230811150600884.png
  5. 点击Collection、Create new colletion
  6. image-20230811150729049.png
  7. 自定义改名
  8. image-20230811150758359.png
  9. 点击 Add Request
  10. image-20230811151208957.png
  11. 如图填写,点击发送,查看响应即可

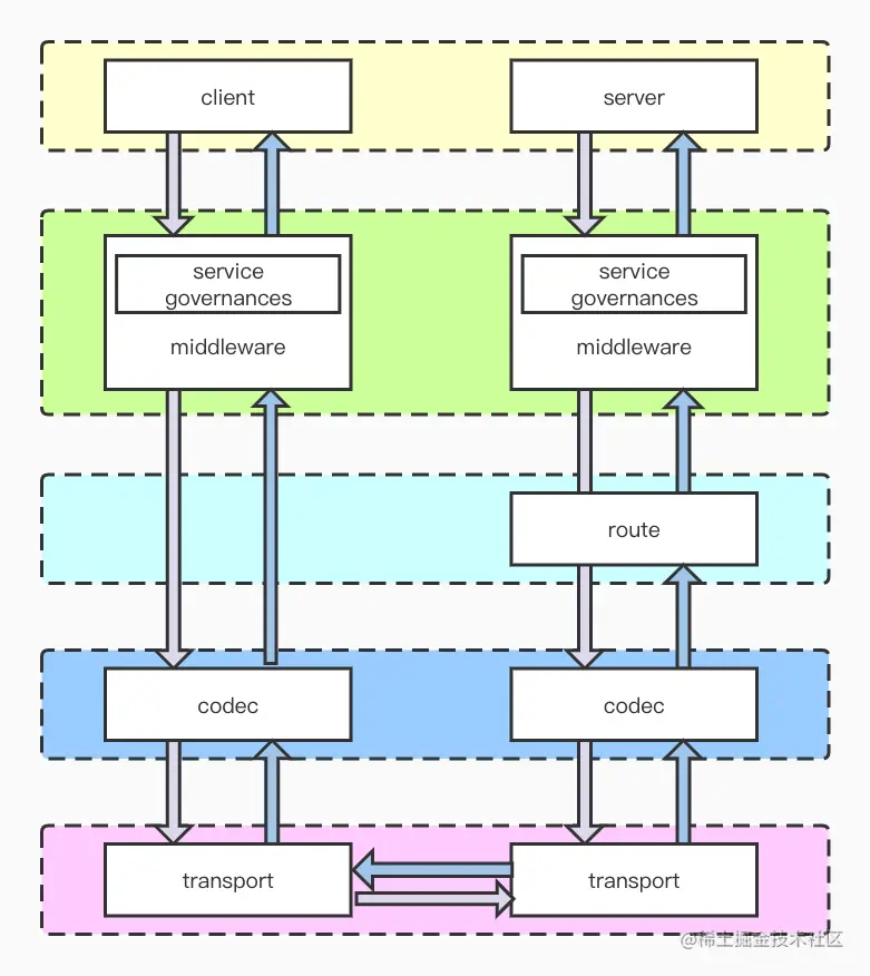
HTTP分层设计

为了方便后续学习理解,请认真阅读下面两张图片

http分层设计1.png

http分层设计2.png

案例4-5中间件之不是中间件版

此次案例将在gin返回给客户端数据的前后在控制台打印相关的提示信息,模拟前置和后置操作

  1. 复制案例4-3文件夹,命名为4-5preAndPost。或者你也可以重新建一个gin项目,并不复杂。

  2. main中的代码改为:

    r := gin.Default()
    ​
    r.POST("/login", func(c *gin.Context) {
        //  前置处理
        fmt.Println("login request")
    ​
        c.Data(200, "text/plain; charset=utf-8", []byte("login"))
    ​
        //  后置处理
        fmt.Println("login sucess")
    })
    ​
    r.POST("/logout", func(c *gin.Context) {
        //  前置处理
        fmt.Println("logout request")
    ​
        c.Data(200, "text/plain; charset=utf-8", []byte("logout"))
    ​
        //  后置处理
        fmt.Println("logout success")
    })
    ​
    r.Run() // 监听并在 0.0.0.0:8080 上启动服务
    
  3. 直接运行

  4. 然后在postman分别进行post测试

  5. 可以看到控制台有以下输出

    [GIN-debug] Environment variable PORT is undefined. Using port :8080 by default
    [GIN-debug] Listening and serving HTTP on :8080
    login request
    login sucess
    [GIN] 2023/08/11 - 16:33:06 | 200 |      1.0411ms |             ::1 | POST     "/login"
    logout request
    logout success
    [GIN] 2023/08/11 - 16:33:09 | 200 |       488.1µs |             ::1 | POST     "/logout"
    

案例4-6中间件

案例4-5中处理两个请求时,前置和后置操作都是一样的,我们可以把这写操作剥离出来,用中间件的方式替换

  1. 复制案例4-5文件夹,重命名为 4-6middleware

  2. 修改 main.go 代码为

    r := gin.Default()
    ​
    // 使用中间件
    r.Use(func(c *gin.Context) {
        fmt.Println("middleware start", c.Request.URL)
        c.Next()
        fmt.Println("middleware over")
    })
    ​
    r.POST("/login", func(c *gin.Context) {
        fmt.Println("在login处理函数")
        c.Data(200, "text/plain; charset=utf-8", []byte("login"))
    })
    ​
    r.POST("/logout", func(c *gin.Context) {
        fmt.Println("在logout处理函数")
        c.Data(200, "text/plain; charset=utf-8", []byte("logout"))
    })
    ​
    r.Run() // 监听并在 0.0.0.0:8080 上启动服务
    
  3. postman发送/login和/logout请求

  4. 查看控制台输出

    (base) PS D:\code\MoFishXiaodui\ExecutableManual\src\4-6middleware> go run .
    [GIN-debug] [WARNING] Creating an Engine instance with the Logger and Recovery middleware already attached.
    Please check https://pkg.go.dev/github.com/gin-gonic/gin#readme-don-t-trust-all-proxies for details.
    [GIN-debug] Environment variable PORT is undefined. Using port :8080 by default
    [GIN-debug] Listening and serving HTTP on :8080
    middleware start /login
    在login处理函数
    middleware over
    [GIN] 2023/08/11 - 16:52:42 | 200 |            0s |             ::1 | POST     "/login"
    middleware start /logout
    在logout处理函数
    middleware over
    [GIN] 2023/08/11 - 16:52:47 | 200 |         587µs |             ::1 | POST     "/logout"
    
  5. 可以验证,之前的post请求处理函数 都是在中间件函数的next()函数执行时触发的

  6. 测试,如果把Next()函数注释,可以得到以下结果

    [GIN-debug] Environment variable PORT is undefined. Using port :8080 by default
    [GIN-debug] Listening and serving HTTP on :8080
    middleware start /login
    middleware over
    在login处理函数
    [GIN] 2023/08/11 - 17:03:07 | 200 |         513µs |             ::1 | POST     "/login"
    middleware start /logout
    middleware over
    在logout处理函数
    [GIN] 2023/08/11 - 17:03:14 | 200 |       237.7µs |             ::1 | POST     "/logout"
    

    中间件函数会被完整执行,然后再处理后续的post请求函数。

  7. 了解gin框架中更多的中间件知识 使用中间件 | Gin Web Framework (gin-gonic.com)

案例4-7路由

这里借GPT来解释什么是路由:

问:在后端开发中,路由是什么意思

ChatGPT:

在后端开发中,"路由"(Route)是指将传入的HTTP请求映射到相应的处理程序或处理逻辑的过程。在Web应用程序中,客户端(通常是浏览器)发起HTTP请求,服务器端需要决定如何处理这些请求以返回适当的响应。

路由通常是通过URL来确定的,URL是一个标识资源位置的字符串。在后端开发中,路由机制负责将不同的URL路径映射到不同的处理函数、控制器或方法,从而实现对请求的分发和处理。

例如,在一个Web应用程序中,可能有以下几个路由:

  1. /home: 映射到显示首页的处理函数。
  2. /products: 映射到显示产品列表的处理函数。
  3. /contact: 映射到显示联系页面的处理函数。

当客户端发起一个HTTP请求时,服务器会根据请求的URL路径来选择适当的路由,然后执行与该路由关联的处理逻辑。这可以包括从数据库获取数据、进行业务逻辑处理,最终生成响应内容并将其发送回给客户端。

在不同的后端框架中,路由的实现方式可能会有所不同,但核心思想是将URL映射到代码中的特定处理逻辑。路由是构建Web应用程序的重要组成部分,它使得应用程序能够根据不同的URL路径提供不同的功能和内容。

实际上,在案例4-5和案例4-6已经用到了路由,读者仅需到路由参数 | Gin Web Framework (gin-gonic.com)尝试案例代码熟悉路由和路由参数即可。

附录

Windows安装telnet

  1. 在设置查看telnetimage-20230811110634238.png

  2. 选择启用或关闭Windows功能

  3. 在列表勾选Telnet客户端,点击确定,等待安装完毕 image-20230811110730459.png

  4. 此时在cmd运行telnet可以看到 如下内容,说明telnet启动成功

    欢迎使用 Microsoft Telnet Client

    Escape 字符为 'CTRL+]'

    Microsoft Telnet>

HTTP 请求头