前端面试题之Vue篇

2,104 阅读19分钟

该面试题只是为了记录我自己的面试笔记,大多数摘自行内有关大佬总结,本人只是搬运工,有关链接已放置相关笔记的下面

基础

compute 实现原理

computed 本质是一个惰性求值的观察者。

computed 内部实现了一个惰性的 watcher,也就是 computed watcher,computed watcher 不会立刻求值,同时持有一个 dep 实例。

其内部通过 this.dirty 属性标记计算属性是否需要重新求值。

当 computed 的依赖状态发生改变时,就会通知这个惰性的 watcher,

computed watcher 通过 this.dep.subs.length 判断有没有订阅者,

有的话,会重新计算,然后对比新旧值,如果变化了,会重新渲染。 (Vue 想确保不仅仅是计算属性依赖的值发生变化,而是当计算属性最终计算的值发生变化时才会触发渲染 watcher 重新渲染,本质上是一种优化。)

没有的话,仅仅把 this.dirty = true。 (当计算属性依赖于其他数据时,属性并不会立即重新计算,只有之后 其他地方需要读取属性 的时候,它才会真正计算,即具备 lazy(懒计算)特性。比如这个属性并没有被其他地方用到,就不会重新去计算它)

浅谈 Vue 中 computed 实现原理

watch 的deep 机制

watch 本身懒监听,加上deep 属性会深度监听,一种是userDep,一种是getter/setter

watch实现原理

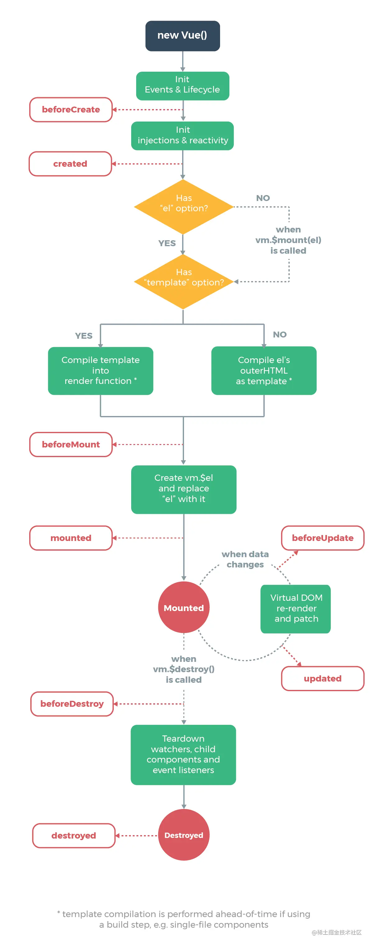
生命周期

vue 2

image.png

vue 3

image.png

setup 有关

  • 在执行setup函数时,还没执行created生命周期方法,因此在setup函数中,无法使用data和methods的变量和方法。
  • 不能在setup函数中使用data和methods,在setup中使用this是无法操作的,因为setup 在生命周期beforeCreate和created之间执行,调用发生在 data property、computed property 或 methods 被解析之前,此时组件实例未实例化成功,所以data,methods等东西无法在 setup 中使用this被获取。

响应式基础

vue2

Vue.js 是采用数据劫持结合发布者-订阅者模式的方式,通过Object.defineProperty()来劫持各个属性的setter,getter,在数据变动时发布消息给订阅者,触发相应的监听回调。主要分为以下几个步骤:

  1. 需要observe的数据对象进行递归遍历,包括子属性对象的属性,都加上setter和getter这样的话,给这个对象的某个值赋值,就会触发setter,那么就能监听到了数据变化
  2. compile解析模板指令,将模板中的变量替换成数据,然后初始化渲染页面视图,并将每个指令对应的节点绑定更新函数,添加监听数据的订阅者,一旦数据有变动,收到通知,更新视图
  3. Watcher订阅者是Observer和Compile之间通信的桥梁,主要做的事情是: ①在自身实例化时往属性订阅器(dep)里面添加自己 ②自身必须有一个update() 方法 ③待属性变动dep.notice() 通知时,能调用自身的update()方法,并触发Compile中绑定的回调,则功成身退。
  4. MVVM作为数据绑定的入口,整合Observer、Compile和Watcher三者,通过Observer来监听自己的model数据变化,通过Compile来解析编译模板指令,最终利用Watcher搭起Observer和Compile之间的通信桥梁,达到数据变化 -> 视图更新;视图交互变化(input) -> 数据model变更的双向绑定效果。

vue3

vue3实现双向绑定的核心是Proxy(代理的使用),它会对需要响应式处理的对象进行一层代理,对象的所有操作(get、set等)都会被Prxoy代理到。在vue中,所有响应式对象相关的副作用函数会使用weakMap来存储。当执行对应的操作时,会去执行操作中所收集到的副作用函数。

// WeakMap常用于存储只有当key所引用的对象存在时(没有被回收)才有价值的消息,十分贴合双向绑定场景
const bucket = new WeakMap(); // 存储副作用函数

let activeEffect; // 用一个全局变量处理被注册的函数

const tempObj = {}; // 临时对象,用于操作

const data = { text: "hello world" }; // 响应数据源

// 用于清除依赖
function cleanup(effectFn) {
  for (let i = 0; i < effectFn.deps.length; i++) {
    const deps = effectFn.deps[i];
    deps.delete(effectFn);
  }
  effectFn.deps.length = 0;
}

// 处理依赖函数
function effect(fn) {
  const effectFn = () => {
    cleanup(effectFn);
    activeEffect = effectFn;
    fn();
  };
  effectFn.deps = [];
  effectFn();
}

// 在get时拦截函数调用track函数追踪变化
function track(target, key) {
  if (!activeEffect) return; //
  let depsMap = bucket.get(target);
  if (!depsMap) {
    bucket.set(target, (depsMap = new Map()));
  }
  let deps = depsMap.get(key);
  if (!deps) {
    depsMap.set(key, (deps = new Set()));
  }

  deps.add(activeEffect);

  activeEffect.deps.push(deps);
}

// 在set拦截函数内调用trigger来触发变化
function trigger(target, key) {
  const depsMap = bucket.get(target);
  if (!depsMap) return;
  const effects = depsMap.get(key);
  const effectsToRun = new Set(effects);
  effectsToRun.forEach(effectFn => effectFn());
  // effects && effects.forEach(fn => fn());
}

const obj = new Proxy(data, {
  // 拦截读取操作
  get(target, key) {
    if (!activeEffect) return; //
    console.log("get -> key", key);
    track(target, key);
    return target[key];
  },

  // 拦截设置操作
  set(target, key, newValue) {
    console.log("set -> key: newValue", key, newValue);
    target[key] = newValue;
    trigger(target, key);
  },
});

effect(() => {
  tempObj.text = obj.text;
  console.log("tempObj.text :>> ", tempObj.text);
});

setTimeout(() => {
  obj.text = "hi vue3";
}, 1000);

参考链接:juejin.cn/post/720800… 参考链接:juejin.cn/post/720470…

vue 3 中 ref,toRef,toRefs,shallowRef

  • ref:接受一个内部值,返回一个响应式的、可更改的 ref 对象,此对象只有一个指向其内部值的属性 .value。ref 对象是可更改的,也就是说你可以为 .value 赋予新的值。它也是响应式的,即所有对 .value 的操作都将被追踪,并且写操作会触发与之相关的副作用。如果将一个对象赋值给 ref,那么这个对象将通过 reactive() 转为具有深层次响应式的对象。这也意味着如果对象中包含了嵌套的 ref,它们将被深层地解包。若要避免这种深层次的转换,请使用 shallowRef() 来替代。
  • toRef:可以将值、refs 或 getters 规范化为 refs (3.3+)。也可以基于响应式对象上的一个属性,创建一个对应的 ref。这样创建的 ref 与其源属性保持同步:改变源属性的值将更新 ref 的值,反之亦然。
  • toRefs:将一个响应式对象转换为一个普通对象,这个普通对象的每个属性都是指向源对象相应属性的 ref。
  • shallowRef:ref() 的浅层作用形式。和 ref() 不同,浅层 ref 的内部值将会原样存储和暴露,并且不会被深层递归地转为响应式。只有对 .value 的访问是响应式的。shallowRef() 常常用于对大型数据结构的性能优化或是与外部的状态管理系统集成。

V-if 和 v-show 区别

  • V-if 是对dom增删操作,对性能消耗较高
  • V-show 是对css 操作,控制display 属性

diff算法

React、Vue2、Vue3的三种Diff算法 - 掘金

深入组件

v-model

<input
v-bind:value="searchText"
v-on:input="searchText = $event.target.value"
>

vue 2 中一个组件只能用一个v-model,vue 3 支持绑定多个

<UserName
  v-model:first-name="first"
  v-model:last-name="last"
/>

自定义组件

首先写一个组件,分清楚是业务组件还是基础组件,业务组件的话考虑具体场景,基础组件的话需考虑多个业务组件可能公用的情况,实现哪些基础功能,以及需要提供哪些延展功能

注册

  • 全局注册
  • 局部注册

组件通信

  1. props / emit
  2. eventBus事件总线(emit/emit / on)
  3. 依赖注入(provide/ inject)
  4. ref / $refs
  5. parent/parent / children
  6. attrs/attrs / listeners
  7. vuex

插槽

  1. 具名插槽
  2. 匿名插槽
  3. 作用域插槽(vue 3 做了优化)

逻辑复用

Vue自定义指令

都是分全局指令和局部指令

全局定义:Vue.directive("focus",{})

局部定义:directives:{focus:{}}

vue2

钩子函数:指令定义对象提供钩子函数

  • bind:只调用一次,指令第一次绑定到元素时调用。在这里可以进行一次性的初始化设置。
  • inSerted:被绑定元素插入父节点时调用(仅保证父节点存在,但不一定已被插入文档中)。
  • update:所在组件的VNode更新时调用,但是可能发生在其子VNode更新之前调用。指令的值可能发生了改变,也可能没有。但是可以通过比较更新前后的值来忽略不必要的模板更新。
  • ComponentUpdate:指令所在组件的 VNode及其子VNode全部更新后调用。
  • unbind:只调用一次,指令与元素解绑时调用。

钩子函数参数

  • el:指令所绑定的元素,可以用来直接操作 DOM

  • binding:一个对象,包含以下 property

    • name:指令名,不包括 v- 前缀。
    • value:指令的绑定值,例如:v-my-directive="1 + 1" 中,绑定值为 2
    • oldValue:指令绑定的前一个值,仅在 updatecomponentUpdated 钩子中可用。无论值是否改变都可用。
    • expression:字符串形式的指令表达式。例如 v-my-directive="1 + 1" 中,表达式为 "1 + 1"
    • arg:传给指令的参数,可选。例如 v-my-directive:foo 中,参数为 "foo"
    • modifiers:一个包含修饰符的对象。例如:v-my-directive.foo.bar 中,修饰符对象为 { foo: true, bar: true }
  • vnodeVue 编译生成的虚拟节点

  • oldVnode:上一个虚拟节点,仅在 updatecomponentUpdated 钩子中可用

除了 el 之外,其它参数都应该是只读的,切勿进行修改。如果需要在钩子之间共享数据,建议通过元素的 dataset 来进行。

Vue.directive('throttle', {
  bind: (el, binding) => {
    let throttleTime = binding.value; // 节流时间
    if (!throttleTime) { // 用户若不设置节流时间,则默认2s
      throttleTime = 2000;
    }
    let cbFun;
    el.addEventListener('click', event => {
      if (!cbFun) { // 第一次执行
        cbFun = setTimeout(() => {
          cbFun = null;
        }, throttleTime);
      } else {
        event && event.stopImmediatePropagation();
      }
    }, true);
  },
});

vue3

七个钩子函数(在 Vue3 中,自定义指令的钩子函数主要有如下七种(这块跟 Vue2 差异较大))

  • created:在绑定元素的 attribute 或事件监听器被应用之前调用。在指令需要附加在普通的 v-on 事件监听器调用前的事件监听器中时,这很有用。
  • beforeMount:当指令第一次绑定到元素并且在挂载父组件之前调用。
  • mounted:在绑定元素的父组件被挂载后调用,大部分自定义指令都写在这里。
  • beforeUpdate:在更新包含组件的 VNode 之前调用。
  • updated:在包含组件的 VNode 及其子组件的 VNode 更新后调用。
  • beforeUnmount:在卸载绑定元素的父组件之前调用
  • unmounted:当指令与元素解除绑定且父组件已卸载时,只调用一次。

虽然钩子函数比较多,看着有点唬人,不过我们日常开发中用的最多的其实是 mounted 函数。

四个参数

这里七个钩子函数,钩子函数中有回调参数,回调参数有四个,含义基本上和 Vue2 一致:

  • el:指令所绑定的元素,可以用来直接操作 DOM,我们松哥说想实现一个可以自动判断组件显示还是隐藏的指令,那么就可以通过 el 对象来操作 DOM 节点,进而实现组件的隐藏。

  • binding:我们通过自定义指令传递的各种参数,主要存在于这个对象中,该对象属性较多,如下属性是我们日常开发使用较多的几个:

    • name:指令名,不包括 v- 前缀。
    • value:指令的绑定值,例如:v-hasPermission="['user:delete']" 中,绑定值为 'user:delete',不过需要小伙伴们注意的是,这个绑定值可以是数组也可以是普通对象,关键是看你具体绑定的是什么,在 2.1 小节的案例中,我们的 value 就是一个数字。
  • expression:字符串形式的指令表达式。例如 v-my-directive="1 + 1" 中,表达式为 "1 + 1"。

  • arg:传给指令的参数,可选。例如 v-hasPermission:[name]="'zhangsan'" 中,参数为 "name"。

  • vnode:Vue 编译生成的虚拟节点。

  • oldVnode:上一个虚拟节点,仅在 update 和 componentUpdated 钩子中可用。

除了 el 之外,其它参数都应该是只读的,切勿进行修改。如果需要在钩子之间共享数据,建议通过元素的 dataset 来进行。

const app = createApp(App);

app.directive('onceClick',{
    mounted(el, binding, vnode) {
        el.addEventListener('click', () => {
            if (!el.disabled) {
                el.disabled = true;
                let time = binding.value;
                if (binding.arg == "s") {
                    time = time * 1000;
                }
                setTimeout(() => {
                    el.disabled = false;
                }, time);
            }
        });
    }
})
使用场景

普通DOM元素进行底层操作的时候,可以使用自定义指令

自定义指令是用来操作DOM的。尽管Vue推崇数据驱动视图的理念,但并非所有情况都适合数据驱动。自定义指令就是一种有效的补充和扩展,不仅可用于定义任何的DOM操作,并且是可复用的。

使用案例

初级应用:

  鼠标聚焦

  下拉菜单

  相对时间转换

  滚动动画

高级应用:

  自定义指令实现图片懒加载

  自定义指令集成第三方插件

参考链接:手把手教你在 Vue3 中自定义指令_vue.js_肥肥技术宅-华为云开发者联盟

内置组件

keep-alive

作用:实现组件缓存,保持这些组件的状态,以避免反复渲染导致的性能问题。 需要缓存组件 频繁切换,不需要重复渲染

场景:tabs标签页 后台导航,vue性能优化

原理:Vue.js内部将DOM节点抽象成了一个个的VNode节点,keep-alive组件的缓存也是基于VNode节点的而不是直接存储DOM结构。它将满足条件(pruneCache与pruneCache)的组件在cache对象中缓存起来,在需要重新渲染的时候再将vnode节点从cache对象中取出并渲染

原理

  • 获取 keep-alive 包裹着的第一个子组件对象及其组件名
  • 根据设定的 include/exclude(如果有)进行条件匹配,决定是否缓存。不匹配,直接返回组件实例
  • 根据组件 ID 和 tag 生成缓存 Key,并在缓存对象中查找是否已缓存过该组件实例。如果存在,直接取出缓存值并更新该 key 在 this.keys 中的位置(更新 key 的位置是实现 LRU 置换策略的关键)
  • 在 this.cache 对象中存储该组件实例并保存 key 值,之后检查缓存的实例数量是否超过 max 的设置值,超过则根据 LRU 置换策略删除最近最久未使用的实例(即是下标为 0 的那个 key)
  • 最后组件实例的 keepAlive 属性设置为 true,这个在渲染和执行被包裹组件的钩子函数会用到,这里不细说

LRU 缓存淘汰算法

LRU(Least recently used)算法根据数据的历史访问记录来进行淘汰数据,其核心思想是“如果数据最近被访问过,那么将来被访问的几率也更高”。

keep-alive 的实现正是用到了 LRU 策略,将最近访问的组件 push 到 this.keys 最后面,this.keys[0]也就是最久没被访问的组件,当缓存实例超过 max 设置值,删除 this.keys[0]

export default {
  name: "keep-alive",
  abstract: true, // 抽象组件属性 ,它在组件实例建立父子关系的时候会被忽略,发生在 initLifecycle 的过程中
  props: {
    include: patternTypes, // 被缓存组件
    exclude: patternTypes, // 不被缓存组件
    max: [String, Number] // 指定缓存大小
  },
 
  created() {
    this.cache = Object.create(null); // 缓存
    this.keys = []; // 缓存的VNode的键
  },
 
  destroyed() {
    for (const key in this.cache) {
      // 删除所有缓存
      pruneCacheEntry(this.cache, key, this.keys);
    }
  },
 
  mounted() {
    // 监听缓存/不缓存组件
    this.$watch("include", val => {
      pruneCache(this, name => matches(val, name));
    });
    this.$watch("exclude", val => {
      pruneCache(this, name => !matches(val, name));
    });
  },

  render() {
    // 获取第一个子元素的 vnode
    const slot = this.$slots.default;
    const vnode: VNode = getFirstComponentChild(slot);
    const componentOptions: ?VNodeComponentOptions =
      vnode && vnode.componentOptions;
    if (componentOptions) {
      // name不在inlcude中或者在exlude中 直接返回vnode
      // check pattern
      const name: ?string = getComponentName(componentOptions);
      const { include, exclude } = this;
      if (
        // not included
        (include && (!name || !matches(include, name))) ||
        // excluded
        (exclude && name && matches(exclude, name))
      ) {
        return vnode;
      }
 
      const { cache, keys } = this;
      // 获取键,优先获取组件的name字段,否则是组件的tag
      const key: ?string =
        vnode.key == null
          ? // same constructor may get registered as different local components
            // so cid alone is not enough (#3269)
            componentOptions.Ctor.cid +
            (componentOptions.tag ? ::${componentOptions.tag} : "")
          : vnode.key;

      // 命中缓存,直接从缓存拿vnode 的组件实例,并且重新调整了 key 的顺序放在了最后一个
      if (cache[key]) {
       vnode.componentInstance = cache[key].componentInstance;
        // make current key freshest
        remove(keys, key);
        keys.push(key);
      }  
      // 不命中缓存,把 vnode 设置进缓存
      else {
       cache[key] = vnode;
       keys.push(key);
        // prune oldest entry
        // 如果配置了 max 并且缓存的长度超过了 this.max,还要从缓存中删除第一个
       if (this.max && keys.length > parseInt(this.max)) {
          pruneCacheEntry(cache, keys[0], keys, this._vnode);
        }
      }
      
      // keepAlive标记位
      vnode.data.keepAlive = true;
    }
    return vnode || (slot && slot[0]);
  }
};

参考链接: # 全面讲解LRU算法

路由

vue-router 中 router 和 route 区别

  • $route 是“路由信息对象”,包括 path,params,hash,query,fullPath,matched,name 等路由信息参数
  • $router 是“路由实例”对象包括了路由的跳转方法,钩子函数等。

vue路由模式hash和history,hash解析

Vue-Router有两种模式:hash模式和history模式。默认的路由模式是hash模式。

  1. hash模式

简介: hash模式是开发中默认的模式,它的URL带着一个#,例如:www.abc.com/#/vue,它的hash值就是#/vue。

特点:hash值会出现在URL里面,但是不会出现在HTTP请求中,对后端完全没有影响。所以改变hash值,不会重新加载页面。这种模式的浏览器支持度很好,低版本的IE浏览器也支持这种模式。hash路由被称为是前端路由,已经成为SPA(单页面应用)的标配。

原理: hash模式的主要原理就是onhashchange()事件:

window.onhashchange = function(event){
    console.log(event.oldURL, event.newURL);
    let hash = location.hash.slice(1);
}

使用onhashchange()事件的好处就是,在页面的hash值发生变化时,无需向后端发起请求,window就可以监听事件的改变,并按规则加载相应的代码。除此之外,hash值变化对应的URL都会被浏览器记录下来,这样浏览器就能实现页面的前进和后退。虽然是没有请求后端服务器,但是页面的hash值和对应的URL关联起来了。

  1. history模式

简介: history模式的URL中没有#,它使用的是传统的路由分发模式,即用户在输入一个URL时,服务器会接收这个请求,并解析这个URL,然后做出相应的逻辑处理。

特点: 当使用history模式时,URL就像这样:abc.com/user/id。相比hash模式更加好看。但是,history模式需要后台配置支持。如果后台没有正确配置,访问时会返回404。

API: history api可以分为两大部分,切换历史状态和修改历史状态:

● 修改历史状态:包括了 HTML5 History Interface 中新增的 pushState() 和 replaceState() 方法,这两个方法应用于浏览器的历史记录栈,提供了对历史记录进行修改的功能。只是当他们进行修改时,虽然修改了url,但浏览器不会立即向后端发送请求。如果要做到改变url但又不刷新页面的效果,就需要前端用上这两个API。

● 切换历史状态: 包括forward()、back()、go()三个方法,对应浏览器的前进,后退,跳转操作。

虽然history模式丢弃了丑陋的#。但是,它也有自己的缺点,就是在刷新页面的时候,如果没有相应的路由或资源,就会刷出404来。

如果想要切换到history模式,就要进行以下配置(后端也要进行配置):

const router = new VueRouter({
  mode: 'history',
  routes: [...]
})
  1. 两种模式对比

调用 history.pushState() 相比于直接修改 hash,存在以下优势:

● pushState() 设置的新 URL 可以是与当前 URL 同源的任意 URL;而 hash 只可修改 # 后面的部分,因此只能设置与当前 URL 同文档的 URL;

● pushState() 设置的新 URL 可以与当前 URL 一模一样,这样也会把记录添加到栈中;而 hash 设置的新值必须与原来不一样才会触发动作将记录添加到栈中;

● pushState() 通过 stateObject 参数可以添加任意类型的数据到记录中;而 hash 只可添加短字符串;

● pushState() 可额外设置 title 属性供后续使用。

● hash模式下,仅hash符号之前的url会被包含在请求中,后端如果没有做到对路由的全覆盖,也不会返回404错误;history模式下,前端的url必须和实际向后端发起请求的url一致,如果没有对用的路由处理,将返回404错误。

hash模式和history模式都有各自的优势和缺陷,还是要根据实际情况选择性的使用。

状态管理

vuex

Pinia 相较于 vuex 的优点

Pinia 和 Vuex

VuexStateGettesMutations(同步)、Actions(异步)

PiniaStateGettesActions(同步异步都支持)

Vuex 当前最新版是 4.x

  • Vuex4 用于 Vue3
  • Vuex3 用于 Vue2

Pinia 当前最新版是 2.x

  • 即支持 Vue2 也支持 Vue3

就目前而言 Pinia 比 Vuex 好太多了,解决了 Vuex 的很多问题,所以笔者也非常建议直接使用 Pinia,尤其是 TypeScript 的项目

Pinia 核心特性

  • Pinia 没有 Mutations

  • Actions 支持同步和异步

  • 没有模块的嵌套结构

    • Pinia 通过设计提供扁平结构,就是说每个 store 都是互相独立的,谁也不属于谁,也就是扁平化了,更好的代码分割且没有命名空间。当然你也可以通过在一个模块中导入另一个模块来隐式嵌套 store,甚至可以拥有 store 的循环依赖关系
  • 更好的 TypeScript 支持

    • 不需要再创建自定义的复杂包装器来支持 TypeScript 所有内容都类型化,并且 API 的设计方式也尽可能的使用 TS 类型推断
  • 不需要注入、导入函数、调用它们,享受自动补全,让我们开发更加方便

  • 无需手动添加 store,它的模块默认情况下创建就自动注册的

  • Vue2 和 Vue3 都支持

    • 除了初始化安装和SSR配置之外,两者使用上的API都是相同的
  • 支持 Vue DevTools

    • 跟踪 actions, mutations 的时间线
    • 在使用了模块的组件中就可以观察到模块本身
    • 支持 time-travel 更容易调试
    • 在 Vue2 中 Pinia 会使用 Vuex 的所有接口,所以它俩不能一起使用
    • 但是针对 Vue3 的调试工具支持还不够完美,比如还没有 time-travel 功能
  • 模块热更新

    • 无需重新加载页面就可以修改模块
    • 热更新的时候会保持任何现有状态
  • 支持使用插件扩展 Pinia 功能

  • 支持服务端渲染

链接:上手 Vue 新的状态管理 Pinia,一篇文章就够了 - 掘金

你想要的 —— Vuex源码分析 - 掘金

Redux 和 Vuex 的设计思想

共同点

首先两者都是处理全局状态的工具库,大致实现思想都是:全局state保存状态---->dispatch(action) ------>reducer(vuex里的mutation)----> 生成newState; 整个状态为同步操作;

区别

最大的区别在于处理异步的不同,vuex里面多了一步commit操作,在action之后commit(mutation)之前处理异步,而redux里面则是通过中间件处理

参考链接:Vuex、Flux、Redux、Redux-saga、Dva、MobX

vue 3 优化

vue 3 优化

  • 监测机制的改变

    • 3.0 将带来基于代理 Proxy的 observer 实现,提供全语言覆盖的反应性跟踪。
    • 消除了 Vue 2 当中基于 Object.defineProperty 的实现所存在的很多限制:
  • 只能监测属性,不能监测对象

    • 检测属性的添加和删除;
    • 检测数组索引和长度的变更;
    • 支持 Map、Set、WeakMap 和 WeakSet。
  • 模板

    • 作用域插槽,2.x 的机制导致作用域插槽变了,父组件会重新渲染,而 3.0 把作用域插槽改成了函数的方式,这样只会影响子组件的重新渲染,提升了渲染的性能。
    • 同时,对于 render 函数的方面,vue3.0 也会进行一系列更改来方便习惯直接使用 api 来生成 vdom 。
  • 对象式的组件声明方式

    • vue2.x 中的组件是通过声明的方式传入一系列 option,和 TypeScript 的结合需要通过一些装饰器的方式来做,虽然能实现功能,但是比较麻烦。
    • 3.0 修改了组件的声明方式,改成了类式的写法,这样使得和 TypeScript 的结合变得很容易
  • 其它方面的更改

    • 支持自定义渲染器,从而使得 weex 可以通过自定义渲染器的方式来扩展,而不是直接 fork 源码来改的方式。
    • 支持 Fragment(多个根节点)和 Protal(在 dom 其他部分渲染组建内容)组件,针对一些特殊的场景做了处理。
    • 基于 tree shaking 优化,提供了更多的内置功能。

参考链接:Vue3.0 新特性以及使用经验总结 - 掘金

vue3 静态提升

PatchFlags

export const enum PatchFlags {
  TEXT = 1,// 动态的文本节点
  CLASS = 1 << 1,  // 2 动态的 class
  STYLE = 1 << 2,  // 4 动态的 style
  PROPS = 1 << 3,  // 8 动态属性,不包括类名和样式
  FULL_PROPS = 1 << 4,  // 16 动态 key,当 key 变化时需要完整的 diff 算法做比较
  HYDRATE_EVENTS = 1 << 5,  // 32 表示带有事件监听器的节点
  STABLE_FRAGMENT = 1 << 6,   // 64 一个不会改变子节点顺序的 Fragment
  KEYED_FRAGMENT = 1 << 7, // 128 带有 key 属性的 Fragment
  UNKEYED_FRAGMENT = 1 << 8, // 256 子节点没有 key 的 Fragment
  NEED_PATCH = 1 << 9,   // 512
  DYNAMIC_SLOTS = 1 << 10,  // 动态 solt
  HOISTED = -1,  // 特殊标志是负整数表示永远不会用作 diff
  BAIL = -2 // 一个特殊的标志,指代差异算法
}

Vue3中对不参与更新的元素,会做静态提升,只会被创建一次,在渲染时直接复用

这样就免去了重复的创建节点,大型应用会受益于这个改动,免去了重复的创建操作,优化了运行时候的内存占用

<span>你好</span>

<div>{{ message }}</div>

没有做静态提升之前

export function render(_ctx, _cache, $props, $setup, $data, $options) {
  return (_openBlock(), _createBlock(_Fragment, null, [
    _createVNode("span", null, "你好"),
    _createVNode("div", null, _toDisplayString(_ctx.message), 1 /* TEXT */)
  ], 64 /* STABLE_FRAGMENT */))
}

做了静态提升之后

const _hoisted_1 = /*#__PURE__*/_createVNode("span", null, "你好", -1 /* HOISTED */)

export function render(_ctx, _cache, $props, $setup, $data, $options) {
  return (_openBlock(), _createBlock(_Fragment, null, [
    _hoisted_1,
    _createVNode("div", null, _toDisplayString(_ctx.message), 1 /* TEXT */)
  ], 64 /* STABLE_FRAGMENT */))
}

// Check the console for the AST

静态内容_hoisted_1被放置在render 函数外,每次渲染的时候只要取 _hoisted_1 即可

同时 _hoisted_1 被打上了 PatchFlag ,静态标记值为 -1 ,特殊标志是负整数表示永远不会用于 Diff

构建工具

vue2可以使用vite吗

根目录创建vite.config.js,使用到require-context需处理兼容。

@vitejs/plugin-vue2

pnpm i rollup-plugin-require-context generate-source-map
import { defineConfig, loadEnv } from "vite";
import { createVuePlugin } from "vite-plugin-vue2"; // 使用Vue2版本
import requireContext from "rollup-plugin-require-context"; // 处理兼容webpack工具require-context;
const path = require("path");

export default defineConfig(({ command, mode }) => {
  let config = {};
  const env = loadEnv(mode, process.cwd()); // 根据服务环境获取环境变量
  // 情景模式配置
  if (command === "serve") {
    // dev 独有配置
    config = {
      base: "/",
    };
  } else {
    // build 独有配置
    config = {
      base: env.VITE_APP_BASE, // 生产环境基础路径必须前后都带斜杠否则打包会出现警告提示
      build: {
        terserOptions: {
          // 打包编译清除控制台输出及debugger
          compress: {
            drop_console: true,
            drop_debugger: true,
          },
        },
        outDir: env.VITE_APP_DIR,
        assetsDir: env.VITE_APP_ASSETS,
        rollupOptions: {
          output: {
            entryFileNames: `${env.VITE_APP_ASSETS}/js/entry[hash].js`, // [name]-[hash] 入口文件
            chunkFileNames: `${env.VITE_APP_ASSETS}/js/chunk[hash].js`, // [name]-[hash] 共享文件
            assetFileNames: `${env.VITE_APP_ASSETS}/assets/[hash][extname]`, // [name]-[hash] 静态资源
          },
        },
        brotliSize: false, // 计算打包时间关闭,不进行该环节;提升bundle效率
      },
    };
  }
  return {
    ...config, // 合并开发生产环境配置
    css: {
      preprocessorOptions: {
        scss: {
          // 处理全局公共样式兼容问题
          additionalData: `@import "./src/assets/css/_config.scss"; 
        @import "./src/assets/css/bem.scss"; 
        @import "./src/assets/css/mixins.scss";
        @import "./src/assets/css/vars.scss";`,
        },
      },
    },
    resolve: {
      extensions: [".js", ".vue", ".json", ".scss"], // 处理文件扩展名
      alias: {
        "@": path.resolve(__dirname, "src"), // 处理全局别名
      },
    },
    plugins: [createVuePlugin(), requireContext()],
    // 代理配置
    server: {
      port: 8888,
      strictPort: true,
      proxy: {
        "/api": {
          target: "http://127.0.0.1:8888",
          changeOrigin: true,
          secure: false,
          ws: true,
        },
      },
    },
  };
});

参考链接:基于pnpm搭建Vite+Vue2+element-ui项目 - 掘金

Vite2搞Vue2?这题我会 - 掘金

业务场景

保存当页面的状态

既然是要保持页面的状态(其实也就是组件的状态),那么会出现以下两种情况:

  • 前组件会被卸载
  • 前组件不会被卸载

那么可以按照这两种情况分别得到以下方法:

组件会被卸载:
  1. 将状态存储在LocalStorage / SessionStorage

    1.   只需要在组件即将被销毁的生命周期中在 LocalStorage / SessionStorage 中把当前组件的 state 通过 JSON.stringify() 储存下来就可以了。在这里面需要注意的是组件更新状态的时机。比如从 B 组件跳转到 A 组件的时候,A 组件需要更新自身的状态。但是如果从别的组件跳转到 B 组件的时候,实际上是希望 B 组件重新渲染的,也就是不要从 Storage 中读取信息。所以需要在 Storage 中的状态加入一个 flag 属性,用来控制 A 组件是否读取 Storage 中的状态。

    2.   优点

    3. 兼容性好,不需要额外库或工具。

    4. 简单快捷,基本可以满足大部分需求。

    5.   缺点

    6. 状态通过 JSON 方法储存(相当于深拷贝),如果状态中有特殊情况(比如 Date 对象、Regexp 对象等)的时候会得到字符串而不是原来的值。(具体参考用 JSON 深拷贝的缺点)

    7. 如果 B 组件后退或者下一页跳转并不是前组件,那么 flag 判断会失效,导致从其他页面进入 A 组件页面时 A 组件会重新读取 Storage,会造成很奇怪的现象

  2. 路由传值

    1.   通过 react-router 的 Link 组件的 prop —— to 可以实现路由间传递参数的效果。

    2.   在这里需要用到 state 参数,在 B 组件中通过 history.location.state 就可以拿到 state 值,保存它。返回 A 组件时再次携带 state 达到路由状态保持的效果。

    3.   优点

    4.   简单快捷,不会污染 LocalStorage / SessionStorage。

    5.   可以传递 Date、RegExp 等特殊对象(不用担心 JSON.stringify / parse 的不足)

    6.   缺点

    7.   如果 A 组件可以跳转至多个组件,那么在每一个跳转组件内都要写相同的逻辑。

组件不会被卸载
  1. 单页面渲染

要切换的组件作为子组件全屏渲染,父组件中正常储存页面状态。

优点

  • 代码量少
  • 不需要考虑状态传递过程中的错误

  缺点

  • 增加 A 组件维护成本
  • 需要传入额外的 prop 到 B 组件
  • 无法利用路由定位页面
keep-alive

除此之外,在Vue中,还可以是用keep-alive来缓存页面,当组件在keep-alive内被切换时组件的activated、deactivated这两个生命周期钩子函数会被执行

被包裹在keep-alive中的组件的状态将会被保留:

// main.js
<keep-alive>
    <router-view v-if="$route.meta.keepAlive"></router-view>
</kepp-alive>
// router.js
{
  path: '/',
  name: 'xxx',
  component: ()=>import('../src/views/xxx.vue'),
  meta:{
    keepAlive: true // 需要被缓存
  }
}