2.两数相加 丨 力扣

51 阅读3分钟

给你两个 非空 的链表,表示两个非负的整数。它们每位数字都是按照 逆序 的方式存储的,并且每个节点只能存储 一位 数字。

请你将两个数相加,并以相同形式返回一个表示和的链表。

你可以假设除了数字 0 之外,这两个数都不会以 0 开头。

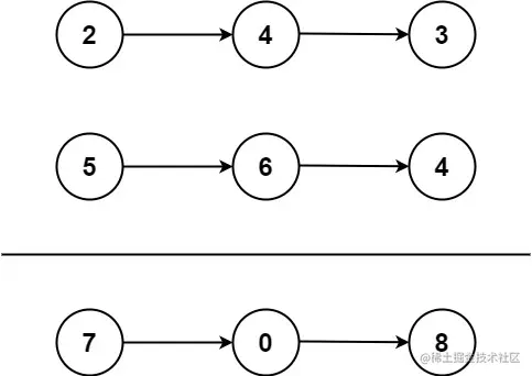
示例 1:

输入: l1 = [2,4,3], l2 = [5,6,4]
输出: [7,0,8]
解释: 342 + 465 = 807.

示例 2:

输入: l1 = [0], l2 = [0]
输出: [0]

示例 3:

输入: l1 = [9,9,9,9,9,9,9], l2 = [9,9,9,9]
输出: [8,9,9,9,0,0,0,1]

 

提示:

  • 每个链表中的节点数在范围 [1, 100] 内
  • 0 <= Node.val <= 9
  • 题目数据保证列表表示的数字不含前导零

解体思路:

  • 第一步,首先搞懂题目的意思,可以看题目描述了解题目大意,重点可以借助题中的示例图片。

本题是说,将2个非负整数存在链表中(即用链表表示),但是为逆序方式进行存储,如示例1中的图片中2->4->3表示342,5->6->4,表示465,两数相加:342+465=807,最后链表表示807为:7->0->8

  • 第二步,用链表进行操作,可以创建一个新的链表来存两数相加的得数。对两个整数链表,同时进行遍历,相同位置的数进行加法运算,在这里要注意定义一个变量carry存储进位,carry = sum / 10表示链表相同位置的两个数相加的和sum的进位,-sum % 10表示两数相加之后此位置的数。
  • 第三步,使用链表进行一次相加操作后,还要向后进行继续遍历,进行第二次相加,直到链表为空。 当一个链表已经遍历完成,但是另一个链表还未完成时,可以视为已经遍历结束的链表后面的值都为0。 在最后循环结束后,要注意是否在相加时产生进位

解题代码:

 * Definition for singly-linked list.
 * struct ListNode {
 *     int val;
 *     struct ListNode *next;
 * };
 */


struct ListNode* addTwoNumbers(struct ListNode* l1, struct ListNode* l2) { 
    struct ListNode *head = NULL, *tail = NULL;         //定义新链表,用来存结果
    int carry = 0;                                      //进位变量
    while (l1 || l2) {                                  //当有一个链表还未遍历完成,就继续循环遍历
        int n1 = l1 ? l1->val : 0;  
        int n2 = l2 ? l2->val : 0;
        int sum = n1 + n2 + carry;   
        if (!head) {                                     //此处为插入第一个结点操作
            head = tail = malloc(sizeof(struct ListNode)); //头尾结点都分配空间
            tail->val = sum % 10;
            tail->next = NULL;
        } else {                                         //此处为插入后续结点的操作
            tail->next = malloc(sizeof(struct ListNode));
            tail->next->val = sum % 10;  //随着循环依次得到个位,十位,百位的数字
            tail = tail->next;
            tail->next = NULL;
        }
        carry = sum / 10;                                //计算进位变量的值
        if (l1) {                                        //判断第一个链表是否遍历结束
            l1 = l1->next;
        }
        if (l2) {                                        //判断第二个链表是否遍历结束
            l2 = l2->next;
        }
    }
    if (carry > 0) {                                     //此处需要注意,在循环结束后,应该判断进位变量carry的值,如果等于0说明没有进位,无需操作,但是当进位大于0时,应该将carry的值赋给链表的下一个值
        tail->next = malloc(sizeof(struct ListNode));
        tail->next->val = carry;
        tail->next->next = NULL;
    }
    return head;
}


力扣官方解题思路与算法:

作者:力扣官方题解

链接:leetcode.cn/problems/ad…

来源:力扣(LeetCode)