新品丨YXC推出高精度的石英可编程压控温补振荡器:YSV531PT系列

71 阅读2分钟

扬兴科技(YXC)是专注射频时钟芯片设计、提供频率器件解决方案的研产销一体的半导体国家高新技术企业。YXC通过自主研发陆续推出:可编程普通振荡器YSO690PR系列;可编程差分振荡器YSO210PR系列;可编程压控振荡器YSV310PR系列;可编程压控差分振荡器YSV220PR系列

 

如今,YXC新推出高精度的石英可编程压控温补振荡器:YSV531PT系列,七大产品特点,让我们一起来了解下~

 

1、Q-MEMS VC-T CXO 介绍

Ø 什么是石英可编程压控 温补 振荡器( Q-MEMS VC-T CXO )?

“可编程”顾名思义就是其参数可根据用户的需求进行编程写入,压控温补振荡器(VC-TCXO)是温度补偿晶体振荡器和电压控制晶体振荡器结合使其震荡频率不管在任何温度下,都能实现尽可能稳定。YXC的石英可编程压控晶振( Q-MEMS VC-T CXO 利用PLL技术,将高精度的可编程VC-TCXO空白裸片烧录成客户指定的参数,具有耐环境性、频率温度稳定性高、频点灵活定制、交期短、高精度等特点;

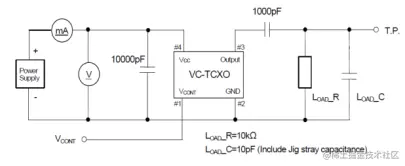
upfile

(VC-TCXO测试电路)


2、高精度 高稳定性 - 可编程压控晶振 :YSV531PT 系列

upfile 

**
产品图:YSV531PT**


3 产品特点:

1、频率 范围 支持10MHz~250MHz;具备任意频率, 快速开发、快速交付等优势,满足客户高频、偏频等定制要求;

2、高精度、高稳定性: 频率稳定度达到±1.0ppm,高可靠性;****

3、低抖动: 1.0pS Min.;

4、多种工作电压: CMOS输出可提供2.5V或3.3V工作电压选择;

5、通用封装尺寸: 采用SMD封装,提供3225或7050尺寸选择;

6、工作温度范围: 在-40°C至+ 85°C的工业级温度范围内提供出色的频率容限和温度稳定性,同时保持低抖动和相位噪声性能。

7、优良的电气特性:耐环境性能适用于移动通信领域,满足无铅焊接的高温回流温度曲线要求.

买元器件现货上唯样商城。

4 应用

全球(卫星)定位系统、地震勘探、无线通信、基站、广播卫视、航空电子设备,提供不同领域不同应用所需要频点, 满足客户对产品各种频率高精度与小型化的需求。