首页
沸点
课程
数据标注
HOT
AI Coding
更多
直播
活动
APP
插件
直播
活动
APP
插件
搜索历史
清空
创作者中心
写文章
发沸点
写笔记
写代码
草稿箱
创作灵感
查看更多
登录
注册
产品经理是如何工作的
人月聊IT
2023-08-26
66
阅读1分钟
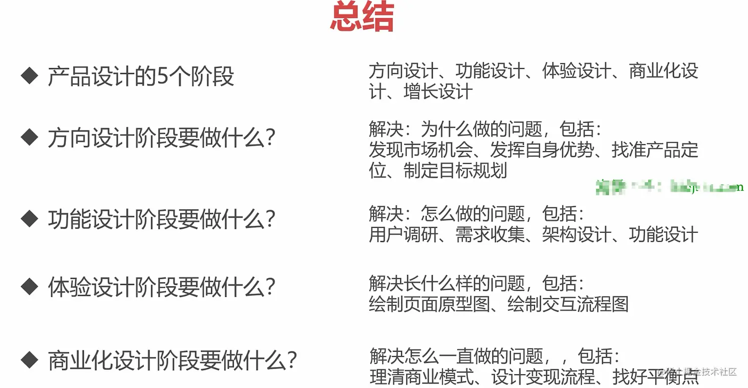
产品设计的五个阶段
方向阶段要做什么
功能设计要做什么
实际执行时候,有什么坑
人月聊IT
后端研发攻城师 @快乐制造厂
93
文章
391k
阅读
38
粉丝
目录
收起
产品设计的五个阶段
方向阶段要做什么
功能设计要做什么