go协程池之ants库源码剖析

1,527 阅读8分钟

简介

之前做项目的时候用到过协程池,go里面最著名的协程池就是ants了,代码简短但是性能很好,被字节跳动和腾讯等很多大公司所采用,可见其认可度是很高的。这么强的库,其代码和设计一定有很多过人之处,源码也不长只有一千多行,本文就简单剖析一下ants的源码和底层原理,希望可以增进一下对ants的认知,以后自己在设计协程池的时候,也可以学习ants的思想。

ants的GitHub地址github.com/panjf2000/a…

Pool

ants池有两种创建方式:

  • p, _ := ants.NewPool(cap):这种方式创建的池子对象需要调用 p.Submit(task)提交任务,任务是一个无参数无返回值的函数;
  • p, _ := ants.NewPoolWithFunc(cap, func(interface{})):这种方式创建的池子对象需要指定池函数,并且使用 p.Invoke(arg)调用池函数。 arg就是传给池函数 func(interface{})的参数。

ants中这两种池子使用不同的结构来表示: ants.Poolants.PoolWithFunc。我们先来介绍 PoolPoolWithFunc结构也是类似的,介绍完 Pool之后,我们再简单比较一下它们。

Pool结构定义在文件 pool.go中:

// src/github.com/panjf2000/ants/pool.go
type Pool struct {
  capacity int32
  running int32
  workers workerArray
  state int32
  lock sync.Locker
  cond *sync.Cond
  workerCache sync.Pool
  blockingNum int
  options *Options
}

各个字段含义如下:

  • capacity:池容量,表示 ants最多能创建的 goroutine 数量。如果为负数,表示容量无限制;
  • running:已经创建的 worker goroutine 的数量;
  • workers:存放一组 worker 对象, workerArray只是一个接口,表示一个 worker 容器,后面详述;
  • state:记录池子当前的状态,是否已关闭( CLOSED);
  • lock:锁。 ants自己实现了一个自旋锁。用于同步并发操作;
  • cond:条件变量。处理任务等待和唤醒;
  • workerCache:使用 sync.Pool对象池管理和创建 worker对象,提升性能;
  • blockingNum:阻塞等待的任务数量;
  • options:选项。上一篇文章已经详细介绍过了。

这里明确一个概念, ants中为每个任务都是由 worker 对象来处理的,每个 worker 对象会对应创建一个 goroutine 来处理任务。 ants中使用 goWorker表示 worker:

// src/github.com/panjf2000/ants/worker.go
type goWorker struct {
  pool *Pool
  task chan func()
  recycleTime time.Time
}

后文详细介绍这一块内容,现在我们只需要知道 Pool.workers字段就是存放 goWorker对象的容器。

Pool 创建

创建 Pool对象需调用 ants.NewPool(size, options)函数。省略了一些处理选项的代码,最终代码如下:

// src/github.com/panjf2000/ants/pool.go
func NewPool(size int, options ...Option) (*Pool, error) {
  // ...

  p := &Pool{
    capacity: int32(size),
    lock:     internal.NewSpinLock(),
    options:  opts,
  }
  p.workerCache.New = func() interface{} {
    return &goWorker{
      pool: p,
      task: make(chan func(), workerChanCap),
    }
  }
  if p.options.PreAlloc {
    if size == -1 {
      return nil, ErrInvalidPreAllocSize
    }
    p.workers = newWorkerArray(loopQueueType, size)
  } else {
    p.workers = newWorkerArray(stackType, 0)
  }
  p.cond = sync.NewCond(p.lock)
  go p.purgePeriodically()
  return p, nil
}

代码不难理解:

  • 创建 Pool对象,设置容量,创建一个自旋锁来初始化 lock字段,设置选项;
  • 设置 workerCache这个 sync.Pool对象的 New方法,在调用 sync.Pool对象的 Get()方法时,如果它没有缓存的 worker 对象了,则调用这个方法创建一个;
  • 根据是否设置了预分配选项,创建不同类型的 workers;
  • 使用 p.lock锁创建一个条件变量;
  • 最后启动一个 goroutine 用于定期清理过期的 worker。

Pool.workers字段为 workerArray类型,这实际上是一个接口,表示一个 worker 容器:

type workerArray interface {
  len() int
  isEmpty() bool
  insert(worker *goWorker) error
  detach() *goWorker
  retrieveExpiry(duration time.Duration) []*goWorker
  reset()
}

每个方法从名字上很好理解含义:

  • len() int:worker 数量;
  • isEmpty() bool:worker 数量是否为 0;
  • insert(worker *goWorker) error:goroutine 任务执行结束后,将相应的 worker 放回 workerArray中;
  • detach() *goWorker:从 workerArray中取出一个 worker;
  • retrieveExpiry(duration time.Duration) []*goWorker:取出所有的过期 worker;
  • reset():重置容器。

workerArrayants中有两种实现,即 workerStackloopQueue

workerStack

我们先来介绍一下 workerStack,它位于文件 worker_stack.go中:

// src/github.com/panjf2000/ants/worker_stack.go
type workerStack struct {
  items  []*goWorker
  expiry []*goWorker
  size   int
}
func newWorkerStack(size int) *workerStack {
  return &workerStack{
    items: make([]*goWorker, 0, size),
    size:  size,
  }
}
  • items:空闲的 worker
  • expiry:过期的 worker

goroutine 完成任务之后, Pool池会将相应的 worker 放回 workerStack,调用 workerStack.insert()直接 appenditems中即可:

func (wq *workerStack) insert(worker *goWorker) error {
  wq.items = append(wq.items, worker)
  return nil
}

新任务到来时,会调用 workerStack.detach()从容器中取出一个空闲的 worker:

func (wq *workerStack) detach() *goWorker {
  l := wq.len()
  if l == 0 {
    return nil
  }
  w := wq.items[l-1]
  wq.items[l-1] = nil // avoid memory leaks
  wq.items = wq.items[:l-1]
  return w
}

这里总是返回最后一个 worker,每次 insert()也是 append到最后,符合栈后进先出的特点,故称为 workerStack

这里有一个细节,由于切片的底层结构是数组,只要有引用数组的指针,数组中的元素就不会释放。这里取出切片最后一个元素后,将对应数组元素的指针设置为 nil,主动释放这个引用。

上面说过新建 Pool对象时会创建一个 goroutine 定期检查和清理过期的 worker。通过调用 workerArray.retrieveExpiry()获取过期的 worker 列表。 workerStack实现如下:

func (wq *workerStack) retrieveExpiry(duration time.Duration) []*goWorker {
  n := wq.len()
  if n == 0 {
    return nil
  }
  expiryTime := time.Now().Add(-duration)
  index := wq.binarySearch(0, n-1, expiryTime)
  wq.expiry = wq.expiry[:0]
  if index != -1 {
    wq.expiry = append(wq.expiry, wq.items[:index+1]...)
    m := copy(wq.items, wq.items[index+1:])
    for i := m; i < n; i++ {
      wq.items[i] = nil
    }
    wq.items = wq.items[:m]
  }
  return wq.expiry
}

实现使用二分查找法找到已过期的最近一个 worker。由于过期时间是按照 goroutine 执行任务后的空闲时间计算的,而 workerStack.insert()入队顺序决定了,它们的过期时间是从早到晚的。所以可以使用二分查找:

func (wq *workerStack) binarySearch(l, r int, expiryTime time.Time) int {
  var mid int
  for l  r {
    mid = (l + r) / 2
    if expiryTime.Before(wq.items[mid].recycleTime) {
      r = mid - 1
    } else {
      l = mid + 1
    }
  }
  return r
}

二分查找的是最近过期的 worker,即将过期的 worker 的前一个。它和在它之前的 worker 已经全部过期了。

如果找到索引 index,将 items从开头到 index(包括)的所有 worker 复制到 expiry字段中。然后将 index之后的所有未过期 worker 复制到切片头部,这里使用了 copy函数。 copy返回实际复制的数量,即未过期的 worker 数量 m。然后将切片 itemsm开始所有的元素置为 nil,避免内存泄漏,因为它们已经被复制到头部了。最后裁剪 items切片,返回过期 worker 切片。

loopQueue

loopQueue实现基于循环队列,结构定义在文件 worker_loop_queue中:

type loopQueue struct {
  items  []*goWorker
  expiry []*goWorker
  head   int
  tail   int
  size   int
  isFull bool
}
func newWorkerLoopQueue(size int) *loopQueue {
  return &loopQueue{
    items: make([]*goWorker, size),
    size:  size,
  }
}

由于是循环队列,这里先创建好了一个长度为 size的切片。循环队列有一个队列头指针 head,指向第一个有元素的位置,一个队列尾指针 tail,指向下一个可以存放元素的位置。所以一开始状态如下:

image.png

tail处添加元素,添加后 tail指针后移。在 head处取出元素,取出后 head指针也后移。进行一段时间操作后,队列状态如下:

image.png

headtail指针到队列尾了,需要回绕。所以可能出现这种情况:

image.png

tail指针赶上 head指针了,说明队列就满了:

image.png

head指针赶上 tail指针了,队列再次为空:

image.png

根据示意图,我们再来看 loopQueue的操作方法就很简单了。

由于 headtail相等的情况有可能是队列空,也有可能是队列满,所以 loopQueue中增加一个 isFull字段以示区分。goroutine 完成任务之后,会将对应的 worker 对象放回 loopQueue,执行的是 insert()方法:

func (wq *loopQueue) insert(worker *goWorker) error {
  if wq.size == 0 {
    return errQueueIsReleased
  }
  if wq.isFull {
    return errQueueIsFull
  }
  wq.items[wq.tail] = worker
  wq.tail++
  if wq.tail == wq.size {
    wq.tail = 0
  }
  if wq.tail == wq.head {
    wq.isFull = true
  }
  return nil
}

这个方法执行的就是循环队列的入队流程,注意如果插入后 tail==head了,说明队列满了,设置 isFull字段。

新任务到来调用 loopQueeue.detach()方法获取一个空闲的 worker 结构:

func (wq *loopQueue) detach() *goWorker {
  if wq.isEmpty() {
    return nil
  }
  w := wq.items[wq.head]
  wq.items[wq.head] = nil
  wq.head++
  if wq.head == wq.size {
    wq.head = 0
  }
  wq.isFull = false
  return w
}

这个方法对应的是循环队列的出队流程,注意每次出队后,队列肯定不满了, isFull要重置为 false

workerStack结构一样,先入的 worker 对象过期时间早,后入的晚,获取过期 worker 的方法与 workerStack中类似,只是没有使用二分查找了。这里就不赘述了。

再看 Pool 创建

介绍完两种 workerArray的实现之后,再来看 Pool的创建函数中 workers字段的设置:

if p.options.PreAlloc {
  if size == -1 {
    return nil, ErrInvalidPreAllocSize
  }
  p.workers = newWorkerArray(loopQueueType, size)
} else {
  p.workers = newWorkerArray(stackType, 0)
}

newWorkerArray()定义在文件 worker_array.go中:

type arrayType int
const (
  stackType arrayType = 1 << iota
  loopQueueType
)
func newWorkerArray(aType arrayType, size int) workerArray {
  switch aType {
  case stackType:
    return newWorkerStack(size)
  case loopQueueType:
    return newWorkerLoopQueue(size)
  default:
    return newWorkerStack(size)
  }
}

即如果设置了预分配选项,就采用 loopQueue结构。否则就采用 stack的结构。

worker 结构

介绍完 Pool的创建和结构,我们来看看 worker 的结构。在 ants中 worker 用结构体 goWorker表示,定义在文件 worker.go中。它的结构非常简单:

// src/github.com/panjf2000/ants/worker.go
type goWorker struct {
  pool *Pool
  task chan func()
  recycleTime time.Time
}

具体字段含义很明显:

  • pool:持有 goroutine 池的引用;
  • task:任务通道,通过这个通道将类型为 func ()的函数作为任务发送给 goWorker
  • recyleTime:这个字段记录 goWorker什么时候被放回池中(即什么时候开始空闲)。其完成任务后,在将其放回 goroutine 池的时候设置。

goWorker创建时会调用 run()方法, run()方法中启动一个新 goroutine 处理任务。 run()主体流程非常简单:

func (w *goWorker) run() {
  go func() {
    for f := range w.task {
      if f == nil {
        return
      }
      f()
      if ok := w.pool.revertWorker(w); !ok {
        return
      }
    }
  }()
}

这个方法启动一个新的 goroutine,然后不停地从 task通道中接收任务,然后执行任务,任务执行完成之后调用池对象的 revertWorker()方法将该 goWorker对象放回池中,以便下次取出处理新的任务。 revertWorker()方法后面会详细分析。

这里注意,实际上 for f := range w.task这个循环直到通道 task关闭或取出为 nil的任务才会终止。所以这个 goroutine 一直在运行,这正是 ants高性能的关键所在。每个 goWorker只会启动一次 goroutine, 后续重复利用这个 goroutine。goroutine 每次只执行一个任务就会被放回池中。

还有一个细节, 如果放回操作失败,则会调用 return ,这会让 goroutine 运行结束,防止 goroutine 泄漏

这里 f == nil为 true 时 return,也是一个细节点,我们后面讲池关闭的时候会详细介绍。

下面我们看看 run()方法的异常处理:

defer func() {
  w.pool.workerCache.Put(w)
  if p := recover(); p != nil {
    if ph := w.pool.options.PanicHandler; ph != nil {
      ph(p)
    } else {
      w.pool.options.Logger.Printf("worker exits from a panic: %v\n", p)
      var buf [4096]byte
      n := runtime.Stack(buf[:], false)
      w.pool.options.Logger.Printf("worker exits from panic: %s\n", string(buf[:n]))
    }
  }
  w.pool.cond.Signal()
}()

简单来说,就是在 defer中通过 recover()函数捕获任务执行过程中抛出的 panic。这时任务执行失败,goroutine 也结束了。但是 goWorker对象还是可以重复利用,所以 defer函数一开始调用 w.pool.workerCache.Put(w)goWorker对象放回 sync.Pool池中。

接着就是处理 panic,如果选项中指定了 panic处理器,直接调用这个处理器。否则, ants调用选项中设置的 Logger记录一些日志,如堆栈, panic信息等。

最后需要调用 w.pool.cond.Signal()通知现在有空闲的 goWorker了。因为我们实际运行的 goWorker数量由于 panic少了一个,而池中可能有其他任务在等待处理。

提交任务

接下来,通过提交任务就可以串起整个流程。由上一篇文章我们知道,可以调用池对象的 Submit()方法提交任务:

func (p *Pool) Submit(task func()) error {
  if p.IsClosed() {
    return ErrPoolClosed
  }
  var w *goWorker
  if w = p.retrieveWorker(); w == nil {
    return ErrPoolOverload
  }
  w.task  task
  return nil
}

首先判断池是否已关闭,然后调用 retrieveWorker()方法获取一个空闲的 worker,然后将任务 task发送到 worker 的任务通道。下面是 retrieveWorker()实现:

func (p *Pool) retrieveWorker() (w *goWorker) {
  p.lock.Lock()
  w = p.workers.detach()
  if w != nil {
    p.lock.Unlock()
  } else if capacity := p.Cap(); capacity == -1 || capacity > p.Running() {
    p.lock.Unlock()
    spawnWorker()
  } else {
    if p.options.Nonblocking {
      p.lock.Unlock()
      return
    }
  Reentry:
    if p.options.MaxBlockingTasks != 0 && p.blockingNum >= p.options.MaxBlockingTasks {
      p.lock.Unlock()
      return
    }
    p.blockingNum++
    p.cond.Wait()
    p.blockingNum--
    var nw int
    if nw = p.Running(); nw == 0 {
      p.lock.Unlock()
      if !p.IsClosed() {
        spawnWorker()
      }
      return
    }
    if w = p.workers.detach(); w == nil {
      if nw < capacity {
        p.lock.Unlock()
        spawnWorker()
        return
      }
      goto Reentry
    }
    p.lock.Unlock()
  }
  return
}

这个方法稍微有点复杂,我们一点点来看。首先调用 p.workers.detach()获取 goWorker对象。 p.workersloopQueue或者 workerStack对象,它们都实现了 detach()方法,前面已经介绍过了。

如果返回了一个 goWorker对象,说明有空闲 goroutine,直接返回。

否则,池容量还没用完(即容量大于正在工作的 goWorker数量),则调用 spawnWorker()新建一个 goWorker,执行其 run()方法:

spawnWorker := func() {
  w = p.workerCache.Get().(*goWorker)
  w.run()
}

否则,池容量已用完。如果设置了 非阻塞选项,则直接返回。否则,如果设置了最大阻塞队列长度上限,且当前阻塞等待的任务数量已经达到这个上限,直接返回。否则,阻塞等待数量 +1,调用 p.cond.Wait()等待。

然后 goWorker.run()完成一个任务后,调用池的 revertWorker()方法放回 goWorker

func (p *Pool) revertWorker(worker *goWorker) bool {
  if capacity := p.Cap(); (capacity > 0 && p.Running() > capacity) || p.IsClosed() {
    return false
  }
  worker.recycleTime = time.Now()
  p.lock.Lock()
  if p.IsClosed() {
    p.lock.Unlock()
    return false
  }
  err := p.workers.insert(worker)
  if err != nil {
    p.lock.Unlock()
    return false
  }
  p.cond.Signal()
  p.lock.Unlock()
  return true
}

这里设置了 goWorkerrecycleTime字段,用于判定过期。然后将 goWorker放回池。 workersinsert()方法前面也已经分析过了。

接着调用 p.cond.Signal()唤醒之前 retrieveWorker()方法中的等待。 retrieveWorker()方法继续执行,阻塞等待数量 -1,这里判断当前 goWorker的数量(也即 goroutine 数量)。如果数量等于 0,很有可能池子刚刚执行了 Release()关闭,这时需要判断池是否处于关闭状态,如果是则直接返回。否则,调用 spawnWorker()创建一个新的 goWorker并执行其 run()方法。

如果当前 goWorker数量不为 0,则调用 p.workers.detach()取出一个空闲的 goWorker返回。这个操作有可能失败,因为可能同时有多个 goroutine 在等待,唤醒的时候只有部分 goroutine 能获取到 goWorker。如果失败了,其容量还未用完,直接创建新的 goWorker,反之重新执行阻塞等待逻辑。

这里有很多加锁和解锁的逻辑,再加上和信号量混在一起很难看明白。其实只需要知道一点就很简单了,那就是 p.cond.Wait()内部会将当前 goroutine 挂起,然后解开它持有的锁,即会调用 p.lock.Unlock()。这也是为什么 revertWorker()p.lock.Lock()加锁能成功的原因。然后 p.cond.Signal()p.cond.Broadcast()会唤醒因为 p.cond.Wait()而挂起的 goroutine,但是需要 Signal()/Broadcast()所在 goroutine 调用解锁方法。而调用 p.cond.Wait()的 goroutine 被唤醒之后,内部会重新执行加锁操作(即调用 p.lock.Lock()),所以 p.cond.Wait()之后的逻辑还是在有锁的状态下执行的。

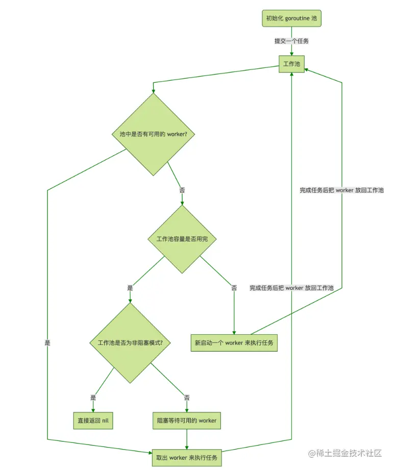
最后,放上整体流程图:

image.png

清理过期 goWorker

NewPool()函数中会启动一个 goroutine 定期清理过期的 goWorker

func (p *Pool) purgePeriodically() {
  heartbeat := time.NewTicker(p.options.ExpiryDuration)
  defer heartbeat.Stop()
  for range heartbeat.C {
    if p.IsClosed() {
      break
    }
    p.lock.Lock()
    expiredWorkers := p.workers.retrieveExpiry(p.options.ExpiryDuration)
    p.lock.Unlock()
    for i := range expiredWorkers {
      expiredWorkers[i].task  nil
      expiredWorkers[i] = nil
    }
    if p.Running() == 0 {
      p.cond.Broadcast()
    }
  }
}

如果池子已关闭,直接退出 goroutine。由选项 ExpiryDuration来设置清理的间隔,如果没有设置该选项,采用默认值 1s:

// src/github.com/panjf2000/ants/pool.go
func NewPool(size int, options ...Option) (*Pool, error) {
  if expiry := opts.ExpiryDuration; expiry < 0 {
    return nil, ErrInvalidPoolExpiry
  } else if expiry == 0 {
    opts.ExpiryDuration = DefaultCleanIntervalTime
  }
}
// src/github.com/panjf2000/ants/pool.go
const (
  DefaultCleanIntervalTime = time.Second
)

然后就是每个清理周期,调用 p.workers.retrieveExpiry()方法,取出过期的 goWorker因为由这些 goWorker 启动的 goroutine 还阻塞在通道 task 上,所以要向该通道发送一个 nil 值,而 goWorker.run() 方法中接收到一个值为 nil 的任务会 return ,结束 goroutine,避免了 goroutine 泄漏

如果所有 goWorker都被清理掉了,可能这时还有 goroutine 阻塞在 retrieveWorker()方法中的 p.cond.Wait()上,所以这里需要调用 p.cond.Broadcast()唤醒这些 goroutine。

容量动态修改

在运行过程中,可以动态修改池的容量。调用 p.Tune(size int)方法:

func (p *Pool) Tune(size int) {
  if capacity := p.Cap(); capacity == -1 || size  0 || size == capacity || p.options.PreAlloc {
    return
  }
  atomic.StoreInt32(&p.capacity, int32(size))
}

这里只是简单设置了一下新的容量,不影响当前正在执行的 goWorker,而且如果设置了预分配选项,容量不能再次设置。

下次执行 revertWorker()的时候就会以新的容量判断是否能放回,下次执行 retrieveWorker()的时候也会以新容量判断是否能创建新 goWorker

关闭和重新启动 Pool

使用完成之后,需要关闭 Pool,避免 goroutine 泄漏。调用池对象的 Release()方法关闭:

func (p *Pool) Release() {
  atomic.StoreInt32(&p.state, CLOSED)
  p.lock.Lock()
  p.workers.reset()
  p.lock.Unlock()
  p.cond.Broadcast()
}

调用 p.workers.reset()结束 loopQueuewokerStack中的 goroutine,做一些清理工作,同时为了防止有 goroutine 阻塞在 p.cond.Wait()上,执行一次 p.cond.Broadcast()

workerStackloopQueuereset()基本相同,即发送 niltask通道从而结束 goroutine,然后重置各个字段:

// loopQueue 版本
func (wq *loopQueue) reset() {
  if wq.isEmpty() {
    return
  }
Releasing:
  if w := wq.detach(); w != nil {
    w.task  nil
    goto Releasing
  }
  wq.items = wq.items[:0]
  wq.size = 0
  wq.head = 0
  wq.tail = 0
}
// stack 版本
func (wq *workerStack) reset() {
  for i := 0; i < wq.len(); i++ {
    wq.items[i].task  nil
    wq.items[i] = nil
  }
  wq.items = wq.items[:0]
}

池关闭后还可以调用 Reboot()重启:

func (p *Pool) Reboot() {
  if atomic.CompareAndSwapInt32(&p.state, CLOSED, OPENED) {
    go p.purgePeriodically()
  }
}

由于 p.purgePeriodically()p.Release()之后检测到池关闭就直接退出了,这里需要重新开启一个 goroutine 定期清理。

PoolWithFuncWorkWithFunc

上一篇文章中我们还介绍了另一种方式创建 Pool,即 NewPoolWithFunc(),指定一个函数。后面提交任务时调用 p.Invoke()提供参数就可以执行该函数了。这种方式创建的 Pool 和 Woker 结构如下:

type PoolWithFunc struct {
  workers []*goWorkerWithFunc
  poolFunc func(interface{})
}
type goWorkerWithFunc struct {
  pool *PoolWithFunc
  args chan interface{}
  recycleTime time.Time
}

与前面介绍的 PoolgoWorker大体相似,只是 PoolWithFunc保存了传入的函数对象,使用数组保存 worker。 goWorkerWithFuncinterface{}args通道的数据类型,其实也好理解,因为已经有函数了,只需要传入数据作为参数就可以运行了:

func (w *goWorkerWithFunc) run() {
  go func() {
    for args := range w.args {
      if args == nil {
        return
      }
      w.pool.poolFunc(args)
      if ok := w.pool.revertWorker(w); !ok {
        return
      }
    }
  }()
}

从通道接收函数参数,执行池中保存的函数对象。

其他细节

task 缓冲通道

还记得创建 p.workerCache这个 sync.Pool对象的代码么:

p.workerCache.New = func() interface{} {
  return &goWorker{
    pool: p,
    task: make(chan func(), workerChanCap),
  }
}

sync.Pool中没有 goWorker对象时,调用 New()方法创建一个,注意到这里创建的 task通道使用 workerChanCap作为容量。这个变量定义在 ants.go文件中:

var (
  // workerChanCap determines whether the channel of a worker should be a buffered channel
  // to get the best performance. Inspired by fasthttp at
  // https://github.com/valyala/fasthttp/blob/master/workerpool.go#L139
  workerChanCap = func() int {
    // Use blocking channel if GOMAXPROCS=1.

    // This switches context from sender to receiver immediately,
    // which results in higher performance (under go1.5 at least).

    if runtime.GOMAXPROCS(0) == 1 {
      return 0
    }
    // Use non-blocking workerChan if GOMAXPROCS>1,
    // since otherwise the sender might be dragged down if the receiver is CPU-bound.

    return 1
  }()
)

为了方便对照,我把注释也放上来了。 ants参考了著名的 Web 框架 fasthttp的实现。当 GOMAXPROCS为 1 时(即操作系统线程数为 1),向通道 task发送会挂起发送 goroutine,将执行流程转向接收 goroutine,这能提升接收处理性能。如果 GOMAXPROCS大于 1, ants使用带缓冲的通道,为了防止接收 goroutine 是 CPU 密集的,导致发送 goroutine 被阻塞。下面是 fasthttp中的相关代码:

// src/github.com/valyala/fasthttp/workerpool.go
var workerChanCap = func() int {
  // Use blocking workerChan if GOMAXPROCS=1.

  // This immediately switches Serve to WorkerFunc, which results
  // in higher performance (under go1.5 at least).

  if runtime.GOMAXPROCS(0) == 1 {
    return 0
  }
  // Use non-blocking workerChan if GOMAXPROCS>1,
  // since otherwise the Serve caller (Acceptor) may lag accepting
  // new connections if WorkerFunc is CPU-bound.

  return 1
}()

自旋锁

ants利用 atomic.CompareAndSwapUint32()这个原子操作实现了一个自旋锁。与其他类型的锁不同,自旋锁在加锁失败之后不会立刻进入等待,而是会继续尝试。这对于很快就能获得锁的应用来说能极大提升性能,因为能避免加锁和解锁导致的线程切换:

type spinLock uint32
func (sl *spinLock) Lock() {
  backoff := 1
  for !atomic.CompareAndSwapUint32((*uint32)(sl), 0, 1) {
    for i := 0; i < backoff; i++ {
      runtime.Gosched()
    }
    backoff < 1
  }
}
func (sl *spinLock) Unlock() {
  atomic.StoreUint32((*uint32)(sl), 0)
}
// NewSpinLock instantiates a spin-lock.

func NewSpinLock() sync.Locker {
  return new(spinLock)
}

另外这里使用了 指数退避,先等 1 个循环周期,通过 runtime.Gosched()告诉运行时切换其他 goroutine 运行。如果还是获取不到锁,就再等 2 个周期。如果还是不行,再等 4,8,16...以此类推。这可以防止短时间内获取不到锁,导致 CPU 时间的浪费。

总结

ants源码短小精悍,没有引用其他任何第三方库。各种细节处理,各种性能优化的点都是值得我们细细品味的。强烈建议大家读一读源码。阅读优秀的源码,能极大地提高自身的编码素养。

参考

  1. ants GitHub:github.com/panjf2000/a…