Sentieon | 每周文献-Epidemiology(流行病学)-第五期

116 阅读5分钟

流行病学系列文章-1

  • 标题(英文) :Rare Variants in Inborn Errors of Immunity Genes Associated With Covid-19 Severity
  • 标题(中文) :与Covid-19严重程度相关的免疫基因先天性缺陷的罕见变异
  • 发表期刊:《Frontiers in Cellular and Infection Microbiology》
  • 作者单位:华大基因、华中科技大学同济医学院附属协和医院等
  • 发表年份:2022
  • 文章地址doi.org/10.3389/fci…

宿主遗传因素已被证明在SARS-CoV-2感染和Covid-19疾病过程中具有重要作用。影响Covid-19易感性和严重程度的常见变异的遗传贡献已经在不同人群中进行了广泛研究。然而,对于先天性免疫缺陷引起的罕见遗传变异的研究相对较少,尤其是在中国人群中。

在本研究中,研究者通过对近500例中国人群遗传背景的Covid-19患者进行全基因组测序。通过预测和注释,研究者筛选出候选罕见变异,并通过在重症和非重症患者中的基因水平分析、通路水平分析、罕见变异积累效应分析以及蛋白-蛋白互作分析等分析手段对候选的罕见变异进行了进一步探索。最终,本研究发现了几种与Covid-19相关的通路以及4个在中国人群中特有的候选基因。

该研究通过对近500例患者进行全基因组测序,经过严格的数据质控最终纳入重症患者292人,非重症患者159人。通过重症和非重症患者中罕见变异在基因水平及通路水平的关联分析及罕见变异积累效应和蛋白-蛋白互作分析等,最终发现了几种与Covid-19严重程度相关的通路和4个在中国人群遗传背景中特有的相关候选基因。在研究过程中,Sentieon软件被用于单个样本的序列比对到变异检测分析以及多样本联合基因分型。

综上所述,该研究填补了中国人群中Covid-19相关基因先天性免疫缺陷患者罕见变异研究的空白;另外,该研究在中国人群中重复了先前研究报道的欧洲人群中的Covid-19相关基因,并发现了4个中国人群中特有的罕见变异基因。

 

流行病学系列文章-2

  • 标题(英文) :Evidence for SARS-CoV-2 Delta and Omicron co-infections and recombination
  • 标题(中文) :SARS-CoV-2 德尔塔和奥密克戎合并感染和重组的证据
  • 发表期刊:《CLINICAL AND TRANSLATIONAL REPORT》
  • 作者单位:华盛顿大学医学中心等
  • 发表年份:2022
  • 文章地址doi.org/10.1016/j.m…

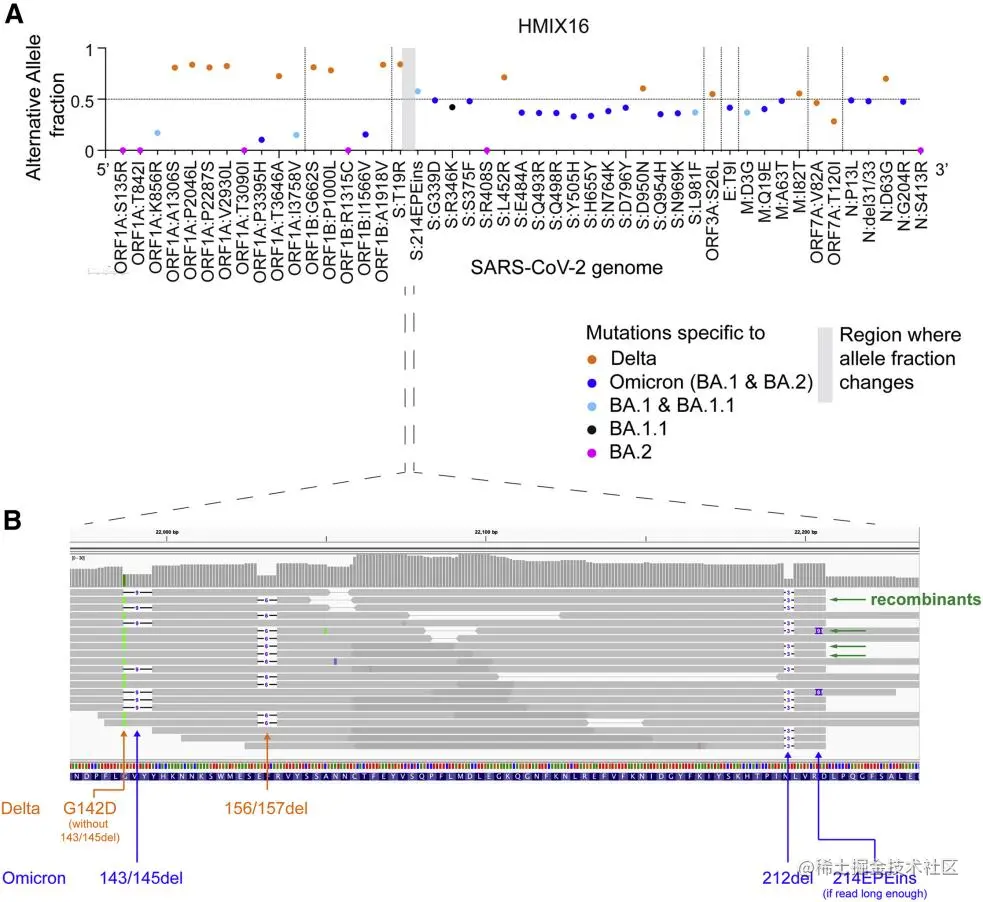
 病毒可以通过重组获得新的特性。SARS-CoV-2 德尔塔和奥密克戎变异株之间的重组可能导致一组新的突变,对病毒的传播性和严重程度产生未知影响。

在2021年11月到2022年2月期间,SARS-Cov-2在美国出现德尔塔和奥秘可容变异株共同传播并导致共感染。研究者通过对流行期29719个阳性样本进行研究。最终发现18例患者存在德尔塔和奥密克戎共感染,其中一例患者检测到德尔塔和奥密克戎重组病毒的证据。

 

该研究通过对29719样本进行测序,确定并验证了18例与德尔塔和奥密克戎共感染的病例,并在其中一例患者中发现了德尔塔和奥密克戎重组的证据。然而,无法确定是两种病毒同时感染该患者或是仅感染了德尔塔和奥密克戎重组毒株。无论是那种情况,重组德尔塔-奥密克戎重组体没有显示出增加了宿主间的传播能力。在数据分析部分,Sentieon的Haplotyper算法被用于变异检测。

综上所述,研究发现德尔塔-奥密克戎重组病毒很少见,且没有证据表明德尔塔-奥密克戎重组病毒与奥密克戎毒株相比具有更高的宿主间传播能力。

 

Sentieon软件介绍

Sentieon为完整的纯软件基因变异检测二级分析方案,其分析流程完全忠于BWA、GATK、MuTect2、STAR、Minimap2、Fgbio、picard等金标准的数学模型。在匹配开源流程分析结果的前提下,大幅提升WGS、WES、Panel、UMI、ctDNA、RNA等测序数据的分析效率和检出精度,并匹配目前全部第二代、三代测序平台。

Sentieon软件团队拥有丰富的软件开发及算法优化工程经验,致力于解决生物数据分析中的速度与准确度瓶颈,为来自于分子诊断、药物研发、临床医疗、人群队列、动植物等多个领域的合作伙伴提供高效精准的软件解决方案,共同推动基因技术的发展。

截至2023年3月份,Sentieon已经在全球范围内为1300+用户提供服务,被世界一级影响因子刊物如NEJM、Cell、Nature等广泛引用,引用次数超过700篇。此外,Sentieon连续数年摘得了Precision FDA、Dream Challenges等多个权威评比的桂冠,在业内获得广泛认可。  

软件试用:www.insvast.com/sentieon