Sentieon | 每周文献-Liquid Biopsy(液体活检)-第十期

94 阅读5分钟

液体活检系列文章-1

  • 标题(英文): Copy number profiling of circulating free DNA predicts transarterial chemoembolization response in advanced hepatocellular carcinoma
  • 标题(中文): 循环游离 DNA 的拷贝数分析可预测晚期肝癌的经动脉化疗栓塞反应
  • 发表期刊: Molecular Oncology
  • 作者单位: 福建医科大学等
  • 发表年份: 2021
  • 文章地址: doi.org/10.1002/187…

在这里插入图片描述 经动脉化疗栓塞(TACE)是晚期肝癌(HCC)最常用的治疗方法,但仍然缺乏准确的实时生物标志物来监测其治疗效果。在本研究中,研究者探讨了循环游离DNA(cfDNA)的拷贝数分析是否可用于预测接受TACE治疗的HCC患者的反应和预后。总共从64名HCC患者,57名肝硬化(LC)患者和32名健康志愿者中收集了266份血浆cfDNA样本。研究者对cfDNA样品进行了低深度全基因组测序(LD-WGS),以进行拷贝数变异(CNV)分析和肿瘤分数(TFx)定量。然后,探讨了TFx/CNVs与疗效、治疗结局和脂碘醇沉积的相关性。TACE治疗期间TFx的变化与患者的肿瘤负荷有关,可以准确和更早地预测治疗反应和预后,提供mRECIST以外的替代策略。在低深度拷贝数分析过程中,研究者利用Sentieon 软件对cfDNA 测序数据进行拷贝数分析前处理。

在这里插入图片描述 在这里插入图片描述 考虑到cfDNA低深度测序是一种相对便宜且无创的获取肿瘤遗传信息的方法,该技术为肿瘤负荷和TACE反应提供了可量化的测量方法,可以更好地指导患者的个性化诊断和治疗。患者随访期间的血液采样和低深度测序在临床上是可行的,可以实时监测患者的状态,有利于相应的治疗调整。 在这里插入图片描述 综上所述,cfDNA的TFx评估和拷贝数分析可以作为评估HCC患者TACE治疗结果的稳健策略。cfDNA中的某些拷贝数扩增会影响脂碘沉积并进一步影响TACE反应,这可用于更好地优化临床决策以指导个性化TACE治疗。

液体活检系列文章-2

  • 标题(英文): Serial circulating tumor DNA to predict early recurrence in patients with hepatocellular carcinoma: a prospective study
  • 标题(中文):连续循环肿瘤DNA检测可预测肝癌患者早期复发:一项前瞻性研究
  • 发表期刊:Molecular Oncology
  • 作者单位:复旦大学中山医院等
  • 发表年份:2021
  • 文章地址doi.org/10.1002/187…

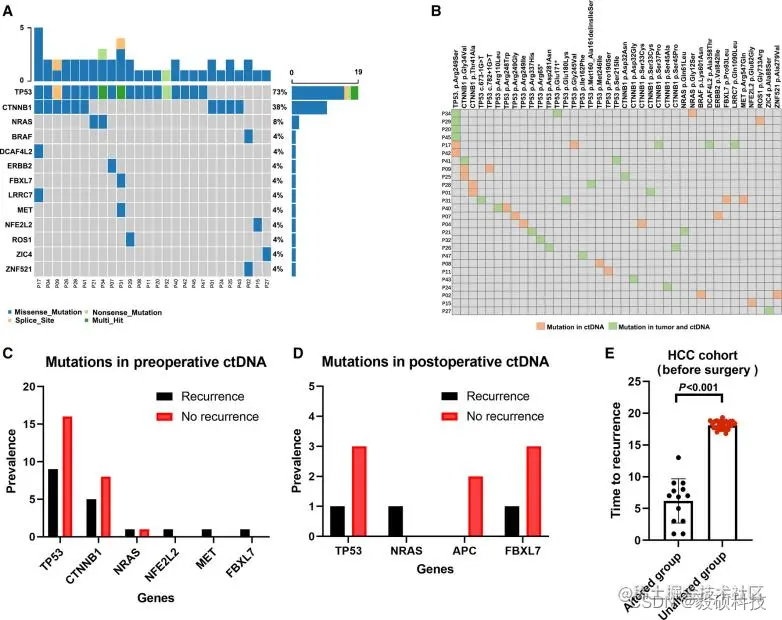
在这里插入图片描述 肝细胞癌是全球第六大常见癌症,也是患者死亡的第三大常见原因。如何有效监测肝癌肝切除患者的肿瘤复发或进展,对于改善患者生存时间至关重要。该研究利用41 个患者的血浆 cfDNA、胚系DNA 以及肝癌组织 DNA 样本研究了循环肿瘤 DNA(ctDNA)在预测肝癌(HCC)患者术后早期肿瘤复发和检测肿瘤负荷方面的价值。研究结果表明,ctDNA 是一种很好的实时监测指标,可以准确反映肿瘤负荷。基线 ctDNA 的中位VAF 是肝癌患者无复发生存期(RFS)的强独立预测因子。在数据分析方面,该研究中癌旁组织和肝癌组织的外显子测序数据使用 Sentieon DNAseq 模块进行比对、质控指标统计、去重复、InDel 重排及 BQSR 等,使用 Sentieon TNseq 模块进行配对样本的体细胞突变检测。 在这里插入图片描述 在这里插入图片描述 在这里插入图片描述 综上所述,ctDNA是一种精确的动态肿瘤生物标志物,可以实时反映HCC患者的肿瘤负荷。该研究证明了ctDNA检测和VAF检测可以作为治疗前早期复发的预后因素。此外,研究者观察到NRAS,MET和NFE2L2基因突变可能预测早期肿瘤复发。串联ctDNA分析结合肿瘤组织基因组测序可以为预测和监测肿瘤复发提供精确的信息,并有助于优化个体化的多模式治疗策略。

Sentieon软件介绍

Sentieon为完整的纯软件基因变异检测二级分析方案,其分析流程完全忠于BWA、GATK、MuTect2、STAR、Minimap2、Fgbio、picard等金标准的数学模型。在匹配开源流程分析结果的前提下,大幅提升WGS、WES、Panel、UMI、ctDNA、RNA等测序数据的分析效率和检出精度,并匹配目前全部第二代、三代测序平台。 在这里插入图片描述 Sentieon软件团队拥有丰富的软件开发及算法优化工程经验,致力于解决生物数据分析中的速度与准确度瓶颈,为来自于分子诊断、药物研发、临床医疗、人群队列、动植物等多个领域的合作伙伴提供高效精准的软件解决方案,共同推动基因技术的发展。

截至2023年3月份,Sentieon已经在全球范围内为1300+用户提供服务,被世界一级影响因子刊物如NEJM、Cell、Nature等广泛引用,引用次数超过700篇。此外,Sentieon连续数年摘得了Precision FDA、Dream Challenges等多个权威评比的桂冠,在业内获得广泛认可。

软件试用:www.insvast.com/sentieon