git最佳实践之gitflow | 青训营

161 阅读2分钟

在正式开始开发项目前,我们团队各个小伙伴就项目中需要考虑的问题分头进行了资料搜集,并一起开会讨论了我们项目的架构、技术选型等问题。其中一个问题是在多人协作开发时,如何高效地使用版本管理工具,也即选择合适的工作流。

经过讨论,我们团队选择了gitflow作为我们的工作流方案。

本文将简单地介绍gitflow工作流方案。而由于作者也是刚接触gitflow,有错误之处还望大佬们指正。

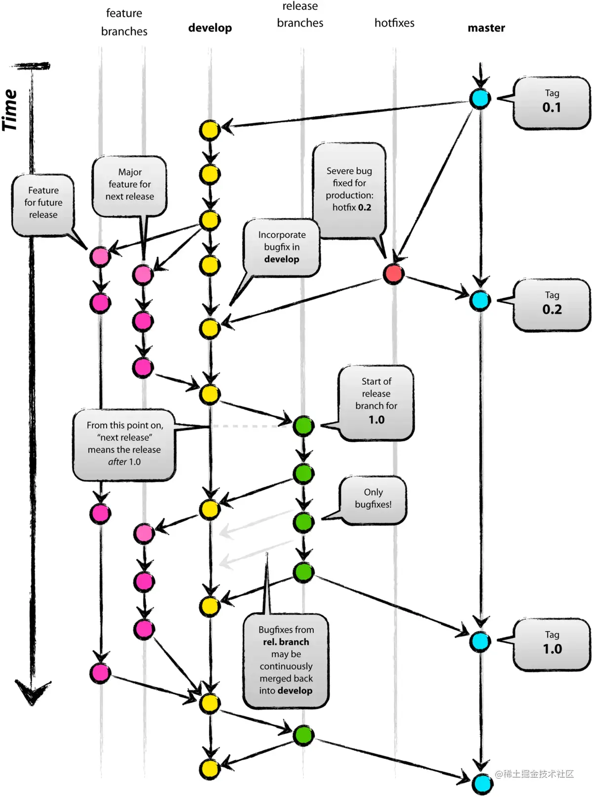
image.png

01 优势与劣势

优势

  • 在项目周期之内,该工作流保证任何时刻两个主要分支都是处于纯净状态的
  • 由于遵循系统化的模式,因此分支命名容易理解
  • 大多数Git工具都支持该工作流的扩展工具
  • 当项目中需要同时维护多个生产版本时,该工作流模式非常理想

缺陷

  • Git 的历史记录将变得异常混乱,可读性很差
  • master / develop 分支的割裂使CI/CD流程变得更加困难
  • 当项目维护单一生产环境版本时,该工作流则不适用

02 常用分支

gitflow 的主要有以下五个分支:

  • master
    Master分支是仓库的主分支,这个分支包含最近发布到生产环境的代码,最近发布的Release, 这个分支只能从其他分支合并,不能在这个分支直接修改‌。
  • hotfix
    分支基于master分支创建,对线上版本的bug进行修复,完成后直接合并到master分支和develop分支,如果当前还有新功能release分支,也同步到release分支上。同一时间只有1个,生命周期较短。
  • release
    当你需要发布一个新功能的时候,要基于Develop分支创建一个Release分支,在Release分支测试并修复bug,完成release后,把release合并到master和develop分支‌。
  • dev
    这个分支是我们的主开发分支,包含所有要发布到下一个Release的代码。
  • feature
    feature分支主要是用来开发新的功能,一旦开发完成,就合并回Dev分支。同时可以有多个feature分支。

Reference

juejin.cn/post/705001… www.atlassian.com/git/tutoria…