一文了解Gin对Cookie的支持

1,396 阅读13分钟

1. 引言

本文将从Web应用程序处理请求时需要用户信息,同时HTTP又是无状态协议这个矛盾点出发。从该问题出发,简单描述了解决该问题的Token 机制,进而引出Cookie的实现方案。

基于此我们将详细描述Cookie的规范,然后详细描述具体的实现方式,进一步描述Gin 框架对Cookie 操作提供的API,最终提供了一个详细的代码实现。

我们还将详细描述Gin 框架提供API 的实现原理,帮助用户更好得使用这两个API

2. 问题引入

如何使用Gin搭建一个Go Web应用程序 一文中,我们已经了解了如何使用Gin 搭建一个简单的Web应用程序。然而,在现实的Web应用程序中,大部分功能都是需要用户的身份信息才能处理。举例来说,在一个视频网站查看用户最近观看记录,如果缺少用户身份信息,此时将无法对请求进行处理。

但是HTTP协议的设计,是无状态的,也就是每次请求都是独立的。基于此,应该有一套机制,能够在用户身份认证成功后,给用户分配一个Token,后续用户在每次请求时,都携带上该Token,使得服务器能够从请求中获取用户信息,解决HTTP无状态问题。大概流程如下:

上面流程中,需要服务端按照某个协议,向客户端返回Token;客户端通过该协议,成功解析出服务端返回的Token,然后在每次请求中携带该Token。然后服务器端再根据协议,从中解析出Token 信息,获取请求用户信息。

当前常用的有CookieJwtOAuth2.0 等标准,其各有优缺点。其中Cookie 是一种存储在客户端浏览器中的数据。服务端可以通过设置HTTP响应头将Token 存储在Cookie当中,并在后续请求中从Cookie 中读取Token。而JWT 则是一种基于JSON格式的安全令牌,可用于在客户端和服务端之间传递信息。

之前,我们在 一文读懂Cookie 中,已经了解Cookie的相关内容。基于此,我们这次使用Cookie 来实现上述所说的流程,按照Cookie的规范来实现Token的返回和请求中Token 的解析。

3. 实现

3.1 Cookie规范说明

这里我们对HTTP协议中的Cookie 规范再补充一下,这里分为两部分,第一部分是服务端如何向客户端发送 Cookie ,第二部分是客户端向服务端发送请求时如何携带Cookie 信息。

对于服务端向客户端发送Cookie的手段,HTTP协议存在一个Set-Cookie 的头部字段,服务器可以通过Set-Cookie 头部字段将Cookie发送给客户端。例如下面这个例子:

Set-Cookie: username=abc; expires=Wed, 09 Jun 2023 10:18:14 GMT; path=/

  在这个例子中,服务器设置了一个名为usernameCookie,它的值是abc,过期时间是2023年6月9日,路径为/ 。浏览器在接收到该Cookie 时,便将其保存起来。

  客户端请求时携带Cookie的方式,则是通过HTTP协议中的Cookie头部字段,客户端可以通过该头部字段携带信息给服务器端,比如下面这个例子:

Cookie: sessionid=1234

在这个例子中,HTTP请求中携带了一个namesessionidvalue1234Cookie。当服务器端接收到该HTTP 请求后,从中解析出Cookie的信息,然后基于此实现后续的流程。

3.2 实现说明

回看上述流程,主要分为两个大部分: 客户端和服务器端。在客户端部分,关键任务包括保存浏览器返回的Cookie信息以及在请求时携带Cookie 信息给服务器。对于服务器端,则是在通过身份校验之后,能够按照规范客户端返回Cookie,并在接收到请求时,能够正确解析出请求中的 Cookie 信息,识别出用户信息。

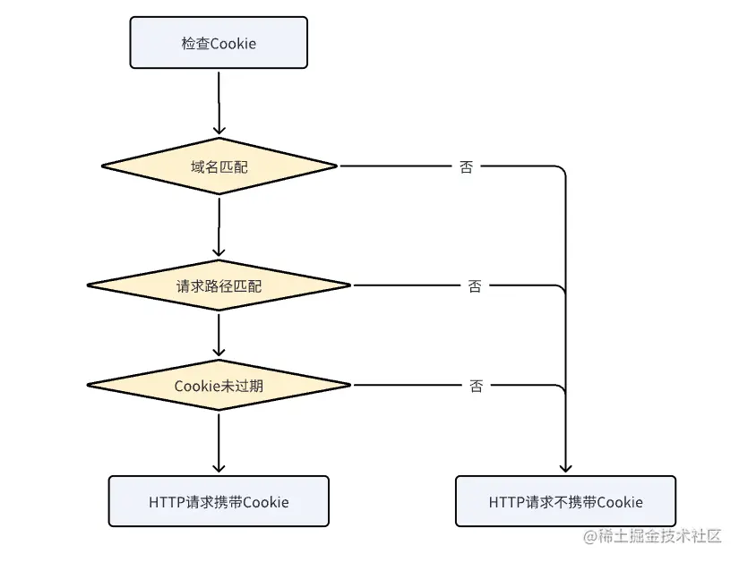
对于客户端部分,在浏览器接收到HTTP响应时,如果响应体中有Set-Cookie 头部字段,浏览器会自动保存Cookie信息;客户端发起请求时,需要将 Cookie 信息传递给服务器。此时浏览器会自动携带通过校验的Cookie。如果通过校验,此时会在HTTP请求头中携带Cookie信息给服务端,下面是一个大概的校验流程:

image.png

在整个流程中,客户端保存Token信息和在请求时携带Token信息这两部分工作,浏览器已经帮我们实现了。剩下的工作集中在服务端的,主要涉及按照Cookie的规范给客户端返回用户标识,并在接收到客户端请求时从HTTP请求中读取Cookie以获取到用户的信息。与Cookie相关的详细内容可以参考文章一文读懂Cookie

因此下面我们需要做的两件事情,其一,服务器需要按照Cookie的规范往客户端发送Cookie的内容;其次,服务器在处理请求时,需要从HTTP请求头中读取出Cookie的信息,成功识别用户身份。

Gin 框架中提供了一些API,能够帮助我们在服务端,按照Cookie规范给客户端发送Cookie 信息,同时也有API 能够帮助我们解析Cookie 的信息。下面我们先来了解相关的API,然后再基于这些API ,搭建一个能够自动识别用户信息的 Web 应用程序。

3.3 API说明

3.3.1 SetCookie

gin.Context 对象中的 SetCookie 方法用于向客户端返回响应的同时,在Set-Cookie头部携带Cookie 信息。下面是该方法的详细说明:

func (c *Context) SetCookie(name, value string, maxAge int, path, domain string, secure, httpOnly bool)
  • name:cookie 的名称(必须)。
  • value:cookie 的值(必须)。
  • maxAge:cookie 的过期时间,以秒为单位。如果为负数,则表示会话 cookie(在浏览器关闭之后删除),如果为零,则表示立即删除 cookie(可选,默认值为-1)。
  • path:cookie 的路径。如果为空字符串,则使用当前请求的 URI 路径作为默认值(可选,默认值为空字符串)。
  • domain:cookie 的域名。如果为空字符串,则不设置域名(可选,默认值为空字符串)。
  • secure:指定是否仅通过 HTTPS 连接发送 cookie。如果为 true,则仅通过 HTTPS 连接发送 cookie;否则,使用 HTTP 或 HTTPS 连接都可以发送 cookie(可选,默认值为 false)。
  • httpOnly:指定 cookie 是否可通过 JavaScript 访问。如果为 true,则无法通过 JavaScript 访问 cookie;否则,可以通过 JavaScript 访问 cookie(可选,默认值为 true)。

在处理函数中,通过调用SetCookie 方法,便可以向客户端发送一个HTTP cookie。这里举一个代码示例,来帮助读者更好得理解该API,下面举一个代码示例,如下:

func main() {
  router := gin.Default()
  
  router.GET("/set-cookie", func(c *gin.Context) {
    c.SetCookie("user", "john", 3600, "/", "", false, true)
    c.String(http.StatusOK, "cookie set successfully")
  })
  
  router.Run(":8080")
}

在这个示例中,使用 SetCookie 方法设置一个名为user的 cookie。这个 cookie 的值是john,在 1 小时后过期。该代码还设置了路径为“/”以及HttpOnly属性为true。

下面启动该服务器,客户端向服务端发送请求,请求路径为/set-cookie,上面的处理函数将会被执行,然后我们来看其响应内容:

# 1. 发送请求
curl -i http://localhost:8080/set-cookie
# 2. 返回响应
HTTP/1.1 200 OK
Content-Type: text/plain; charset=utf-8
Set-Cookie: user=john; Path=/; Max-Age=3600; HttpOnly
Date: Sun, 20 Aug 2023 07:39:15 GMT
Content-Length: 23

cookie set successfully

查看上面第6行,可以看到,我们通过SetCookie方法,成功设置了一个Cookie,然后以在HTTP头部的形式返回。

3.1.2 Cookie方法

往客户端返回Cookie后,浏览器会将Cookie保存起来,然后在下次请求时将Cookie跟随请求一起发送给服务器端。

在HTTP无状态协议的情况下,我们使用Cookie 来识别用户信息,此时服务器端需要正确解析出HTTP 头部中Cookie的信息,Gin 框架中的gin.Context 提供了Cookie方法,方便我们获取到Cookie的信息。下面是该方法的定义说明:

func (c *Context) Cookie(name string) (string, error) 

使用Cookie方法可以获取指定名称的Cookie值,如果不存在指定名字的Cookie,此时将会返回错误。下面给一个简单示例代码的说明:

func main() {
    router := gin.Default()

    // 定义路由
    router.GET("/cookie", func(c *gin.Context) {
        // 获取名为 "username" 的 cookie
        cookie, err := c.Cookie("username")
        if err != nil {
            // 如果 cookie 不存在,则返回错误信息
            c.JSON(http.StatusBadRequest, gin.H{"error": "Bad request"})
            return
        }

        // 在响应中返回 cookie 值
        c.JSON(http.StatusOK, gin.H{"username": cookie})
    })

    router.Run(":8080")
}

在上述示例中,我们定义了一个 /cookie 路由,使用 c.Cookie("username") 方法来获取名为 username 的 Cookie 值。如果 Cookie 不存在,则返回一个错误响应。否则,我们将在响应中返回 Cookie 的值。

下面我们通过curl 命令来对/cookie 请求,通过 -b 标识来携带cookie 值:

# -v, --verbose 这个参数会打开curl的详细模式,输出一些额外的信息,包括HTTP请求和响应头信息。
curl -b -v -b "username=hello cookie;" http://localhost:8080/cookie

下面我们来看具体的请求体和响应体的内容:

GET /cookie HTTP/1.1
Host: localhost:8080
User-Agent: curl/7.79.1
Accept: */*
Cookie: username=hello cookie;

可以看到,我们请求体携带了Cookie 字段,Cookie 的名称为 username,我们前面服务器端便是尝试获取名为 username 的 Cookie,下面我们看请求的响应体,看是否成功解析了HTTP 请求 Cookie的内容:

HTTP/1.1 200 OK
Content-Type: application/json; charset=utf-8
Date: Sun, 20 Aug 2023 08:12:45 GMT
Content-Length: 27

{"username":"hello cookie"}

可以看到,服务端程序通过Cookie方法成功解析了HTTP请求头部中Cookie字段的值,然后将解析的结果正常返回客户端。

3.4 代码实现

下面我们来搭建一个基于Cookie 实现用户身份验证的Web 应用程序,首先需要一个登录页面,用于验证用户身份信息,验证通过后,我们将通过Cookie 给客户端返回一个 Token

同时,我们还需要创建一个页面,需要验证用户身份信息,在验证过程中,我们会检查用户请求中是否携带Cookie,同时Cookie 中携带的数据是否正确,基于此实现用户身份的验证。下面是一个简单代码的示例:

func main() {
   route := gin.Default()
   
   route.GET("/login", func(c *gin.Context) {
      // HTTP 响应中携带 Cookie
      // Set cookie {"label": "ok" }, maxAge 30 seconds.
      c.SetCookie("label", "ok", 30, "/", "localhost", false, true)
      c.String(200, "Login success!")
   })

   route.GET("/home", func(c *gin.Context) {
      // 获取 name = label 的 Cookie 的 value
      if cookie, err := c.Cookie("label"); err == nil {
         // 判断 Cookie的value 是否满足预期
         if cookie == "ok" {
            c.JSON(200, gin.H{"data": "Your home page"})
         }
      } else {
         c.JSON(http.StatusForbidden, gin.H{"error": "Forbidden with no cookie"})
      }
   })

   route.Run(":8080")
}

首先是一个/login 请求路由,通过SetCookie 方法给客户端返回Cookie,基于此返回用户Token

然后/home 路由的处理,则是通过gin.ContextCookie 方法获取到HTTP请求头部中Cookie的信息 ,然后验证Cookie 中的value是否满足预期。

这个是一个简单的代码示例,比如用户身份认证机制等,则需要自行完善,这里不再完整展示。

4. 原理

下面将简单描述gin.Context 对象中SetCookie 方法和Cookie方法的实现原理,帮助读者更好使用这两个API

4.1 SetCookie方法

SetCookie 方法的实现原理如下,首先,SetCookie 方法会创建一个http.Cookie对象,并设置其名称、值、路径、域名、过期时间等属性。例如,以下代码创建了一个名为sessionidCookie:

cookie := &http.Cookie{
    Name:    "sessionid",
    Value:   "1234",
    Expires: time.Now().Add(24 * time.Hour),
    Path:    "/",
    Domain:  "",
    Secure:  false,
    HttpOnly:true,
}

接下来,将上述Cookie对象转换为字符串格式,并设置到HTTP响应头的Set-Cookie字段中。代码实现如下:

func SetCookie(w ResponseWriter, cookie *Cookie) {
   if v := cookie.String(); v != "" {
      w.Header().Add("Set-Cookie", v)
   }
}

这里第三行将Cookie 存储到Header 对象当中,Header 是专门用于存储HTTP响应头部的信息。调用Add 方法时,会根据指定的Key,在 Header 对象中查找相应的值列表。如果这个键不存在,则会在 Header 对象中创建一个新的值列表;否则,会在已有的值列表末尾添加新的值,大概流程如下: image.png

在返回HTTP响应时,会遍历Header 对象,填充HTTP响应头部信息,然后返回给客户端,比如上面Header 生成的HTTP响应头部如下:

Set-Cookie: v1
Set-Cookie: v2
Agent: Windows

SetCookie 方法便是通过上述所说流程,将Cookie 的信息设置到HTTP响应体头部当中去,然后返回给客户端。

4.2 Cookie方法

在调用 Cookie() 方法时,系统会首先检查请求头部中是否包含名为 Cookie的字段。如果该字段不存在,则返回空字符串。

如果请求头部中包含 Cookie 字段,同时Cookiename 为调用Cookie() 方法指定的值,则系统会解析该字段并将其转换为一个 http.Cookie 对象。这个对象包含了所有的 Cookie 属性,例如名称、值、路径、过期时间、域名等等。最后,返回转换后的http.Cookie 对象中值,大概流程如下:

image.png

总的来说,Cookie() 方法的实现原理比较简单,它只是通过查找 HTTP 请求头部中的 Cookie 信息,并将其转换为 http.Cookie 对象来获取请求中特定 Cookie 值。

5. 总结

在本文中,我们深入探讨了Web应用程序在处理用户信息时所面临的挑战,特别是在HTTP协议作为无状态协议的背景下。我们从这一矛盾出发,介绍了解决方案中的Token机制,并引出了基于Cookie的实现方案。

我们详细阐述了Cookie的规范,包括服务端如何发送Cookie以及客户端如何在请求中携带Cookie信息。

我们进一步深入探讨了具体的实现方式,并介绍了Gin框架提供的API,这些API使得在服务端按照Cookie规范发送和解析Cookie变得更加容易。通过一个实际的代码示例,我们演示了如何使用这些API来构建一个基于Cookie实现用户身份验证的Web应用程序。

在探讨API的使用之余,我们也深入剖析了Gin框架提供的API的实现原理,为读者提供了更深层次的理解。

基于此,完成了对Gin中Cookie支持的介绍,希望对你有所帮助。