阵列式压力传感器采集电路(电阻式)

1,129 阅读1分钟

阵列式压力传感器采集电路(电阻式)

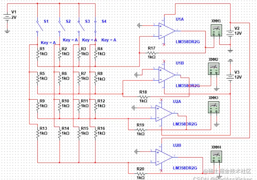
一、4X4阵列传感器仿真电路如下:

R1~R16为16个电阻,每一行行线共享,每一列列线共享 image.png 1.传感器需要单片机控制逐列扫描,例如,看上图扫描第2列时,需要控制其他3列的电源开关断开,只保证第二列传感器能供电,然后该列对应每行经过运放反向放大器之后的输出(电压建议选择2V或者-2V)。

2.打开第2列的开关后计算2列1行的电压输出公式为V = -2 * R17 / R2,其中的R2可以等效理解为阵列传感器上面的一点。还需要特别强调的一点就是行线出来的运放必须加上不能去掉或者放在其他地方。

二、两种测量压力的电路形式

1.通过传感器的电压变化分析出压力变化

image.png 该电路采用分压方式,将传感器上产生的电阻值变化,转换为电压的变化,Vout为输出电压,可接到后端电路。

  • 根据实际情况选择R,通常可取47KΩ-1MΩ
  • 无压力时,传感器阻值在10MΩ以上,等效与断路

2.通过运放实现电压和电流的变化 image.png 在分压测量的基础上,增加运算放大器电路,提高电压分辨率;增大驱动电流。

参考引用:t.csdn.cn/HdHe7 t.csdn.cn/jRmGQ