Python logging 模块定义了为应用程序和库实现灵活的事件日志记录的函数和类。
程序开发过程中,很多程序都有记录日志的需求,并且日志包含的信息有正常的程序访问日志还可能有错误、警告等信息输出,Python 的 logging 模块提供了标准的日志接口,可以通过它存储各种格式的日志,日志记录提供了一组便利功能,用于简单的日志记录用法。
- 使用 Python Logging 模块的主要好处是所有 Python 模块都可以参与日志记录
- Logging 模块提供了大量具有灵活性的功能
日志记录函数以它们用来跟踪的事件的级别或严重性命名。下面描述了标准级别及其适用性(从高到低的顺序):
| 日志等级(level) | 描述 |
|---|---|
| DEBUG | 最详细的日志信息,典型应用场景是 问题诊断 |
| INFO | 信息详细程度仅次于DEBUG,通常只记录关键节点信息,用于确认一切都是按照我们预期的那样进行工作 |
| WARNING | 当某些不期望的事情发生时记录的信息(如,磁盘可用空间较低),但是此时应用程序还是正常运行的 |
| ERROR | 由于一个更严重的问题导致某些功能不能正常运行时记录的信息 |
| CRITICAL | 当发生严重错误,导致应用程序不能继续运行时记录的信息 |
日志级别等级排序:critical > error > warning > info > debug
级别越高打印的日志越少,反之亦然,即
- debug : 打印全部的日志( notset 等同于 debug )
- info : 打印 info, warning, error, critical 级别的日志
- warning : 打印 warning, error, critical 级别的日志
- error : 打印 error, critical 级别的日志
- critical : 打印 critical 级别
一、 Logging 模块日志记录方式
Logging 模块提供了两种日志记录方式:
- 一种方式是使用 Logging 提供的模块级别的函数
- 另一种方式是使用 Logging 日志系统的四大组件记录
1、Logging 定义的模块级别函数
| 函数 | 说明 |
|---|---|
| logging.debug(msg, *args, **kwargs) | 创建一条严重级别为DEBUG的日志记录 |
| logging.info(msg, *args, **kwargs) | 创建一条严重级别为INFO的日志记录 |
| logging.warning(msg, *args, **kwargs) | 创建一条严重级别为WARNING的日志记录 |
| logging.error(msg, *args, **kwargs) | 创建一条严重级别为ERROR的日志记录 |
| logging.critical(msg, *args, **kwargs) | 创建一条严重级别为CRITICAL的日志记录 |
| logging.log(level, *args, **kwargs) | 创建一条严重级别为level的日志记录 |
| logging.basicConfig(**kwargs) | 对root logger进行一次性配置 |
简单打印日志:
import logging
# 打印日志级别
def test_logging():
logging.debug('Python debug')
logging.info('Python info')
logging.warning('Python warning')
logging.error('Python Error')
logging.critical('Python critical')
test_logging()
输出结果:
WARNING:root:Python warning
ERROR:root:Python Error
CRITICAL:root:Python critical
当指定一个日志级别之后,会记录大于或等于这个日志级别的日志信息,小于的将会被丢弃, ==默认情况下日志打印只显示大于等于 WARNING 级别的日志。==
1.1 设置日志显示级别
通过 logging.basicConfig() 可以设置 root 的日志级别,和日志输出格式。
logging.basicConfig() 关键字参数:
| 关键字 | 描述 |
|---|---|
| filename | 创建一个 FileHandler,使用指定的文件名,而不是使用 StreamHandler。 |
| filemode | 如果指明了文件名,指明打开文件的模式(如果没有指明 filemode,默认为 ‘a’)。 |
| format | handler 使用指明的格式化字符串。 |
| datefmt | handler 使用指明的格式化字符串。 |
| level | 指明根 logger 的级别。 |
| stream | 使用指明的流来初始化 StreamHandler。该参数与 ‘filename’ 不兼容,如果两个都有,’stream’ 被忽略。 |
format 格式
| 格式 | 描述 |
|---|---|
| %(levelno)s | 打印日志级别的数值 |
| %(levelname)s | 打印日志级别名称 |
| %(pathname)s | 打印当前执行程序的路径 |
| %(filename)s | 打印当前执行程序名称 |
| %(funcName)s | 打印日志的当前函数 |
| %(lineno)d | 打印日志的当前行号 |
| %(asctime)s | 打印日志的时间 |
| %(thread)d | 打印线程 ID |
| %(threadName)s | 打印线程名称 |
| %(process)d | 打印进程 ID |
| %(message)s | 打印日志信息 |
注意:Logging.basicConfig() 需要在开头就设置,在中间设置并无作用
实例
import logging
# 打印日志级别
def test():
logging.basicConfig(level=logging.DEBUG)
logging.debug('Python debug')
logging.info('Python info')
logging.warning('Python warning')
logging.error('Python Error')
logging.critical('Python critical')
logging.log(2,'test')
test()
输出:
DEBUG:root:Python debug
INFO:root:Python info
WARNING:root:Python warning
ERROR:root:Python Error
CRITICAL:root:Python critical
1.2 将日志信息记录到文件
# 日志信息记录到文件
logging.basicConfig(filename='F:/example.log', level=logging.DEBUG)
logging.debug('This message should go to the log file')
logging.info('So should this')
logging.warning('And this, too')
在相应的路径下会有 example.log 日志文件,内容如下:
DEBUG:root:This message should go to the log file
INFO:root:So should this
WARNING:root:And this, too
1.3 多个模块记录日志信息
如果程序包含多个模块,则用以下实例来显示日志信息: 实例中有两个模块,一个模块通过导入另一个模块的方式用日志显示另一个模块的信息:
myapp.py 模块
import logging
import mylib
def main():
logging.basicConfig(filename='myapp.log',level=logging.DEBUG)
logging.info('Started')
mylib.do_something()
logging.info('Finished')
if __name__ == '__main__':
main()
mylib.py 模块
import logging
def do_something():
logging.info('Doing something')
执行 myapp.py 模块会打印相应日志,在文件 myapp.log 中显示信息如下:
INFO:root:Started
INFO:root:Doing something
INFO:root:Finishe
1.4 显示信息的日期及更改显示消息格式
显示消息日期
import logging
# 显示消息时间
logging.basicConfig(format='%(asctime)s %(message)s')
logging.warning('is when this event was logged.')
logging.basicConfig(format='%(asctime)s %(message)s', datefmt='%m/%d/%Y %I:%M:%S %p')
logging.warning('is when this event was logged.')
结果:
2019-10-16 18:57:45,988 is when this event was logged.
2019-10-16 18:57:45,988 is when this event was logged.
更改显示消息格式
import logging
# 更改显示消息的格式
logging.basicConfig(format='%(levelname)s:%(message)s',level=logging.DEBUG)
logging.debug('Python message format Debug')
logging.info('Python message format Info')
logging.warning('Python message format Warning')
结果:
DEBUG:Python message format Debug
INFO:Python message format Info
WARNING:Python message format Warning
==注意==:显示结果只显示级别和具体信息,之前显示的 “根” 已经消失,重新定义的格式修改了默认输出方式。
2、logging 模块四大组件
| 组件名称 | 对应类名 | 功能描述 |
|---|---|---|
| 日志器 | Logger | 暴露函数给应用程序,基于日志记录器和过滤器级别决定哪些日志有效 |
| 处理器 | Handler | 将 logger 创建的日志记录发送到合适的目的输出 |
| 过滤器 | Filter | 提供了更细粒度的控制工具来决定输出哪条日志记录,丢弃哪条日志记录 |
| 格式器 | Formatter | 决定日志记录的最终输出格式 |
2.1 日志器- Logger
Logger 持有日志记录器的方法,日志记录器不直接实例化,而是通过模块级函数 logger.getlogger (name) 来实例化,使用相同的名称多次调用 getLogger() 总是会返回对相同 Logger 对象的引用。
- 应用程序代码能直接调用日志接口。
- Logger最常用的操作有两类:配置和发送日志消息。
- 初始化 logger = logging.getLogger(“endlesscode”),获取 logger 对象,getLogger() 方法后面最好加上所要日志记录的模块名字,配置文件和打印日志格式中的 %(name)s 对应的是这里的模块名字,如果不指定name则返回root对象。
- logger.setLevel(logging.DEBUG),Logging 中有 NOTSET < DEBUG < INFO < WARNING < ERROR < CRITICAL这几种级别,日志会记录设置级别以上的日志
- 多次使用相同的name调用 getLogger 方法返回同一个 looger 对象;
Logger是一个树形层级结构,在使用接口 debug,info,warn,error,critical 之前必须创建 Logger 实例:
创建方法: logger = logging.getLogger(logger_name)
创建Logger实例后,可以使用以下方法进行日志级别设置,增加处理器 Handler:
- logger.setLevel(logging.ERROR) # 设置日志级别为 ERROR,即只有日志级别大于等于 ERROR 的日志才会输出
- logger.addHandler(handler_name) # 为 Logger 实例增加一个处理器
- logger.removeHandler(handler_name) # 为 Logger 实例删除一个处理器
2.2 处理器- Handler
Handler 处理器类型有很多种,比较常用的有三个,StreamHandler,FileHandler,NullHandler
StreamHandler
创建方法:sh = logging.StreamHandler(stream=None)
创建 StreamHandler 之后,可以通过使用以下方法设置日志级别,设置格式化器 Formatter,增加或删除过滤器 Filter:
ch.setLevel(logging.WARN) # 指定日志级别,低于WARN级别的日志将被忽略
ch.setFormatter(formatter_name) # 设置一个格式化器formatter
ch.addFilter(filter_name) # 增加一个过滤器,可以增加多个
ch.removeFilter(filter_name) # 删除一个过滤器
2.3 过滤器- Filter
Handlers 和 Loggers 可以使用 Filters 来完成比级别更复杂的过滤。 Filter 基类只允许特定 Logger 层次以下的事件。 例如用 ‘A.B’ 初始化的 Filter 允许Logger ‘A.B’, ‘A.B.C’, ‘A.B.C.D’, ‘A.B.D’ 等记录的事件,logger‘A.BB’, ‘B.A.B’ 等就不行。 如果用空字符串来初始化,所有的事件都接受。
创建方法: filter = logging.Filter(name='')
2.4 格式器- Formatter
使用Formatter对象设置日志信息最后的规则、结构和内容,默认的时间格式为%Y-%m-%d %H:%M:%S。
创建方法: formatter = logging.Formatter(fmt=None, datefmt=None)
其中,fmt 是消息的格式化字符串,datefmt 是日期字符串。如果不指明 fmt,将使用 ‘%(message)s’ 。如果不指明 datefmt,将使用 ISO8601 日期格式。
2.5 组件之间的关联关系
- 日志器(logger)需要通过处理器(handler)将日志信息输出到目标位置,不同的处理器(handler)可以将日志输出到不同的位置;
- 日志器(logger)可以设置多个处理器(handler)将同一条日志记录输出到不同的位置;
- 每个处理器(handler)都可以设置自己的过滤器(filter)实现日志过滤,从而只保留感兴趣的日志;
- 每个处理器(handler)都可以设置自己的格式器(formatter)实现同一条日志以不同的格式输出到不同的地方。
简明了说就是:日志器(logger)是入口,真正干活儿的是处理器(handler),处理器(handler)还可以通过过滤器(filter)和格式器(formatter)对要输出的日志内容做过滤和格式化等处理操作。
- Logger 可以包含一个或多个 Handler 和 Filter
- Logger 与 Handler 或 Fitler 是一对多的关系
- 一个 Logger 实例可以新增多 个 Handler,一个 Handler 可以新增多个格式化器或多个过滤器,而且日志级别将会继承。
二、Logging 日志工作流程
1、Logging 模块使用过程
1)第一次导入 logging 模块或使用 reload 函数重新导入 logging 模块,logging 模块中的代码将被执行,这个过程中将产生 logging 日志系统的默认配置。
2)自定义配置(可选),logging标准模块支持三种配置方式: dictConfig,fileConfig,listen。其中,dictConfig 是通过一个字典进行配置 Logger,Handler,Filter,Formatter;fileConfig 则是通过一个文件进行配置;而 listen 则监听一个网络端口,通过接收网络数据来进行配置。当然,除了以上集体化配置外,也可以直接调用 Logger,Handler 等对象中的方法在代码中来显式配置。
3)使用 logging 模块的全局作用域中的 getLogger 函数来得到一个 Logger 对象实例(其参数即是一个字符串,表示 Logger 对象实例的名字,即通过该名字来得到相应的 Logger 对象实例)。
4)使用 Logger 对象中的 debug,info,error,warn,critical 等方法记录日志信息。
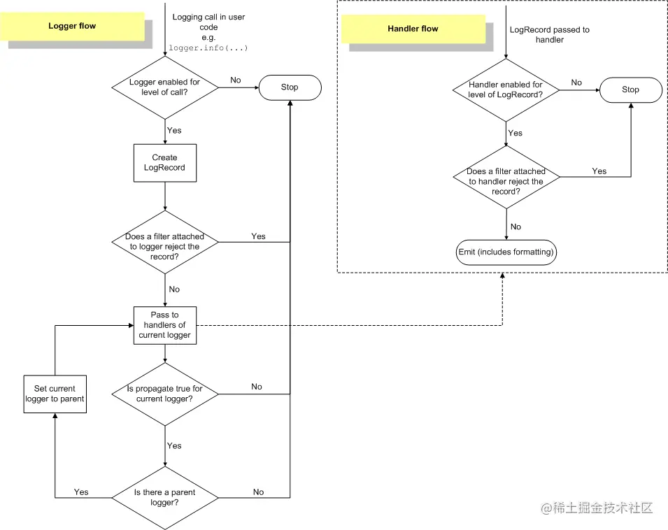
2、Logging 模块处理流程
流程描述:
- 判断日志的等级是否大于 Logger 对象的等级,如果大于,则往下执行,否则,流程结束。
- 产生日志:第一步,判断是否有异常,如果有,则添加异常信息。 第二步,处理日志记录方法(如 debug,info 等)中的占位符,即一般的字符串格式化处理。
- 使用注册到 Logger 对象中的 Filters 进行过滤。如果有多个过滤器,则依次过滤;只要有一个过滤器返回假,则过滤结束,且该日志信息将丢弃,不再处理,而处理流程也至此结束。否则,处理流程往下执行。
- 在当前 Logger 对象中查找 Handlers,如果找不到任何 Handler,则往上到该 Logger 对象的父 Logger 中查找;如果找到一个或多个 Handler,则依次用 Handler 来处理日志信息。但在每个 Handler 处理日志信息过程中,会首先判断日志信息的等级是否大于该 Handler 的等级,如果大于,则往下执行(由 Logger 对象进入 Handler 对象中),否则,处理流程结束。
- 执行 Handler 对象中的 filter 方法,该方法会依次执行注册到该 Handler 对象中的 Filter。如果有一个 Filter 判断该日志信息为假,则此后的所有 Filter 都不再执行,而直接将该日志信息丢弃,处理流程结束。
- 使用 Formatter 类格式化最终的输出结果。 注:Formatter 同上述第 2 步的字符串格式化不同,它会添加额外的信息,比如日志产生的时间,产生日志的源代码所在的源文件的路径等等。
- 真正地输出日志信息(到网络,文件,终端,邮件等)。至于输出到哪个目的地,由 Handler 的种类来决定。
三、配置日志
程序员可以通过三种方式配置日志记录:
1、使用配置方法的 Python 代码显式创建记录器,处理程序和格式化程序。
2、创建日志记录配置文件并使用该 fileConfig() 功能读取它。
3、创建配置信息字典并将其传递给 dictConfig()函数。
下面使用 Python 代码配置一个非常简单的记录器,一个控制台处理程序和一个简单的格式化程序:
logging.conf 配置文件:
[loggers]
keys=root,simpleExample
[handlers]
keys=consoleHandler
[formatters]
keys=simpleFormatter
[logger_root]
level=DEBUG
handlers=consoleHandler
[logger_simpleExample]
level=DEBUG
handlers=consoleHandler
qualname=simpleExample
propagate=0
[handler_consoleHandler]
class=StreamHandler
level=DEBUG
formatter=simpleFormatter
args=(sys.stdout,)
[formatter_simpleFormatter]
format=%(asctime)s - %(name)s - %(levelname)s - %(message)s
datefmt=
config_logging.py 配置器:
import logging
# create logger
logger = logging.getLogger('simple_example')
logger.setLevel(logging.DEBUG)
# create console handler and set level to debug
ch = logging.StreamHandler()
ch.setLevel(logging.DEBUG)
# create formatter
formatter = logging.Formatter('%(asctime)s - %(name)s - %(levelname)s - %(message)s')
# add formatter to ch
ch.setFormatter(formatter)
# add ch to logger
logger.addHandler(ch)
# 'application' code
logger.debug('debug message')
logger.info('info message')
logger.warning('warn message')
logger.error('error message')
logger.critical('critical message')
recorder 记录器:
import logging
import logging.config
logging.config.fileConfig('logging.conf')
# create logger
logger = logging.getLogger('simpleExample')
# 'application' code
logger.debug('debug message')
logger.info('info message')
logger.warning('warn message')
logger.error('error message')
logger.critical('critical message')
运行结果:
2019-10-16 19:45:34,440 - simple_example - DEBUG - debug message
2019-10-16 19:45:34,440 - simple_example - INFO - info message
2019-10-16 19:45:34,440 - simple_example - WARNING - warn message
2019-10-16 19:45:34,440 - simple_example - ERROR - error message
2019-10-16 19:45:34,441 - simple_example - CRITICAL - critical message
总结
本章节给大家介绍了 Python 标准库中 Logging 模块的详细介绍与使用,对 Python 工程师使用该模块提供更好的支撑