K8spacket - Kubernetes 的数据包流量可视化

368 阅读2分钟

k8spacket有助于了解 Kubernetes 集群中的 TCP 数据包流量:

  • 显示群集中工作负载之间的流量
  • 通知流量在群集外部路由的位置
  • 显示有关通过连接关闭套接字的信息
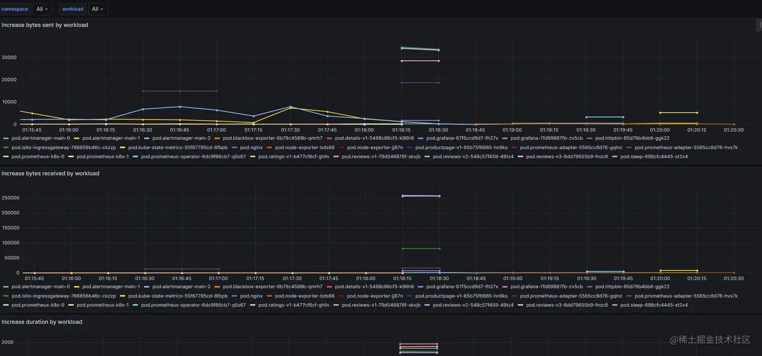
  • 显示工作负载发送/接收的字节数
  • 计算建立连接的时间长度
  • 显示整个集群中工作负载之间的连接网络

安装helm

curl https://raw.githubusercontent.com/helm/helm/main/scripts/get-helm-3 | bash

使用helm安装k8spacket (需要0.5个cpu以及1g的内存)

  helm repo add k8spacket https://k8spacket.github.io/k8spacket-helm-chart
  helm repo update k8spacket
  helm install k8spacket --namespace k8spacket k8spacket/k8spacket --create-namespace

安装完成提示

[root@k8s-master ~]#   helm install k8spacket --namespace k8spacket k8spacket/k8spacket --create-namespace
NAME: k8spacket
LAST DEPLOYED: Mon Aug 21 23:27:23 2023
NAMESPACE: k8spacket
STATUS: deployed
REVISION: 1
TEST SUITE: None
NOTES:
1. Get the application URL by running these commands:
  export NODE_PORT=$(kubectl get --namespace k8spacket -o jsonpath="{.spec.ports[0].nodePort}" services k8spacket)
  export NODE_IP=$(kubectl get nodes --namespace k8spacket -o jsonpath="{.items[0].status.addresses[0].address}")
  echo http://$NODE_IP:$NODE_PORT
这里主机模式无法输出NODE_PORT 那么检查  kubectl get service -n k8spacket
Endpoints:         192.168.26.55:6676 获取 Endpoints 浏览器试了一下是可以的

添加普罗米修斯监控

- job_name: "k8spacket-metrics"
  metrics_path: /metrics
  scrape_interval: 25s
  static_configs:
  - targets: [k8spacket.k8spacket.svc.cluster.local:8080]

安装grafana

sudo yum install -y https://dl.grafana.com/oss/release/grafana-10.0.2-1.x86_64.rpm

安装grafana插件

[root@k8s-master kube-prometheus]# grafana-cli plugins install marcusolsson-json-datasource
✔ Downloaded and extracted marcusolsson-json-datasource v1.3.6 zip successfully to /var/lib/grafana/plugins/marcusolsson-json-datasource

Please restart Grafana after installing or removing plugins. Refer to Grafana documentation for instructions if necessary.
---------------------------------------
[root@k8s-master kube-prometheus]# grafana-cli plugins install hamedkarbasi93-nodegraphapi-datasource
✔ Downloaded and extracted hamedkarbasi93-nodegraphapi-datasource v1.0.1 zip successfully to /var/lib/grafana/plugins/hamedkarbasi93-nodegraphapi-datasource

Please restart Grafana after installing or removing plugins. Refer to Grafana documentation for instructions if necessary.

启动

systemctl restart grafana-server.service
暴露k8spacket 端口
kubectl port-forward --address 0.0.0.0 service/k8spacket -n k8spacket 8080:8080

添加grafana数据源具体api接口参照下面

grafana:
  env:
    GF_INSTALL_PLUGINS: hamedkarbasi93-nodegraphapi-datasource,marcusolsson-json-datasource
  datasources:
    nodegraphapi-plugin-datasource.yaml:
      apiVersion: 1
      datasources:
        - name: "Node Graph API"
          jsonData:
          ### url: "http://k8spacket.k8spacket.svc.cluster.local:8080/nodegraph" ###
          access: "proxy"
          basicAuth: false
          isDefault: false
          readOnly: false
          type: "hamedkarbasi93-nodegraphapi-datasource"
          typeLogoUrl: "public/plugins/hamedkarbasi93-nodegraphapi-datasource/img/logo.svg"
          typeName: "node-graph-plugin"
          orgId: 1
          version: 1
    marcusolsson-json-datasource.yaml:
      apiVersion: 1
      datasources:
        - name: "JSON API"
         ###  url: "http://k8spacket.k8spacket.svc.cluster.local:8080/tlsparser/api/data" ###
          access: "proxy"
          basicAuth: false
          isDefault: false
          readOnly: false
          type: "marcusolsson-json-datasource"
          typeLogoUrl: "public/plugins/marcusolsson-json-datasource/img/logo.svg"
          typeName: "json-api-plugin"
          orgId: 1
          version: 1

image.png

image.png image.png

导入k8spacket数据

image.png 把文件复制一下存储到json后缀就行了下面效果图

image.png

image.png