2025应届最新前端面试题进阶大集合(Vue/React/taro/uniapp/webpack/vite/npm/git/hr/大厂真题)

5,778 阅读2分钟

欢迎点击领取 -《前端面试题进阶指南》:前端登顶之巅-最全面的前端知识点梳理总结

前端市场越来越卷,前端之死是否已成定局?跳槽前做好技术进阶突击,才能稳拿offer。面试必备的八股文,前端资料整理的超级全。结合了2023年最新的面试动向,精准拿捏今年的前端面试!前端登顶之巅、前端之巅、前端知识、前端面试、前端指南、前端进阶之旅、前端笔记整理,前端面试题总结,按模块整理精心分类、Vue、React、Vite、Webpack、JavaScript、Taro、Flutter、算法、网络、计算机等方面,打造最全面的前端面试题库,为你的前端面试之旅保驾护航!

大厂高频精心提炼多方面聚合面试题汇总:

这份手册中特别收集归纳了近两年的大厂高频面试题型,题库涵盖HTML、CSS、JavaScript,常用框架和库类,按模块整理精心分类、Vue、React、Vite、Webpack、JavaScript、Taro、Flutter、算法、网络、计算机等方面资料。分类包含:基础篇,进阶篇,高频,leetcode常考算法。 在123fe.net,为你构建了完整的学习路径: 基础篇:坚实基础是成功的基石,我们为你打造全面的基础知识体系; 进阶篇:深入理解面试难点,助你快速掌握核心概念; 高频篇:实战中的常考内容,让你在面试中游刃有余; 此外,我们还提供算法、HR面试指南、面试经验分享等更多资源。

在这里插入图片描述 在这里插入图片描述

1. 基础篇=> 帮你梳理最基础的前端知识点

在这里插入图片描述

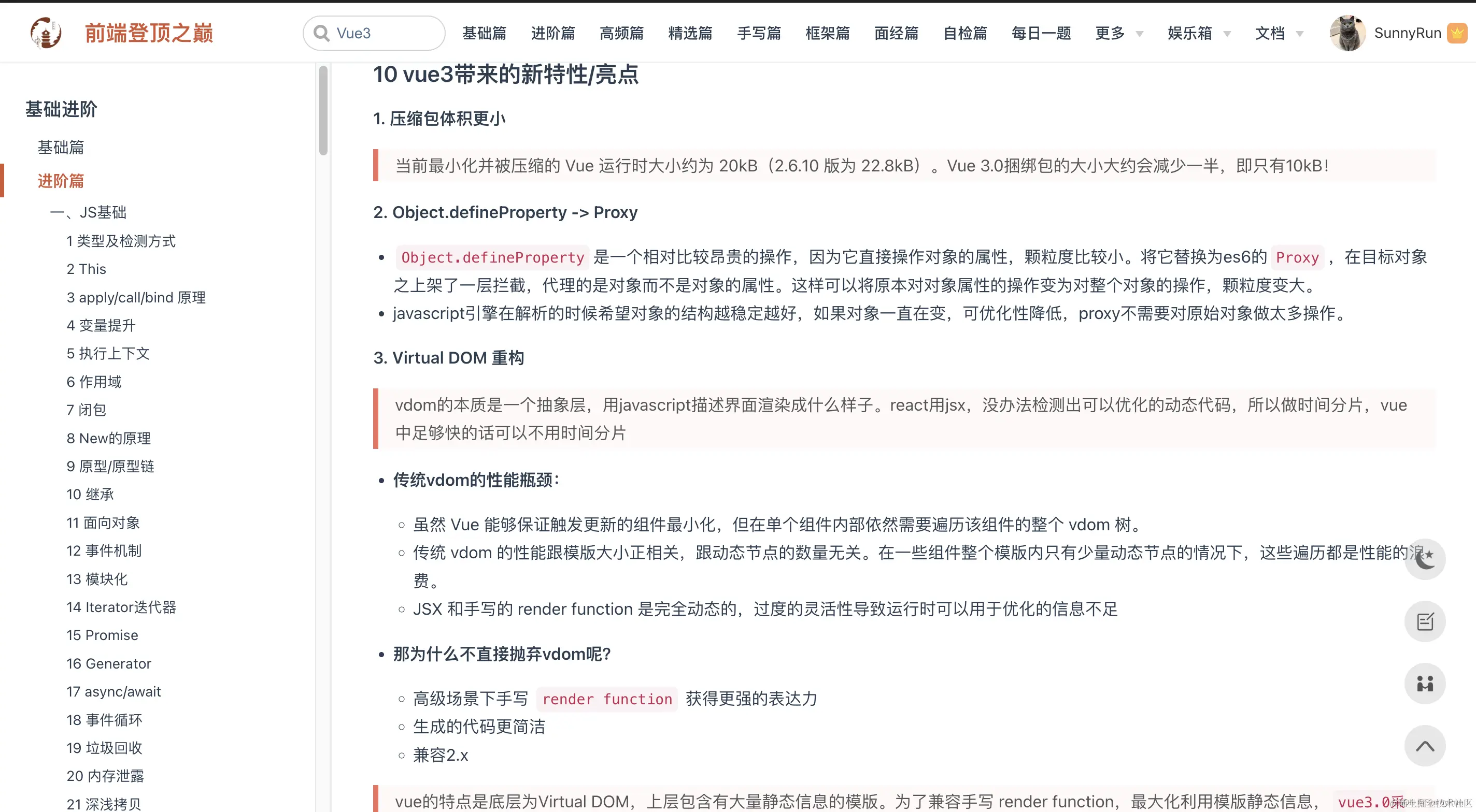
2. 进阶篇=>帮你精心提炼面试常考点内容

在这里插入图片描述

3. 常考前端算法篇=>帮你掌握算法基础思路

在这里插入图片描述

4. 大厂真题整理 => 精心为你整理大厂常考题型

在这里插入图片描述

领取方式:

2023前端开发进阶秘籍

《2023前端开发进阶秘籍》百度搜索“前端登顶之巅”进行在线学习,web端、移动端、小程序均在线支持,随时随地帮助你进阶学习,祝贺你拿到心仪的offer;