图解SpringCloud微服务架构

161 阅读7分钟

SpringCloud Alibaba

1.1、单体 分布式 集群

单体:也称单机结构,将一个项目全都部署在一台服务器上面,整个项目的所有服务资源都由这一台服务器提供。图片分布式:随着项目越来越庞大,单体式中的服务器处理能力有限,所以就将项目服务和MySQL服务分别存储在两台或两台以上的服务器上,可通过合理部署项目对服务器硬件定制化。图片集群:在分布式结构中,可能存在单点故障问题,此时就对服务进行备份提供相同的服务,这样就构成了一个“集群”,集群中每一个服务器都是一个节点;为了让这些节点都能有相同的工作量,不至于累的累死闲的闲死,负载均衡器就起作用了。图片

1.2、系统架构的演变

单体应用架构 -> 垂直应用架构 -> 分布式架构 -> SOA架构 -> 微服务架构

1.2.1、单体应用架构

互联网早期,应用比较小业务简单,将所有功能代码部署在一起,减少开发、部署和维护的成本。图片

图片 优点:

  • 项目架构简单,小型项目的话,开发成本低
  • 项目部署在一个节点上,维护方便

缺点:

  • 全部功能集成在一个工程中,对于大型项目来讲不易开发和维护
  • 项目模块之间紧密耦合,单点容错率低
  • 无法针对于不同模块进行针对性优化和水平扩展
1.2.2、垂直应用架构

随着访问量的增大,单体结构只能通过添加节点来应对,但发现不是所有的模块都有很大的访问量,还是以上面的电商为例子, 用户访问量的增加可能影响的只是用户和订单模块, 但是对消息模块的影响就比较小. 那么此时我们希望只多增加几个订单模块, 而不增加消息模块. 此时单体应用就做不到了, 垂直应用就应运而生了.

所谓的垂直应用架构,就是将原来的一个应用拆成互不相干的几个应用,以提升效率。比如我们可以将上面电商的单体应用拆分成:

  • 电商系统(用户管理 商品管理 订单管理)
  • 后台系统(用户管理 订单管理 客户管理)
  • CMS系统(广告管理 营销管理)

图片优点:

  • 系统拆分实现流量分担,解决了并发问题,并且可以针对不同模块进行优化和水平扩展
  • 一个系统的问题不会影响到其他系统,提高容错率

缺点:

  • 系统之间相互独立,无法进行相互调用
  • 系统之间相互独立,会有重复的开发任务
1.2.3、分层架构

但垂直应用越来越多,重复的业务代码就会越来越多。我们考虑将重复的代码抽出来,这就形成了表现层和服务层两部分结合成的分层架构。业务层中包含业务逻辑;表现层只需要处理页面交互。图片优点:

  • 抽取公共的功能为服务层,提高代码复用性

缺点:

  • 系统间耦合度变高,嗲用关系错综复杂,难以维护
1.2.4、SOA架构

在分布式的发展下,小服务资源的浪费问题逐渐显现,增加一个调度中心对集群进行实时管理,用户资源调度和治理中心,强调面向服务图片优点:

  • 使用注册中心解决了服务之间调用关系的自动调节

缺点:

  • 服务之间会有依赖关系,一旦某个环节出错会影响较大(服务雪崩)
  • 服务关系复杂,运维、测试部署困难
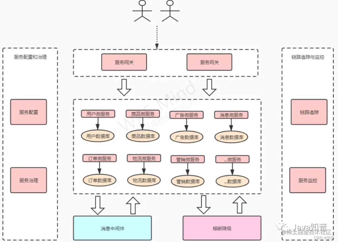
1.2.5、微服务架构

微服务架构在某种程度上是面向服务的架构SOA继续发展的下一步,它更加强调服务于“彻底拆分”。图片优点:

  • 服务原子化拆分,独立打包,部署升级,保证每个微服务清晰的任务划分,利于扩展
  • 微服务之间采用RESTful等轻量级Http协议相互调用

缺点:

  • 分布式系统开发的技术成本高(容错、分布式事务等)

1.3、微服务架构介绍

微服务架构:简单来说就是对单体应用进一步拆分成更小的服务,每个服务都是一个可以独立运行的项目。图片

1.4、Spring Cloud 介绍

Spring Cloud 是一系列框架的集合。利用 Spring Boot 开发简化了分布式系统的开发,如服务发现注册、配置中心、消息总线、负载均衡、断路器、数据监控;Spring Cloud 讲各公司成熟经得起考验的框架组合起来,最终开发出一套简单易懂、易部署和易维护的分布式系统开发工具。

SpringBoot 专注于快速方便的开发单个个体微服务;而SpringCloud关注全局微服务协调整理治理框架,它将SpringBoot开发的一个个单体微服务整合并管理起来,为各个微服务之间提供配置管理、服务发现、断路器、路由、事件总线、分布式系统、等等集成服务。总的来说:SpringBoot专注于快捷、方便的开发单个微服务个体、SpringCloud关注全局的服务治理组件的集合。

服务治理 Nacos Discovery

2.1、什么是服务治理

服务治理:微服务架构中最核心最基础的模块,用户实现各个微服务的自动化注册与发现

服务注册:每个服务单元先注册中心登记自己服务的详细信息。服务注册中心以心跳的方式去检测清单中的服务是否可用,剔除掉不可用的服务。

服务发现:服务调用方向服务注册中心咨询服务,实现对具体服务实例的访问。图片

2.2、常见注册中心

  • 「Zookeeper」:是一个分布式服务框架,主要用来解决分布式应用中一些数据管理问题,如:状态同步服务,集群管理。
  • 「Eureka」:主要作用就是做服务注册与发现。
  • 「Consul」:主要面向分布式,服务化的系统提供服务注册、服务发现和配置管理功能。
  • 「Nacos」:是一个易于构建云原生应用的动态服务发现,配置管理和服务管理平台。

2.3、Nacos简介

nacos致力于发现、配置、管理微服务,快速实现动态服务发现服务配置、服务元数据以及流量管理。

「核心功能:」

  • 「服务注册」:发送REST请求向Nacos Server注册自己的服务
  • 「服务心跳」:通过心跳机制维护Nacos Server,说明服务一直处于可用状态,防止被剔除,默认5s发送一次心跳
  • 「服务同步」:集群之间会相互同步服务实例,用来保证服务信息一致性
  • 「服务发现」:服务消费者获取Nacos Server上面注册的服务清单,缓存到Nacos Client本地会在Nacos Client开启一个定时任务的拉取服务最新的注册表信息更新到本地缓存。
  • 「服务健康检查」:开启一个定时任务来检查服务实例的健康情况,超过15s没有心跳的实例会将它的healthy属性设置为false,实例超过30s没有心跳。直接剔除该实例,如果被剔除的实例回复心跳则重新注册

2.4、Nacos实战入门

2.4.1、安装Nacos

下载zip格式的安装包,然后进行解压缩操作,上课使用的Nacos Server版本是1.3.2

2.4.2、启动Nacos
# 进入bin目录
cd bin
#在cmd中启动
startup.cmd -m standalone
2.4.3、访问Nacos

打开浏览器输入http://localhost:8848/nacos,即可访问服务, 默认密码是nacos/nacos图片

2.5、在项目中如何使用

2.5.1、在pom.xml中添加Nacos依赖

<!--nacos客户端-->
<dependency>
 <groupId>com.alibaba.cloud</groupId>
 <artifactId>spring-cloud-starter-alibaba-nacos-discovery</artifactId>
</dependency>

2.5.2、在启动类上面贴 「@EnableDiscoveryClient」 注解

@SpringBootApplication
@EnableDiscoveryClient
public class ProductServer {
    public static void main(String[] args) {
        SpringApplication.run(ProductServer.class,args);
    }
}

2.5.3、在application.yml中添加Nacos的服务地址

spring:
  cloud: 
    nacos: 
      discovery: 
        server-addr: localhost:8848

远程调用负载均衡 Ribbon

负载均衡:就是将负载进行分摊到多个操作单元上进行操作,根据发生的位置不同,分为服务端负载均衡和客户端负载均衡。

在微服务中我们一般使用客户端负载均衡,也就是在服务调用的一方决定由那个服务提供。图片