学习笔记:Redis的使用方法|青训营;

118 阅读3分钟

我们在聊中间件的时候涉及到了Redis,在我看来,它和数据库有相似点。在现在,我们将要详细讲一讲它的定义、它的性质和使用方法了。

什么是Redis

redis是一个key-value存储系统,在我看来,像是一个性能略微上升的数据库。详细内容可以点击之前的链接来访问。

为什么需要Redis

  1. 数据从单表进化成了分库分表
  2. 关系数据库从单机演进出了集群,导致数据量和读写压力一起增长
  3. 数据分冷热,热数据是经常被访问的数据,放在内存里会让访问更加快速便捷。

基本工作原理

  1. 数据从内存读写
  2. 数据保存到硬盘上防止丢失
  • 增量数据保存到AOF文件
  • 全量数据RDB文件
  1. 单线程处理所有操作命令。

应用案例

  1. 连续签到:如果签到是连续的,那么连续签到的日期+1,如果不连续,那么归零。
  2. 消息通知:进行推送
  3. 计数:用户名下文章总数
  4. 排行榜:积分变化时排行榜也要变化
  5. 限流:一个服务每分钟的访问数一定,超过之后则进行限制
  6. 分布式锁:一次只能有一个协程执行
  • Redis是单线程执行命令
  • setnx只有未设置过才能成功

使用的注意事项

大key

危害

  • 读取成本高容易导致慢查询(过期、删除主从复制异常,服务阻塞
  • 无法正常响应请求

业务侧使用大Key的表现

  • 请求Redis超时报错

解决方法

  1. 拆分
  2. 压缩
  3. 使用集合类结构,比如hash

热key

访问次数太多。

解决方法

  1. 设置Localcache 在访问Redis前,在业务服务侧设置Localcache,降低访问Redis的OPS。LocalCache中缓存过期或未命中则从Redis中将数据更新到LocalCache。
  2. 拆分 将key:value这一个热Key复制写入多份,访问的时候访问多个key,但value是同一个。以此将gps分散到不同实例上,降低负载。代价是,更新时需要更新多个key,存在数据短暂不一致的风险。
  3. 使用Redis代理的热Key承载能力 字节跳动的Redis访问代理就具备热Key承载能力。本质上是结合了“热Key发现”、“LocalCache”两个功能。

慢查询

分析MySQL语句查询性能的方法除了使用 EXPLAIN 输出执行计划,还可以让MySQL记录下查询超过指定时间的语句,我们将超过指定时间的SQL语句查询称为“慢查询”

容易导致redis慢查询的操作

  1. 批量操作一次性传入过多的key/value,如mset/hmset/sadd/zadd等O(n)操作 建议单批次不要超过100,超过100之后性能下降明显。
  2. zset大部分命令都是O(log(n)),当大小超过5k以上时,简单的zadd/zrem也可能导致慢查询
  3. 操作的单个value过大,超过10KB。也即,避免使用大Key
  4. 对大key的delete/expire操作也可能导致慢查询,Redis4.0之前不支持异步删除unlink,大key删除会阻塞Redis

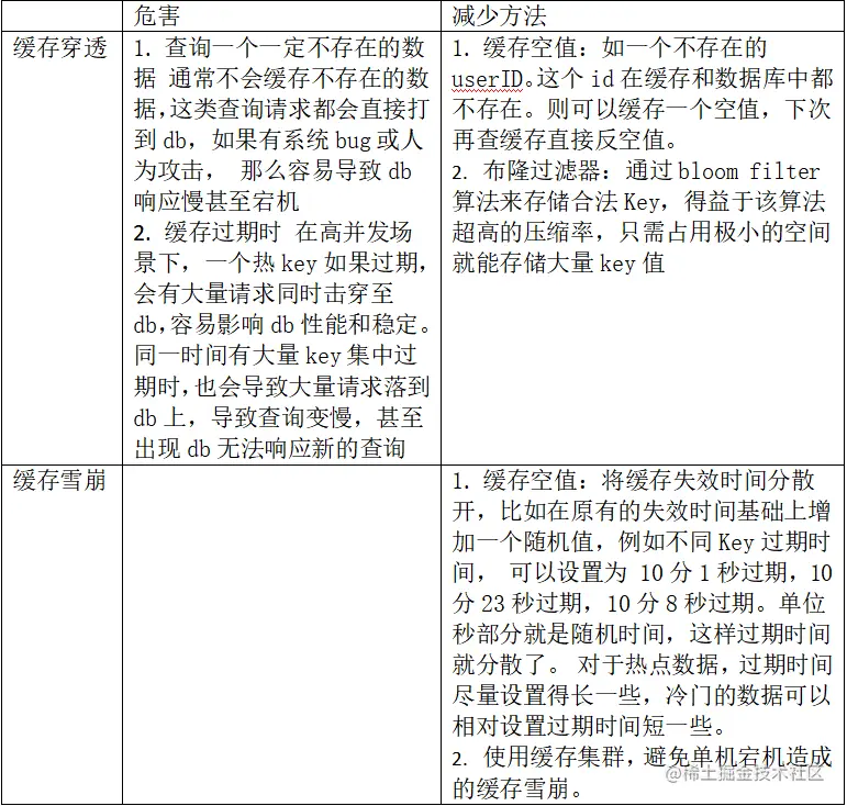
缓存穿透与缓存雪崩

缓存穿透:热点数据查询绕过缓存,直接查询数据库 缓存雪崩:大量缓存同时过期

危害与解决

1692088174154.png