Redis-大厂程序员是怎么用的 | 青训营

174 阅读8分钟

1. 什么是Redis

1.1. 为什么需要Redis

数据从单表演进出分库分表,MySQL从单机演进出集群。随着数据量增长、读写数据压力不断增加,MySQL实时查询在高QPS场景下无法支撑。

QPS(Query Per Second):每秒请求数,就是说服务器在一秒的时间内处理了多少个请求

如果数据能从内存中读取,速度是很快的

于是数据分冷热,将热数据(经常被访问到的数据)存储到内存中。

1.2. Redis基本工作原理

  • 数据从内存中读写
  • 数据保存在硬盘上防止重启数据丢失
    • 增量数据保存到AOF文件
    • 全量数据保存到RDB文件
  • 单线程处理所有操作命令

2. 常用数据结构及应用场景

2.1. 动态字符串SDS

Redis中保存的Key是字符串,value往往是字符串或者字符串的集合。可见字符串是Redis中最常用的一种数据结构。

不过Redis没有直接使用C语言中的字符串,因为C语言字符串存在很多问题:获取字符串长度的需要通过运算;非二进制安全;不可修改。Redis构建了一种新的字符串结构,称为简单动态字符串(Simple Dynamic String),简称SDS。

一个包含字符串“name”的sds结构如下:

SDS之所以叫做动态字符串,是因为它具备动态扩容的能力,例如一个内容为“hi”的SDS:

假如我们要给SDS追加一段字符串“Amy”,这里首先会申请新内存空间:

如果新字符串小于1M,则新空间为扩展后字符串长度的两倍+1;

如果新字符串大于1M,则新空间为扩展后字符串长度+1M+1,称为内存预分配。

优点:

  • 获取字符串长度的时间复杂度为O(1)
  • 支持动态扩容
  • 减少内存分配次数
  • 二进制安全

使用场景: 存储计数,session

2.2. List

QuickList由一个双向链表和listpack实现

Listpack结构
如果num-elements=65535则个数未知,获取元素个数需要fully scan

使用场景: 消息通知

2.3. Hash结构 Dict

Dict由三部分组成,分别是:哈希表(DictHashTable)、哈希节点(DictEntry)、字典(Dict)

图示说明:

  • dict
    • ht[0]:当前数据的哈希表
    • ht[1]:空哈希表,rehash时使用
    • rehashidx:rehash的进度(渐进式rehash槽位索引),0表示从槽位0开始rehash,-1表示rehash结束(未进行)
  • dictht
    • table:指向entry的指针
    • size:哈希表大小
    • sizemark:哈希表大小的掩码,总等于size-1
  • dictEntry
    • key:键
    • val:值
    • next:下一个Entry的指针

  • rehash:rehash操作是将ht[0]中的数据全部迁移到ht[1]中。数据量小的场景下直接将数据从ht[0]拷贝到ht[1]速度是较快的。数据量大的场景,例如存有上百万的KV时,迁移过程将会明显阻塞用户请求。
  • 渐进式rehash:为避免出现这种情况,使用了rehash方案。基本原理就是,每次用户访问时都会迁移少量数据。将整个迁移过程,平摊到所有的访问用不请求过程中。ht[0]槽位不够用时,需要扩容。每次用户请求到达扩容一部分key,扩容后的数据迁往ht[1]。扩容完毕后,ht[0]指向ht[1],ht[1]改为NULL

使用场景: 计数(例:一个用户有多项计数需求,如浏览量、粉丝数等,可以通过hash结构存储)

2.4. zset结构 zskiplist

SkipList(跳表)首先是链表,但与传统链表相比有几点差异:

  • 元素按照升序排列
  • 存储节点可能包含多个指针,指针跨度不同。

typedef struct zskiplist {
    // 头尾节点指针
    struct zskiplistNode *header, *tail;
    // 节点数量
    unsigned long length;
    // 最大的索引层级,默认是1
    int level;
} zskiplist;

typedef struct zskiplistNode {
    sds ele; // 节点存储的值
    double score;// 节点分数,排序、查找用
    struct zskiplistNode *backward; // 前一个节点指针
    struct zskiplistLevel {
        struct zskiplistNode *forward; // 下一个节点指针
        unsigned long span; // 索引跨度
    } level[]; // 多级索引数组
} zskiplistNode;

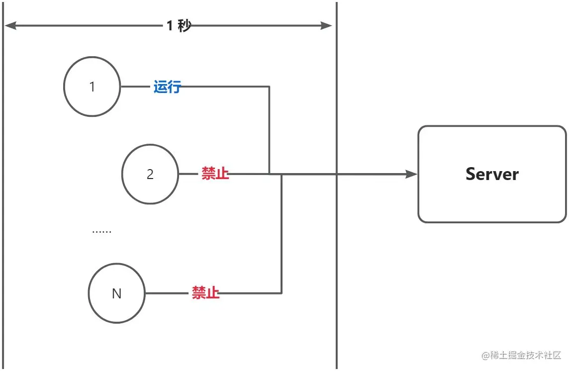
2.5. 限流

要求1秒内放行的请求为N,超过N则禁止访问。对这个key调用incr,超过限制N则禁止访问。

图:1秒内放行的请求为1,超过1的禁止访问

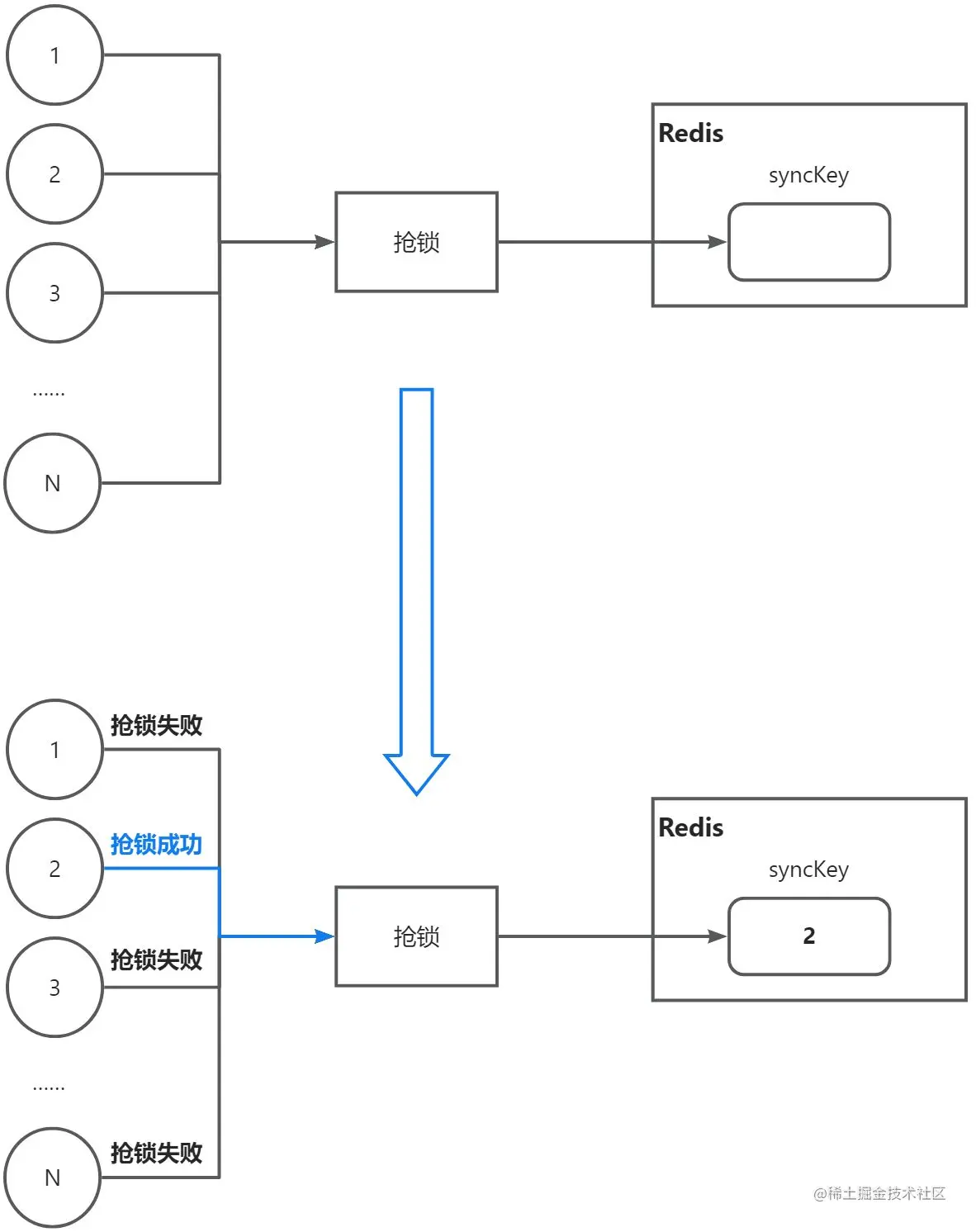
2.6. 分布式锁

并发场景,要求一次只能有一个协程执行。执行完成后,其它等待中的协程才能执行。

可以使用redis的setnx实现,利用了两个特性

  • redis是单线程执行命令
  • setnx只有未设置过才能执行成功

3. 使用注意事项

3.1. 大Key

3.1.1. 定义

数据类型大Key标准
String类型value的字节数大于10KB即为大key
Hash/Set/Zset/Iist等复杂数据结构类型元素个数大于5000个或总value字节数大于10MB即为大key

3.1.2. 危害

  • 读取成本高
  • 容易导致慢查询(过期、删除)
  • 主从复制异常,服务阻塞,无法正常响应请求
  • 业务侧使用大key表现:请求Redis超时报错

3.1.3. 消除方法

  1. 拆分:将大key拆分成小key(如:一个String拆分成多个String)
  2. 压缩:将value压缩后写入Redis,读取时解压后再使用。压缩算法可以是gzip、snappy、lz4等。通常情况下,一个压缩算法压缩率高,则解压耗时就长。需要对实际数据进行测试后,选择一个合适的算法。如果存储的是JSON字符串,可以考虑使用MessagePack进行序列化。
  3. 集合类结构hash、list、set
    • 拆分:可以用hash取余、位掩码的方式决定放在哪个key中
    • 区分冷热:如榜单列表场景使用zest,只缓存前10页数据,后续数据走db

3.2. 热key

3.2.1. 定义

用户访问一个Key的QPS特别高,导致Server实例出现CPU负载突增或者不均的情况。热key没有明确的访问标准,QPS超过500就有可能被识别为热key。

3.2.2. 消除方法

  1. 设置Localcache:在访问Redis前,在业务服务侧设置Localcache,降低访问Redis的QPS。LocalCache中缓存过期或未命中,则从Redis中将数据更新到LocalCache。Java的Guava、Golang的Bigcache就是这类LocalCache

  1. 拆分:将key:value这一个热Key复制写入多份,例如key1:value,key2:value,访问时访问多个key,但value是同一个,以此将qps分散到不同实例上,降低复载。但代价是更新时需要更新多个key,存在数据短暂不一致的风险。
  2. 使用Redis代理的热key承载能力:字节跳动的Redis访问代理就具备热key承载能力。本质上是结合了“热key发现”、“LocalCache”两个功能

3.3. 慢查询场景

容易导致redis慢查询的操作

  1. 批量操作一次性传入过多的key/value,如mset/hmset/sadd/zadd等O(n)操作。建议单批次不要超过100,超过100之后性能下降明显。
  2. zset大部分命令都是O(log(n)),当大小超过5k以上时,简单的zadd/zrem也可能导致慢查询
  3. 操作的单个value过大,超过10kb。也就是避免使用大key
  4. 对大key的delete/expire操作也可能导致慢查询,Redis4.0之前不支持异步删除unlink,大key删除会阻塞redis

3.4. 缓存穿透

热点数据查询绕过缓存直接查询数据库

3.4.1. 危害

  1. 查询一个一定不存在的数据:通常不会缓存不存在的数据,这类查询请求都会直接打到db,如果有系统bug或人为攻击,容易导致db响应慢甚至宕机。
  2. 缓存过期时:在高并发场景下,一个热key如果过期,会有大量请求同时击穿至db,容易影响db性能和稳定。同一时间有大量key集中过期时,也会导致大量请求落到db上,导致查询变慢,甚至出现db无法响应新的查询。

3.4.2. 如何减少

  1. 缓存空值

如一个不存在的userID。这个id在缓存和数据库中都不存在。则可以缓存一个空值,下次再查缓存直接反空值。

  1. 布隆过滤器

通过bloom filter算法来存储合法Key,得益于该算法超高的压缩率,只需占用极小的空间就能存储大量key值。

3.5. 缓存雪崩

大量缓存同时过期

3.5.1. 如何避免

  1. 缓存空值

将缓存失效时间分散开,比如在原有的失效时间基础上增加一个随机值,例如不同Key过期时间,可以设置为10分1秒过期,10分23秒过期,10分8秒过期。单位秒部分就是随机时间,这样过期时间就分散了。

对于热点数据,过期时间尽量设置得长一些,冷门的数据可以相对设置过期时间短一些。

  1. 使用缓存集群,避免单机宕机造成的缓存雪崩。