HTTP原理与实践(Go语言版)| 青训营

122 阅读7分钟

HTTP原理与实践

HTTP(Hypertext Transfer Protocol),又叫超文本传输协议,是一种用于在客户端和服务器之间传输超文本的协议。它是互联网上应用最广泛的一种协议,用于在 Web 浏览器和 Web 服务器之间进行通信。

为什么需要协议

HTTP是位于OSI参考模型和TCP/IP模型中的应用层的一个工作协议,使用HTTP协议是用户和开发者的双重需要。

从用户的角度看,需要HTTP的原因有:

  • 访问和浏览网页:HTTP 协议是 Web 浏览器和 Web 服务器之间进行通信的基础。
  • 下载和上传文件:HTTP 协议也被用于文件传输,用户可以通过 HTTP 请求下载文件,或通过 HTTP 请求上传文件。
  • 与 Web 应用交互:现代的 Web 应用通常是基于 HTTP 协议构建的,用户可以通过 HTTP 请求与 Web 应用进行交互。

从开发者的角度看,原因有:

  • 通信协议的标准化:HTTP 协议定义了客户端和服务器之间通信的规范和约定,使得开发者能够按照统一的标准进行开发。
  • 简单和易于开发:HTTP 协议采用简单的文本格式,易于理解和调试。
  • 跨平台和互操作性:HTTP 协议是一种跨平台的协议,不依赖于具体的操作系统和开发技术。
  • 可扩展和定制化:HTTP 协议支持自定义的头部字段,开发者可以利用这一特性传递额外的信息和参数。

HTTP协议原理

HTTP协议内容

image-20230807151153388

一个HTTP请求包含请求行、请求头和请求体,如上图中的第一段报文,请求行中的方法名为POST,请求体为邀请小姐姐看电影的话。而一个http响应包含状态行、响应头和响应体三部分,比如上文中的第二段报文。

image-20230807152944203

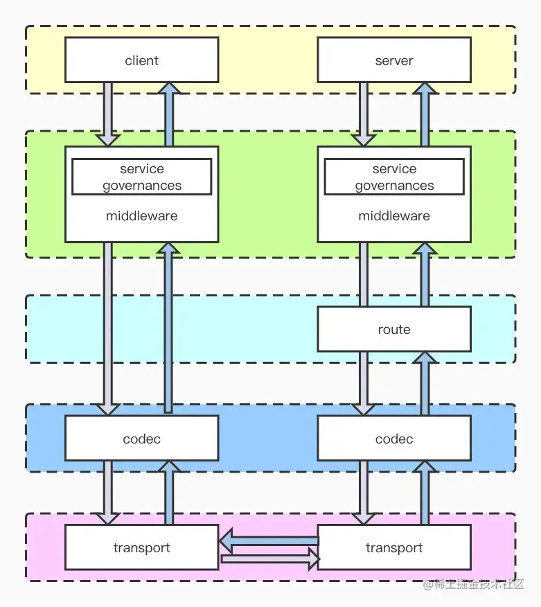
HTTP请求流程

一个HTTP请求是以客户端的应用层的封装开始,到服务端的应用层的解封装结束。一个HTTP响应则相反,从服务端的封装开始,客户端的解封装结束。一个HTTP请求需要经过中间件,路由和编码解码等层级才能达到服务器。举个简单的例子,一个请求的请求路由是/hello,那么在route层就会对其做一次检验,只有正确的路由才会放行;假设middleware层有一个登录验证的中间件,那么这一层就会把携带不正确身份信息的请求过滤掉。

 HTTP层次结构图

中间件

HTTP 中间件提供了一个方便的机制来过滤进入应用程序的 HTTP 请求,例如,Auth 中间件验证用户的身份,如果用户未通过身份验证,中间件将会把用户导向登录页面,反之,当用户通过了身份验证,中间件将会通过此请求并接着往下执行。当然,除了身份验证之外,中间件也可以被用来运行各式各样的任务,如:CORS 中间件负责替所有即将离开程序的响应加入适当的标头;而日志中间件则可以记录所有传入应用程序的请求。

路由

当服务器收到 HTTP 请求时,它会根据请求的 URL 和方法进行路由匹配。如果请求的 URL 和方法与某个路由规则匹配,服务器将调用与之关联的处理程序来处理请求,并生成相应的响应。例如,在一个 Web 应用中,可以定义一个路由规则将 GET 请求的 "/users" 路径与一个处理函数关联起来。当用户在浏览器中访问 "/users" 路径时,服务器将调用该处理函数来处理请求,并返回用户列表。

路由一般会组织成树的结构,也组织成映射结构。一般来说,树状结构可以加快路由匹配速度。

路由参数和请求参数的区别

  • 路由参数是指实际的请求路由随着不同的参数值而改变的路由,比如不同的用户登录某个博客网站,博客网站为他们分配了不同的路由,比如/blog/123,/blog/456,匹配模式为:/blog/:id

HTTP实战

下面我们将以Go语言为例,使用Gin框架,将HTTP应用在实战项目中。

什么是curl

首先来了解一个工具——curl。curl全称是Client URL,是一个命令行工具和库,用于发送HTTP、HTTPS,FTP等协议的请求,并且获取响应数据。

curl的原理类似于一个命令行式的浏览器,虽然不具备渲染和展现网页的能力,但是具备调试API,下载文件,网络监测等能力。

curl的简单使用

  • -X用于指定发送请求时使用的方法
  • -H用于指定发送请求的请求头
  • -d或者--data用于指定的数据,可以是文件,JSON,表单等等。

其他发送请求的工具

除了使用CLI的形式发送HTTP请求,还可以使用GUI工具发送。这里推荐使用Postman和APIFox。Postman比较成熟稳定,APIFox偶尔有bug,但具有Postman的功能并且还有写文档和Mock的能力,可以自行取舍。

请求方式

GET请求

GET请求用于从服务器获取数据。下面以一个简单的获取账户密码的例子来说明GET请求的实现:

首先定义一个实体User,它仅有两个字段:

type User struct {
    Name     string
    Password string
}

然后我们测试通过GET传递用户名为参数获取密码:

func GetUserInfo(c *gin.Context) {
    name := c.Query("Name")
    //此处仅作演示,实际开发中不会把密码返回,而是把密码加密存到数据库中
    user := models.User{name, "123456"}
    c.JSON(200, user)
}

测试一下:

image-20230808113646280

POST请求

POST请求用于向服务端推送数据,一般而言,数据写在请求体body中。下面是一个简单的处理POST请求的demo:

func SetUserInfo(c *gin.Context) {
    data, err := io.ReadAll(c.Request.Body)
    if err != nil {
        c.JSON(500, err)
        return
    }
    println("Request body:", string(data))
    //将数据进行处理
    c.JSON(200, gin.H{
        "message": "OK",
    })
}

这次使用APIFox代替curl发送请求,这里有几个需要注意的点:

  • 请求类型要改成POST请求,相当于指定-X POST
  • 请求的信息要写在Body中,不要写在Params中。这一步相当于-d <json数据>

image-20230819171001584

后端接收到请求并且打印,输出结果如下:

image-20230819170459017

PUT请求

以下是一个PUT请求示例:

func updateHandler(c *gin.Context) {
    // 从 URL 参数中获取 id
    id := c.Query("id")
​
    // 解析请求中的 JSON 数据
    var requestData map[string]interface{}
    if err := c.ShouldBindJSON(&requestData); err != nil {
        c.JSON(http.StatusBadRequest, gin.H{"error": err.Error()})
        return
    }
​
    // 在这里进行更新操作,例如更新数据库记录等// 返回成功响应
    c.JSON(http.StatusOK, gin.H{
        "message": "Resource updated successfully",
        "id":      id,
        "data":    requestData,
    })
}

APIFox发送请求以及响应,设置请求同时要设置Params和Body。

image-20230819174558791

DELETE请求

下面是一个DELETE请求示例:

func deleteHandler(c *gin.Context) {
    // 从 URL 参数中获取 id
    id := c.Query("id")
​
    // 在这里进行删除操作,例如从数据库中删除记录等// 返回成功响应
    c.JSON(http.StatusOK, gin.H{
        "message": "Resource deleted successfully",
        "id":      id,
    })
}

APIFox请求和响应结果:

image-20230819174237717

比较

当涉及HTTP请求时,GET、POST、PUT和DELETE是最常见的几种方法,用于在客户端和服务器之间传递数据和执行操作。以下是它们之间的比较:

维度GET请求POST请求PUT请求DELETE请求
用途获取数据,如网页、图片等提交数据,如表单数据更新资源,替换操作删除资源
幂等性幂等操作,不改变状态非幂等操作,可能改变状态幂等操作,相同更新幂等操作,不改变状态
数据传递通过URL查询参数传递通过请求体传递数据通过请求体传递完整资源通常通过URL标识资源
安全性相对较安全,不改变状态相对较安全,可能改变状态相对较安全,需要授权相对较安全,需要授权

总结

不同的HTTP请求方法在执行操作和传递数据时有不同的语义和适用场景。选择正确的方法取决于业务要执行的操作以及与服务器交互的目的。如希望深入了解HTTP请求方法的内部工作原理和细节,可以研究相关的HTTP协议规范,如RFC 7231。