客户端容器(web浏览器以及跨端方案)(一)| 青训营

129 阅读5分钟

浏览器架构

浏览器架构演进

  1. 单进程架构:所有模块运行在同一个进程里,包含网络、插件、JavaScript运行环境等
  2. 多进程架构:主进程、网络进程、渲染进程、GPU进程、插件进程
  3. 面向服务架构:将原来的UI、数据库、文件、设备、网络等,作为一个独立的基础服务
  4. image.png

浏览器架构对比

image.png

浏览器架构——多进程分工
  • 浏览器(主进程):主要负责页面展示逻辑,用户交互,子进程管理;包括地址栏、书签、前进、后退、收藏夹等
  • GPU进程:负责UI 绘制,包含整个浏览器全部UI
  • 网络进程:网络服务进程,负责网络资源加载
  • 标签页(渲染进程):控制tab内的所有内容,将Html、Css和JavaScript转换为用户可交互的网页
  • 插件进程:控制网站运行的插件,比如flash、ModHeader等
  • 其他进程:适用程序Storage/Network/Audio Service等
  • 渲染进程

    常见浏览器内核
    image.png

    渲染进程——多线程架构
    内部是多线程实现,主要负责页面渲染,脚本执行,事件处理,网络请求等

    渲染进程: js引擎线程、GUI渲染线程、定时器线程、网络线程、事件线程

    功能:
        JS引擎:负责解析js脚本,运行js程序,每个渲染进程下面只有一个js引擎线程。与GUI渲染进程互斥,如果js任务执行时间过长,会导致页面卡顿
        GUI渲染:负责渲染浏览器界面,解析html、css,构建dom树和render树、布局、绘制,和js引擎线程互斥,GUI更新会在js引擎空闲时立即执行
        定时器触发:定时器所在线程,setTimeout、setlnterval计时完毕后,将回调添加到事件队列,等待js引擎执行
        网络线程:在XHR、Fetch等发起请求后新开一个网络线程请求,如果设置了回调函数,在状态变更时,将回调放入事件队列,等待js引擎执行
        事件触发:由宿主环境提供,用于控制事件循环,不断地从事件队列里取出任务执行
    

    JS引擎 VS 渲染引擎

    1. 解析执行JS
    2. XML解析生成渲染树,显示在屏幕
    3. 桥接方式通信

    image.png

    渲染进程——多线程工作流程

    1. 网络线程负责加载网页资源
    2. JS引擎解析S脚本并且执行
    3. JS解析引擎空闲时,染线程立即工作
    4. 用户交互、定时器操作等产生回调函数放入任务队列中
    5. 事件线程进行事件循环,将队列里的任务取出交给JS引擎执行

    image.png

    Chrome运行原理

    如何展示页面

    问题:浏览器地址输入URL之后发生了什么? image.png

    运行原理

    输入处理

    1. 用户Url框输入内容的后,UI线程会判断输入的是一个URL地址呢,还是一个query查询条件
    2. 如果是URL,直接请求站点资源
    3. 如果是query,将输入发送给搜索引擎

    image.png

    开始导航

    1. 当用户按下回车,UI线程通知网络线程发起一个网络请求,来和获取站点内容
    2. 请求过程中,tab处于loading状态

    image.png

    读取响应

    1. 网络线程接收到HTTP响应后,先检查响应头的媒体类型(MIME Type)
    2. 如果响应主体是一个HTML文件,浏览器将内容交给渲染进程处理
    3. 如果拿到的是其他类型文件,比如Zip、exe等,则交给下载管理器处理

    image.png

    寻找渲染进程

    1. 网络线程做完所有检查后,会告知主进程数据已准备完毕,主进程确认后为这个站点寻找一个渲染进程
    2. 主进程通过IPC消息告知渲染进程去处理本次导航
    3. 渲染进程开始接收数据并告知主进程自己已开始处理,导航结束,进入文档加载阶段

    image.png

    渲染进程

    资源加载

    1. 收到主进程的消息后,开始加载HTML文档
    2. 除此之外,还需要加载子资源,比如一些图片,CSS样式文件以及JavaScript脚本

    image.png

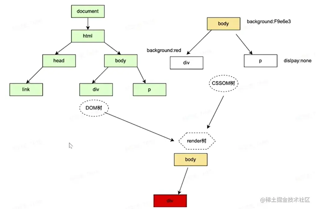
    构建渲染树

    1. 构建DOM树,将HTML文本转化成浏览器能够理解的结构
    2. 构建CSSOM树,浏览器同样不认识CSS,需要将CSS代码转化为可理解的CSSOM
    3. 构建渲染树,渲染树是DOM树和CSSOM树的结合

    image.png

    页面布局

    1. 根据渲染树计算每个节点的位置和大小
    2. 在浏览器页面区域绘制元素边框
    3. 遍历渲染树,将元素以盒模型的形式写入文档流

    image.png

    页面绘制

    1. 构建图层:为特定的节点生成专用图层
    2. 绘制图层:一个图层分成很多绘制指令,然后将这些指令按顺序组成一个绘制列表,交给合成线程
    3. 合成线程接收指令图块
    4. 栅格线程将图块进行栅格化
    5. 展示在屏幕上

    image.png


    前端性能performance

    时间花费、什么情况下卡顿

    image.png

    首屏优化

    1. 压缩、分包、删除无用代码
    2. 静态资源分离
    3. JS脚本非阻塞加载
    4. 缓存策略
    5. SSR
    6. 预置loading、骨架屏

    渲染优化

    1. GPU加速
    2. 减少回流、重绘
    3. 离屏渲染
    4. 懒加载

    JS优化

    1. 防止内存泄漏
    2. 循环尽早break
    3. 合理使用闭包
    4. 减少Dom访问
    5. 防抖、节流
    6. Web Workers

    “各种优化的理解、学习”