day7、Vue Learing

45 阅读2分钟

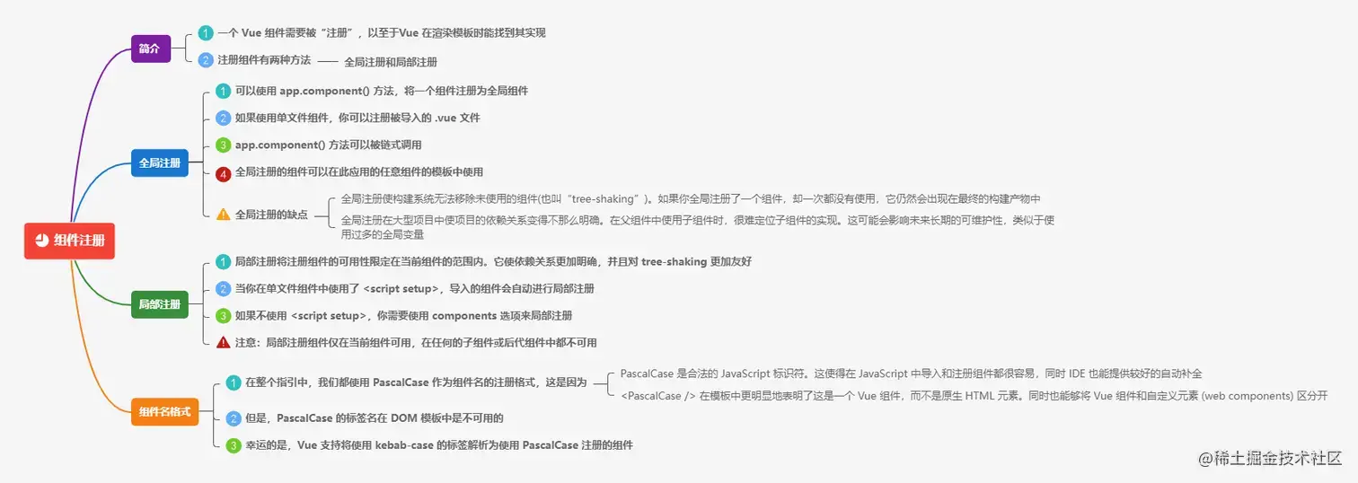
组件注册

image.png

一个 Vue 组件在使用前需要先被“注册”,这样 Vue 才能在渲染模板时找到其对应的实现。组件注册有两种方式:全局注册和局部注册。

全局注册

我们可以使用 Vue 应用实例的 app.component() 方法,让组件在当前 Vue 应用中全局可用。

import { createApp } from 'vue'

const app = createApp({})

app.component(
  // 注册的名字
  'MyComponent',
  // 组件的实现
  {
    /* ... */
  }
)

如果使用单文件组件,你可以注册被导入的 .vue 文件:

import MyComponent from './App.vue'

app.component('MyComponent', MyComponent)

app.component() 方法可以被链式调用:

app
  .component('ComponentA', ComponentA)
  .component('ComponentB', ComponentB)
  .component('ComponentC', ComponentC)

全局注册的组件可以在此应用的任意组件的模板中使用:

<!-- 这在当前应用的任意组件中都可用 -->
<ComponentA/>
<ComponentB/>
<ComponentC/>

局部注册

全局注册虽然很方便,但有以下几个问题:

  1. 全局注册,但并没有被使用的组件无法在生产打包时被自动移除 (也叫“tree-shaking”)。如果你全局注册了一个组件,即使它并没有被实际使用,它仍然会出现在打包后的 JS 文件中。
  2. 全局注册在大型项目中使项目的依赖关系变得不那么明确。在父组件中使用子组件时,不太容易定位子组件的实现。和使用过多的全局变量一样,这可能会影响应用长期的可维护性。

相比之下,局部注册的组件需要在使用它的父组件中显式导入,并且只能在该父组件中使用。它的优点是使组件之间的依赖关系更加明确,并且对 tree-shaking 更加友好。

在使用 <script setup> 的单文件组件中,导入的组件可以直接在模板中使用,无需注册:

<script setup>
import ComponentA from './ComponentA.vue'
</script>

<template>
  <ComponentA />
</template>

如果没有使用 <script setup>,则需要使用 components 选项来显式注册:

import ComponentA from './ComponentA.js'

export default {
  components: {
    ComponentA
  },
  setup() {
    // ...
  }
}

请注意:局部注册的组件在后代组件中并可用。在这个例子中,ComponentA 注册后仅在当前组件可用,而在任何的子组件或更深层的子组件中都不可用。