大厂面试受阻?基本功不扎实一半的面试几率都呛,来看看这份“地表最强安卓面试宝典”

170 阅读8分钟

在这里插入图片描述

金九银十马上来了,绝对是程序员面试的黄金时间了。但是很多候选人,聊起架构、框架侃侃而谈,但一写代码,就暴露真实水平。说白了,还是基本功不够扎实。

QQ群里在一堆讨论什么时候能收到面试通知的吐槽中,某同学的这几句话格外的惹眼——

“我倒是进了一面” “但是我感觉这个一面挺难的” “我感觉有68.5%的几率一面要凉” “就是从答上来和没答上来的比例” “我感觉面试官老觉得我答非所问” ……

一石激起千层浪。 有人觉得这个他是在变相“凡尔赛”,有人觉得自己接下来的面试可能统统要凉…

眼下马上招聘热季到了,进程也是飞快,所以不少程序猿都在关注面试这个事情。

既然如此,本文将从以下几个方面为大家提供一些建议,帮助你更好地应对面试:

在工作中积累

当你还比较年轻时,例如一两年经验,通过面试前的准备往往能应付很多面试,因为你还年轻,公司会对你更包容,更看重你的学习潜力。

但当你到了四五年经验,甚至更多时,公司会看重你的积累,因为这个年限一般需要能独当一面了,招进来能快速负责起一块业务。这个时候,如果你平时没去思考和积累,只靠面试前的准备会很难应付,即使勉强应付过了,可能也没有亮点,从而在跟其他候选人的PK中落败。

因此,我们需要在平时的工作中去不断积累,遇到困难时迎男而上,多思考更优的解决方案,多学习其他人的优秀方案,多进行阶段性总结。

面试时,很经常会遇到没准备过的问题,如果你平时没怎么学习和积累,这时候基本是束手无措。如果你有不断的思考和积累,你可以将问题转换为:如果是你来设计这个功能,你会怎么设计?当你积累的足够多时,你很容易会有自己的一套设计方案。因为大部分优秀的工具框架的底层设计思想都是一样的,优秀的东西大家都喜欢用,只要我们朝着那个方向思考,我们很大概率会给出类似的方案。

这种之前没看过,通过自己思考给出的设计方案在面试官这会加分。 在这里插入图片描述

面试技巧与心态调整

面试前的准备至关重要。请确保你对自己所申请职位的技能要求有充分了解,并熟练掌握相关知识。面试时,保持冷静、自信,用积极的心态应对问题。同时,要善于将问题转化为自己熟悉的领域,展示自己的思考过程和解决问题的能力。

工作之外的学习规划

为了在面试中取得好成绩,仅仅依靠工作中的积累是不够的。你需要在业余时间投入精力学习,提高自己的技能。以下是一些建议:

a. 设定明确的学习目标,比如提高收入、成为行业专家等。

b. 合理安排学习时间,每天或每周固定投入一定时间,养成学习习惯。

c. 选择一个学习方向,集中精力学习,避免分散精力。

d. 不仅要阅读教程,还要动手实践、查阅官方文档和源码,深入理解所学内容。

e. 保持好奇心,遇到问题时努力寻找答案,培养“打破砂锅问到底”的精神。

f. 自律管理,避免沉迷于游戏、电视剧、小说等容易上瘾的事物,以免影响学习效果。

大厂简历筛选标准

在筛选简历时,各大公司会遵循一定的标准。以下是一些常见的筛选条件,仅供参考:

  1. 当前就职企业:如果当前就职于互联网大厂,基本可以通过简历筛选。
  2. 毕业学校和专业:知名学校(如211、985)和本科学历会有加分,非本科和计算机专业会扣分。
  3. 期望薪水:简历筛选会参考期望薪水的下限,过低的期望薪水可能导致简历被刷。
  4. 年纪和工作年限:年纪较大和年限较长的求职者可能在简历筛选中处于劣势。
  5. 专业技能:阅读过源码、深入研究过框架等经历会加分,简历中避免使用“精通”等字眼。“全栈”或前端经验过多可能会扣分。
  6. 项目:方向一致会加分,高并发大数据项目更受欢迎。
  7. 其他:技术博客、开源项目等经历会加分;培训机构背景会扣分;频繁跳槽,特别是小公司,也会扣分。

在面试中脱颖而出的方法:

  1. 独立思考:回答面试官问题时,展现自己的思考过程,提出自己的解决方案。
  2. 知识广度:熟练回答面试官的所有问题,同时展示相关知识。
  3. 知识深度:在回答常见答案的基础上,深入到具体实现细节。

大厂面试流程举例:

  1. 阿里:通常3-4轮技术面试+Hr面试,每轮可查询面试结果。流程较长,通常一个月以上,无法并行面试多个部门。
  2. 腾讯:通常3-5轮技术面试+Hr面试,每轮可查询面试结果。流程较长,每轮可能隔一周,全部流程通常一个月以上,无法并行面试多个部门。
  3. 美团:通常3-4轮技术面试+Hr面试,通过后3个工作日内约下次面试。半月内可走完流程,可并行面试多个部门,但首个定薪定级的部门将影响后续部门的面试结果。
  4. 快手:通常3-4轮技术面试+Hr面试,通过后2个工作日内约下次面试。半月内可走完流程,无法并行面试多个部门。
  5. 字节:通常3-4轮技术面试+Hr面试,面试效率高,可能一天内完成。流程较快,但发口头offer较慢,无法并行面试多个部门。
  6. 拼多多:通常3轮技术面试+Hr面试,现场面可一天完成,支持周日面试。半月内可走完流程,无法并行面试多个部门。

最后

面试的前一周时间内,就可以开始刷题冲刺了。请记住,刷题的时候,技术的优先,算法的看些基本的,比如排序等即可,而智力题,除非是校招,否则一般不怎么会问。

关于面试刷题,我个人也准备了一套系统的面试题,帮助你举一反三。

由于面试内容比较多,篇幅有限,已经被整理成了PDF指南,有需要2023年Android中高级最全面试真题

详细Vx关注公众号:Android老皮

目录

img

第一章 Java方面

●Java基础部分

●Java集合

●Java多线程

●Java虚拟机

img

第二章 Android方面

●Android四大组件相关

●Android异步任务和消息机制

●Android UI绘制相关

●Android性能调优相关

●Android中的IPC

●Android系统SDK相关

●第三方框架分析

●综合技术

●数据结构方面

●设计模式

●计算机网络方面

●Kotlin方面

img

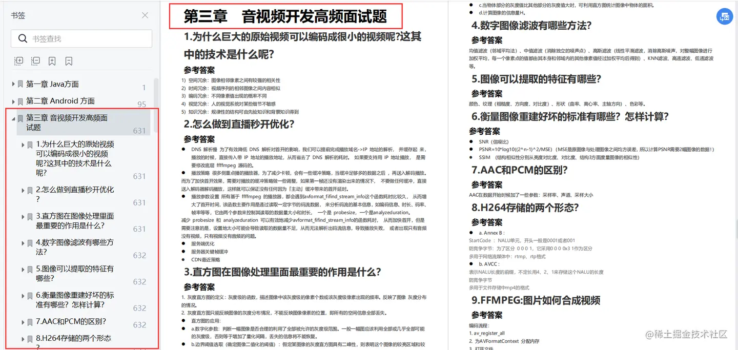
第三章 音视频开发高频面试题

●为什么巨大的原始视频可以编码成很小的视频呢?这其中的技术是什么呢?

●怎么做到直播秒开优化?

●直方图在图像处理里面最重要的作用是什么?

●数字图像滤波有哪些方法?

●图像可以提取的特征有哪些?

●衡量图像重建好坏的标准有哪些?怎样计算?

img

第四章 Flutter高频面试题

●Dart部分

●Flutter部分

img

第五章 算法高频面试题

●如何高效寻找素数

●如何运用二分查找算法

●如何高效解决雨水问题

●如何去除有序数组的重复元素

●如何高效进行模幂运算

●如何寻找最长回文子串

img

第六章 Andrio Framework方面

●系统启动流程面试题解析

●Binder面试题解析

●Handler面试题解析

●AMS面试题解析

img

第七章 企业常见174道面试题

●SD卡

●Android的数据存储方式

●Broadcast Receiver

●sp频繁操作会有什么后果?sp能存多少数据?

●dvm与jvm的区别

●ART

●Activity的生命周期

●Application能不能启动Activity

●…

img