首页
沸点
课程
数据标注
HOT
AI Coding
更多
直播
活动
APP
插件
直播
活动
APP
插件
搜索历史
清空
创作者中心
写文章
发沸点
写笔记
写代码
草稿箱
创作灵感
查看更多
登录
注册
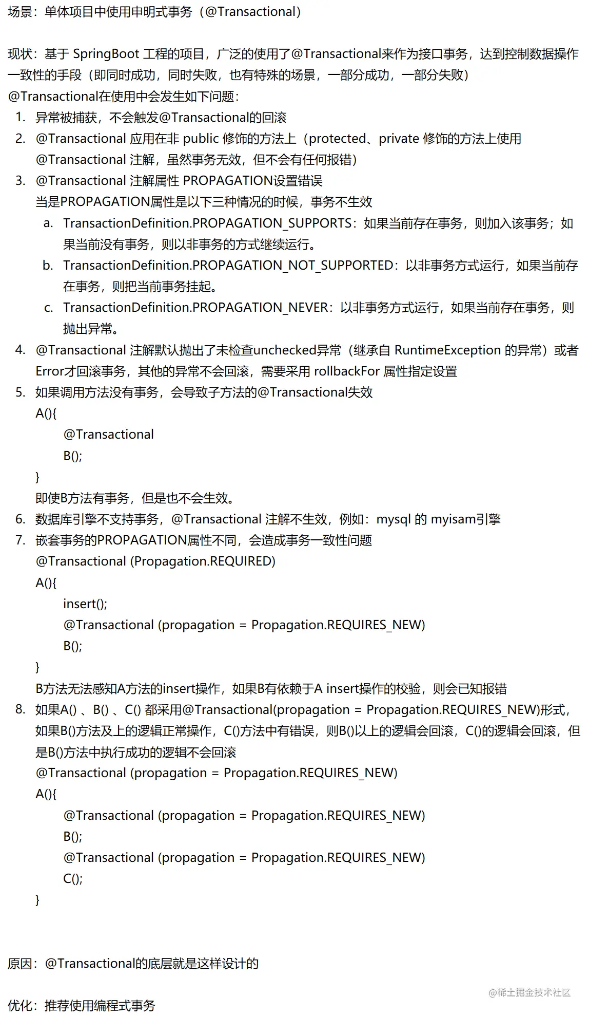
不要在项目中使用申明式事务(@Transactional),@Transactional水很深,你把握不住的
courage_0916
2023-08-17
84
阅读1分钟
courage_0916
Java开发 @无
9
文章
3.1k
阅读
0
粉丝
目录
收起