基于单片机的数字温度计设计

307 阅读6分钟

一、项目背景

数字温度计是一种用于测量和显示环境温度的设备。本文章介绍基于STC89C52主控芯片的数字温度计的设计过程和实现原理。该设计采用DS18B20温度传感器进行温度采集,使用LCD1602显示屏进行温度显示,通过按键设置温度的上限和下限阀值,并通过蜂鸣器进行报警。

image-20230707170047960

image-20230707170116521

image-20230707170129434

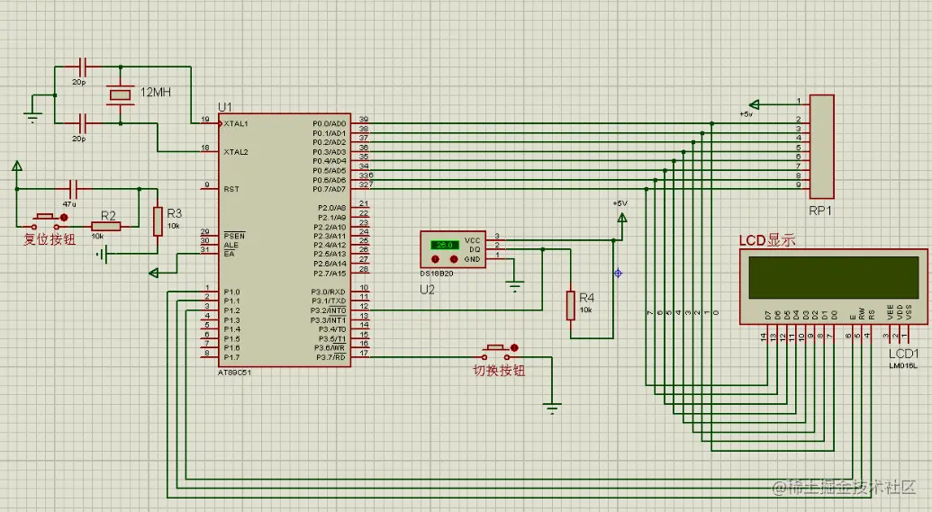
二、系统架构

数字温度计的系统架构如下所示:

(1)硬件部分:主控芯片STC89C52、DS18B20温度传感器、LCD1602显示屏、按键、蜂鸣器;

(2)软件部分:嵌入式C语言程序。

三、系统功能设计

【1】温度采集:通过DS18B20温度传感器采集环境温度;

【2】温度显示:使用LCD1602显示屏显示当前环境温度;

【3】阈值设置:通过按键设置温度的上限和下限阀值;

【4】报警功能:当温度超出阀值时,蜂鸣器发出报警信号。

四、整体设计

4.1 硬件设计

【1】主控芯片选择:STC89C52,具有较好的性能和丰富的外设资源,适合作为数字温度计的核心处理器;

【2】温度传感器:采用DS18B20温度传感器,利用其一线通信功能实现温度采集;

【3】显示屏:使用LCD1602显示屏,通过并口连接到主控芯片,实时显示温度信息;

【4】按键:通过按键设置温度阀值,包括上限和下限;

【5】蜂鸣器:当温度超出阀值时,蜂鸣器发出报警信号。

4.2 软件设计

【1】GPIO配置:配置主控芯片的GPIO引脚,包括DS18B20温度传感器的引脚、LCD1602显示屏的引脚、按键的引脚和蜂鸣器的引脚;

【2】DS18B20通信:利用主控芯片的IO口实现与DS18B20温度传感器的一线通信,获取温度数据;

【3】LCD显示:通过并口通信协议,将温度数据发送给LCD1602显示屏进行显示;

【4】按键检测:使用外部中断方式监听按键引脚的状态变化,当按键被按下时,进入设置模式,并根据按键次数调整温度阀值;

【5】温度比较和报警:在主循环中,不断比较当前温度与设置的阀值,当温度超出阈值时,触发蜂鸣器报警。

五、源代码

#include <reg52.h>// 定义IO口
sbit DQ = P2^0;
sbit RS = P2^1;
sbit RW = P2^2;
sbit E = P2^3;
sbit K1 = P2^4;
sbit K2 = P2^5;
sbit Buzzer = P2^6;
​
// 定义全局变量
unsigned int highTemp = 30; // 温度上限
unsigned int lowTemp = 20; // 温度下限
unsigned int currentTemp = 0; // 当前温度// 延时函数
void delay(unsigned int ms) {
    unsigned int i, j;
    for (i = ms; i > 0; i--)
        for (j = 110; j > 0; j--);
}
​
// DS18B20初始化
bit Init_DS18B20() {
    bit presence;
    
    DQ = 1; // 设置DQ为输出
    delay(1);
    DQ = 0; // 主机拉低DQ线
    delay(75);
    DQ = 1; // 主机释放DQ线
    delay(4);
    presence = DQ; // 从机检测到的应答信号
    
    delay(20);
    
    return presence;
}
​
// DS18B20写字节
void Write_DS18B20(unsigned char dat) {
    unsigned char i;
    
    for (i = 0; i < 8; i++) {
        DQ = 0; // 主机拉低DQ线
        _nop_();
        DQ = dat & 0x01; // 写数据位
        delay(5);
        DQ = 1; // 主机释放DQ线
        dat >>= 1;
    }
}
​
// DS18B20读字节
unsigned char Read_DS18B20() {
    unsigned char i, dat;
    
    for (i = 0; i < 8; i++) {
        DQ = 0; // 主机拉低DQ线
        _nop_();
        DQ = 1; // 主机释放DQ线
        _nop_();
        dat >>= 1;
        if (DQ)
            dat |= 0x80; // 读数据位
        delay(5);
    }
    
    return dat;
}
​
// 读取温度
unsigned char ReadTemperature() {
    unsigned char temp_h, temp_l;
    
    Init_DS18B20();
    Write_DS18B20(0xCC); // 跳过ROM指令
    Write_DS18B20(0xBE); // 发送读温度命令
    
    temp_l = Read_DS18B20(); // 读低字节
    temp_h = Read_DS18B20(); // 读高字节
    
    currentTemp = temp_h;
    
    return temp_l;
}
​
// LCD初始化
void LCD_Init() {
    delay(15);
    Write_Command(0x38); // 设置8位数据总线,2行显示,5x7点阵
    Write_Command(0x0C); // 显示器打开,光标关闭
    Write_Command(0x06); // 光标右移,显示器不移动
    Write_Command(0x01); // 显示清屏
}
​
// LCD写命令
void Write_Command(unsigned char com) {
    RS = 0;
    RW = 0;
    E = 1;
    P0 = com;
    delay(1);
    E = 0;
}
​
// LCD写数据
void Write_Data(unsigned char dat) {
    RS = 1;
    RW = 0;
    E = 1;
    P0 = dat;
    delay(1);
    E = 0;
}
​
// LCD显示温度
void Display_Temperature(unsigned char temp) {
    unsigned char temp_str[5];
    
    temp_str[0] = temp / 10 + '0';
    temp_str[1] = temp % 10 + '0';
    temp_str[2] = '.';
    temp_str[3] = ReadTemperature() / 10 + '0';
    temp_str[4] = ReadTemperature() % 10 + '0';
    
    Write_Command(0x80); // 第一行第一个字符位置
    Write_String("Temp: ");
    Write_Command(0x86); // 第一行第七个字符位置
    Write_String(temp_str);
    Write_Command(0xC0); // 第二行第一个字符位置
    Write_String("High: ");
    Write_Command(0xC6); // 第二行第七个字符位置
    Write_Char(highTemp / 10 + '0');
    Write_Char(highTemp % 10 + '0');
    Write_Command(0xCB); // 第二行第十个字符位置
    Write_String("Low: ");
    Write_Command(0xCF); // 第二行第十四个字符位置
    Write_Char(lowTemp / 10 + '0');
    Write_Char(lowTemp % 10 + '0');
}
​
// LCD写字符串
void Write_String(unsigned char *str) {
    while (*str != '\0') {
        Write_Data(*str);
        str++;
    }
}
​
// LCD写字符
void Write_Char(unsigned char dat) {
    Write_Data(dat);
}
​
// 蜂鸣器报警
void Alarm() {
    Buzzer = 0;
    delay(500);
    Buzzer = 1;
    delay(500);
}
​
// 按键扫描
void Key_Scan() {
    if (K1 == 0) { // K1按下,设置高温
        delay(5);
        if (K1 == 0) {
            highTemp++;
            Write_Command(0xCB); // 第二行第十个字符位置
            Write_Char(highTemp / 10 + '0');
            Write_Char(highTemp % 10 + '0');
            while (!K1);
        }
    }
    
    if (K2 == 0) { // K2按下,设置低温
        delay(5);
        if (K2 == 0) {
            lowTemp--;
            Write_Command(0xCF); // 第二行第十四个字符位置
            Write_Char(lowTemp / 10 + '0');
            Write_Char(lowTemp % 10 + '0');
            while (!K2);
        }
    }
}
​
// 主函数
void main() {
    LCD_Init();
    
    while (1) {
        ReadTemperature(); // 读取温度
        Display_Temperature(currentTemp); // 显示温度
        
        if (currentTemp > highTemp || currentTemp < lowTemp) { // 温度超出阈值,触发报警
            Alarm();
        }
        
        Key_Scan(); // 按键扫描
    }
}
​

代码最开始定义了一些用于控制硬件的IO口,如DQ用于连接温度传感器、RS、RW、E用于连接LCD显示屏、K1、K2用于连接按键、Buzzer用于连接蜂鸣器。接下来定义了一些全局变量,包括高温上限、低温下限以及当前温度。然后是一些函数的定义和实现,包括延时函数、DS18B20温度传感器初始化函数、写字节函数、读字节函数等。

ReadTemperature() 函数用于读取温度传感器的温度值,并将其保存到 currentTemp 变量中。

LCD_Init() 函数用于初始化LCD显示屏。

Write_Command() 和 Write_Data() 函数用于向LCD显示屏写入命令和数据。

Display_Temperature() 函数用于在LCD显示屏上显示当前温度、高温上限和低温下限。

Alarm() 函数用于触发蜂鸣器报警。

Key_Scan() 函数用于扫描按键状态,根据按键状态来修改高温上限和低温下限。

主函数 main() 中的逻辑:

  • 调用 LCD_Init() 初始化LCD显示屏。
  • 进入一个无限循环,不断读取当前温度并显示在LCD上。
  • 如果当前温度超过设定的高温上限或低于设定的低温下限,就触发报警。
  • 通过按键扫描函数来修改高温上限和低温下限。

六、总结

本文章详细介绍了基于STC89C52主控芯片的数字温度计的设计过程和实现原理。通过集成DS18B20温度传感器、LCD1602显示屏、按键和蜂鸣器等功能,实现了温度的采集、显示和报警功能。通过按键设置温度的上限和下限阀值,用户可以根据需要进行调整,并在超出阀值时触发报警,提醒用户注意环境温度的变化。该设计可以广泛应用于家庭、办公室和实验室等场景,为用户提供了方便、准确和实用的温度监测工具。