BT!GitHub开源阿里Java性能调优百宝书仅3小时,标星竟超过30k

72 阅读2分钟

先听我说:

我们在日常生活中,并不是碰见的每一个程序都需要进行调优的。如果你做出来的程序的性能表现的和预期一样甚至超越,那就完全没有必要再付出额外的精力去提升它的性能。

然后,每次程序调试完后,都不可能马上就能达到满足它的性能需求,所以才有了性能调优这个选项,单无论你是从事哪种语言工作,对于应用程序的调优都要求你有足够的技术和高度集中的注意力。

另外,你也不能使用一样的方式来优化两个不同的程序,因为程序与程序之间的运作方式都是不同的,对于资源的使用方式也是不同的。正是因为这样,调优需要的基础知识要远高于写程序。

比如,你需要计算机架构、操作系统和虚拟机,当你看着这些基础知识上编写的程序,就能轻松的调优它。

有时候Java程序的调优只需要修改一下jvm的参数,就像GC的参数。但是很多时候需要修改底层代码。但是不管用什么方式,都需要先对Java程序进程进行监控。所以我会在本文给大家介绍一份来自**阿里的Java性能调优百宝书。**内容涵盖Java编程性能调优、多线程性能调优、JVM性能监测及调优、设计模式调优、数据库性能调优、实战演练场。如果你需要这份笔记的话,点赞+转发,私信【学习】即可~

怎样才能做好性能调优?

全书概述

Java编程性能调优

多线程性能调优

JVM性能监测及调优

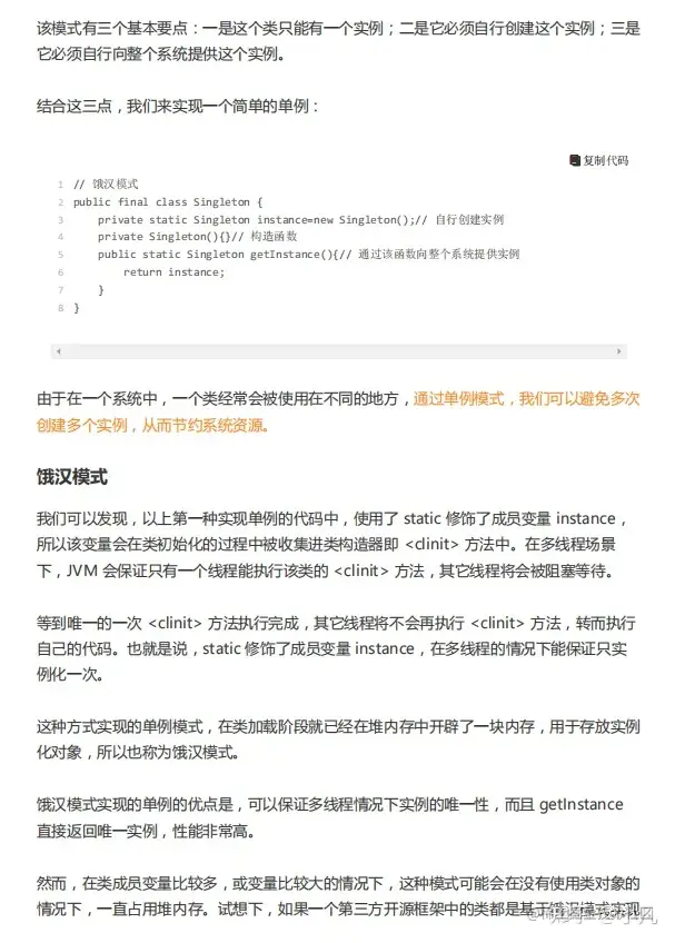
设计模式调优

数据库性能调优

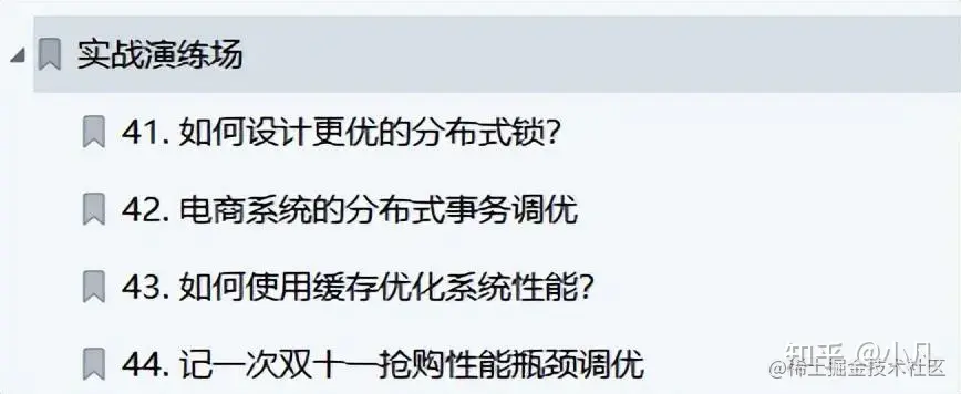
实战演练

因篇幅限制,百宝书内容展示就到这里了,如果你需要这份最新版性能调优百宝书的话点击此处获取