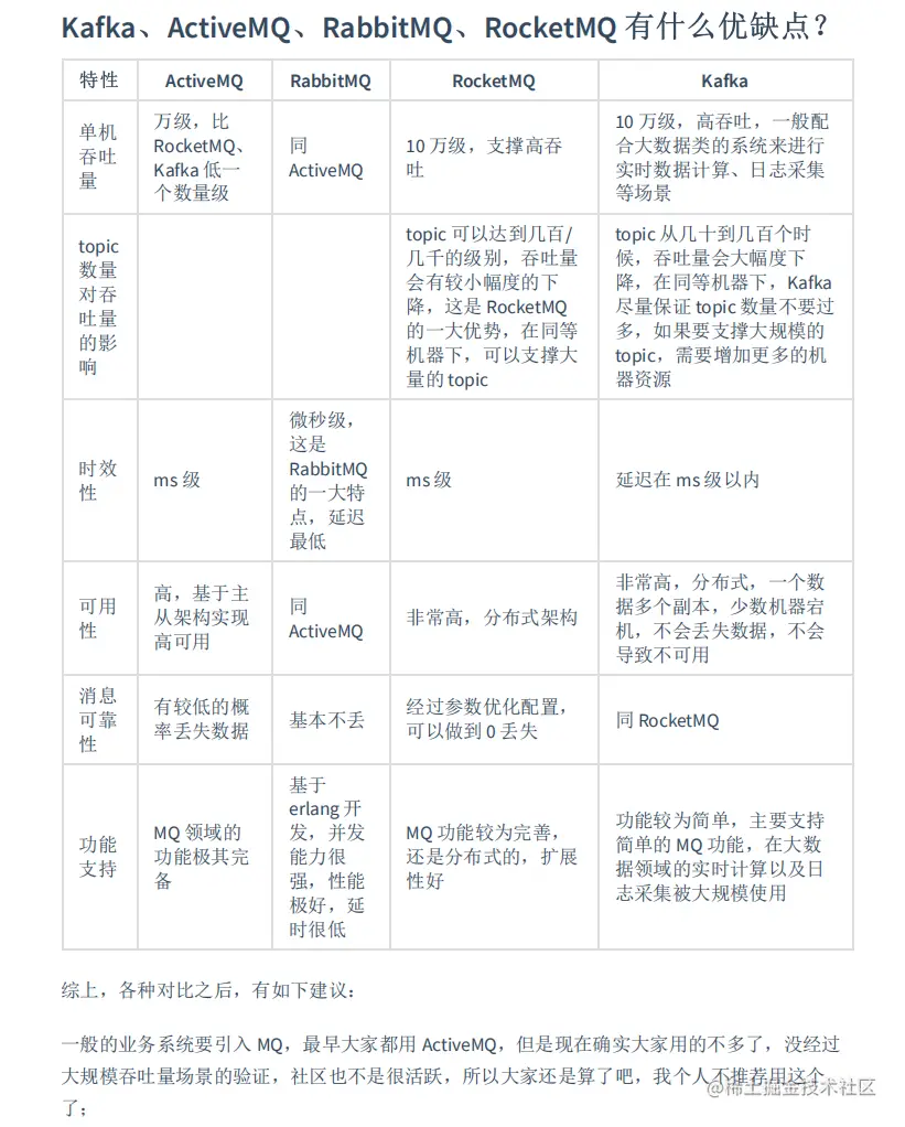
最近小编发现了一份牛逼的Java全栈面试手册,这份面试手册深入到面试官和面试者的角度还原了真实的面试场景对话!
而且还是程序员两大面试巨头平台GitHub和 Gitee联手编写的,其内容可以说是在全网所有面试题中都**“首屈一指”**内容非常详细很多细节都给大家做了图和怎么应对面试官的问题!
最近小编发现了一份牛逼的Java全栈面试手册,这份面试手册深入到面试官和面试者的角度还原了真实的面试场景对话!
而且还是程序员两大面试巨头平台GitHub和 Gitee联手编写的,其内容可以说是在全网所有面试题中都**“首屈一指”**内容非常详细很多细节都给大家做了图和怎么应对面试官的问题!