Android:面试Handler都没答上来,这些问题你们都答的出来吗?

204 阅读8分钟

在这里插入图片描述

提到handler,大家都想到些什么呢,切换线程?延时操作? 那么你是否了解「IdleHandler,同步屏障,死循环」的设计原理?以及由Handler机制衍生的「IntentService,BlockCanary」?

作为在Android面试的常客,Handler被问到的概率非常之大,刚刚好,最近有小伙伴就在面试中遇到这些问题。

「面试题1:主线程的looper呢??」

看下源码,这里需要涉及到的一个类android.app.ActivityThread,这个类中的main方法是整个app的最开始执行的方法,是app的入口,看下 「main方法源码」

Looper.prepareMainLooper();
// ***
ActivityThread thread = new ActivityThread();
thread.attach(false, startSeq);
if (sMainThreadHandler == null) {
    sMainThreadHandler = thread.getHandler();
}
if (false) {
    Looper.myLooper().setMessageLogging(new
    LogPrinter(Log.DEBUG, "ActivityThread"));
}
Trace.traceEnd(Trace.TRACE_TAG_ACTIVITY_MANAGER);
Looper.loop();
​
throw new RuntimeException("Main thread loop unexpectedly exited");
Looper.prepareMainLooper();
Looper.loop();

其中最重要的就是这两句,调用了prepareMainLooper方法创建了主线程的Looper,然后调用loop方法开始 死循环

ok,loop方法是找到了。那Looper为什么可以一直取消息呢?看看源码

//Looper
public static void loop() {
    //...
    for (; ; ) {
        // 不断从 MessageQueue 获取 消息
        Message msg = queue.next();
        if (msg == null) {
            // No message indicates that the message queue is quitting.
            return;
        }
        //...
    }
}

找到原因了。其实就是一个死循环,所以Looper可以一直执行工具人的工作

「面试题2:为什么有死循环呢?这种写法科学吗?不会oom吗??」

说白了,其实死循环也是有意为之,线程在可执行代码执行完后,就会终止,而主线程肯定需要一直运行,所以死循环就能保证这一点。

「死循环之外怎么处理事务?」

既然主线程是死循环,那么如果有其他事务该怎么处理呢?创建新线程呗,在主线程创建之前会创建一些其他的binder线程,比如ApplicationThraed

「死循环是不是会浪费cpu资源」

主线程的messageQueue在没有消息的时候,会阻塞在loop的queue.next方法中,此时主线程会释放CPU资源,进入休眠状态,直到下个消息来到,所以不会一直消耗CPU资源。

「而activity的生命周期是怎么实现在死循环体外正常执行的呢?」

其实就是通过这个**「handler」**,比如onPause方法,当主线程Looper在loop的时候,收到暂停的消息,就会把消息分发给主线程的handleMessage处理,然后最后会调用到activity的onPause方法。 那主线程的消息又是哪里来的呢?刚才说到主线程之外还会创建一些binder线程,比如app线程,系统线程,一般是系统线程比如ApplicationThreadProxy传消息给APP线程ApplicationThread,然后再传给主线程,也就是ActivityThread所在的线程。

「面试题3:内存泄漏??」

首先为什么会发送内存泄漏?handler作为内部类会持有外部类的引用,当发送延迟消息时,就有可能发生处理消息的时候,activity已经销毁了,从而导致内存泄漏

怎么解决?定义静态内部类,并且在ondestory里面移除所有消息

直接移除不就行了?还需要静态内部类?onDestory方法不一定执行哦。如果你的Activity不在栈顶,然后app被后台强杀,那么onDestory就不会被执行了。

上代码:

private static class MemoryLeakSafeHandler extends Handler {
​
    private WeakReference<HandlerInfoActivity> ref;
​
    public MemoryLeakSafeHandler(HandlerInfoActivity activity) {
        this.ref = new WeakReference(activity);
    }
​
    @Override
    public void handleMessage(final Message msg) {
        HandlerInfoActivity activity = ref.get();
        if (activity != null) {
            activity.handleMessage(msg);
        }
    }
}
​
MemoryLeakSafeHandler handler;
​
public void handleMessage(Message msg) {
​
}
​
@Override
protected void onDestroy() {
    handler.removeCallbacksAndMessages(null);
    super.onDestroy();
}

「面试题4:IdleHandler是什么,有什么用呢?」

IdleHandler是在Hanlder空闲时,也就是没有可处理的消息时候,用来处理空闲任务的一种机制。 有什么作用呢?主要是用于提升性能,可以在消息队列空闲时做一些事情,从而不影响到主线程的任务处理。(卑微小弟,你们重要的大哥们先用,我最后再用)。

用法如下:

Looper.myQueue().addIdleHandler(new IdleHandler() {  
    @Override  
    public boolean queueIdle() {  
        //do something
        return false;    
    }  
});

这里queueIdle方法的返回参数是bool类型,true代表执行一次后不删除,下次进入空闲时还会调用该回掉方法。false代表执行一次后该IdleHandler就会被删除。 源码在MessageQueue类的next方法,其实就是在消息队列里面没有消息的时候会去查询mIdleHandlers队列,mIdleHandlers队列有数据,也就是有IdleHandler就会去处理执行。 还是简单放下源码吧:

Message next() {
        for (;;) {
            synchronized (this) {
                // If first time idle, then get the number of idlers to run.
                // Idle handles only run if the queue is empty or if the first message
                // in the queue (possibly a barrier) is due to be handled in the future.
                if (pendingIdleHandlerCount < 0
                        && (mMessages == null || now < mMessages.when)) {
                    pendingIdleHandlerCount = mIdleHandlers.size();
                }
                if (pendingIdleHandlerCount <= 0) {
                    // No idle handlers to run.  Loop and wait some more.
                    mBlocked = true;
                    continue;
                }
​
                if (mPendingIdleHandlers == null) {
                    mPendingIdleHandlers = new IdleHandler[Math.max(pendingIdleHandlerCount, 4)];
                }
                mPendingIdleHandlers = mIdleHandlers.toArray(mPendingIdleHandlers);
            }
​
            // Run the idle handlers.
            // We only ever reach this code block during the first iteration.
            for (int i = 0; i < pendingIdleHandlerCount; i++) {
                final IdleHandler idler = mPendingIdleHandlers[i];
                mPendingIdleHandlers[i] = null; // release the reference to the handler
​
                boolean keep = false;
                try {
                    keep = idler.queueIdle();
                } catch (Throwable t) {
                    Log.wtf(TAG, "IdleHandler threw exception", t);
                }
​
                if (!keep) {
                    synchronized (this) {
                        mIdleHandlers.remove(idler);
                    }
                }
            }
​
        }
    }

有人可能要问了,这玩意真的有用吗?确实有用,只是你没用到而已。下面举例两个场景

  • 比如我要提升页面的启动速度,就可以把onCreate,onResume里面的一些操作放到IdleHandler里面执行,减少启动时间。
  • Leakcanary等三方库也用到了这个类,用来干嘛呢?监听主线程的UI操作已完成。既然都执行到我这里来了,就说明UI操作都完成了是吧。

「面试题5:同步屏障机制是什么,有什么用呢?」

还是看这个next获取消息的方法:

Message next() {
        for (; ; ) {
            synchronized (this) {
                if (msg != null && msg.target == null) {
                    // Stalled by a barrier.  Find the next asynchronous message in the queue.
                    do {
                        prevMsg = msg;
                        msg = msg.next;
                    } while (msg != null && !msg.isAsynchronous());
                }
                if (msg != null) {
                    if (now < msg.when) {
                        // Next message is not ready.  Set a timeout to wake up when it is ready.
                        nextPollTimeoutMillis = (int) Math.min(msg.when - now, Integer.MAX_VALUE);
                    } else {
                        // Got a message.
                        mBlocked = false;
                        if (prevMsg != null) {
                            prevMsg.next = msg.next;
                        } else {
                            mMessages = msg.next;
                        }
                        msg.next = null;
                        return msg;
                    }
                } 
            }
        }
    }

可以看到一开始就会判断这个消息两个条件:

  • msg不为空
  • msg的target为空

那么这种消息就是属于同步屏障消息,如果遇到这种消息,就会进入一个dowhile循环,找出消息队列中的异步消息并返回。 所以这个同步屏障机制就是为了让handler能够先执行异步消息,再去执行同步消息,直到屏障被移除。 慢着,我之前咋没听过还有异步消息?哈哈。确实是有的,Message有个setAsynchronous方法,如果传入true,就代表这个消息是个异步消息,在同步屏障发生后就可以先执行。目的是为了插入一些比较重要的消息需要先行处理。

具体使用方法就是:

  • postSyncBarrier方法加入屏障
  • removeSyncBarrier移除屏障 但是这两个方法都已经标记为hide了,要使用的话必须使用反射。

ok,了解完之后又该有人问了,有什么用呢?这个同步屏障。如果你看过view绘制的源码,你就会发现ViewRootImpl类中就用到了这个,由于view绘制的优先级比较高,所以开启同步屏障后,就可以选择让某些操作先执行,提高了优先级,比如这个view的绘制处理操作。

咦,这个机制感觉跟之前的IdleHandler是对应关系啊,一个是卑微小弟?一个是在线大哥?

就选了这些面试问题,各位看完对Handler也没有新的认知。

当然我这段时间一直在整理这些最新的面试题并且做出解析,如果解析有不足之处望谅解。

需要更多的面试题详细解析可以扫码免费领取!!

由于面试内容比较多,篇幅有限,已经被整理成了PDF指南,有需要2023年Android中高级最全面试真题

详细Vx关注公众号:Android老皮

目录

img

第一章 Java方面

●Java基础部分

●Java集合

●Java多线程

●Java虚拟机

img

第二章 Android方面

●Android四大组件相关

●Android异步任务和消息机制

●Android UI绘制相关

●Android性能调优相关

●Android中的IPC

●Android系统SDK相关

●第三方框架分析

●综合技术

●数据结构方面

●设计模式

●计算机网络方面

●Kotlin方面

img

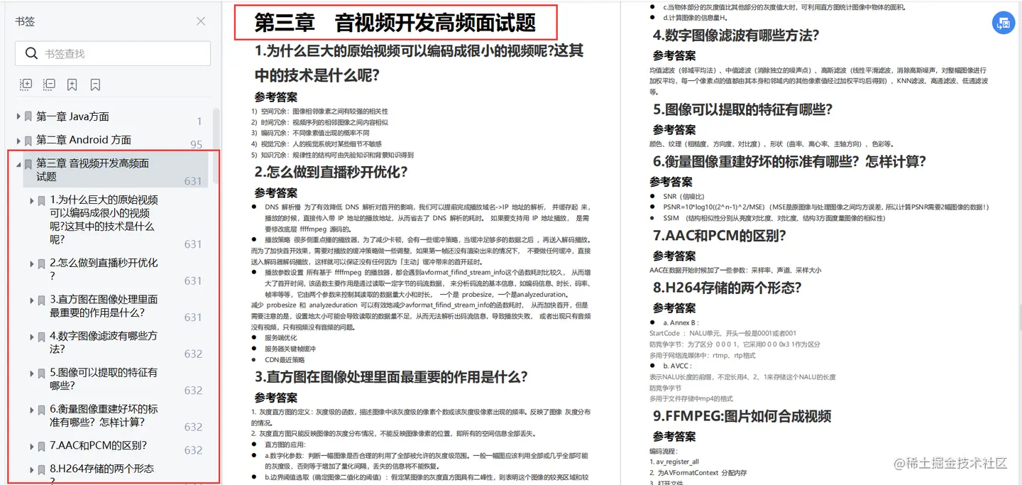
第三章 音视频开发高频面试题

●为什么巨大的原始视频可以编码成很小的视频呢?这其中的技术是什么呢?

●怎么做到直播秒开优化?

●直方图在图像处理里面最重要的作用是什么?

●数字图像滤波有哪些方法?

●图像可以提取的特征有哪些?

●衡量图像重建好坏的标准有哪些?怎样计算?

img

第四章 Flutter高频面试题

●Dart部分

●Flutter部分

img

第五章 算法高频面试题

●如何高效寻找素数

●如何运用二分查找算法

●如何高效解决雨水问题

●如何去除有序数组的重复元素

●如何高效进行模幂运算

●如何寻找最长回文子串

img

第六章 Andrio Framework方面

●系统启动流程面试题解析

●Binder面试题解析

●Handler面试题解析

●AMS面试题解析

img

第七章 企业常见174道面试题

●SD卡

●Android的数据存储方式

●Broadcast Receiver

●sp频繁操作会有什么后果?sp能存多少数据?

●dvm与jvm的区别

●ART

●Activity的生命周期

●Application能不能启动Activity

●…