Redis学习|青训营

500 阅读8分钟

Redis

NoSQL

非关系型数据库

  • 非结构化
  • 无关联的
  • 非SQL
  • BASE 无法满足ACID(原子性,隔离性,一致性,持久性)

特性

  • 基于内存操作,操作不需要跟磁盘交互,单次执行很快

  • 命令执行是单线程,因为是基于内存操作,单次执行的时间快于线程切换时间,同时通信采用多路复用

  • Redis本身就是一个k-v结构,类似于hashMap,所以查询性能接近于O(1)

  • 同时redis自己底层数据结构支持,比如跳表、SDS

  • lO多路复用,单个线程中通过记录跟踪每一个sock(I/O流)的状态来管理多个I/O流

  • 更丰富的数据类型,虽然都是k、v结构,value可以存储很多的数据类型

  • 完善的内存管理机制、保证数据一致性:持久化机制、过期策略

  • 支持多种编程语言

  • 高可用,集群、保证高可用

为什么需要redis

  • 数据从单表,演进出了分库分表

  • MySQL从单机演进出了集群

    • 数据量增长
    • 读写数据压力的不断增加
  • 数据分冷热

    • 热数据:经常被访问到的数据
  • 将热数据存储到内存中


写入mysql的数据发生了变更,mysql会生成binlog,一些框架可以帮助我们来解析binlog并把mysql中的数据同步到redis中,保证数据的一致性

Redis基本工作原理

  • 数据从内存读写

  • 数据保存到硬盘上防止重启数据丢失

    • 增量数据保存到AOF文件
    • 全量数据RDB文件
  • 单线程处理所有操作命令(先发布的命令先执行)

Redis的应用场景

代码地址

[gitee.com/wedone/redi…] (security.feishu.cn/link/safety…)

1,连续签到

用户每日有一次签到机会,如果断签,连续签到计数将归零,连续签到的定义:每天必须在23:59:59前签到

  • Key:cc_yid_516165165163
  • value: 252
  • expireAt: 后天的0点

String数据结构

包含len,alloc,flags,buf四个部分,有sds指针位于flags和buf之间,左侧是key,右侧是value。len表示buf中存储的数据的实际长度,alloc表示为buf分配的空间,flags表示数据的数据类型,buf保存数据

  • 可以存储字符串,数字,二进制数据
  • 通常和expire配合使用
  • 场景:存储计数,Session

2,消息通知

用list作为消息队列

  • 使用场景: 消息通知。
    例如当文章更新时,将更新 后的文章推送到ES,用户就 能搜索到最新的文章数据

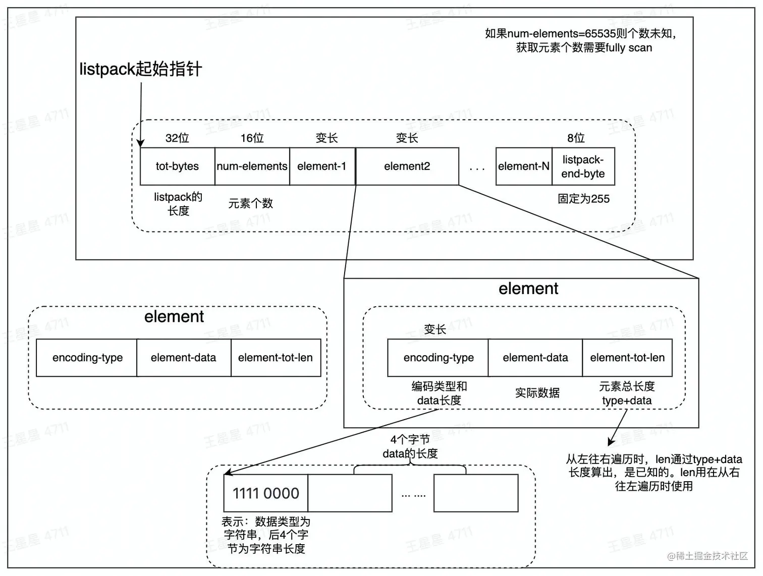
List数据结构(QuickList)

QuickList由一个双向链表和istpack实现

listpack包含 totbytes表示listpack的长度,num elements表示元素个数,elements(element-1,element-2,element-3...) ,listpack end-byte表示结尾

Listpack数据结构

image.png

3,计数

Hash

拉链表形式的哈希实现。当数据量大时候,会进行rehash操作,如果直接rehash,会阻塞用户的请求,所以采用了渐进式rehash的方案,每次用户访问时都迁移少量数据,将整个迁移过程,平摊到所有的访问请求过程中。

Hash数据结构dict

  • rehash:rehash操作是将ht[0]中的数据,全部迁移到ht[1]中。数据量小的场景下,直接将数据从ht[0]拷贝到ht[1]速度是较快的。数据量大的场景,例如存有上百万的KV时,迁移过程将会明显阻塞用户请求。
  • 渐进式rehash:为避免出现这种情况,使用了rehash方案。基本原理就是,每次用户访问时都会迁移少量数据。将整个迁移过程,平摊到所有的访问用不请求过程中。

image.png

4. 排行榜

积分变化时,排名要实时变更

  • 结合dict后,可实现通过key操作跳表的功能
    • ZINCRBY myzset 2 "Alex"
    • ZSCORE myzset "Alex"

zset数据结构 zskiplist

  • 查找数字7的路径,head,3,3,7
  • 结合dict后,可实现通过key操作跳表的功能
    • ZINCRBY myzset 2 "Alex"
    • ZSCORE myzset "Alex"

5. 限流

要求1秒内放行的请求为N,超过N则禁止访问

  • Key: comment_freq_limit_1671356046 对这个Key调用incr,超过限制N则禁止访问 1671356046 是当前时间戳

6. 分布式锁

发场景,要求一次只能有一个协程执行。执行完成后,其它等待中的协程才能执行。
可以使用redis的setnx实现,利用了两个特性

  • Redis是单线程执行命令
  • setnx只有未设置过才能执行成功

Redis的注意事项

1. 大Key、热Key

大Key的定义

数据类型大Key标准
String类型value的字节数大于10KB即为大key
Hash/Set/Zset/list等复杂数据结构类型元素个数大于5000个或总value字节数大于10MB即为大key

大key的危害

  • 读取成本高

  • 容易导致慢查询(过期、删除)

  • 主从复制异常,服务阻塞 无法正常响应请求

  • 业务侧使用大Key的表现: 请求Redis超时报错

2023-08-08-17-26-27.png

消除大key的方法

  • 拆分

    将大key拆分为小key。例如一个String拆分成多个String(业务逻辑复杂 解析耗时) 2023-08-08-17-33-02.png

  • 压缩(优先)

    将value压缩后写入redis,读取时解压后再使用。压缩算法可以是gzip、snappy、lz4等。通常情况下,一个压缩算法压缩率高、则解压耗时就长。需要对实际数据进行测试后,选择一个合适的算法

    如果存储的是JSON字符串,可以考虑使用MessagePack进行序列化(较少对齐浪费的空间?)

  • 集合类结构hash、list、set、set

    拆分:可以用hash取余、位掩码的方式决定放在哪个Key中

    区分冷热:如榜单列表场景使用zset,只缓存前10页数据,后续数据走db

热key

热Key的定义: 用户访问一个Key的QPS特别高,导致对应Server实例出现CPU负载突增或者不均的情况。热key没有明确的标准,QPS超过500就有可能被识别为热Key 2023-08-08-17-40-27.png

解决热Key的方法

  • 设置Localcache

    在访问Redis前,在业务服务侧设置Localcache,降低访问Redis的QPS。LocalCache中缓存过期或未命中,则从Redis中将数据更新到LocalCache。Java的Guava、Golang的Bigcache就是这类LocalCache
    2023-08-08-17-42-01.png

  • 拆分

    将keyvalue这一个热Key复制写入多份,例如key1.value,key2:value,访问的时候访问多个key,但value是同一个.以此将qps分散到不同实例上,降低负载。代价是,更新时需要更新多个key,存在数据短暂不一致的风险 2023-08-08-17-43-52.png

  • 使用Redis代理的热Key承载能力

    字节跳动的Redis访问代理就具备热Key承载能力。本质上是结合了"热Key发现"、"LocalCache"两个功能 2023-08-08-17-45-01.png

慢查询

容易导致redis慢查询的操作:

  • 批量操作一次性传入过多的key/value,如mset/hmset/sadd/zadd等O(n)操作 建议单批次不要超过100,超过100之后性能下降明显。
  • zset大部分命令都是O(log(n))、当大小超过5k以上时,简单的zadd/zrem也可能导致慢查询
  • 操作的单个value过大,超过10KB。也即,避免使用大Key
  • 对大key的delete/expire操作也可能导致慢查询,Redis4.0之前不支持异步删除unlink,大key删除会阻塞Redis

缓存穿透、缓存雪崩

  • 缓存穿透:热点数据查询绕过缓存,直接查询数据库
  • 缓存雪崩:大量缓存同时过期

缓存穿透的危害

  • 查询一个一定不存在的数据 通常不会缓存不存在的数据,这类查询请求都会直接打到db,如果有系统bug或人为攻击,那么容易导致db响应慢甚至宕机
  • 缓存过期时 批量缓存过期导致缓存穿透 在高并发场景下,一个热key如果过期,会有大量请求同时击穿至db,容易影响db性能和稳定。 同一时间有大量key集中过期时,也会导致大量请求落到db上,导致查询变慢,甚至出现db无法响应新的查询

如何减少缓存穿透

  • 缓存空值 如一个不存在的userlD。这个id在缓存和数据库中都不存在。则可以缓存一个空值,下次再查缓存直接反空值。
  • 布隆过滤器 通过bloom filter算法来存储合法Key,得益于该算法超高的压缩率,只需占用极小的空间就能存储大量key值。对于请求,先访问过滤器查询key是否存在

如何避免缓存雪崩

  • 缓存空值 将缓存失效时间分散开,比如在原有的失效时间基础上增加一个随机值,例如不同Key过期时间,可以设置为10分1秒过期,10分23秒过期,10分8秒过期。单位秒部分就是随机时间,这样过期时间就分散了。 对于热点数据,过期时间尽量设置得长一些,冷门的数据可以相对设置过期时间短一些。

  • 使用缓存集群,避免单机宕机造成的缓存雪崩。