首页
沸点
课程
数据标注
HOT
AI Coding
更多
直播
活动
APP
插件
直播
活动
APP
插件
搜索历史
清空
创作者中心
写文章
发沸点
写笔记
写代码
草稿箱
创作灵感
查看更多
登录
注册
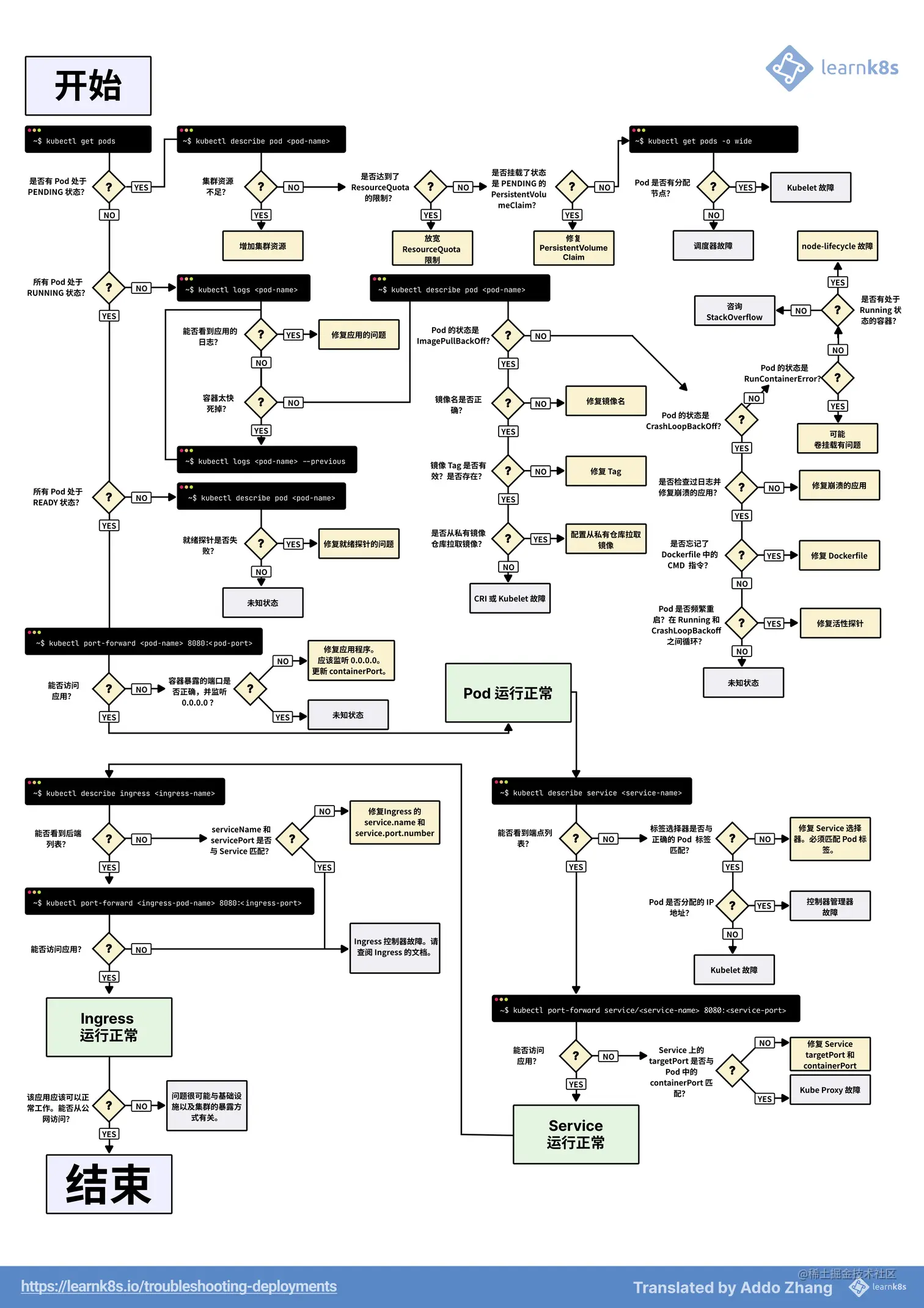
K8S容器云平台排错一览图
AI滚雪球
2023-08-15
55
阅读1分钟
引用自:
learnk8s.io/troubleshoo…
AI滚雪球
AI工程师
89
文章
47k
阅读
16
粉丝
目录
收起