Spring源码解析1

57 阅读26分钟

1. Spring架构设计

Spring框架是一个分层架构,他包含一系列的功能要素,并被分为大约20个模块

  image.png

2. 设计理念

Spring是面向Bean的编程(BOP:Bean Oriented Programming),Bean在Spring中才是真正的主角。Bean在Spring中作用就像Object对OOP的意义一样,没有对象的概念就像没有面向对象编程,Spring中没有Bean也就没有Spring存在的意义。Spring提供了IoC 容器通过配置文件或者注解的方式来管理对象之间的依赖关系。

控制反转(Inversion of Control,缩写为IoC),是面向对象编程中的一种设计原则,可以用来减低代码之间的耦合度。其中最常见的方式叫做依赖注入(Dependency Injection,简称DI),还有一种方式叫“依赖查找”(Dependency Lookup)。通过控制反转,对象在被创建的时候,由一个调控系统内所有对象的外界实体,将其所依赖的对象的引用传递给它。

 

3. 核心组件介绍

Bean组件

Bean组件定义在Spring的org.springframework.beans包下,解决了以下几个问题:

这个包下的所有类主要解决了三件事:

  • Bean的定义
  • Bean的创建
  • Bean的解析

Spring Bean的创建是典型的工厂模式,它的顶级接口是BeanFactory。

image.png

 

BeanFactory有三个子类:ListableBeanFactory、HierarchicalBeanFactory和AutowireCapableBeanFactory。目的是为了区分Spring内部对象处理和转化的数据限制

但是从图中可以发现最终的默认实现类是DefaultListableBeanFactory,它实现了所有的接口

 

Bean定义:BeanDefinition

这里的 BeanDefinition 就是我们所说的 Spring 的 Bean,我们自己定义的各个 Bean 其实会转换成一个个 BeanDefinition 存在于 Spring 的 BeanFactory 中

public class DefaultListableBeanFactory extends AbstractAutowireCapableBeanFactory
        implements ConfigurableListableBeanFactory, BeanDefinitionRegistry, Serializable {


    private final Map<String, BeanDefinition> beanDefinitionMap = new ConcurrentHashMap<>(256); 
}   

BeanDefinition 中保存了我们的 Bean 信息,比如这个 Bean 指向的是哪个类、是否是单例的、是否懒加载、这个 Bean 依赖了哪些 Bean 等等。

image.png

 

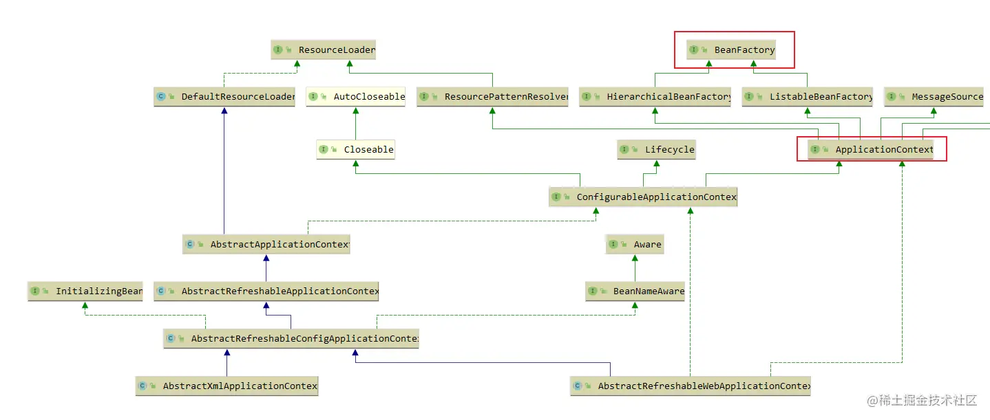
Context组件

Context在Spring的org.springframework.context包下

Context模块构建于Core和Beans模块基础之上,提供了一种类似于JNDI注册器的框架式的对象访问方法.Context模块继承了Beans的特性,为Spring核心提供了大量扩展,添加了对国际化(例如资源绑定)、事件传播、资源加载和对Context的透明创建的支持

ApplicationContext是Context的顶级父类

image.png

 

ApplicationContext 的子类主要包含两个方面:

  1. ConfigurableApplicationContext 表示该 Context 是可修改的,也就是在构建 Context 中用户可以动态添加或修改已有的配置信息
  2. WebApplicationContext 顾名思义,就是为 web 准备的 Context 他可以直接访问到 ServletContext,通常情况下,这个接口使用少

 

再往下分就是按照构建 Context 的文件类型,接着就是访问 Context 的方式。这样一级一级构成了完整的 Context 等级层次。

总体来说 ApplicationContext 必须要完成以下几件事:

  • 标识一个应用环境
  • 利用 BeanFactory 创建 Bean 对象
  • 保存对象关系表
  • 能够捕获各种事件

 

 

面试题:简述Spring后置处理器

后置处理器是一种拓展机制,贯穿Spring Bean的生命周期

后置处理器分为两类:

BeanFactory后置处理器:BeanFactoryPostProcessor

实现该接口,可以在spring的bean创建之前,修改bean的定义属性

image.png

 

public interface BeanFactoryPostProcessor {


    /*
     *  该接口只有一个方法postProcessBeanFactory,方法参数是ConfigurableListableBeanFactory,通过该
        参数,可以获取BeanDefinition
    */
    void postProcessBeanFactory(ConfigurableListableBeanFactory beanFactory) throws BeansException;
}

image.png

 

 

Bean后置处理器:BeanPostProcessor

BeanPostProcessor是Spring IOC容器给我们提供的一个扩展接口

实现该接口,可以在spring容器实例化bean之后,在执行bean的初始化方法前后,添加一些处理逻辑

image.png

 

public interface BeanPostProcessor {
    //bean初始化方法调用前被调用
    Object postProcessBeforeInitialization(Object bean, String beanName) throws BeansException;
    //bean初始化方法调用后被调用
    Object postProcessAfterInitialization(Object bean, String beanName) throws BeansException;
}

运行顺序

===Spring IOC容器实例化Bean=== ===调用BeanPostProcessor的postProcessBeforeInitialization方法=== ===调用bean实例的初始化方法=== ===调用BeanPostProcessor的postProcessAfterInitialization方法===

 

 

4. IOC流程图

image.png

image.png

 

5. Bean的生命周期

image.png

image.png

image.png

Bean 生命周期的整个执行过程描述如下。

1)根据配置情况调用 Bean 构造方法或工厂方法实例化 Bean。

2)利用依赖注入完成 Bean 中所有属性值的配置注入。

3)如果 Bean 实现了 BeanNameAware 接口,则 Spring 调用 Bean 的 setBeanName() 方法传入当前 Bean 的 id 值。

4)如果 Bean 实现了 BeanFactoryAware 接口,则 Spring 调用 setBeanFactory() 方法传入当前工厂实例的引用。

5)如果 Bean 实现了 ApplicationContextAware 接口,则 Spring 调用 setApplicationContext() 方法传入当前 ApplicationContext 实例的引用。

6)如果 BeanPostProcessor 和 Bean 关联,则 Spring 将调用该接口的预初始化方法 postProcessBeforeInitialzation() 对 Bean 进行加工操作

7)如果 Bean 实现了 InitializingBean 接口,则 Spring 将调用 afterPropertiesSet() 方法。

8)如果在配置文件中通过 init-method 属性指定了初始化方法,则调用该初始化方法。

9)如果 BeanPostProcessor 和 Bean 关联,则 Spring 将调用该接口的初始化方法 postProcessAfterInitialization()。此时,Bean 已经可以被应用系统使用了。

10)如果在 中指定了该 Bean 的作用范围为 scope="singleton",则将该 Bean 放入 Spring IoC 的缓存池中,将触发 Spring 对该 Bean 的生命周期管理;如果在 中指定了该 Bean 的作用范围为 scope="prototype",则将该 Bean 交给调用者,调用者管理该 Bean 的生命周期,Spring 不再管理该 Bean。

11)如果 Bean 实现了 DisposableBean 接口,则 Spring 会调用 destory() 方法将 Spring 中的 Bean 销毁;如果在配置文件中通过 destory-method 属性指定了 Bean 的销毁方法,则 Spring 将调用该方法。

 

 

6. Spring源码环境构建

1. 自动化构建Gradle

引言:
从Sping5开始,官方就开始使用gradle来构建环境了
接下来,我们所有的环境都要基于gradle

1.1 什么是Gradle

Gradle是一个项目自动化构建工具。

是Apache的一个基于Ant 和Maven的软件,用于项目的依赖管理

image.png

项目的构建经历了三个时代:

Apache Ant(2000 年左右)

Maven(2004年)

Gradle(2012 年左右)

Spring(5.0开始) 等优秀的开源项目都将自己的项目从 Maven 迁移到了 Gradle

 

1.2 安装Gradle

  • Gradle下载地址:gradle.org/releases/

    (注:需下载6.0以下版本,版本太高,会导致idea中编译时,部分spring组件无法下载)

image.png

  • 解压:

image.png

 

  • 环境变量配置

    配置GRADLE_HOME:

image.png

配置Path:

image.png

 

 

 

  • 执行 gradle -v 查看安装情况

image.png

 

  • 在init.d文件夹下,创建init.gradle文件,编辑内容如下:(国内阿里云加速)

image.png

allprojects {
    repositories {
        //maven { url 'file:///Users/wangshouwen/.m2/repository'}
        //mavenLocal()
        maven { url 'https://maven.aliyun.com/repository/central'}
        maven { url 'https://maven.aliyun.com/repository/jcenter'}
        maven { url 'https://maven.aliyun.com/repository/public'}
        maven { url 'https://maven.aliyun.com/repository/google'}
        maven { url 'https://maven.aliyun.com/repository/gradle-plugin'}
        maven { url 'https://maven.aliyun.com/repository/grails-core'}
        maven { url 'https://maven.aliyun.com/repository/spring'}
        maven { url 'https://maven.aliyun.com/repository/spring-plugin'}
        maven { url 'https://maven.aliyun.com/repository/apache-snapshots'}
        mavenCentral()
    }
}

 

2. 下载Spring源码

2.1 下载

下载地址(码云):gitee.com/mirrors/Spr…

(GitHub): github.com/spring-proj…

image.png

 

注意:对于源码要进行 git clone 拉取(如果直接下载zip,会报如下错误)

image.png

 

2.2 源码环境编译

进入bin目录下,执行 gradlew.bat(建议命令行中执行)

image.png

 

image.png

 

3 源码导入IDEA

使用import Project ( idea 2018)

直接open project (idea 2020)

漫长的等待.....

image.png

 

(注意:手动配置JDK及gradle)

image.png

image.png

 

构建完成后,模块会出现蓝色小点

image.png

 

image.png

 

 

3. 构建源码测试模块

3.1 创建新Module

image.png

 

image.png

 

image.png

 

image.png

 

3.2 添加依赖

打开 build.gradle

dependencies {
    compile(project(':spring-context')) // 添加spring-context依赖
    compile(project(':spring-aop')) // 添加spring-aop依赖
    testCompile group: 'junit', name: 'junit', version: '4.12'
}

 

3.3 编写测试代码

  1. 编写TestBean
@Component
public class TestBean {


    public void print(){
        System.err.println("testBean method...");
        System.err.println("spring源码环境构建完成...");
    }
}

 

  1. 创建applicationContext.xml,配置TestBean
<?xml version="1.0" encoding="UTF-8"?>
<beans xmlns="http://www.springframework.org/schema/beans"
      xmlns:xsi="http://www.w3.org/2001/XMLSchema-instance"
      xsi:schemaLocation="http://www.springframework.org/schema/beans http://www.springframework.org/schema/beans/spring-beans.xsd">




   <bean id="testBean" class="com.itheima.config.TestBean"/>
   
</beans>

 

  1. 编写测试类IOCTest
public class IOCTest {


    public static void main(String[] args) {
        ApplicationContext applicationContext = new       ClassPathXmlApplicationContext("classpath:applicationContext.xml");
        TestBean testBean = (TestBean) applicationContext.getBean("testBean");
        testBean.print();
    }
}

 

image-20210928150040199

 

 

7. IOC 源码深度剖析

IOC容器初始化主流程

    public static void main(String[] args) {
        ApplicationContext applicationContext = new ClassPathXmlApplicationContext("classpath:applicationContext.xml");
        TestBean testBean = (TestBean) applicationContext.getBean("testBean");
        testBean.print();
    }

第一步,我们肯定要从 ClassPathXmlApplicationContext 的构造方法说起

public class ClassPathXmlApplicationContext extends AbstractXmlApplicationContext {
  private Resource[] configResources;


  // 如果已经有 ApplicationContext 并需要配置成父子关系,那么调用这个构造方法
  public ClassPathXmlApplicationContext(ApplicationContext parent) {
    super(parent);
  }
  ...
  public ClassPathXmlApplicationContext(String[] configLocations, boolean refresh, ApplicationContext parent)
      throws BeansException {


    super(parent);
    // 根据提供的路径,处理成配置文件数组(以分号、逗号、空格、tab、换行符分割)
    setConfigLocations(configLocations);
    
      if (refresh) {
      refresh(); // 核心方法
    }
  }
    ...
}

核心方法:refresh();

public void refresh() throws BeansException, IllegalStateException {
        
        //加锁,防止多线程重复启动。
        synchronized (this.startupShutdownMonitor) {
            // Prepare this context for refreshing.
            //准备刷新
            /*
               【1.准备刷新】
                  (1) 设置容器的启动时间
                  (2) 设置活跃状态为true
                  (3) 设置关闭状态为false
                  (4) 获取Environment对象,并加载当前系统的属性值到Environment对象中
                  (5) 准备监听器和时间的集合对象,默认为空的集合
             */
            prepareRefresh();


            // Tell the subclass to refresh the internal bean factory.
            /*
                【2.初始化 新BeanFactory】重点!
                  (1)如果存在旧 BeanFactory,则销毁
                  (2)创建新的 BeanFactory(DefaluListbaleBeanFactory)
                  (3)解析xml/加载 Bean 定义、注册 Bean定义到beanFactory(不初始化)
                  (4)返回新的 BeanFactory(DefaluListbaleBeanFactory)
             */
            ConfigurableListableBeanFactory beanFactory = obtainFreshBeanFactory();


            // Prepare the bean factory for use in this context.
            // 【3. bean工厂前置操作】为BeanFactory配置容器特性
            // 例如类加载器、表达式解析器、注册默认环境bean、后置管理器BeanPostProcessor
            prepareBeanFactory(beanFactory);


            try {
                // Allows post-processing of the bean factory in context subclasses.
                // 【4. bean工厂后置操作】此处为空方法,如果子类需要,自己去实现
                postProcessBeanFactory(beanFactory);


                // Invoke factory processors registered as beans in the context.
                //【5. 调用bean工厂后置处理器】,执行已注册的beanFactoryPostProcessor的实现类,在这里完成了类的扫描、解析和注册
                //目标:
                //调用顺序一:先bean定义 注册后置处理器
                //调用顺序二:后bean工厂后置处理器
                // 调用 BeanFactoryPostProcessor 各个实现类的 postProcessBeanFactory(factory) 回调方法
                invokeBeanFactoryPostProcessors(beanFactory);


                // Register bean processors that intercept bean creation.
                //【6.注册bean后置处理器】只是注册,但是还不会调用
                //逻辑:找出所有实现BeanPostProcessor接口的类,分类、排序、注册
                registerBeanPostProcessors(beanFactory);


                // Initialize message source for this context.
                //【7.初始化消息源】国际化问题i18n
                initMessageSource();


                // Initialize event multicaster for this context.
                //【8、初始化事件广播器】初始化自定义的事件监听多路广播器
                // 如果需要发布事件,就调它的multicastEvent方法
                // 把事件广播给listeners,其实就是起一个线程来处理,把Event扔给listener处理
                // (可以通过 SimpleApplicationEventMulticaster的代码来验证)
                initApplicationEventMulticaster();


                // Initialize other special beans in specific context subclasses.
               // 【9、刷新:拓展方法】这是个protected空方法,交给具体的子类来实现
                //  可以在这里初始化一些特殊的 Bean
                onRefresh();


                // Check for listener beans and register them.
               //【10、注册监听器】,监听器需要实现 ApplicationListener 接口
                // 也就是扫描这些实现了接口的类,给他放进广播器的列表中
                // 其实就是个观察者模式,广播器接到事件的调用时,去循环listeners列表,
                // 挨个调它们的onApplicationEvent方法,把event扔给它们。
                registerListeners();


                // Instantiate all remaining (non-lazy-init) singletons.
                ///【11、 实例化所有剩余的(非惰性初始化)单例】
                // (1)初始化所有的 singleton beans,反射生成对象/填充
                // (2)调用Bean的前置处理器和后置处理器
                finishBeanFactoryInitialization(beanFactory);


                // Last step: publish corresponding event.
                // 【12、结束refresh操作】
                // 发布事件与清除上下文环境
                finishRefresh();
            } catch (BeansException ex) {
                if (logger.isWarnEnabled()) {
                    logger.warn("Exception encountered during context initialization - " +
                            "cancelling refresh attempt: " + ex);
                }


                // Destroy already created singletons to avoid dangling resources.
                destroyBeans();


                // Reset 'active' flag.
                cancelRefresh(ex);


                // Propagate exception to caller.
                throw ex;
            } finally {
                // Reset common introspection caches in Spring's core, since we
                // might not ever need metadata for singleton beans anymore...
                //清除反射的类数据,注解数据等。
                resetCommonCaches();
            }
        }
    }

 

【1.准备刷新 】prepareRefresh();

方法概述

为刷新准备新的上下文环境,设置其启动日期和活动标志以及执行一些属性的初始化。主要是一些准备工作(不是很重要的方法)

 

源码剖析

prepareRefresh();

protected void prepareRefresh() {
   // 记录启动时间,
   // 将 active 属性设置为 true,closed 属性设置为 false,它们都是 AtomicBoolean 类型
   this.startupDate = System.currentTimeMillis();
   this.closed.set(false);
   this.active.set(true);


   if (logger.isInfoEnabled()) {
      logger.info("Refreshing " + this);
   }


   // Initialize any placeholder property sources in the context environment
   initPropertySources();


   // 会创建StandardEnvironment对象 校验 xml 配置文件
   getEnvironment().validateRequiredProperties();


   this.earlyApplicationEvents = new LinkedHashSet<ApplicationEvent>();
}

 

【2.初始化 BeanFactory 】obtainFreshBeanFactory(); 重点!

方法概述

作用:用于获得一个新的 BeanFactory

流程:该方法会解析所有 Spring 配置文件(通常我们会放在 resources 目录下),将所有 Spring 配置文件中的 bean 定义封装成 BeanDefinition,加载到 BeanFactory 中(只注册,不会进行Bean的实例化)。

常见的,如果解析到<context:component-scan base-package="com.itheima" /> 注解时,会扫描 base-package 指定的目录,将该目录下使用指定注解(@Controller、@Service、@Component、@Repository)的 bean 定义也同样封装成 BeanDefinition,加载到 BeanFactory 中。

上面提到的“加载到 BeanFactory 中”的内容主要指的是以下3个缓存(map):(Bean并没有实例化)

  • beanDefinitionNames缓存:所有被加载到 BeanFactory 中的 bean 的 beanName 集合。
  • beanDefinitionMap缓存:所有被加载到 BeanFactory 中的 bean 的 beanName 和 BeanDefinition 映射。
  • aliasMap缓存:所有被加载到 BeanFactory 中的 bean 的 beanName 和别名映射。

 

源码剖析

obtainFreshBeanFactory
protected ConfigurableListableBeanFactory obtainFreshBeanFactory() {
    // 1.刷新(创建) BeanFactory,由AbstractRefreshableApplicationContext实现
    refreshBeanFactory();
    // 2.拿到刷新后的 BeanFactory
    ConfigurableListableBeanFactory beanFactory = getBeanFactory();
    if (logger.isDebugEnabled()) {
        logger.debug("Bean factory for " + getDisplayName() + ": " + beanFactory);
    }
    return beanFactory;
}
 

1.刷新 BeanFactory,由 AbstractRefreshableApplicationContext 实现,见代码块1详解

 

代码块1:refreshBeanFactory 方法
@Override
protected final void refreshBeanFactory() throws BeansException {
    // 1.判断是否已经存在 BeanFactory,如果存在则先销毁、关闭该 BeanFactory
    if (hasBeanFactory()) {
        destroyBeans();
        closeBeanFactory();
    }
    try {
        // 2.创建一个新的BeanFactory
        DefaultListableBeanFactory beanFactory = createBeanFactory();
        // 用于 BeanFactory 的序列化,大部分人应该都用不到
        beanFactory.setSerializationId(getId());
         // 重要:设置 BeanFactory 的两个配置属性:是否允许 Bean 覆盖、是否允许循环引用
        customizeBeanFactory(beanFactory);
        // 3.重要:加载 Bean 到 BeanFactory 中
        loadBeanDefinitions(beanFactory);
        synchronized (this.beanFactoryMonitor) {
            this.beanFactory = beanFactory;
        }
    } catch (IOException ex) {
        throw new ApplicationContextException("I/O error parsing bean definition source for " + getDisplayName(), ex);
    }
}

 

BeanDefinition 接口

BeanDefinition 中保存了我们的 Bean 信息,比如这个 Bean 指向的是哪个类、是否是单例的、是否懒加载、这个 Bean 依赖了哪些 Bean 等等。

public interface BeanDefinition extends AttributeAccessor, BeanMetadataElement {


   // 我们可以看到,默认只提供 sington 和 prototype 两种,
   // 同学们可能知道还有 request, session, globalSession, application, websocket 这几种,
   // 不过,它们属于基于 web 的扩展。
   String SCOPE_SINGLETON = ConfigurableBeanFactory.SCOPE_SINGLETON;
   String SCOPE_PROTOTYPE = ConfigurableBeanFactory.SCOPE_PROTOTYPE;


   // 比较不重要,直接跳过吧
   int ROLE_APPLICATION = 0;
   int ROLE_SUPPORT = 1;
   int ROLE_INFRASTRUCTURE = 2;


   // 设置父 Bean,这里涉及到 bean 继承,不是 java 继承。请参见附录的详细介绍
   // 一句话就是:继承父 Bean 的配置信息而已
   void setParentName(String parentName);


   // 获取父 Bean
   String getParentName();


   // 设置 Bean 的类名称,将来是要通过反射来生成实例的
   void setBeanClassName(String beanClassName);


   // 获取 Bean 的类名称
   String getBeanClassName();




   // 设置 bean 的 scope
   void setScope(String scope);


   String getScope();


   // 设置是否懒加载
   void setLazyInit(boolean lazyInit);


   boolean isLazyInit();


   // 设置该 Bean 依赖的所有的 Bean,注意,这里的依赖不是指属性依赖(如 @Autowire 标记的),
   // 是 depends-on="" 属性设置的值。
   void setDependsOn(String... dependsOn);


   // 返回该 Bean 的所有依赖
   String[] getDependsOn();


   // 设置该 Bean 是否可以注入到其他 Bean 中,只对根据类型注入有效,
   // 如果根据名称注入,即使这边设置了 false,也是可以的
   void setAutowireCandidate(boolean autowireCandidate);


   // 该 Bean 是否可以注入到其他 Bean 中
   boolean isAutowireCandidate();


   // 主要的。同一接口的多个实现,如果不指定名字的话,Spring 会优先选择设置 primary 为 true 的 bean
   void setPrimary(boolean primary);


   // 是否是 primary 的
   boolean isPrimary();


   // 如果该 Bean 采用工厂方法生成,指定工厂名称。对工厂不熟悉的读者,请参加附录
   // 一句话就是:有些实例不是用反射生成的,而是用工厂模式生成的
   void setFactoryBeanName(String factoryBeanName);
   // 获取工厂名称
   String getFactoryBeanName();
   // 指定工厂类中的 工厂方法名称
   void setFactoryMethodName(String factoryMethodName);
   // 获取工厂类中的 工厂方法名称
   String getFactoryMethodName();


   // 构造器参数
   ConstructorArgumentValues getConstructorArgumentValues();


   // Bean 中的属性值,后面给 bean 注入属性值的时候会说到
   MutablePropertyValues getPropertyValues();


   // 是否 singleton
   boolean isSingleton();


   // 是否 prototype
   boolean isPrototype();


   // 如果这个 Bean 是被设置为 abstract,那么不能实例化,
   // 常用于作为 父bean 用于继承,其实也很少用......
   boolean isAbstract();


   int getRole();
   String getDescription();
   String getResourceDescription();
   BeanDefinition getOriginatingBeanDefinition();
}

 

有了 BeanDefinition 的概念以后,我们再往下看 refreshBeanFactory() 方法中的剩余部分:

customizeBeanFactory();

customizeBeanFactory(beanFactory) 比较简单,就是配置是否允许 BeanDefinition 覆盖、是否允许循环引用。

protected void customizeBeanFactory(DefaultListableBeanFactory beanFactory) {
   if (this.allowBeanDefinitionOverriding != null) {
      // 是否允许 Bean 定义覆盖
      beanFactory.setAllowBeanDefinitionOverriding(this.allowBeanDefinitionOverriding);
   }
   if (this.allowCircularReferences != null) {
      // 是否允许 Bean 间的循环依赖
      beanFactory.setAllowCircularReferences(this.allowCircularReferences);
   }
}

是否允许 Bean 定义覆盖:

allowBeanDefinitionOverriding 属性为 null,如果在同一配置文件中重复了,会抛错,但是如果不是同一配置文件中,会发生覆盖。

是否允许 Bean 间的循环依赖:

A 依赖 B,而 B 依赖 A。或 A 依赖 B,B 依赖 C,而 C 依赖 A。

默认情况下,Spring 允许循环依赖

 

 

3.加载 bean 定义,由 XmlWebApplicationContext 实现,见代码块2详解

代码块2:loadBeanDefinitions
/** 我们可以看到,此方法将通过一个 XmlBeanDefinitionReader 实例来加载各个 Bean。*/
@Override
protected void loadBeanDefinitions(DefaultListableBeanFactory beanFactory) throws BeansException, IOException {
   // 1.为指定BeanFactory创建XmlBeanDefinitionReader
   XmlBeanDefinitionReader beanDefinitionReader = new XmlBeanDefinitionReader(beanFactory);


   // Configure the bean definition reader with this context's
   // resource loading environment.
    
    // 2.使用此上下文的资源加载环境配置 XmlBeanDefinitionReader
   beanDefinitionReader.setEnvironment(this.getEnvironment());
     // resourceLoader赋值为XmlWebApplicationContext
   beanDefinitionReader.setResourceLoader(this);
   beanDefinitionReader.setEntityResolver(new ResourceEntityResolver(this));


   // 初始化 BeanDefinitionReader,其实这个是提供给子类覆写的,
   initBeanDefinitionReader(beanDefinitionReader);
    
    // 3.加载 bean 定义 重点
   loadBeanDefinitions(beanDefinitionReader);
}

3.加载 bean 定义,见代码块3详解

 

代码块3:loadBeanDefinitions
protected void loadBeanDefinitions(XmlBeanDefinitionReader reader) throws BeansException, IOException {
    // 1.获取配置文件路径
   Resource[] configResources = getConfigResources();
   if (configResources != null) {
      // 往下看
      reader.loadBeanDefinitions(configResources);
   }
   String[] configLocations = getConfigLocations();
   if (configLocations != null) {
     // 2.根据配置文件路径加载 bean 定义
      reader.loadBeanDefinitions(configLocations);
   }
}
 
// AbstractRefreshableWebApplicationContext.java
@Override
public String[] getConfigLocations() {
    return super.getConfigLocations();
}
 
// AbstractRefreshableConfigApplicationContext.java
protected String[] getConfigLocations() {
    return (this.configLocations != null ? this.configLocations : getDefaultConfigLocations());
}
 
// XmlWebApplicationContext.java
@Override
protected String[] getDefaultConfigLocations() {
    if (getNamespace() != null) {
        return new String[]{DEFAULT_CONFIG_LOCATION_PREFIX + getNamespace() + DEFAULT_CONFIG_LOCATION_SUFFIX};
    } else {
        return new String[]{DEFAULT_CONFIG_LOCATION};
    }
}

1.获取配置文件路径:如果 configLocations 属性不为空,则返回 configLocations 的值;否则,调用 getDefaultConfigLocations() 方法。获取到配置文件路径(Spring 默认的配置路径:/WEB-INF/applicationContext.xml。)

2.根据配置文件路径加载 bean 定义,见代码块4详解

 

代码块4:loadBeanDefinitions
@Override
public int loadBeanDefinitions(Resource... resources) throws BeanDefinitionStoreException {
    Assert.notNull(resources, "Resource array must not be null");
    int counter = 0;
    // 1.遍历所有的Resource
    for (Resource resource : resources) {
        // 2.根据Resource加载bean的定义,XmlBeanDefinitionReader实现
        counter += loadBeanDefinitions(resource);
    }
    return counter;
}

2.根据 Resource 加载 bean 定义,由 XmlBeanDefinitionReader 实现,见代码块5详解

 

方法块5:loadBeanDefinitions
@Override
public int loadBeanDefinitions(Resource resource) throws BeanDefinitionStoreException {
    // 加载 bean 定义
    return loadBeanDefinitions(new EncodedResource(resource));
}
 
public int loadBeanDefinitions(EncodedResource encodedResource) throws BeanDefinitionStoreException {
    Assert.notNull(encodedResource, "EncodedResource must not be null");
    if (logger.isInfoEnabled()) {
        logger.info("Loading XML bean definitions from " + encodedResource.getResource());
    }
 
    // 1.当前正在加载的EncodedResource
    Set<EncodedResource> currentResources = this.resourcesCurrentlyBeingLoaded.get();
    if (currentResources == null) {
        currentResources = new HashSet<EncodedResource>(4);
        this.resourcesCurrentlyBeingLoaded.set(currentResources);
    }
    // 2.将当前encodedResource添加到currentResources
    if (!currentResources.add(encodedResource)) {
        // 如果添加失败,代表当前的encodedResource已经存在,则表示出现了循环加载
        throw new BeanDefinitionStoreException(
                "Detected cyclic loading of " + encodedResource + " - check your import definitions!");
    }
    try {
        // 3.拿到Resource的inputStream
        InputStream inputStream = encodedResource.getResource().getInputStream();
        try {
            // 4.将inputStream封装成org.xml.sax.InputSource
            InputSource inputSource = new InputSource(inputStream);
            if (encodedResource.getEncoding() != null) {
                inputSource.setEncoding(encodedResource.getEncoding());
            }
            // 5.加载 bean 定义(方法以do开头,真正处理的方法)
            return doLoadBeanDefinitions(inputSource, encodedResource.getResource());
        } finally {
            inputStream.close();
        }
    } catch (IOException ex) {
        throw new BeanDefinitionStoreException(
                "IOException parsing XML document from " + encodedResource.getResource(), ex);
    } finally {
        currentResources.remove(encodedResource);
        if (currentResources.isEmpty()) {
            this.resourcesCurrentlyBeingLoaded.remove();
        }
    }
}

5.加载 bean 定义,方法以 do 开头,真正处理的方法,见代码块6详解

 

代码块6:doLoadBeanDefinitions
protected int doLoadBeanDefinitions(InputSource inputSource, Resource resource)
        throws BeanDefinitionStoreException {
    try {
        // 1.根据inputSource和resource加载XML文件,并封装成Document
        Document doc = doLoadDocument(inputSource, resource);
        // 2.根据返回的Document注册Bean信息(对配置文件的解析,核心逻辑)
        return registerBeanDefinitions(doc, resource);
    } catch (BeanDefinitionStoreException ex) {
        throw ex;
    } catch (SAXParseException ex) {
        throw new XmlBeanDefinitionStoreException(resource.getDescription(),
                "Line " + ex.getLineNumber() + " in XML document from " + resource + " is invalid", ex);
    } catch (SAXException ex) {
        throw new XmlBeanDefinitionStoreException(resource.getDescription(),
                "XML document from " + resource + " is invalid", ex);
    } catch (ParserConfigurationException ex) {
        throw new BeanDefinitionStoreException(resource.getDescription(),
                "Parser configuration exception parsing XML from " + resource, ex);
    } catch (IOException ex) {
        throw new BeanDefinitionStoreException(resource.getDescription(),
                "IOException parsing XML document from " + resource, ex);
    } catch (Throwable ex) {
        throw new BeanDefinitionStoreException(resource.getDescription(),
                "Unexpected exception parsing XML document from " + resource, ex);
    }
}

1.根据 inputSource 和 resource 加载 XML文件,并封装成 Document,见代码块7详解

2.根据返回的 Document 注册 bean 信息,见代码块8详解

 

代码块7:doLoadDocument
protected Document doLoadDocument(InputSource inputSource, Resource resource) throws Exception {
    // 1.getValidationModeForResource(resource): 获取XML配置文件的验证模式
    // 2.documentLoader.loadDocument: 加载XML文件,并得到对应的 Document
    return this.documentLoader.loadDocument(inputSource, getEntityResolver(), this.errorHandler,
            getValidationModeForResource(resource), isNamespaceAware());
}
 
protected int getValidationModeForResource(Resource resource) {
    int validationModeToUse = getValidationMode();
    // 1.1 如果手动指定了XML文件的验证模式则使用指定的验证模式
    if (validationModeToUse != VALIDATION_AUTO) {
        return validationModeToUse;
    }
    // 1.2 如果未指定则使用自动检测
    int detectedMode = detectValidationMode(resource);
    // 1.3 如果检测出的验证模式不为 VALIDATION_AUTO, 则返回检测出来的验证模式
    if (detectedMode != VALIDATION_AUTO) {
        return detectedMode;
    }
    // Hmm, we didn't get a clear indication... Let's assume XSD,
    // since apparently no DTD declaration has been found up until
    // detection stopped (before finding the document's root tag).
    // 1.4 如果最终没找到验证模式,则使用 XSD
    return VALIDATION_XSD;
}
 
protected int detectValidationMode(Resource resource) {
    // 1.2.1 校验resource是否为open stream
    if (resource.isOpen()) {
        throw new BeanDefinitionStoreException(
                "Passed-in Resource [" + resource + "] contains an open stream: " +
                        "cannot determine validation mode automatically. Either pass in a Resource " +
                        "that is able to create fresh streams, or explicitly specify the validationMode " +
                        "on your XmlBeanDefinitionReader instance.");
    }
 
    InputStream inputStream;
    try {
        // 1.2.2 校验resource是否可以打开InputStream
        inputStream = resource.getInputStream();
    } catch (IOException ex) {
        throw new BeanDefinitionStoreException(
                "Unable to determine validation mode for [" + resource + "]: cannot open InputStream. " +
                        "Did you attempt to load directly from a SAX InputSource without specifying the " +
                        "validationMode on your XmlBeanDefinitionReader instance?", ex);
    }
 
    try {
        // 1.2.3 根据inputStream检测验证模式
        return this.validationModeDetector.detectValidationMode(inputStream);
    } catch (IOException ex) {
        throw new BeanDefinitionStoreException("Unable to determine validation mode for [" +
                resource + "]: an error occurred whilst reading from the InputStream.", ex);
    }
}
 
public int detectValidationMode(InputStream inputStream) throws IOException {
    // Peek into the file to look for DOCTYPE.
    BufferedReader reader = new BufferedReader(new InputStreamReader(inputStream));
    try {
        boolean isDtdValidated = false;
        String content;
        // 1.2.3.1 按行遍历xml配置文件,获取xml文件的验证模式
        while ((content = reader.readLine()) != null) {
            content = consumeCommentTokens(content);
            // 如果读取的行是空或者注释则略过
            if (this.inComment || !StringUtils.hasText(content)) {
                continue;
            }
            // 内容包含"DOCTYPE"则为DTD,否则为XSD
            if (hasDoctype(content)) {
                isDtdValidated = true;
                break;
            }
            // 如果content带有 '<' 开始符号,则结束遍历。因为验证模式一定会在开始符号之前,所以到此可以认为没有验证模式
            if (hasOpeningTag(content)) {
                // End of meaningful data...
                break;
            }
        }
        // 1.2.3.2 根据遍历结果返回验证模式是 DTD 还是 XSD
        return (isDtdValidated ? VALIDATION_DTD : VALIDATION_XSD);
    } catch (CharConversionException ex) {
        // Choked on some character encoding...
        // Leave the decision up to the caller.
        return VALIDATION_AUTO;
    } finally {
        reader.close();
    }
}
 
// DefaultDocumentLoader.java
@Override
public Document loadDocument(InputSource inputSource, EntityResolver entityResolver,
        ErrorHandler errorHandler, int validationMode, boolean namespaceAware) throws Exception {
    // 2.1 创建DocumentBuilderFactory
    DocumentBuilderFactory factory = createDocumentBuilderFactory(validationMode, namespaceAware);
    if (logger.isDebugEnabled()) {
        logger.debug("Using JAXP provider [" + factory.getClass().getName() + "]");
    }
    // 2.2 通过DocumentBuilderFactory创建DocumentBuilder
    DocumentBuilder builder = createDocumentBuilder(factory, entityResolver, errorHandler);
    // 2.3 使用DocumentBuilder解析inputSource返回Document对象
    return builder.parse(inputSource);
}

1.获取 XML 配置文件的验证模式。XML 文件的验证模式是用来保证 XML 文件的正确性,常见的验证模式有两种:DTD 和 XSD,以下简单展示下这两种验证模式的配置。

DTD 验证模式(已停止更新)

要使用 DTD 验证模式的时候需要在 XML 文件的头部声明,以下是在 Spring 中使用 DTD 声明方式的代码:

image-20211013182854137

XSD 验证模式

image-20211013182910247

 

代码块8:registerBeanDefinitions
public int registerBeanDefinitions(Document doc, Resource resource) throws BeanDefinitionStoreException {
    // 1.使用DefaultBeanDefinitionDocumentReader实例化BeanDefinitionDocumentReader
    BeanDefinitionDocumentReader documentReader = createBeanDefinitionDocumentReader();
    // 2.记录统计前BeanDefinition的加载个数
    int countBefore = getRegistry().getBeanDefinitionCount();
    // 3.createReaderContext:根据resource创建一个XmlReaderContext
    // 4.registerBeanDefinitions:加载及注册Bean定义
    documentReader.registerBeanDefinitions(doc, createReaderContext(resource));
    // 5.返回本次加载的BeanDefinition个数
    return getRegistry().getBeanDefinitionCount() - countBefore;
}

4.加载及注册 bean 定义,由 DefaultBeanDefinitionDocumentReader 实现,见代码块9详解

 

代码块9:registerBeanDefinitions
@Override
public void registerBeanDefinitions(Document doc, XmlReaderContext readerContext) {
    this.readerContext = readerContext;
    logger.debug("Loading bean definitions");
    // 1.拿到文档的子节点,对于Spring的配置文件来说,理论上应该都是<beans>
    Element root = doc.getDocumentElement();
    // 2.通过拿到的节点,注册 Bean 定义
    doRegisterBeanDefinitions(root);
}

2.通过拿到的节点,注册 bean 定义,见代码块10详解

 

代码块10:doRegisterBeanDefinitions
protected void doRegisterBeanDefinitions(Element root) {
    // Any nested <beans> elements will cause recursion in this method. In
    // order to propagate and preserve <beans> default-* attributes correctly,
    // keep track of the current (parent) delegate, which may be null. Create
    // the new (child) delegate with a reference to the parent for fallback purposes,
    // then ultimately reset this.delegate back to its original (parent) reference.
    // this behavior emulates a stack of delegates without actually necessitating one.
    BeanDefinitionParserDelegate parent = this.delegate;
    // 构建BeanDefinitionParserDelegate
    this.delegate = createDelegate(getReaderContext(), root, parent);
 
    // 1.校验root节点的命名空间是否为默认的命名空间(默认命名空间http://www.springframework.org/schema/beans)
    if (this.delegate.isDefaultNamespace(root)) {
        // 2.处理profile属性
        String profileSpec = root.getAttribute(PROFILE_ATTRIBUTE);
        if (StringUtils.hasText(profileSpec)) {
            String[] specifiedProfiles = StringUtils.tokenizeToStringArray(
                    profileSpec, BeanDefinitionParserDelegate.MULTI_VALUE_ATTRIBUTE_DELIMITERS);
            // 校验当前节点的 profile 是否符合当前环境定义的, 如果不是则直接跳过, 不解析该节点下的内容
            if (!getReaderContext().getEnvironment().acceptsProfiles(specifiedProfiles)) {
                if (logger.isInfoEnabled()) {
                    logger.info("Skipped XML bean definition file due to specified profiles [" + profileSpec +
                            "] not matching: " + getReaderContext().getResource());
                }
                return;
            }
        }
    }
    // 3.解析前处理, 留给子类实现
    preProcessXml(root);
    // 4.解析并注册bean定义
    parseBeanDefinitions(root, this.delegate);
    // 5.解析后处理, 留给子类实现
    postProcessXml(root);
 
    this.delegate = parent;
}

4.解析并注册 bean 定义,见代码块11详解

代码块11:parseBeanDefinitions
protected void parseBeanDefinitions(Element root, BeanDefinitionParserDelegate delegate) {
    // 1.默认命名空间的处理
    if (delegate.isDefaultNamespace(root)) {
        NodeList nl = root.getChildNodes();
        // 遍历root的子节点列表
        for (int i = 0; i < nl.getLength(); i++) {
            Node node = nl.item(i);
            if (node instanceof Element) {
                Element ele = (Element) node;
                if (delegate.isDefaultNamespace(ele)) {
                    // 1.1 默认命名空间节点的处理,例如: <bean id="test" class="" />
                    parseDefaultElement(ele, delegate);
                }
                else {
                    // 1.2 自定义命名空间节点的处理,例如:<context:component-scan/>、<aop:aspectj-autoproxy/>
                    delegate.parseCustomElement(ele);
                }
            }
        }
    } else {
        // 2.自定义命名空间的处理
        delegate.parseCustomElement(root);
    }
}

最终,我们来到了解析 bean 定义的核心部分,这边会遍历 root 节点(正常为 节点)下的所有子节点,对子节点进行解析处理。

如果节点的命名空间是 Spring 默认的命名空间,则走 parseDefaultElement(ele, delegate) 方法进行解析,例如最常见的:。

如果节点的命名空间不是 Spring 默认的命名空间,也就是自定义命名空间,则走 delegate.parseCustomElement(ele) 方法进行解析,例如常见的: context:component-scan/aop:aspectj-autoproxy/

 

如何判断默认命名空间还是自定义命名空间?

默认的命名空间为:www.springframework.org/schema/bean…,其他都是自定义命名空间,

例如下图 aop 的命名空间为:www.springframework.org/schema/aop

image-20211013183419716

 

 

// 1.1 默认命名空间节点的处理,例如:

parseDefaultElement(ele, delegate);
private void parseDefaultElement(Element ele, BeanDefinitionParserDelegate delegate) {
    // 1.对import标签的处理
    if (delegate.nodeNameEquals(ele, IMPORT_ELEMENT)) {
        importBeanDefinitionResource(ele);
    }
    // 2.对alias标签的处理
    else if (delegate.nodeNameEquals(ele, ALIAS_ELEMENT)) {
        processAliasRegistration(ele);
    }
    // 3.对bean标签的处理(最复杂最重要)
    else if (delegate.nodeNameEquals(ele, BEAN_ELEMENT)) {
        processBeanDefinition(ele, delegate);
    }
    // 4.对beans标签的处理
    else if (delegate.nodeNameEquals(ele, NESTED_BEANS_ELEMENT)) {
        // recurse
        doRegisterBeanDefinitions(ele);
    }
}

 

可以看到默认命名空间的一级节点只有4种:import、alias、bean、beans。这4种节点中,最重要、最复杂的就是 节点,重点介绍 节点的处理,理解了 节点后,其他的都不难理解。

另外, 节点只是递归调用之前的 doRegisterBeanDefinitions 方法,因此无需再介绍。

 

processBeanDefinition
protected void processBeanDefinition(Element ele, BeanDefinitionParserDelegate delegate) {
    // 1.进行节点定义解析, 经过这个方法后,bdHolder会包含一个Bean节点的所有属性,例如name、class、id
    BeanDefinitionHolder bdHolder = delegate.parseBeanDefinitionElement(ele);
    if (bdHolder != null) {
        // 2.若存在默认标签的子节点下再有自定义属性,需要再次对自定义标签再进行解析(基本不用,不做深入解析)
        bdHolder = delegate.decorateBeanDefinitionIfRequired(ele, bdHolder);
        try {
            // Register the final decorated instance.
            // 3.解析节点定义完成后,需要对解析后的bdHolder进行注册
            BeanDefinitionReaderUtils.registerBeanDefinition(bdHolder, getReaderContext().getRegistry());
        } catch (BeanDefinitionStoreException ex) {
            getReaderContext().error("Failed to register bean definition with name '" +
                    bdHolder.getBeanName() + "'", ele, ex);
        }
        // Send registration event.
        // 4.最后发出响应事件,通知相关的监听器,这个Bean已经加载完成了
        getReaderContext().fireComponentRegistered(new BeanComponentDefinition(bdHolder));
    }
}
  1. 进行节点定义解析,见代码块1详解
  2. 基本不用,不做深入解析。
  3. 解析节点定义完成后,需要对解析后的 bdHolder 进行注册,见代码块13详解
  4. 发出响应事件,通知相关的监听器,不做深入解析。

 

代码块1:parseBeanDefinitionElement
public BeanDefinitionHolder parseBeanDefinitionElement(Element ele) {
    return parseBeanDefinitionElement(ele, null);
}
 
public BeanDefinitionHolder parseBeanDefinitionElement(Element ele, BeanDefinition containingBean) {
    // 1.解析name和id属性
    // 解析id属性
    String id = ele.getAttribute(ID_ATTRIBUTE);
    // 解析name属性
    String nameAttr = ele.getAttribute(NAME_ATTRIBUTE);
 
    // 分割name属性(通过逗号或分号)
    // 例如:<bean name="demoService,demoServiceAlias" class=""/>,分割后aliases为[demoService, demoServiceAlias]
    List<String> aliases = new ArrayList<String>();
    if (StringUtils.hasLength(nameAttr)) {
        String[] nameArr = StringUtils.tokenizeToStringArray(nameAttr, MULTI_VALUE_ATTRIBUTE_DELIMITERS);
        aliases.addAll(Arrays.asList(nameArr));
    }
 
    // beanName默认使用id
    String beanName = id;
    if (!StringUtils.hasText(beanName) && !aliases.isEmpty()) {
        // 如果id为空,并且aliases不为空,则取aliases的第一个元素作为beanName,其他的仍作为别名
        beanName = aliases.remove(0);
        if (logger.isDebugEnabled()) {
            logger.debug("No XML 'id' specified - using '" + beanName +
                    "' as bean name and " + aliases + " as aliases");
        }
    }
 
    if (containingBean == null) {
        // 检查beanName和aliases是否在同一个 <beans> 下已经存在
        checkNameUniqueness(beanName, aliases, ele);
    }
 
    // 2.进一步解析bean的其他所有属性并统一封装至GenericBeanDefinition类型实例中
    AbstractBeanDefinition beanDefinition = parseBeanDefinitionElement(ele, beanName, containingBean);
    if (beanDefinition != null) {
        if (!StringUtils.hasText(beanName)) {
            try {
                // 3.如果bean定义存在,但是beanName为空,则用Spring默认的生成规则为当前bean生成beanName
                if (containingBean != null) {
                    beanName = BeanDefinitionReaderUtils.generateBeanName(
                            beanDefinition, this.readerContext.getRegistry(), true);
                }
                else {
                    // Spring提供的生成规则生成beanName,例如:com.itheima.demo.service.impl.DemoServiceImpl#0
                    beanName = this.readerContext.generateBeanName(beanDefinition);
                    // Register an alias for the plain bean class name, if still possible,
                    // if the generator returned the class name plus a suffix.
                    // This is expected for Spring 1.2/2.0 backwards compatibility.
                    String beanClassName = beanDefinition.getBeanClassName();
                    if (beanClassName != null &&
                            beanName.startsWith(beanClassName) && beanName.length() > beanClassName.length() &&
                            !this.readerContext.getRegistry().isBeanNameInUse(beanClassName)) {
                        // 如果Spring默认的生成规则生成的beanName为:类名加后缀,则将类名注册为别名
                        aliases.add(beanClassName);
                    }
                }
                if (logger.isDebugEnabled()) {
                    logger.debug("Neither XML 'id' nor 'name' specified - " +
                            "using generated bean name [" + beanName + "]");
                }
            }
            catch (Exception ex) {
                error(ex.getMessage(), ele);
                return null;
            }
        }
        String[] aliasesArray = StringUtils.toStringArray(aliases);
        // 4.将bean定义、beanName、bean别名数组封装成BeanDefinitionHolder
        return new BeanDefinitionHolder(beanDefinition, beanName, aliasesArray);
    }
 
    return null;
}

1.解析 name 和 id 属性,其中 name 属性可以通过分割符设置多个。如果 id 存在,则 使用 id 作为 beanName,name 属性分割后全部作为别名;如果 id 不存在,则将 name 属性分割后的第1个作为 beanName,剩下的全部作为别名。

举个例子:

<!-- 配置1 -->
<bean id="appleService" name="appleOne;appleTwo" class="com.itheima.AppleServiceImpl"/>
 
<!-- 配置2 -->
<bean name="bananaOne;bananaTwo" class="com.itheima.BananaServiceImpl"/>

2.进一步解析 bean 的其他所有属性并统一封装至 GenericBeanDefinition 类型实例中,见代码块2详解

 

代码块2:parseBeanDefinitionElement
public AbstractBeanDefinition parseBeanDefinitionElement(
        Element ele, String beanName, BeanDefinition containingBean) {
 
    this.parseState.push(new BeanEntry(beanName));
 
    String className = null;
    // 1.解析class、parent属性
    // 解析class属性
    if (ele.hasAttribute(CLASS_ATTRIBUTE)) {
        className = ele.getAttribute(CLASS_ATTRIBUTE).trim();
    }
 
    try {
        String parent = null;
        // 解析parent属性
        if (ele.hasAttribute(PARENT_ATTRIBUTE)) {
            parent = ele.getAttribute(PARENT_ATTRIBUTE);
        }
        // 2.创建用于承载属性的AbstractBeanDefinition类型的GenericBeanDefinition
        AbstractBeanDefinition bd = createBeanDefinition(className, parent);
 
        // 3.解析bean的各种属性
        parseBeanDefinitionAttributes(ele, beanName, containingBean, bd);
        // 提取description
        bd.setDescription(DomUtils.getChildElementValueByTagName(ele, DESCRIPTION_ELEMENT));
 
        // 解析元数据子节点(基本不用, 不深入介绍)
        parseMetaElements(ele, bd);
        // 解析lookup-method子节点(基本不用, 不深入介绍)
        parseLookupOverrideSubElements(ele, bd.getMethodOverrides());
        // 解析replaced-method子节点(基本不用, 不深入介绍)
        parseReplacedMethodSubElements(ele, bd.getMethodOverrides());
 
        // 4.解析constructor-arg子节点
        parseConstructorArgElements(ele, bd);
        // 5.解析property子节点
        parsePropertyElements(ele, bd);
        // 解析qualifier子节点(基本不用, 不深入介绍)
        parseQualifierElements(ele, bd);
 
        bd.setResource(this.readerContext.getResource());
        bd.setSource(extractSource(ele));
 
        return bd;
    }
    catch (ClassNotFoundException ex) {
        error("Bean class [" + className + "] not found", ele, ex);
    }
    catch (NoClassDefFoundError err) {
        error("Class that bean class [" + className + "] depends on not found", ele, err);
    }
    catch (Throwable ex) {
        error("Unexpected failure during bean definition parsing", ele, ex);
    }
    finally {
        this.parseState.pop();
    }
 
    return null;
}

1.解析了class、parent属性,因为第2步创建 AbstractBeanDefinition 需要用到这两个属性,否则,这两个属性可以放到第3步一起解析。

2.创建用于承载属性的 AbstractBeanDefinition 类型的 GenericBeanDefinition。比较简单,直接 new 一个 GenericBeanDefinition,如果 className 和 classLoader 不为空,则通过反射构建出 BeanClass,并设置为 GenericBeanDefinition 的属性。

3.解析 bean 的剩余属性,见代码块3详解

4.解析 constructor-arg 子节点

5.解析 property 子节点,见代码块4详解

 

代码块3:parseBeanDefinitionAttributes
public AbstractBeanDefinition parseBeanDefinitionAttributes(Element ele, String beanName,
        BeanDefinition containingBean, AbstractBeanDefinition bd) {
    // 解析singleton属性
    if (ele.hasAttribute(SINGLETON_ATTRIBUTE)) {
        // singleton属性已经不支持, 如果使用了会直接抛出异常, 请使用scope属性代替
        error("Old 1.x 'singleton' attribute in use - upgrade to 'scope' declaration", ele);
    }
    // 解析scope属性
    else if (ele.hasAttribute(SCOPE_ATTRIBUTE)) {
        bd.setScope(ele.getAttribute(SCOPE_ATTRIBUTE));
    }
    else if (containingBean != null) {
        // Take default from containing bean in case of an inner bean definition.
        bd.setScope(containingBean.getScope());
    }
 
    // 解析abstract属性
    if (ele.hasAttribute(ABSTRACT_ATTRIBUTE)) {
        bd.setAbstract(TRUE_VALUE.equals(ele.getAttribute(ABSTRACT_ATTRIBUTE)));
    }
 
    // 解析lazy-init属性, 默认为false
    String lazyInit = ele.getAttribute(LAZY_INIT_ATTRIBUTE);
    if (DEFAULT_VALUE.equals(lazyInit)) {
        lazyInit = this.defaults.getLazyInit();
    }
    bd.setLazyInit(TRUE_VALUE.equals(lazyInit));
 
    // 解析autowire属性
    String autowire = ele.getAttribute(AUTOWIRE_ATTRIBUTE);
    bd.setAutowireMode(getAutowireMode(autowire));
 
    // 解析dependency-check属性
    String dependencyCheck = ele.getAttribute(DEPENDENCY_CHECK_ATTRIBUTE);
    bd.setDependencyCheck(getDependencyCheck(dependencyCheck));
 
    // 解析depends-on属性
    if (ele.hasAttribute(DEPENDS_ON_ATTRIBUTE)) {
        String dependsOn = ele.getAttribute(DEPENDS_ON_ATTRIBUTE);
        bd.setDependsOn(StringUtils.tokenizeToStringArray(dependsOn, MULTI_VALUE_ATTRIBUTE_DELIMITERS));
    }
 
    // 解析autowire-candidate属性
    String autowireCandidate = ele.getAttribute(AUTOWIRE_CANDIDATE_ATTRIBUTE);
    if ("".equals(autowireCandidate) || DEFAULT_VALUE.equals(autowireCandidate)) {
        String candidatePattern = this.defaults.getAutowireCandidates();
        if (candidatePattern != null) {
            String[] patterns = StringUtils.commaDelimitedListToStringArray(candidatePattern);
            bd.setAutowireCandidate(PatternMatchUtils.simpleMatch(patterns, beanName));
        }
    }
    else {
        bd.setAutowireCandidate(TRUE_VALUE.equals(autowireCandidate));
    }
 
    // 解析primary属性
    if (ele.hasAttribute(PRIMARY_ATTRIBUTE)) {
        bd.setPrimary(TRUE_VALUE.equals(ele.getAttribute(PRIMARY_ATTRIBUTE)));
    }
 
    // 解析init-method属性
    if (ele.hasAttribute(INIT_METHOD_ATTRIBUTE)) {
        String initMethodName = ele.getAttribute(INIT_METHOD_ATTRIBUTE);
        if (!"".equals(initMethodName)) {
            bd.setInitMethodName(initMethodName);
        }
    }
    else {
        if (this.defaults.getInitMethod() != null) {
            bd.setInitMethodName(this.defaults.getInitMethod());
            bd.setEnforceInitMethod(false);
        }
    }
 
    // 解析destroy-method属性
    if (ele.hasAttribute(DESTROY_METHOD_ATTRIBUTE)) {
        String destroyMethodName = ele.getAttribute(DESTROY_METHOD_ATTRIBUTE);
        bd.setDestroyMethodName(destroyMethodName);
    }
    else {
        if (this.defaults.getDestroyMethod() != null) {
            bd.setDestroyMethodName(this.defaults.getDestroyMethod());
            bd.setEnforceDestroyMethod(false);
        }
    }
 
    // 解析factory-method属性
    if (ele.hasAttribute(FACTORY_METHOD_ATTRIBUTE)) {
        bd.setFactoryMethodName(ele.getAttribute(FACTORY_METHOD_ATTRIBUTE));
    }
    // 解析factory-bean属性
    if (ele.hasAttribute(FACTORY_BEAN_ATTRIBUTE)) {
        bd.setFactoryBeanName(ele.getAttribute(FACTORY_BEAN_ATTRIBUTE));
    }
 
    return bd;
}

内容比较简单,就是从节点 ele 拿到所有的属性值,塞给 AbstractBeanDefinition 的对应属性。这些属性的使用如下图。

image-20211014101003420

 

 

代码块4:parsePropertyElements
public void parsePropertyElements(Element beanEle, BeanDefinition bd) {
    // 拿到beanEle节点的所有子节点
    NodeList nl = beanEle.getChildNodes();
    for (int i = 0; i < nl.getLength(); i++) {
        Node node = nl.item(i);
        if (isCandidateElement(node) && nodeNameEquals(node, PROPERTY_ELEMENT)) {
            // 解析property节点
            parsePropertyElement((Element) node, bd);
        }
    }
}

拿到 beanEle 节点的所有子节点,遍历解析所有是 property 节点的子节点,见代码块5详解

property 的使用如下图所示,property 节点类似于set方法,bean 中的属性必须要有 set 方法才可以使用,否则会报错。

 

代码块5:parsePropertyElement
public void parsePropertyElement(Element ele, BeanDefinition bd) {
    // 1.拿到name属性
    String propertyName = ele.getAttribute(NAME_ATTRIBUTE);
    if (!StringUtils.hasLength(propertyName)) {
        // name属性为必要属性,如果没有配置,则抛出异常
        error("Tag 'property' must have a 'name' attribute", ele);
        return;
    }
    this.parseState.push(new PropertyEntry(propertyName));
    try {
        // 2.校验在相同bean节点下,是否存在相同的name属性,如果存在则抛出异常
        if (bd.getPropertyValues().contains(propertyName)) {
            error("Multiple 'property' definitions for property '" + propertyName + "'", ele);
            return;
        }
        // 3.解析属性值
        Object val = parsePropertyValue(ele, bd, propertyName);
        // 4.将解析的属性值和属性name封装成PropertyValue
        PropertyValue pv = new PropertyValue(propertyName, val);
        // 5.解析meta节点(基本不用,不深入解析)
        parseMetaElements(ele, pv);
        pv.setSource(extractSource(ele));
        // 6.将解析出来的PropertyValue,添加到BeanDefinition的propertyValues属性中(上面的重复校验用到)
        bd.getPropertyValues().addPropertyValue(pv);
    }
    finally {
        this.parseState.pop();
    }
}

 

 

代码块6:registerBeanDefinition
public static void registerBeanDefinition(
        BeanDefinitionHolder definitionHolder, BeanDefinitionRegistry registry)
        throws BeanDefinitionStoreException {
 
    // Register bean definition under primary name.
    // 1.拿到beanName
    String beanName = definitionHolder.getBeanName();
    // 2.注册beanName、BeanDefinition到缓存中(核心逻辑),实现类为; DefaultListableBeanFactory
    registry.registerBeanDefinition(beanName, definitionHolder.getBeanDefinition());
 
    // Register aliases for bean name, if any.
    // 注册bean名称的别名(如果有的话)
    String[] aliases = definitionHolder.getAliases();
    if (aliases != null) {
        for (String alias : aliases) {
            // 3.注册bean的beanName和对应的别名映射到缓存中(缓存:aliasMap)
            registry.registerAlias(beanName, alias);
        }
    }
}

 

2.注册 beanName、BeanDefinition 到缓存中,见代码块7详解

3.如果有别名,则注册 bean 的 beanName 和对应的别名映射到 aliasMap 缓存中,见代码块9详解

 

代码块7:registerBeanDefinition
@Override
public void registerBeanDefinition(String beanName, BeanDefinition beanDefinition)
        throws BeanDefinitionStoreException {
    // 1.beanName和beanDefinition为空校验
    Assert.hasText(beanName, "Bean name must not be empty");
    Assert.notNull(beanDefinition, "BeanDefinition must not be null");
 
    if (beanDefinition instanceof AbstractBeanDefinition) {
        try {
            // 注册前的最后校验
            ((AbstractBeanDefinition) beanDefinition).validate();
        } catch (BeanDefinitionValidationException ex) {
            throw new BeanDefinitionStoreException(beanDefinition.getResourceDescription(), beanName,
                    "Validation of bean definition failed", ex);
        }
    }
 
    BeanDefinition oldBeanDefinition;
 
    // 首先根据beanName从beanDefinitionMap缓存中尝试获取
    oldBeanDefinition = this.beanDefinitionMap.get(beanName);
    if (oldBeanDefinition != null) {
        // 2.beanName存在于缓存中
        if (!isAllowBeanDefinitionOverriding()) {
            // 如果不允许相同beanName重新注册,则直接抛出异常
            throw new BeanDefinitionStoreException(beanDefinition.getResourceDescription(), beanName,
                    "Cannot register bean definition [" + beanDefinition + "] for bean '" + beanName +
                            "': There is already [" + oldBeanDefinition + "] bound.");
        } else if (oldBeanDefinition.getRole() < beanDefinition.getRole()) {
            // e.g. was ROLE_APPLICATION, now overriding with ROLE_SUPPORT or ROLE_INFRASTRUCTURE
            if (this.logger.isWarnEnabled()) {
                this.logger.warn("Overriding user-defined bean definition for bean '" + beanName +
                        "' with a framework-generated bean definition: replacing [" +
                        oldBeanDefinition + "] with [" + beanDefinition + "]");
            }
        } else if (!beanDefinition.equals(oldBeanDefinition)) {
            if (this.logger.isInfoEnabled()) {
                this.logger.info("Overriding bean definition for bean '" + beanName +
                        "' with a different definition: replacing [" + oldBeanDefinition +
                        "] with [" + beanDefinition + "]");
            }
        } else {
            if (this.logger.isDebugEnabled()) {
                this.logger.debug("Overriding bean definition for bean '" + beanName +
                        "' with an equivalent definition: replacing [" + oldBeanDefinition +
                        "] with [" + beanDefinition + "]");
            }
        }
        // 将本次传进来的beanName 和 BeanDefinition映射放入beanDefinitionMap缓存(以供后续创建bean时使用)
        this.beanDefinitionMap.put(beanName, beanDefinition);
    } else {
        // 3.beanName不存在于缓存中
        if (hasBeanCreationStarted()) {
            // 3.1 bean创建阶段已经开始
            // Cannot modify startup-time collection elements anymore (for stable iteration)
            synchronized (this.beanDefinitionMap) {
                // 将本次传进来的beanName 和 BeanDefinition映射放入beanDefinitionMap缓存
                this.beanDefinitionMap.put(beanName, beanDefinition);
                // 将本次传进来的beanName 加入beanDefinitionNames缓存
                List<String> updatedDefinitions = new ArrayList<String>(this.beanDefinitionNames.size() + 1);
                updatedDefinitions.addAll(this.beanDefinitionNames);
                updatedDefinitions.add(beanName);
                this.beanDefinitionNames = updatedDefinitions;
                // 将beanName从manualSingletonNames缓存移除
                if (this.manualSingletonNames.contains(beanName)) {
                    Set<String> updatedSingletons = new LinkedHashSet<String>(this.manualSingletonNames);
                    updatedSingletons.remove(beanName);
                    this.manualSingletonNames = updatedSingletons;
                }
            }
        } else {
            // 3.2 bean创建阶段还未开始
            // Still in startup registration phase
            // 将本次传进来的beanName 和 BeanDefinition映射放入beanDefinitionMap缓存
            this.beanDefinitionMap.put(beanName, beanDefinition);
            // 将本次传进来的beanName 加入beanDefinitionNames缓存
            this.beanDefinitionNames.add(beanName);
            // 将beanName从manualSingletonNames缓存移除
            this.manualSingletonNames.remove(beanName);
        }
        this.frozenBeanDefinitionNames = null;
    }
 
    // 4.如果存在相同beanName的BeanDefinition,并且beanName已经存在单例对象,则将该beanName对应的缓存信息、单例对象清除,
    // 因为这些对象都是通过oldBeanDefinition创建出来的,需要被覆盖掉的,
    // 我们需要用新的BeanDefinition(也就是本次传进来的beanDefinition)来创建这些缓存和单例对象
    if (oldBeanDefinition != null || containsSingleton(beanName)) {
        resetBeanDefinition(beanName);
    }
}

 

这个方法会将 beanName 添加到 beanDefinitionNames 缓存,将 beanName 和 BeanDefinition 的映射关系添加到beanDefinitionMap 缓存。

如果 beanName不重复(一般不会重复),对于我们当前正在解析的 obtainFreshBeanFactory 方法来说,因为 bean 创建还未开始,因此会走到 3.2 进行缓存的注册。

4.如果 beanName 重复,并且该 beanName 已经存在单例对象,则会调用 resetBeanDefinition 方法,见代码块8详解。

代码块8:resetBeanDefinition
protected void resetBeanDefinition(String beanName) {
    // Remove the merged bean definition for the given bean, if already created.
    // 1.删除beanName的mergedBeanDefinitions缓存(如果有的话)
    clearMergedBeanDefinition(beanName);
 
    // Remove corresponding bean from singleton cache, if any. Shouldn't usually
    // be necessary, rather just meant for overriding a context's default beans
    // (e.g. the default StaticMessageSource in a StaticApplicationContext).
    // 2.从单例缓存中删除该beanName对应的bean(如果有的话)
    destroySingleton(beanName);
 
    // Reset all bean definitions that have the given bean as parent (recursively).
    // 3.重置beanName的所有子Bean定义(递归)
    for (String bdName : this.beanDefinitionNames) {
        if (!beanName.equals(bdName)) {
            BeanDefinition bd = this.beanDefinitionMap.get(bdName);
            // 当前遍历的BeanDefinition的parentName为beanName,则递归调用resetBeanDefinition进行重置
            if (beanName.equals(bd.getParentName())) {
                resetBeanDefinition(bdName);
            }
        }
    }
}

比较简单,将该 beanName 的 mergedBeanDefinitions 缓存信息删除、单例缓存删除。如果存在子 bean 定义,则递归重置。实际开发过程中,基本不会出现 beanName 相同的情况,因此基本不会走到该方法。

 

代码块9:registerAlias
@Override
public void registerAlias(String name, String alias) {
    Assert.hasText(name, "'name' must not be empty");
    Assert.hasText(alias, "'alias' must not be empty");
    // 1.如果别名和beanName相同,则不算别名,从aliasMap缓存中移除
    if (alias.equals(name)) {
        this.aliasMap.remove(alias);
    }
    else {
        String registeredName = this.aliasMap.get(alias);
        if (registeredName != null) {
            if (registeredName.equals(name)) {
                // An existing alias - no need to re-register
                // 2.如果别名已经注册过,直接返回
                return;
            }
            // 3.如果存在相同的别名,并且不允许别名覆盖,则抛出异常
            if (!allowAliasOverriding()) {
                throw new IllegalStateException("Cannot register alias '" + alias + "' for name '" +
                        name + "': It is already registered for name '" + registeredName + "'.");
            }
        }
        // 4.检查name和alias是否存在循环引用。例如A的别名为B,B的别名为A
        checkForAliasCircle(name, alias);
        // 5.将别名和beanName的映射放到aliasMap缓存中
        this.aliasMap.put(alias, name);
    }
}

将别名和 beanName 注册到 aliasMap 缓存。

 

方法总结

到这里已经初始化了 Bean 容器,<bean /> 配置也相应的转换为了一个个 BeanDefinition,然后注册了各个 BeanDefinition 到注册中心,并且发送了注册事件

  • 首先,将 xml 中的 bean 配置信息进行了解析,并构建了 AbstractBeanDefinition(GenericBeanDefinition) 对象来存放所有解析出来的属性
  • 其次,将 AbstractBeanDefinition 、beanName、aliasesArray 构建成 BeanDefinitionHolder 对象并返回
  • 最后,通过 BeanDefinitionHolder 将 BeanDefinition 和 beanName 注册到 BeanFactory 中,也就是存放到缓存中。

执行完 parseDefaultElement 方法,我们得到了两个重要的缓存:

  • beanDefinitionNames 缓存
  • beanDefinitionMap 缓存

 

 

【3. bean工厂前置操作】prepareBeanFactory(beanFactory);

方法概述

配置 beanFactory 的标准上下文特征,例如上下文的 ClassLoader、后置处理器等。这个方法会注册3个默认环境 bean:environment、systemProperties 和 systemEnvironment,注册 2 个 bean 后置处理器:ApplicationContextAwareProcessor 和 ApplicationListenerDetector。

源码剖析

protected void prepareBeanFactory(ConfigurableListableBeanFactory beanFactory) {
        // Tell the internal bean factory to use the context's class loader etc.
        // 设置 BeanFactory 的类加载器 BeanFactory 需要加载类,也就需要类加载器
        beanFactory.setBeanClassLoader(getClassLoader());
        // 设置EL表达式解析器(Bean初始化完成后填充属性时会用到)
        beanFactory.setBeanExpressionResolver(new StandardBeanExpressionResolver(beanFactory.getBeanClassLoader()));
        //设置属性注册解析器PropertyEditor
        beanFactory.addPropertyEditorRegistrar(new ResourceEditorRegistrar(this, getEnvironment()));


        // Configure the bean factory with context callbacks.
        // 添加一个 BeanPostProcessor,这个 processor 比较简单:
        // 实现了 Aware 接口的 beans 在初始化的时候,这个 processor 负责回调,
        // 这个我们很常用,如我们会为了获取 ApplicationContext 而 implement ApplicationContextAware
        // 注意:它不仅仅回调 ApplicationContextAware,还会负责回调 EnvironmentAware、ResourceLoaderAware 等
        beanFactory.addBeanPostProcessor(new ApplicationContextAwareProcessor(this));


        //忽略依赖接口
        // skip:下面几行的意思就是,如果某个 bean 依赖于以下几个接口的实现类,在自动装配的时候忽略它们,
        // Spring 会通过其他方式来处理这些依赖。
        beanFactory.ignoreDependencyInterface(EnvironmentAware.class);
        beanFactory.ignoreDependencyInterface(EmbeddedValueResolverAware.class);
        beanFactory.ignoreDependencyInterface(ResourceLoaderAware.class);
        beanFactory.ignoreDependencyInterface(ApplicationEventPublisherAware.class);
        beanFactory.ignoreDependencyInterface(MessageSourceAware.class);
        beanFactory.ignoreDependencyInterface(ApplicationContextAware.class);


        // BeanFactory interface not registered as resolvable type in a plain factory.
        // MessageSource registered (and found for autowiring) as a bean.
        /*
         * skip:下面几行就是为特殊的几个 bean 赋值,如果有 bean 依赖了以下几个接口,会注入这边相应的值,
         */
        beanFactory.registerResolvableDependency(BeanFactory.class, beanFactory);
        beanFactory.registerResolvableDependency(ResourceLoader.class, this);
        beanFactory.registerResolvableDependency(ApplicationEventPublisher.class, this);
        beanFactory.registerResolvableDependency(ApplicationContext.class, this);


        // Register early post-processor for detecting inner beans as ApplicationListeners.
        // 这个 BeanPostProcessor 也很简单,在 bean 实例化后,如果是 ApplicationListener 的子类,
        // 那么将其添加到 listener 列表中,可以理解成:注册 事件监听器
        beanFactory.addBeanPostProcessor(new ApplicationListenerDetector(this));


        // Detect a LoadTimeWeaver and prepare for weaving, if found.
        //*****************************智能注册***************************************************
        //如果当前BeanFactory包含loadTimeWeaver Bean,说明存在类加载期织入AspectJ,
        // 这里涉及到特殊的 bean,名为:loadTimeWeaver,这不是我们的重点,忽略它
        // tips: ltw 是 AspectJ 的概念,指的是在运行期进行织入,这个和 Spring AOP 不一样,
        if (beanFactory.containsBean(LOAD_TIME_WEAVER_BEAN_NAME)) {
            beanFactory.addBeanPostProcessor(new LoadTimeWeaverAwareProcessor(beanFactory));
            // Set a temporary ClassLoader for type matching.
            beanFactory.setTempClassLoader(new ContextTypeMatchClassLoader(beanFactory.getBeanClassLoader()));
        }


        // Register default environment beans.
        /**
         * 从下面几行代码我们可以知道,Spring 往往很 "智能" 就是因为它会帮我们默认注册一些有用的 bean,
         * 我们也可以选择覆盖
         */
        // 如果没有定义 "environment" 这个 bean,那么 Spring 会 "手动" 注册一个
        if (!beanFactory.containsLocalBean(ENVIRONMENT_BEAN_NAME)) {
            beanFactory.registerSingleton(ENVIRONMENT_BEAN_NAME, getEnvironment());
        }


        // 如果没有定义 "systemProperties" 这个 bean,那么 Spring 会 "手动" 注册一个
        if (!beanFactory.containsLocalBean(SYSTEM_PROPERTIES_BEAN_NAME)) {
            beanFactory.registerSingleton(SYSTEM_PROPERTIES_BEAN_NAME, getEnvironment().getSystemProperties());
        }
        // 如果没有定义 "systemEnvironment" 这个 bean,那么 Spring 会 "手动" 注册一个
        if (!beanFactory.containsLocalBean(SYSTEM_ENVIRONMENT_BEAN_NAME)) {
            beanFactory.registerSingleton(SYSTEM_ENVIRONMENT_BEAN_NAME, getEnvironment().getSystemEnvironment());
        }