Redis分布式锁存在的问题

108 阅读6分钟

Redis分布式锁存在的问题

假设有这样一个场景,在一个购票软件上买一张票,但是此时剩余票数只有一张或几张,这个时候有几十个人都在同时使用这个软件购票。在不考虑任何影响下,正常的逻辑是首先判断当前是否还有剩余的票,如果有,那么就进行购买并扣减库存数,否则就会提示票数不足,购买失败。伪代码如下:

java
复制代码
void buyTicket() {
    int stockNum = byTicketMapper.selectStockNum();
    if(stockNum>0){
        //TODO 购买流程....
        byTicketMapper.reduceStock(); // 扣减余量
    }else{
        log.info("=====>票卖完了<====");
    }
}

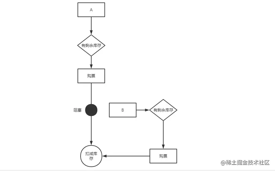
这段代码在逻辑上没有问题,但是在并发场景下,可能会存在一个严重的问题。当剩余票数为1时,有A,B两个用户同时点击了购买按钮,A用户通过了库存大于0的校验并开始执行购票逻辑,但是由于一些原因造成A用户的购票线程有短暂的阻塞。而在这个阻塞的过程中,用户B发起了购买请求,并且也通过了库存大于0的校验,直到整个购买流程执行完成并且扣减了库存。那么这个时候剩余库存刚好为0,不会再有用户发起购买请求,这时用户A的购买请求阻塞被唤醒,因为在此之前已经校验过库存大于0,所以执行完购买流程后,库存还会被扣减一次。那么此时的库存为-1,这就是常听到的超卖问题。

image.png

为了避免这个问题,我们可以通过加锁了方式,来保证并发的安全性。像JVM提供的内置锁synchronized,JUC提供的重入锁ReentrantLock,但是这两种锁只能保证单机环境下并发安全问题,一般在实际工作中很少会部署单节点的项目,通常都是多节点集群部署,这两个锁就失去了意义。这个时候就可以借助redis来实现分布式锁。

setnx

在集群部署的情况下,通常使用redis来实现分布式锁。其中redis提供了setnx命令,标识只有key不存在时才能设值成功,从而达到加锁的效果。下面通过redis来改造上述的代码,其方式是购票线程首先获取锁,如果获取锁成功,那么继续执行购票业务流程,直到所有流程执行完成并扣减库存后,最终在释放锁。如果获取锁失败,那么就给出一个友好的系统提示。

java
复制代码
void buyTicket() {
    // 获取锁
    Boolean lock = redisTemplate.opsForValue().setIfAbsent("lock", "1");
    if (lock) {
        int stockNum = byTicketMapper.selectStockNum();
        if(stockNum>0){
            //TODO 购买流程....
            byTicketMapper.reduceStock(); // 扣减余量
        }else{
            log.info("=====>票卖完了<====");
        }
        // 释放锁
        redisTemplate.delete("lock");
    } else {
        log.info("=====>系统繁忙,请稍后!<====");
    }
}

问题1:死锁问题

通过上面的一顿梭哈,你以为这样就可以了吗,其实不然。设想一下,如果线程A在获取锁成功后,在执行购票的逻辑中出现了异常,那么这个时候就会造成锁得不到释放,其他线程始终获取不到锁,这就造成严重的死锁问题。为了避免死锁问题的出现,我们可以对异常进行捕获,在finally中去释放锁,这样不管业务执行成功或失败,最后都会去释放锁。

java
复制代码
void buyTicket() {
    Boolean lock = redisTemplate.opsForValue().setIfAbsent("lock", "1");
    if (lock) {
        try {
            int stockNum = byTicketMapper.selectStockNum();
            if (stockNum > 0) {
                //TODO 购买流程....
                byTicketMapper.reduceStock(); // 扣减余量
            } else {
                log.info("=====>票卖完了<====");
            }
        }finally {
            redisTemplate.delete("lock");   // 释放锁
        }
    } else {
        log.info("=====>系统繁忙,请稍后!<====");
    }
}

你以为这就结束了吗?死锁就不会发生了吗?如果你认为这样就能避免死锁的发生,那你就太不细心啦。如果在程序刚想像执行释放锁的逻辑时,redis服务突然宕机了,那么这时锁释放就失败了。在将redis服务重启后,加锁的数据又被恢复了,这样又出现了死锁的现象。为了避免这个问题,可以为锁设置一个过期时间,这样即使redis重启恢复数据后,也会很快的过期掉。不过需要注意的是,在设置锁的过期时间时,一定要保证原子性操作,不然还是会出现死锁问题。

java
复制代码

//不是原子操作,会出现死锁问题
Boolean lock = redisTemplate.opsForValue().setIfAbsent("lock", "1");
//如果刚要执行该语句时,redis宕机了。上面的锁无法释放
redisTemplate.expire("lock",Duration.ofSeconds(5L));

//原子操作
Boolean lock = redisTemplate.opsForValue().setIfAbsent("lock", "1", Duration.ofSeconds(5L));

问题2:锁被其他线程释放问题

经过上面的又一顿梭哈,死锁的问题可以避免了,这样在高并发的情况下就能安全的执行了吗。如果锁的过期时间设置了5秒,当A线程发起购票请求并获取到了锁,但是A线程在执行购票流程时花费了6秒,此时线程A的锁已经过期。这时线程B重新获取了锁并且也开始执行购票流程,但是A线程要比B线程执行的要快,当A线程释放锁时,问题就出现了。由于A线程执行的过程锁已经过期了,那么在执行释放锁的流程时,最终被释放的是线程B的锁,这就导致B的锁被A线程释放问题。

image.png

对于这个现象,可以给每个锁设置一个唯一标识,比如像UUID,线程ID。在释放锁时,校验一下这个锁的标识是否为需要删除的锁,如果是,在进行锁的释放。

java
复制代码
public void buyTicket() {
    String uuid = UUID.randomUUID().toString();
    // 为锁设置一个唯一标识
    Boolean lock = redisTemplate.opsForValue().setIfAbsent("lock", uuid, Duration.ofSeconds(5L));
    if (lock) {
        try {
            int stockNum = byTicketMapper.selectStockNum();
            if (stockNum > 0) {
                //TODO 购买流程....
                byTicketMapper.reduceStock(); // 扣减余量
            } else {
                log.info("=====>票卖完了<====");
            }
        }finally {
            String lockValue = redisTemplate.opsForValue().get("lock");
            if(lockValue.equals(uuid)){ //校验标识,通过则释放锁
                redisTemplate.delete("lock");   
            }
        }
    } else {
        log.info("=====>系统繁忙,请稍后!<====");
    }
}

问题3:锁续期问题

使用setnx命令做分布式锁时,无法避免的一个问题就是:线程尚未执行完成,但是锁已经过期。在解决锁被其他线程误删的代码中,并不是100%能解决的,问题点在于下面这段代码。如果线程A已经执行到了if语句并且通过了判断,当刚要执行释放锁的逻辑时,线程A的锁过期了并且线程B重新获取到了锁,那么线程A在释放锁时,释放的是B的锁。为了完全能够解决这个问题,可以采用锁续期的方式,其实现方式是单独开一个线程用来定时监听线程的锁是否还被持有,如果还持有,那么就给这把锁增加一些过期时间,这样就不会出现上述问题了。目前市面上已经为我们提供了锁自动续期的中间件,比如redisson

java
复制代码
 String lockValue = redisTemplate.opsForValue().get("lock");
  if(lockValue.equals(uuid)){ // 线程A的锁过期
      redisTemplate.delete("lock");   // 线程A删除了线程B的锁
   }

Redisson

redisson一般使用最多的场景就是分布式锁了,它不仅保证了并发场景下线程安全的问题,也解决了锁续期的问题。使用方式也比较简单,以3.5.7版本为例,首先需要配置redisson信息,根据自己的redis集群模式自由选择配置。在配置完成后,再来改造上面的购票方法。

java
复制代码
    @Bean
    public RedissonClient redissonClient() {
        Config config = new Config();
        // 单机配置
        config.useSingleServer().setAddress("redis://127.0.0.1:3306").setDatabase(0);
        // 主从配置
        // config.useMasterSlaveServers().setMasterAddress("").addSlaveAddress("","");
        // 哨兵配置
        // config.useSentinelServers().addSentinelAddress("").setMasterName("");
        // Cluster配置
        //config.useClusterServers().addNodeAddress("");
        return Redisson.create(config);
    }

对于redisson使用起来也非常简单,通过getLock方法获取到RLock对象。通过RLock的tryLock或lock方法来进行加锁(底层都是通过Lua脚本来实现的)。当获取到锁并且扣减库存后,可以使用unlock方法进行锁释放。

java
复制代码
void buyTicket() {
    RLock lock = redissonClient.getLock("lock");
    if (lock.tryLock()) {  // 获取锁
        try {
            int stockNum = byTicketMapper.selectStockNum();
            if (stockNum > 0) {
                //TODO 购买流程....
                byTicketMapper.reduceStock(); // 扣减余量
            } else {
                log.info("=====>票卖完了<====");
            }
        } finally {
            lock.unlock(); //释放锁
        }
    } else {
        log.info("=====>系统繁忙,请稍后!<====");
    }
}
  • Watch Dog机制

那redisson是如何做到锁续期的呢?其实在redisson内部有一个看watch dog机制(看门狗机制),但是看门狗机制并不是在加锁时就能启动的。需要注意的是在加锁时,如果使用tryLock(long t1,long t2, TimeUnit unit)或lock(long t1,long t2, TimeUnit unit)方法并且将t2参数值设为了一个不为-1的值,那么看门口将无法生效。看门狗在启动后会监听主线程还在执行,如果还在执行那么将会通过Lua脚本每10秒给锁续期30秒。watchlog的延时时间默认为30秒,这个值可以在配置config时自己定义。

java
复制代码
private RFuture<Boolean> tryAcquireOnceAsync(long leaseTime, TimeUnit unit, final long threadId) {
    if (leaseTime != -1L) { // 如果leaseTime不是-1,那么将无法使用看门狗
        return this.tryLockInnerAsync(leaseTime, unit, threadId, RedisCommands.EVAL_NULL_BOOLEAN);
    } else {
        RFuture<Boolean> ttlRemainingFuture = this.tryLockInnerAsync(this.commandExecutor.getConnectionManager().getCfg().getLockWatchdogTimeout(), TimeUnit.MILLISECONDS, threadId, RedisCommands.EVAL_NULL_BOOLEAN);
        ttlRemainingFuture.addListener(new FutureListener<Boolean>() {
            public void operationComplete(Future<Boolean> future) throws Exception {
                if (future.isSuccess()) {
                    Boolean ttlRemaining = (Boolean)future.getNow();
                    if (ttlRemaining) {
                        // 看门口机制
                        RedissonLock.this.scheduleExpirationRenewal(threadId);
                    }

                }
            }
        });
        return ttlRemainingFuture;
    }
}
java
复制代码
private long lockWatchdogTimeout = 30000L; //默认30秒
java
复制代码
private void scheduleExpirationRenewal(final long threadId) {
    if (!expirationRenewalMap.containsKey(this.getEntryName())) {
        // 每10秒执行续期
        Timeout task = this.commandExecutor.getConnectionManager().newTimeout(new TimerTask() {
            public void run(Timeout timeout) throws Exception {
            // 通过LUA脚本为锁续期
                RFuture<Boolean> future = RedissonLock.this.commandExecutor.evalWriteAsync(RedissonLock.this.getName(), LongCodec.INSTANCE, RedisCommands.EVAL_BOOLEAN, "if (redis.call('hexists', KEYS[1], ARGV[2]) == 1) then redis.call('pexpire', KEYS[1], ARGV[1]); return 1; end; return 0;", Collections.singletonList(RedissonLock.this.getName()), new Object[]{RedissonLock.this.internalLockLeaseTime, RedissonLock.this.getLockName(threadId)});
                future.addListener(new FutureListener<Boolean>() {
                    public void operationComplete(Future<Boolean> future) throws Exception {
                        RedissonLock.expirationRenewalMap.remove(RedissonLock.this.getEntryName());
                        if (!future.isSuccess()) {
                            RedissonLock.log.error("Can't update lock " + RedissonLock.this.getName() + " expiration", future.cause());
                        } else {
                            if ((Boolean)future.getNow()) {
                                RedissonLock.this.scheduleExpirationRenewal(threadId);
                            }

                        }
                    }
                });
            }
        }, this.internalLockLeaseTime / 3L, TimeUnit.MILLISECONDS); // 每10秒执行一次
        if (expirationRenewalMap.putIfAbsent(this.getEntryName(), task) != null) {
            task.cancel();
        }

    }
}

问题4:主从切换导致锁丢失问题

虽然redisson帮助我们解决了锁续期的问题,但是在redis集群架构中,由于主从复制具有一定的延时,那么在极端情况下就会出现这样一个问题:当一个线程获取锁成功,并且成功向主节点保存了锁信息,当主节点还未像从节点同步锁信息时,主节点宕机了,那么当发生故障转移从节点切换为主节点时,线程加的锁就丢失了。为了解决这个问题,redis引入了红锁RedLock,RedLock与大多数中间件的选举机制类似,采用过半的方式来决定操作成功还是不成功。

RedLock

  • 加锁

RedLock在工作中,并不接受redis的集群架构,无论是主从,哨兵还是Cluster。每台redis服务都是独立的,都是一台独立的Master节点。在加锁的过程中,RedLock会记录开始加锁时的时间以及加锁成功后的时间,这两个时间差就是一台机器加锁成功所需要的时间。比如启动了5个redis服务,线程A设置锁的超时时间为5秒,当像第一台redis服务加锁成功后花费了1秒,像第二台服务加锁成功后也花费了一秒。这个时候加到第二台机器时,已经花费了两秒的时间,但是加锁数并未过半,还需要加锁一台才能完全算加锁成功,这个时候第三台机器加锁成功又花费了1秒。那么总的加锁时间就是3秒,锁的实际过期时间就为2秒。特别需要注意的是,在向redis服务建立网络连接时,要设置一个超时时间,避免redis服务宕机时,客户端还在傻傻的等待回应,这里超时时间官方给到建议是5-50毫秒之间,当连接超时时,客户端会继续向下一个节点发起连接。

image.png

  • 加锁失败

如果因为某些原因,获取锁失败(加锁没有超半数或者取锁时间已经超过了有效时间),客户端应该在所有的Redis实例上进行解锁,即便某些Redis实例根本就没有加锁成功。

  • 失败重试

在并发场景下,RedLock会出现这样一个问题,比如有三个线程同时去获取了同一张票的锁,此时A线程已经成功给redis-1和reids-2加上了锁,线程B已经成功给redis-3,reids-4加上了锁,线程C成功的给reids-5加上了锁,这个时候三个线程再去加锁时,没有机器可加了,发现加锁成功数都未过半,那么就导致客户端始终获取不到锁。

image.png

当客户端无法取到锁时,应该在随机延迟一定时间,然后进行重试,防止多个客户端在同时抢夺同一资源的锁。

  • 释放锁

释放锁比较简单,向所有的Redis实例发送释放锁命令即可,不用关心之前有没有从Redis实例成功获取到锁.

在了解了RedLock后,最后再来改造购票的代码逻辑。首先需要根据redis的实例数来定义对应的Bean实例,redis的实例最少要有三台。

java
复制代码
@Bean
public RedissonClient redissonClient() {
    Config config = new Config();
    // 单机配置
    config.useSingleServer().setAddress("redis://192.168.36.128:3306").setDatabase(0);
    return Redisson.create(config);
}

@Bean
public RedissonClient redissonClient2() {
    Config config = new Config();
    // 单机配置
    config.useSingleServer().setAddress("redis://192.168.36.130:3306").setDatabase(0);
    return Redisson.create(config);
}

@Bean
public RedissonClient redissonClient3() {
    Config config = new Config();
    // 单机配置
    config.useSingleServer().setAddress("redis://192.168.36.131:3306").setDatabase(0);
    return Redisson.create(config);
}

在配置完成后,为每台实例都设置同一把锁,最后在调用RedissonRedLock提供的tryLock和unlock进行加锁和解锁。

java
复制代码
void buyTicket(){
    RLock lock = redissonClient.getLock("lock");
    RLock lock2 = redissonClient2.getLock("lock");
    RLock lock3 = redissonClient3.getLock("lock");
    RedissonRedLock redLock = new RedissonRedLock(lock,lock2,lock3); // 分别像三台实例加锁
    if (redLock.tryLock()) {
        try {
            int stockNum = byTicketMapper.selectStockNum();
            if (stockNum > 0) {
                //TODO 购买流程....
                byTicketMapper.reduceStock(); // 扣减余量
            } else {
                log.info("=====>票卖完了<====");
            }
        } finally {
            redLock.unlock();  //释放锁
        }
    } else {
        log.info("=====>系统繁忙,请稍后!<====");
    }
}