疯狂Java讲义笔记汇总

150 阅读6分钟

目录

  • 一、基础类型
  • 二、流程控制与数组
  • 三、面向对象
  • 四、基础类库
  • 五、集合
  • 六、泛型
  • 七、异常
  • 八、数据库
  • 九、注释
  • 十、输入输出
  • 十一、网络
  • 十二、类加载机制
  • 十三、多线程

面向对象三大特性:封装、继承、多态

一、基础类型

  • char, int, short, long, byte, float, double, boolean
  • 基本类型的类型转换(自动与强制、补码,反码与原码)
  • 逻辑运算符(不短路与&,和&&; | 和|| 两个的只执行最少比较,单个的都比较)
  • 运算符的优先级

二、流程控制与数组

  • if, while, for
  • break, continue, return
  • 数组在内存中,初始化
  • java8增强工具类:Arrays

三、面向对象

  • 类和对象;方法(值传递,基础·类型传递值到不同方法栈区,对象类型传递引用值,引用自内存堆的对象)
  • 成员变量、局部变量的初始化和内存中的运行机制;
  • 隐藏与封装:private、default、protected、public
  • 构造器
  • 继承:单继承
  • 多态:编译时类型、运行时类型
  • instanceof前一个需要和后一个类有关系,否则编译错误。比如String instanceof Math,无法通过编译;
  • 继承与组合:开销无差别,继承is-a;组合has-a
  • final、abstract、接口与抽象类
  • 内部类(非静态内部类、静态内部类)
  • Lambda表达式
  • 枚举类
  • 对象与垃圾回收可达、可恢复、不可达System.gc(); Runtime.getRuntime().gc();finalize方法软、弱、虚引用

四、基础类库

  • Object,Java8增强Objects(大多是空指针安全的)
  • String、StringBuffer(线程安全,每个方法加了synchronized 关键字,和StringBuidler同继承自AbstractStringBuilder方法)、StringBuilder
  • Math库
  • Random、ThreadLocalRandom(Java7新增用于并发线程安全)
  • BigDecimal(double类型容易发生精度丢失:4.015*100=401.499999999994)
  • Date(不推荐)、Canlendar、Java8新增java.time包
  • 正则表达式:\d \D \s \S \w \W;[]枚举 -范围 ^否 &&与 ;^开头 $结尾 \b边界 \B \A输入的开头 \G前一个匹配的结构 \Z输入的结尾,仅用于最后的结束符 \z输入的结尾;贪婪模式(匹配最多,默认)、勉强模式(匹配最少,?)、占有模式Pattern p = Pattern.compile("a*b");Mathcer m = p.matcher("aaaaab");boolean b = m.matches(); //返回true
  • SimpleDateFormat、Java8新增DateTimeFormatter

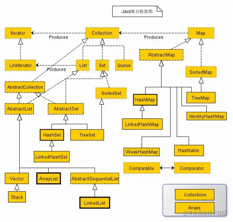
五、集合

Set:无序,下面实现类都是非线程安全的

  • HashSet:非同步、元素可以是null
  • LinkedHashSet:以插入顺序保存,遍历效率高
  • TreeSet:排序,红黑树排序
  • EnumSet:有序,以位向量存储,紧凑高效,占用内存小,对于批量操作非常快;不允许插入null

List:有序、可重复

  • ArrayList:线程不安全的,可以通过Collections工具类变成线程安全的;数组存储
  • Vector:线程安全,不过很老了,不推荐使用
  • LinkedList:也实现了Deque接口,可以作为双端队列或者栈;链表存储

Queue队列

  • PriorityQueue:按照元素大小重新排序
  • Deque(类似于双端队列,也可以作为栈的实现),ArrayDeque

Map

  • HashMap:线程不安全;允许放入null作为key或value;
  • Hashtable:古老,类似于Vector,不推荐使用,线程安全,不允许放入null;Properties是它的子类
  • LinkedHashMap
  • TreeMap,SortedMap
  • WeakHashMap

Hash的知识点:

  • 容量(capacity,默认是10)、初始化容量(可以通过构造器传入)
  • 尺寸(当前hash表中记录的数量)
  • 负载因子,一般是0.75;超过时会发生rehashing,比较消耗

Collections:提供的集合工具类,操纵List、Set、Map

  • 排序、查找、替换
  • 同步控制List list = Collections.synchronizedList(new ArrayList()),可以获得线程安全的ArrayList

六、泛型

编译时不检查类型的异常,所以需要泛型

  • 没有泛型类:Collections instanceof java.util.ArrayLsit()这个是错误的
  • 类型通配符
  • 类型上限与下限,当从List变成List时,发生了类型擦除,变成了上限Object

七、异常

  • finally
  • throw, throws,try catch
  • 不要过度使用异常
  • 不要使用过于庞大的try块
  • 避免使用Catch All语句
  • 不要忽略捕获到的异常

八、数据库

Class.forName(“com.mysql.jdbc.Driver”);

try{

Connection conn = DriverManager.getConnection("jdbc:mysql://127.0.0.1:3306/select","root","xxxx");

Statement stat = conn.createStatement();

ResultSet rs = stat.execute("sql语句");

while(rs.hasnext){sysout(rs.getXX)}

stat.executeUpdate("updateSql语句");

conn.commit();

}

  • 连接池(DBCP数据源、C3P0数据源)

九、注释

  • @override,@Deprecated, @SuppressWarnings
  • @Retention,@Target, @Document
  • 自定义注释(public @interface Test {}) 用法:@Test
  • 只加注解是没有用的,结合反射使用 method.isAnnotationPresent方法来做处理

十、输入输出

  • File:不能访问文件本身,需要使用输入/输出流
  • 字节流(8位字节,Inputstream、OutputStrem)、字符流(16位字符,Reader、Writer)
  • 转换流(只提供了从字节流转换为字符流)
  • 序列化(类实现了Serializable,所有的成员变量也都需要是可序列化的),通过transient指定序列化时可以无需理会(只能用于修饰实例变量)
  • NIO,从java1.4开始,放在java.nio包下;两个核心对象Channel、Buffer
  • NIO.2 Path、Paths、和Files核心API、FileVisitor

十一、网络

  • InetAddress代表ip地址
  • URLDecoder,URLEncoder
  • ......太多了

十二、类加载机制

  • 加载过程加载:将类的class文件读入内存,并为之创建一个java.lang.Class对象连接:验证、准备、解析初始化:虚拟机对类进行初始化
  • 类加载器根类加载器 bootstrap扩展类加载器 extension系统类加载器 system
  • 反射(由于对象存在编译时类型和运行时类型,程序需要在运行时发现对象和类的真实信息)获得Class对象:forName获取构造器 getConstructor方法getMthod, method.invoke();获取成员变量getField获取标注getAnnotation...等
  • 使用反射生成JDK动态代理

十三、多线程

一、创建线程三种方式

继承Thread、实现Runnable、Callable接口

二、线程的生命周期

新建和就绪、运行和阻塞、死亡

三、控制线程

join、后台进程Daemon、睡眠Sleep、让步yield

  • synchronized关键字可以修饰方法、代码块,但是不能修饰构造器、成员变量等synchronized修饰的同步方法,因为该类的默认实例是this,就是同步监视器,所以可以直接调用Object的wati(), notify(),notifyAll()方法;synchronized修饰的是同步代码块,同步监视器就是synchronized括号后的对象,所以必须使用该队现改对象调用这三个方法。
  • java8提供了新型的StampedLock类,大多数场景中它可以替代传统的ReentrantReadWriteLock
  • ReentrantReadWriteLock为读写操作提供了三种锁模式:Writing、ReadingOptimistic、Reading
  • 常用的是ReentrantLock(可重入锁)Private final ReentrantLock lock = new ReentrantLock();public void m(){ lock.lock(); try{ // 需要保障线程安全的代码} finally{lock.unlock();}}如果是用Lock,则使用Condition将wait,notify,nitifyAll分成不同对象private final Lock lock = new ReentrantLock();privat final Condition cond = lock.newCondition();lock.lock();cond.await();\ cond.signalAll();
  • 使用阻塞队列(BlockingQueue)控制线程通信

线程组 ThreadGroup

线程池:从java5开始,提供了Executor工厂类

线程相关类:ThreadLocal

产生死锁的原因主要是:

(1) 因为系统资源不足。

(2) 进程运行推进的顺序不合适。

(3) 资源分配不当等。

产生死锁的四个必要条件:

(1) 互斥条件:一个资源每次只能被一个进程使用。

(2) 请求与保持条件:一个进程因请求资源而阻塞时,对已获得的资源保持不放。

(3) 不剥夺条件:进程已获得的资源,在末使用完之前,不能强行剥夺。

(4) 循环等待条件:若干进程之间形成一种头尾相接的循环等待资源关系。