day3、Vue Learing

107 阅读3分钟

image.png

image.png

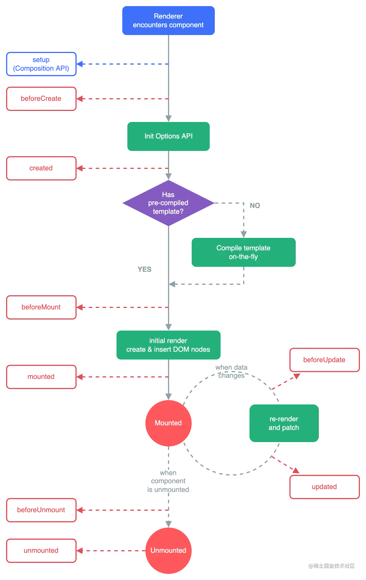
onMounted()

注册一个回调函数,在组件挂载完成后执行。

function onMounted(callback: ()=>void): void
  • 详细信息

    组件在以下情况下被视为已挂载:

    • 其所有同步子组件都已经被挂载 (不包含异步组件或 <Suspense> 树内的组件)。
    • 其自身的 DOM 树已经创建完成并插入了父容器中。注意仅当根容器在文档中时,才可以保证组件 DOM 树也在文档中。

    这个钩子通常用于执行需要访问组件所渲染的 DOM 树相关的副作用,或是在服务端渲染应用中用于确保 DOM 相关代码仅在客户端执行。

    这个钩子在服务器端渲染期间不会被调用。

onUpdated()

注册一个回调函数,在组件因为响应式状态变更而更新其 DOM 树之后调用。

   function onUpdated(callback: () => void): void

详细信息 父组件的更新钩子将在其子组件的更新狗子之后调用

这个钩子会在组件的任意DOM更新后被调用,这些更新可能是由不同的状态变更导致的,因为多个状态变更可以在同一个渲染周期批量执行。如果你需要在某个特定的状态更改后访问更新的DOM,请使用nextTick()作为替代。

onUnmounted()

注册一个回调函数,在组件实例被卸载之后调用。

function onUnmounted(callback: () => void): void
  • 详细信息

    一个组件在以下情况下被视为已卸载:

    • 其所有子组件都已经被卸载。
    • 所有相关的响应式作用 (渲染作用以及 setup() 时创建的计算属性和侦听器) 都已经停止。

    可以在这个钩子中手动清理一些副作用,例如计时器、DOM 事件监听器或者与服务器的连接。

    这个钩子在服务器端渲染期间不会被调用。

onBeforeMount()

注册一个钩子,在组件被挂载之前被调用。

function onBeforeMount(callback: () => void): void
  • 详细信息

    当这个钩子被调用时,组件已经完成了其响应式状态的设置,但还没有创建 DOM 节点。它即将首次执行 DOM 渲染过程。

    这个钩子在服务器端渲染期间不会被调用。

onBeforeUpdate()

注册一个钩子,在组件即将因为响应式状态变更而更新其 DOM 树之前调用。

function onBeforeUpdate(callback: () => void): void

这个钩子可以用来在 Vue 更新 DOM 之前访问 DOM 状态。在这个钩子中更改状态也是安全的。

onBeforeUnmount()

注册一个钩子,在组件实例被卸载之前调用。

function onBeforeUnmount(callback: () => void): void

当这个钩子被调用时,组件实例依然还保有全部的功能。

这个钩子在服务器端渲染期间不会被调用。

onActivated()

注册一个回调函数,若组件实例是 <KeepAlive> 缓存树的一部分,当组件被插入到 DOM 中时调用。 这个钩子在服务器端渲染期间不会被调用。

    function onActivated(callback: () => void): void

onDeactivated()

注册一个回调函数,若组件实例是 <KeepAlive> 缓存树的一部分,当组件从 DOM 中被移除时调用。 这个钩子在服务器端渲染期间不会被调用。

function onDeactivated(callback: () => void): void