安卓车机系统adb shell cmd 源码原理分析

354 阅读2分钟

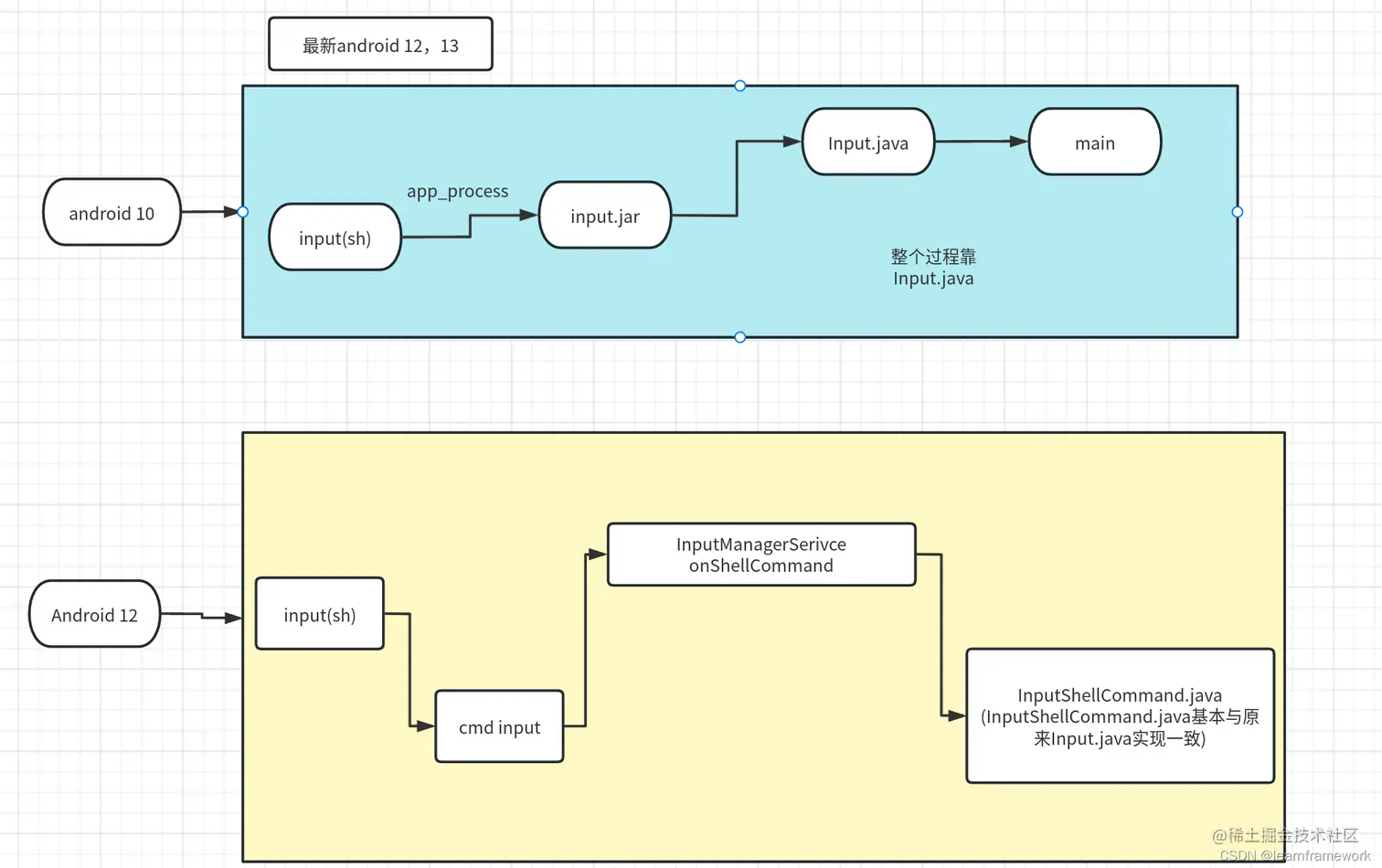
hi,粉丝朋友们大家好! 上一次视频分享了input专题课中input命令在android 12的更新,因为原来课程是基于android 10 (可以加我扣:2102309716 优惠购买) ke.qq.com/course/pack… www.bilibili.com/video/BV1aK… 具体input命令的更新大家看以上视频既可以,顺便补充一下视频中流程图: 在这里插入图片描述

本文主要来补充一下视频中没有详细讲解的cmd命令 一般cmd命令使用格式一般是: adb shell cmd xxxx 这里xxx其实一般是我们的系统服务名字,其跨进程课中servicemanager列表中保存的所有服务名字

然后他就会触发对应服务的onShellCommand方法,这个时候相当于和dumpsys命令非常类似,dumpsys命令是会触发到对应的服务的dump方法 blog.csdn.net/learnframew… 那么下面来源码级别分析一下cmd命令,因为上面都是大概的讲解,没有拿出源码来证明。

代码路径: frameworks/native/cmds/cmd/main.cpp

#include <unistd.h>

#include "cmd.h"

int main(int argc, char* const argv[]) {
    signal(SIGPIPE, SIG_IGN);

    std::vector<std::string_view> arguments;
    arguments.reserve(argc - 1);
    // 0th argument is a program name, skipping.
    for (int i = 1; i < argc; ++i) {
        arguments.emplace_back(argv[i]);
    }

    return cmdMain(arguments, android::aout, android::aerr, STDIN_FILENO, STDOUT_FILENO,
                   STDERR_FILENO, RunMode::kStandalone);
}

这里可以看出主要执行的是cmdMain方法

int cmdMain(const std::vector<std::string_view>& argv, TextOutput& outputLog, TextOutput& errorLog,
            int in, int out, int err, RunMode runMode) {
    sp<ProcessState> proc = ProcessState::self();
    proc->startThreadPool();

#if DEBUG
    ALOGD("cmd: starting");
#endif
    sp<IServiceManager> sm = defaultServiceManager();
    //ignoe
    if ((argc == 1) && (argv[0] == "-l")) {
        Vector<String16> services = sm->listServices();
        services.sort(sort_func);
        outputLog << "Currently running services:" << endl;

        for (size_t i=0; i<services.size(); i++) {
            sp<IBinder> service = sm->checkService(services[i]);
            if (service != nullptr) {
                outputLog << "  " << services[i] << endl;
            }
        }
        return 0;
    }

    bool waitForService = ((argc > 1) && (argv[0] == "-w"));
    int serviceIdx = (waitForService) ? 1 : 0;
    const auto cmd = argv[serviceIdx];

    Vector<String16> args;
    String16 serviceName = String16(cmd.data(), cmd.size());
    for (int i = serviceIdx + 1; i < argc; i++) {
        args.add(String16(argv[i].data(), argv[i].size()));
    }
    sp<IBinder> service;
    if(waitForService) {
        service = sm->waitForService(serviceName);
    } else {
        service = sm->checkService(serviceName);
    }

    //ignoe
    sp<MyShellCallback> cb = new MyShellCallback(errorLog);
    sp<MyResultReceiver> result = new MyResultReceiver();
    // TODO: block until a result is returned to MyResultReceiver.
    status_t error = IBinder::shellCommand(service, in, out, err, args, cb, result);
     //ignoe
    cb->mActive = false;
    status_t res = result->waitForResult();
#if DEBUG
    ALOGD("result=%d", (int)res);
#endif
    return res;
}

cmdMain的代码其实也简单,主要做了以下几步工作: 1、解析出cmd命令后面的服务字符,根据这个服务字符去servicemanager寻找对应service,返回对应的BpBinder 2、获取了BpBinder后调用IBinder::shellCommand方法,这个方法是最为关键,它会调用到服务端的onShellCommand方法 3、等带服务返回结果

这里继续看看IBinder::shellCommand怎么调用的到服务端的:

status_t IBinder::shellCommand(const sp<IBinder>& target, int in, int out, int err,
    Vector<String16>& args, const sp<IShellCallback>& callback,
    const sp<IResultReceiver>& resultReceiver)
{
    Parcel send;
    Parcel reply;
    send.writeFileDescriptor(in);
    send.writeFileDescriptor(out);
    send.writeFileDescriptor(err);
    const size_t numArgs = args.size();
    send.writeInt32(numArgs);
    for (size_t i = 0; i < numArgs; i++) {
        send.writeString16(args[i]);
    }
    send.writeStrongBinder(callback != nullptr ? IInterface::asBinder(callback) : nullptr);
    send.writeStrongBinder(resultReceiver != nullptr ? IInterface::asBinder(resultReceiver) : nullptr);
    return target->transact(SHELL_COMMAND_TRANSACTION, send, &reply);
}

这里大家如果学习过跨进程专题应该非常熟悉这个,可以看到最后其实是构造了一个Parcel调用了transact方法进行传递,当transact调用完成后就会到服务端的transact再调用到onShellCommand