Android程序员:你还在为拿到面试机会,面试不过烦恼?来看看这篇文章吧

136 阅读4分钟

前言

为什么写这篇文章,不少人私信说自己这段时间面了10几次都没有拿到offer,然后我就问了下面试经历,随便攒攒素材。

看着看着就发现了几个问题,

首先,

是一个一直跟我聊的小兄弟,很年轻,经常找我请教问题

面试10多家公司面试失败之后才找到我

他的技术底子还算可以,各种技术其实基本都知道,然后有一次出去找工作,一开始都是约的各种小公司在面试,结果面一个挂一个。

一连面试十多家公司都是挂,没有一个发offer的,因为每次面试总有这个或者那个技术问题,自己没有回答好。

然后这个同学很沮丧,我告诉他,你别气馁,你自己很多地方都有技术上的短板,所以每家面试都有问题回答的不好,你要做的把这些回答的不好的问题都收集起来,然后快速突击学习,下次面试一定会问到同样的问题,你就可以回答的很好了。

这位同学听了以后,把面试回答不好的问题都进行了归纳总结,然后针对性的突击学习和巩固,最后大胆的投递了一些大公司。

这其中包括市值百亿美金的一线互联网大厂,结果他居然最后就进了这家公司,人家问的问题他都回答上来了,给了offer。

把每一次面试当成学习的机会

所以说,这个要告诉大家另外一个道理,如果你面试了好多家公司都发现没有offer,其实原因很简单,你可能就是很多地方存在知识漏洞。

这个时候你应该把每一次面试当成是去学习的,而不是功利心很强的就是要拿offer。

你应该带着学习的态度去看自己哪里回答的不好,尽快自己突击学习和巩固。

随着这个过程不断推进,你会发现自己的技术体系在不断的完善,各种短板都没了,最后带着自信去面试一些大公司,你还是有机会可以拿到offer。

还有一个很多人拿不到offer的原因

定位不清楚,无效的面试。

这种情况一般是通过猎头面试的,猎头可能没有协调好,这么说吧。

我有一个朋友的能力特长并不是对某一个技术深耕,而是整体的技术架构实力很强,主要是来面带团队的岗位的。但是猎头安排的公司需要的是专精某一项的专家,那么这个面试就是无效的面试。

而拿到我们普通人身上,你投简历一定要看好招聘的要求,不然浪费时间。

所以把这些小问题理清楚再去面试就会很舒畅。当然面试前肯定少不了背一背八股文,这里就分享一份Android中高级最全面试真题

由于面试内容比较多,篇幅有限,已经被整理成了PDF指南,有需要2023年Android中高级最全面试真题答案 完整文档的可

详细Vx关注公众号:Android老皮

目录

img

第一章 Java方面

●Java基础部分

●Java集合

●Java多线程

●Java虚拟机

img

第二章 Android方面

●Android四大组件相关

●Android异步任务和消息机制

●Android UI绘制相关

●Android性能调优相关

●Android中的IPC

●Android系统SDK相关

●第三方框架分析

●综合技术

●数据结构方面

●设计模式

●计算机网络方面

●Kotlin方面

img

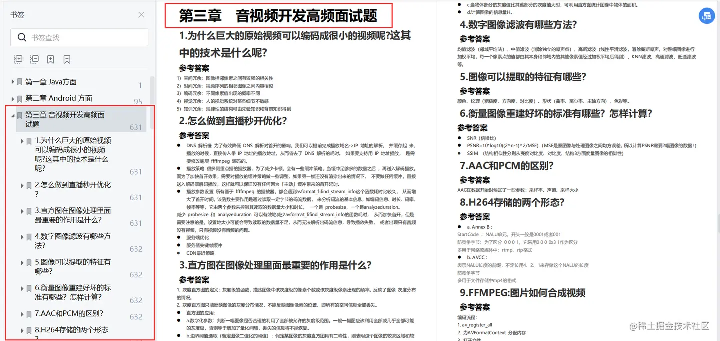
第三章 音视频开发高频面试题

●为什么巨大的原始视频可以编码成很小的视频呢?这其中的技术是什么呢?

●怎么做到直播秒开优化?

●直方图在图像处理里面最重要的作用是什么?

●数字图像滤波有哪些方法?

●图像可以提取的特征有哪些?

●衡量图像重建好坏的标准有哪些?怎样计算?

img

第四章 Flutter高频面试题

●Dart部分

●Flutter部分

img

第五章 算法高频面试题

●如何高效寻找素数

●如何运用二分查找算法

●如何高效解决雨水问题

●如何去除有序数组的重复元素

●如何高效进行模幂运算

●如何寻找最长回文子串

img

第六章 Andrio Framework方面

●系统启动流程面试题解析

●Binder面试题解析

●Handler面试题解析

●AMS面试题解析

img

第七章 企业常见174道面试题

●SD卡

●Android的数据存储方式

●Broadcast Receiver

●sp频繁操作会有什么后果?sp能存多少数据?

●dvm与jvm的区别

●ART

●Activity的生命周期

●Application能不能启动Activity

●…