【源码分析】HashMap源码分析

69 阅读11分钟

HashMap

HashMap简介

HashMap 主要用来存放键值对,它基于哈希表的 Map 接口实现,是常用的 Java 集合之一,是非线程安全的。

HashMap 可以存储 null 的 key 和 value,但 null 作为键只能有一个,null 作为值可以有多个。

JDK1.8 之前 HashMap 由 数组+链表 组成的,数组是 HashMap 的主体,链表则是主要为了解决哈希冲突而存在的(“拉链法”解决冲突)。

JDK1.8 以后的 HashMap 在解决哈希冲突时有了较大的变化,当链表长度大于等于阈值(默认为 8)(将链表转换成红黑树前会判断,如果当前数组的长度小于 64,那么会选择先进行数组扩容,而不是转换为红黑树)时,将链表转化为红黑树,以减少搜索时间。

HashMap 默认的初始化大小为 16。之后每次扩充,容量变为原来的 2 倍。并且, HashMap 总是使用 2 的幂作为哈希表的大小。

底层数据结构分析

JDK8 之前

JDK1.8 之前 HashMap 底层是 数组和链表 结合在一起使用也就是 链表散列

HashMap 通过 key 的 hashCode 经过扰动函数处理过后得到 hash 值,然后通过 (n - 1) & hash 判断当前元素存放的位置(这里的 n 指的是数组的长度),如果当前位置存在元素的话,就判断该元素与要存入的元素的 hash 值以及 key 是否相同,如果相同的话,直接覆盖,不相同就通过拉链法解决冲突。

所谓扰动函数指的就是 HashMap 的 hash 方法。使用 hash 方法也就是扰动函数是为了防止一些实现比较差的 hashCode() 方法 换句话说使用扰动函数之后可以减少碰撞。

JDK 1.8 HashMap 的 hash 方法源码:

JDK 1.8 的 hash 方法 相比于 JDK 1.7 hash 方法更加简化,但是原理不变。

static final int hash(Object key) {
    int h;
    // key.hashCode():返回散列值也就是hashcode
    // ^:按位异或
    // >>>:无符号右移,忽略符号位,空位都以0补齐
    return (key == null) ? 0 : (h = key.hashCode()) ^ (h >>> 16);
}

对比一下 JDK1.7 的 HashMap 的 hash 方法源码:

static int hash(int h) {
    // This function ensures that hashCodes that differ only by
    // constant multiples at each bit position have a bounded
    // number of collisions (approximately 8 at default load factor).

    h ^= (h >>> 20) ^ (h >>> 12);
    return h ^ (h >>> 7) ^ (h >>> 4);
}

相比于 JDK1.8 的 hash 方法 ,JDK 1.7 的 hash 方法的性能会稍差一点点,因为毕竟扰动了 4 次。

所谓 “拉链法” 就是:将链表和数组相结合。也就是说创建一个链表数组,数组中每一格就是一个链表。若遇到哈希冲突,则将冲突的值加到链表中即可。

jdk1.7_hashmap.png

JDK8 之后

相比于之前的版本,JDK1.8 以后在解决哈希冲突时有了较大的变化。

当链表长度大于阈值(默认为 8)时,会首先调用 treeifyBin()方法。这个方法会根据 HashMap 数组来决定是否转换为红黑树。只有当数组长度大于或者等于 64 的情况下,才会执行转换红黑树操作,以减少搜索时间。否则,就是只是执行 resize() 方法对数组扩容。相关源码这里就不贴了,重点关注

jdk1.8_hashmap.png

类的属性

字段

public class HashMap<K,V> 
    extends AbstractMap<K,V> 
    implements Map<K,V>, Cloneable, Serializable 
{
    // 序列号
    private static final long serialVersionUID = 362498820763181265L;
    
    // 默认的初始容量是16
    static final int DEFAULT_INITIAL_CAPACITY = 1 << 4;
    
    // 最大容量
    static final int MAXIMUM_CAPACITY = 1 << 30;
    
    // 默认的负载因子
    static final float DEFAULT_LOAD_FACTOR = 0.75f;
    
    // 当桶(bucket)上的结点数大于等于这个值时会转成红黑树
    static final int TREEIFY_THRESHOLD = 8;
    
    // 当桶(bucket)上的结点数小于等于这个值时树转链表
    static final int UNTREEIFY_THRESHOLD = 6;
    
    // 桶中结构转化为红黑树对应的table的最小容量
    static final int MIN_TREEIFY_CAPACITY = 64;
    
    // 存储元素的数组,总是2的幂次倍
    transient Node<k,v>[] table;
    
    // 存放具体元素的集
    transient Set<map.entry<k,v>> entrySet;
    
    // 存放元素的个数,注意这个不等于数组的长度。
    transient int size;
    
    // 每次扩容和更改map结构的计数器
    transient int modCount;
    
    // 阈值(容量*负载因子) 当实际大小超过阈值时,会进行扩容
    int threshold;
    
    // 负载因子
    final float loadFactor;
}

  • loadFactor 负载因子

    loadFactor 负载因子是控制数组存放数据的疏密程度,loadFactor 越趋近于 1,那么 数组中存放的数据(entry)也就越多,也就越密,也就是会让链表的长度增加,loadFactor 越小,也就是趋近于 0,数组中存放的数据(entry)也就越少,也就越稀疏。

    loadFactor 太大导致查找元素效率低,太小导致数组的利用率低,存放的数据会很分散。loadFactor 的默认值为 0.75f 是官方给出的一个比较好的临界值

    给定的默认容量为 16,负载因子为 0.75。Map 在使用过程中不断的往里面存放数据,当数量超过了 16 * 0.75 = 12 就需要将当前 16 的容量进行扩容,而扩容这个过程涉及到 rehash、复制数据等操作,所以非常消耗性能。

  • threshold

    threshold = capacity * loadFactor当 Size>threshold的时候,那么就要考虑对数组的扩增了,也就是说,这个的意思就是 衡量数组是否需要扩增的一个标准

Node节点类源码

// 继承自 Map.Entry<K,V>
static class Node<K,V> implements Map.Entry<K,V> {
       final int hash;// 哈希值,存放元素到hashmap中时用来与其他元素hash值比较
       final K key;//键
       V value;//值
       // 指向下一个节点
       Node<K,V> next;
       Node(int hash, K key, V value, Node<K,V> next) {
            this.hash = hash;
            this.key = key;
            this.value = value;
            this.next = next;
        }
        public final K getKey()        { return key; }
        public final V getValue()      { return value; }
        public final String toString() { return key + "=" + value; }
        // 重写hashCode()方法
        public final int hashCode() {
            return Objects.hashCode(key) ^ Objects.hashCode(value);
        }

        public final V setValue(V newValue) {
            V oldValue = value;
            value = newValue;
            return oldValue;
        }
        // 重写 equals() 方法
        public final boolean equals(Object o) {
            if (o == this)
                return true;
            if (o instanceof Map.Entry) {
                Map.Entry<?,?> e = (Map.Entry<?,?>)o;
                if (Objects.equals(key, e.getKey()) &&
                    Objects.equals(value, e.getValue()))
                    return true;
            }
            return false;
        }
}

树节点源码

static final class TreeNode<K,V> extends LinkedHashMap.Entry<K,V> {
        TreeNode<K,V> parent;  // 父
        TreeNode<K,V> left;    // 左
        TreeNode<K,V> right;   // 右
        TreeNode<K,V> prev;    // needed to unlink next upon deletion
        boolean red;           // 判断颜色
    
        TreeNode(int hash, K key, V val, Node<K,V> next) {
            super(hash, key, val, next);
        }
    
        // 返回根节点
        final TreeNode<K,V> root() {
            for (TreeNode<K,V> r = this, p;;) {
                if ((p = r.parent) == null)
                    return r;
                r = p;
       }
}

源码分析

构造方法

// 默认构造函数。
public HashMap() {
    this.loadFactor = DEFAULT_LOAD_FACTOR; // all   other fields defaulted
}

// 包含另一个“Map”的构造函数
public HashMap(Map<? extends K, ? extends V> m) {
    this.loadFactor = DEFAULT_LOAD_FACTOR;
    putMapEntries(m, false);//下面会分析到这个方法
}

// 指定“容量大小”的构造函数
public HashMap(int initialCapacity) {
    this(initialCapacity, DEFAULT_LOAD_FACTOR);
}

// 指定“容量大小”和“负载因子”的构造函数
public HashMap(int initialCapacity, float loadFactor) {
    if (initialCapacity < 0)
        throw new IllegalArgumentException("Illegal initial capacity: " + initialCapacity);
    if (initialCapacity > MAXIMUM_CAPACITY)
        initialCapacity = MAXIMUM_CAPACITY;
    if (loadFactor <= 0 || Float.isNaN(loadFactor))
        throw new IllegalArgumentException("Illegal load factor: " + loadFactor);
    this.loadFactor = loadFactor;
    // 初始容量暂时存放到 threshold ,在resize中再赋值给 newCap 进行table初始化
    this.threshold = tableSizeFor(initialCapacity);
}

值得注意的是上述四个构造方法中,都初始化了负载因子 loadFactor,由于HashMap中没有 capacity 这样的字段,即使指定了初始化容量 initialCapacity ,也只是通过 tableSizeFor 将其扩容到与 initialCapacity 最接近的2的幂次方大小,然后暂时赋值给 threshold ,后续通过 resize 方法将 threshold 赋值给 newCap 进行 table 的初始化。

putMapEntries 方法:

final void putMapEntries(Map<? extends K, ? extends V> m, boolean evict) {
    int s = m.size();
    if (s > 0) {
        // 判断table是否已经初始化
        if (table == null) { // pre-size
            /*
             * 未初始化,s为m的实际元素个数,ft=s/loadFactor => s=ft*loadFactor, 跟我们前面提到的
             * 阈值=容量*负载因子 是不是很像,是的,ft指的是要添加s个元素所需的最小的容量
             */
            float ft = ((float)s / loadFactor) + 1.0F;
            int t = ((ft < (float)MAXIMUM_CAPACITY) ?
                    (int)ft : MAXIMUM_CAPACITY);
            /*
             * 根据构造函数可知,table未初始化,threshold实际上是存放的初始化容量,如果添加s个元素所
             * 需的最小容量大于初始化容量,则将最小容量扩容为最接近的2的幂次方大小作为初始化。
             * 注意这里不是初始化阈值
             */
            if (t > threshold)
                threshold = tableSizeFor(t);
        }
        // 已初始化,并且m元素个数大于阈值,进行扩容处理
        else if (s > threshold)
            resize();
        // 将m中的所有元素添加至HashMap中,如果table未初始化,putVal中会调用resize初始化或扩容
        for (Map.Entry<? extends K, ? extends V> e : m.entrySet()) {
            K key = e.getKey();
            V value = e.getValue();
            putVal(hash(key), key, value, false, evict);
        }
    }
}

put方法

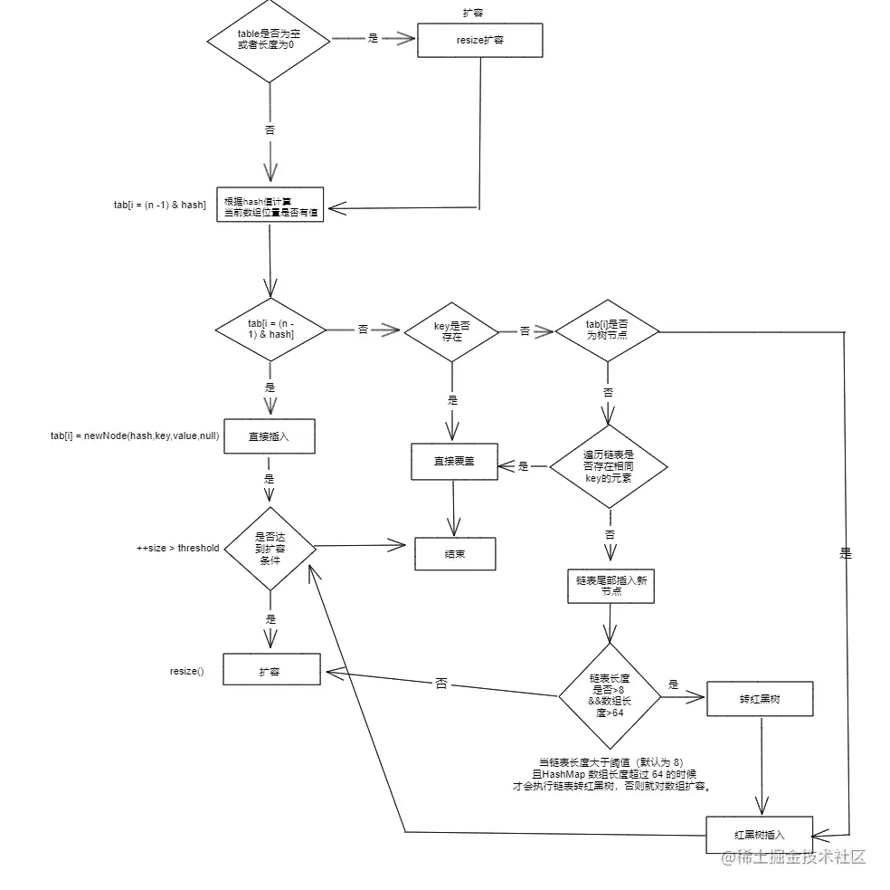
HashMap 只提供了 put 用于添加元素,putVal 方法只是给 put 方法调用的一个方法,并没有提供给用户使用。

对 putVal 方法添加元素的分析如下:

  1. 如果定位到的数组位置没有元素 就直接插入。
  2. 如果定位到的数组位置有元素就和要插入的 key 比较,如果 key 相同就直接覆盖,如果 key 不相同,就判断 p 是否是一个树节点,如果是就调用e = ((TreeNode<K,V>)p).putTreeVal(this, tab, hash, key, value)将元素添加进入。如果不是就遍历链表插入(插入的是链表尾部)。

put.png

public V put(K key, V value) {
    return putVal(hash(key), key, value, false, true);
}

final V putVal(int hash, K key, V value, boolean onlyIfAbsent,
                   boolean evict) {
    Node<K,V>[] tab; Node<K,V> p; int n, i;
    // table未初始化或者长度为0,进行扩容
    if ((tab = table) == null || (n = tab.length) == 0)
        n = (tab = resize()).length;
    // (n - 1) & hash 确定元素存放在哪个桶中,桶为空,新生成结点放入桶中(此时,这个结点是放在数组中)
    if ((p = tab[i = (n - 1) & hash]) == null)
        tab[i] = newNode(hash, key, value, null);
    // 桶中已经存在元素(处理hash冲突)
    else {
        Node<K,V> e; K k;
        //快速判断第一个节点table[i]的key是否与插入的key一样,若相同就直接使用插入的值p替换掉旧的值e。
        if (p.hash == hash &&
            ((k = p.key) == key || (key != null && key.equals(k))))
                e = p;
        // 判断插入的是否是红黑树节点
        else if (p instanceof TreeNode)
            // 放入树中
            e = ((TreeNode<K,V>)p).putTreeVal(this, tab, hash, key, value);
        // 不是红黑树节点则说明为链表结点
        else {
            // 在链表最末插入结点
            for (int binCount = 0; ; ++binCount) {
                // 到达链表的尾部
                if ((e = p.next) == null) {
                    // 在尾部插入新结点
                    p.next = newNode(hash, key, value, null);
                    // 结点数量达到阈值(默认为 8 ),执行 treeifyBin 方法
                    // 这个方法会根据 HashMap 数组来决定是否转换为红黑树。
                    // 只有当数组长度大于或者等于 64 的情况下,才会执行转换红黑树操作,以减少搜索时间。否则,就是只是对数组扩容。
                    if (binCount >= TREEIFY_THRESHOLD - 1) // -1 for 1st
                        treeifyBin(tab, hash);
                    // 跳出循环
                    break;
                }
                // 判断链表中结点的key值与插入的元素的key值是否相等
                if (e.hash == hash &&
                    ((k = e.key) == key || (key != null && key.equals(k))))
                    // 相等,跳出循环
                    break;
                // 用于遍历桶中的链表,与前面的e = p.next组合,可以遍历链表
                p = e;
            }
        }
        // 表示在桶中找到key值、hash值与插入元素相等的结点
        if (e != null) {
            // 记录e的value
            V oldValue = e.value;
            // onlyIfAbsent为false或者旧值为null
            if (!onlyIfAbsent || oldValue == null)
                //用新值替换旧值
                e.value = value;
            // 访问后回调
            afterNodeAccess(e);
            // 返回旧值
            return oldValue;
        }
    }
    // 结构性修改
    ++modCount;
    // 实际大小大于阈值则扩容
    if (++size > threshold)
        resize();
    // 插入后回调
    afterNodeInsertion(evict);
    return null;
}

我们再来对比一下 JDK1.7 put 方法的代码

对于 put 方法的分析如下:

  • ① 如果定位到的数组位置没有元素 就直接插入。
  • ② 如果定位到的数组位置有元素,遍历以这个元素为头结点的链表,依次和插入的 key 比较,如果 key 相同就直接覆盖,不同就采用头插法插入元素。
public V put(K key, V value)
    if (table == EMPTY_TABLE) {
    inflateTable(threshold);
}
    if (key == null)
        return putForNullKey(value);
    int hash = hash(key);
    int i = indexFor(hash, table.length);
    for (Entry<K,V> e = table[i]; e != null; e = e.next) { // 先遍历
        Object k;
        if (e.hash == hash && ((k = e.key) == key || key.equals(k))) {
            V oldValue = e.value;
            e.value = value;
            e.recordAccess(this);
            return oldValue;
        }
    }

    modCount++;
    addEntry(hash, key, value, i);  // 再插入
    return null;
}

get方法

public V get(Object key) {
    Node<K,V> e;
    return (e = getNode(hash(key), key)) == null ? null : e.value;
}

final Node<K,V> getNode(int hash, Object key) {
    Node<K,V>[] tab; Node<K,V> first, e; int n; K k;
    if ((tab = table) != null && (n = tab.length) > 0 &&
        (first = tab[(n - 1) & hash]) != null) {
        // 数组元素相等
        if (first.hash == hash && // always check first node
            ((k = first.key) == key || (key != null && key.equals(k))))
            return first;
        // 桶中不止一个节点
        if ((e = first.next) != null) {
            // 在树中get
            if (first instanceof TreeNode)
                return ((TreeNode<K,V>)first).getTreeNode(hash, key);
            // 在链表中get
            do {
                if (e.hash == hash &&
                    ((k = e.key) == key || (key != null && key.equals(k))))
                    return e;
            } while ((e = e.next) != null);
        }
    }
    return null;
}

resize方法

进行扩容,会伴随着一次重新 hash 分配,并且会遍历 hash 表中所有的元素,是非常耗时的。在编写程序中,要尽量避免 resize。resize方法实际上是将 table 初始化和 table 扩容 进行了整合,底层的行为都是给 table 赋值一个新的数组。

final Node<K,V>[] resize() {
    Node<K,V>[] oldTab = table;
    int oldCap = (oldTab == null) ? 0 : oldTab.length;
    int oldThr = threshold;
    int newCap, newThr = 0;
    if (oldCap > 0) {
        // 超过最大值就不再扩充了,就只好随你碰撞去吧
        if (oldCap >= MAXIMUM_CAPACITY) {
            threshold = Integer.MAX_VALUE;
            return oldTab;
        }
        // 没超过最大值,就扩充为原来的2倍
        else if ((newCap = oldCap << 1) < MAXIMUM_CAPACITY && oldCap >= DEFAULT_INITIAL_CAPACITY)
            newThr = oldThr << 1; // double threshold
    }
    else if (oldThr > 0) // initial capacity was placed in threshold
        // 创建对象时初始化容量大小放在threshold中,此时只需要将其作为新的数组容量
        newCap = oldThr;
    else {
        // signifies using defaults 无参构造函数创建的对象在这里计算容量和阈值
        newCap = DEFAULT_INITIAL_CAPACITY;
        newThr = (int)(DEFAULT_LOAD_FACTOR * DEFAULT_INITIAL_CAPACITY);
    }
    if (newThr == 0) {
        // 创建时指定了初始化容量或者负载因子,在这里进行阈值初始化,
    	// 或者扩容前的旧容量小于16,在这里计算新的resize上限
        float ft = (float)newCap * loadFactor;
        newThr = (newCap < MAXIMUM_CAPACITY && ft < (float)MAXIMUM_CAPACITY ? (int)ft : Integer.MAX_VALUE);
    }
    threshold = newThr;
    @SuppressWarnings({"rawtypes","unchecked"})
        Node<K,V>[] newTab = (Node<K,V>[])new Node[newCap];
    table = newTab;
    if (oldTab != null) {
        // 把每个bucket都移动到新的buckets中
        for (int j = 0; j < oldCap; ++j) {
            Node<K,V> e;
            if ((e = oldTab[j]) != null) {
                oldTab[j] = null;
                if (e.next == null)
                    // 只有一个节点,直接计算元素新的位置即可
                    newTab[e.hash & (newCap - 1)] = e;
                else if (e instanceof TreeNode)
                    // 将红黑树拆分成2棵子树,如果子树节点数小于等于 UNTREEIFY_THRESHOLD(默认为 6),则将子树转换为链表。
                    // 如果子树节点数大于 UNTREEIFY_THRESHOLD,则保持子树的树结构。
                    ((TreeNode<K,V>)e).split(this, newTab, j, oldCap);
                else {
                    Node<K,V> loHead = null, loTail = null;
                    Node<K,V> hiHead = null, hiTail = null;
                    Node<K,V> next;
                    do {
                        next = e.next;
                        // 原索引
                        if ((e.hash & oldCap) == 0) {
                            if (loTail == null)
                                loHead = e;
                            else
                                loTail.next = e;
                            loTail = e;
                        }
                        // 原索引+oldCap
                        else {
                            if (hiTail == null)
                                hiHead = e;
                            else
                                hiTail.next = e;
                            hiTail = e;
                        }
                    } while ((e = next) != null);
                    // 原索引放到bucket里
                    if (loTail != null) {
                        loTail.next = null;
                        newTab[j] = loHead;
                    }
                    // 原索引+oldCap放到bucket里
                    if (hiTail != null) {
                        hiTail.next = null;
                        newTab[j + oldCap] = hiHead;
                    }
                }
            }
        }
    }
    return newTab;
}

参考

转载自:JavaGuide