代码随想录Day28

68 阅读2分钟

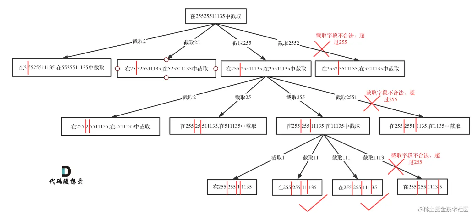
93.复原IP地址

力扣题目链接

image.png

思考:本质上还是一种切割问题。

// 时间复杂度: O(3^4),IP地址最多包含4个数字,每个数字最多有3种可能的分割方式,则搜索树的最大深度为4,每个节点最多有3个子节点。
// 空间复杂度: O(n)

class Solution {
public:
    vector<string> result;
    // 判断字符串s在[start, end]上的数字是否符合IP要求
    bool isValid(const string& s, int start, int end) {
        if (start > end) {
            return false;
        }
        // 不能以0开头
        if (s[start] == '0' && start != end) {
            return false;
        }

        int num = 0;
        for (int i = start; i <= end; ++i) {
            if (s[i] > '9' || s[i] < '0') {
                return false;
            }
            num = num * 10 + (s[i] - '0');
            if (num > 255) {
                return false;
            }
        }
        return true;
    }
    void backtracking(string& s, int startIndex, int pointNum) {
        // 逗号分隔符的数量为3个,分割结束,来到最后一个区间
        if (pointNum == 3) {
            if (isValid(s, startIndex, s.size() - 1)) {
                result.push_back(s);
            }
            return;
        }
        for (int i = startIndex; i < s.size(); ++i) {
            if (isValid(s, startIndex, i)) {
                // 在区间之后插入'.'
                s.insert(s.begin() + i + 1, '.');
                pointNum++;
                backtracking(s, i + 2, pointNum);
                pointNum--;
                s.erase(s.begin() + i + 1);
            } else break;
        }
    }
    vector<string> restoreIpAddresses(string s) {
        result.clear();
        if (s.size() < 4 || s.size() > 12) {
            return result;
        }
        backtracking(s, 0, 0);
        return result;
    }
};

78.子集

力扣题目链接

// 时间复杂度: O(n * 2^n)
    // 空间复杂度: O(n)
    vector<vector<int>> result;
    vector<int> path;
    void backtracking(vector<int>& nums, int startIndex) {
        // 收集子集,要放在终止添加的上面,否则会漏掉自己
        // 进来先push个空集
        result.push_back(path);
        // 终止条件可以不加
        if (startIndex >= nums.size()) {
            return;
        }
        for (int i = startIndex; i < nums.size(); ++i) {
            path.push_back(nums[i]);
            backtracking(nums, i + 1);
            path.pop_back();
        }
    }
    vector<vector<int>> subsets(vector<int>& nums) {
        result.clear();
        path.clear();
        backtracking(nums, 0);
        return result;
    }

90.子集II

力扣题目链接

class Solution {
public:
    vector<vector<int>> result;
    vector<int> path;
    
    void backtracking(vector<int>& nums, int startIndex, vector<bool>used) {
        result.push_back(path);
        if (startIndex >= nums.size()) {
            return;
        }
        for (int i = startIndex; i < nums.size(); ++i) {
            // used[i - 1] == false ——>同一层去重
            // used[i - 1] == true ——>同一枝干去重
            if (i > 0 && nums[i] == nums[i - 1] && used[i - 1] == false) {
                continue;
            } else {
                path.push_back(nums[i]);
                used[i] = true;
                backtracking(nums, i + 1, used);
                used[i] = false;
                path.pop_back();
            }
        }
    }

    vector<vector<int>> subsetsWithDup(vector<int>& nums) {
        result.clear();
        path.clear();
        vector<bool> used(nums.size(), false);
        sort(nums.begin(), nums.end());
        backtracking(nums, 0, used);
        return result;
    }
};

class Solution1 {
private:
    vector<vector<int>> result;
    vector<int> path;
    void backtracking(vector<int>& nums, int startIndex) {
        result.push_back(path);
        for (int i = startIndex; i < nums.size(); i++) {
            // 而我们要对同一树层使用过的元素进行跳过
            if (i > startIndex && nums[i] == nums[i - 1] ) { // 注意这里使用i > startIndex
                continue;
            }
            path.push_back(nums[i]);
            backtracking(nums, i + 1);
            path.pop_back();
        }
    }

public:
    vector<vector<int>> subsetsWithDup(vector<int>& nums) {
        result.clear();
        path.clear();
        sort(nums.begin(), nums.end()); // 去重需要排序
        backtracking(nums, 0);
        return result;
    }
};