设计模式(4)—— 抽象工厂模式

79 阅读4分钟

工厂方法模式中,每个具体工厂只负责生产一种对象,就造成程序中会存在着大量的具体工厂类。

可以把一些相关的产品组成“产品族”,放到同一个抽象工厂中进行统一生产

1. 引出问题

用户可以在菜单栏中选择不同的皮肤,程序根据选择的皮肤展示不同的组件,开发人员可以在不修改代码的前提下增加新的皮肤

存在的问题:

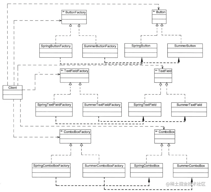
当需要新增皮肤时,虽然无需修改代码,符合开闭原则,但是在本例中,每种皮肤对应着三个组件,新增一种皮肤需要新增三个具体产品类和三个具体工厂类,也就是说,皮肤和组件具有一对多的关系。

当皮肤种类变多的时候,组件的数量会成倍的增加,极大增加了程序中类的个数

2. 产品等级结构和产品族

2.1. 概念介绍

2.1.1. 产品等级结构

产品等级结构即产品的继承结构

例如,手机是一个抽象类,其子类有苹果手机,小米手机,华为手机等

这些具体手机和抽象手机构成了一个产品等级结构,抽象手机是父类,不同品牌的具体手机是子类

2.1.2. 产品族

抽象工厂模式中,产品族是指由同一个工厂生产,但处于不同的产品等级结构中的产品

例如,小米手机,小米电视,小米空调,都是由小米工厂生产的,而小米手机位于手机产品等级结构中,小米电视位于电视产品等级结构中,小米空调位于空调产品等级结构中

这里的小米手机、小米电视、小米空调就构成了一个产品族

指明一个产品所处的产品等级结构和所属的产品族,就可以唯一确定这个产品

抽象工厂模式中的一个工厂,就对应着一个产品族,而这些产品处于不同的产品等级结构中

对比:

  1. 若使用工厂方法模式,生产上图中的产品,需要创建15个具体工厂类
  2. 若使用抽象工厂模式,只需要创建5个具体工厂类即可

3. 抽象工厂模式介绍

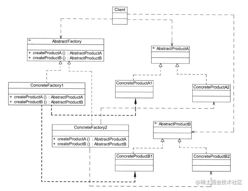
定义:提供一个创建一系列相关或互相依赖着的对象的接口,而无需指定具体的类。抽象工厂模式又称为Kit模式,它是一种对象创建型模式

角色划分:

  1. AbstractProduct(抽象产品类)
  2. ConcreteProduct(具体产品类)
  3. AbstractFactory(抽象工厂类)
  4. ConcreteFactory(具体工厂类)

具体工厂实现了抽象工厂中的方法,具体工厂的一个工厂方法可以返回一个具体产品,而一个具体工厂可以通过工厂方法创建多个属于同一产品族的产品

4. 以抽象工厂模式重构案例

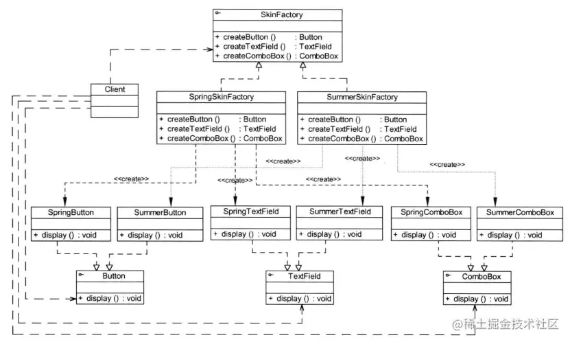
如图所示,将按钮、文本框、组合框三个组件作为同一产品族,而不同的皮肤处于同一产品体系的不同等级

抽象工厂SpringSkinFactory和SummerSkinFactory内部,可以同时生产处于同一产品族的Button、TextField、ComboBox,极大减少了程序中工厂类的数量,同时提高了程序的内聚性

5. 开闭原则的倾斜性

在抽象工厂模式中,增加新的产品族很方便,而增加新的产品等级结构很麻烦

例如,现在需要新增一个组件——单选按钮(RadioButton),在切换皮肤的时候,同时改变单选按钮的样式

那么需要从抽象工厂改起,新增createRadioButton方法,并且需要在各个具体工厂中实现,需要直接修改源代码,而且当具体工厂较多的时候修改量较大,不符合开闭原则

又例如,现在需要新增一种皮肤——WinterSkin,那么只需要新增一个具体工厂,对各个组件的样式进行实现即可,无需修改原有的代码,符合开闭原则

所以:

  1. 对于新增产品族,只需要新建具体工厂,符合开闭原则
  2. 对于新增产品等级结构,必须大量修改源代码,不符合开闭原则