用 ChatGPT 写一篇《ChatGPT 会取代我们的工作吗》

796 阅读8分钟

自从 ChatGPT 火爆以后,最常谈到的话题就是 ChatGPT 会取代我们的工作吗?在写这篇内容时我有个大胆的想法,那就是让 ChatGPT 来取代我的工作。

首先,我决定直接让 ChatGPT 就这个问题写一篇 800 字的文章,得到了如下的结果:

image.png

我发现 ChatGPT 的回答思路清晰、观点明确、表达有逻辑,这篇内容就这么完成了~哈哈,开个玩笑。虽然回答没什么问题,但我感觉可读性还是稍差了点,毕竟不是写论文。

所以,我决定先简单整理下整篇内容的框架:

  1. 用《摩登时代》的电影,做一个人工智能的引入
  2. 介绍 ChatGPT及生成式AI,以及与普通人工智能的对比
  3. ChatGPT 如何取代我们的工作,以及哪些行业(岗位)容易被取代
  4. ChatGPT 的未来。

看《摩登时代》已经是很早之前的事情了,我只是模糊地记得是讲流水线相关的,所以让 ChatGPT 来给我一段相关介绍。

41facd0f4e0874d1d826704179e684bc.png

有了这段话,这篇内容的引入部分基本可以完成了。

大家有看过卓别林执导的电影《摩登时代》吗?

图片

《摩登时代》主要讲述了一个工人(查理·卓别林饰)在现代化工业化社会中的生活遭遇。他被机器和工作的节奏所支配,身心俱疲,遭遇了一系列的困难和不幸,最终在经历了一系列的挫折和困难后找到了新的生活和希望的故事。

从画面中,我们可以看到一个个工人在机械地完成一些重复工作,想简单休息下都做不到。而现如今智能制造已经基本上可以完成流水线的工作。人工智能这个概念最早出现在 1956 年,而近期刚火爆起来的 ChatGPT 与人工智能有什么区别呢?

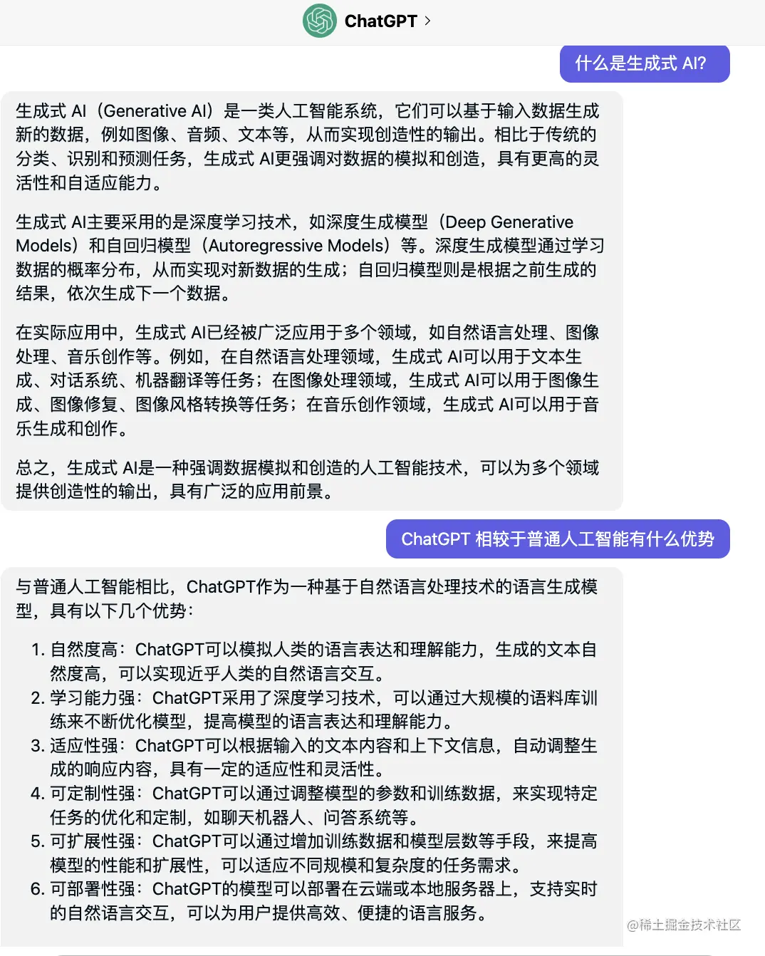
引入写完了,那我们就开始写 ChatGPT 的介绍以及和普通人工智能的对比,这就更简单了。我问了ChatGPT“什么是ChatGPT?”、“ChatGPT 与普通人工智能有什么区别”、“ChatGPT 属于生成式AI吗?”、“什么是生成式 AI?”、“ChatGPT 相较于普通人工智能有什么优势”几个问题,就基本完成了这一段。

e4546ce0c3b93df846fb905dafa931fb.png

6ba5d04c99cc0ba6a066464950e42bd2.png

什么是 ChatGPT?

ChatGPT 是由 OpenAI 公司开发的,一种基于自然语言处理(Natural Language Processing,NLP)技术的语言生成模型,它基于深度学习模型和大规模语料库训练,可以模拟人类的语言表达和理解能力。ChatGPT 可以应用于多种自然语言处理任务,如智能客服、问答系统、智能翻译、文本生成等。它可以根据输入的文本内容和上下文信息,生成符合语法和语义规则的自然语言响应,从而实现与人类进行自然的语言交互。

ChatGPT 属于生成式 AI 的范畴。生成式 AI 是指能够基于输入数据生成新的数据的人工智能系统。生成式 AI 主要采用的是深度学习技术,如深度生成模型(Deep Generative Models)和自回归模型(Autoregressive Models)等。

在实际应用中,生成式 AI 已经被广泛应用于多个领域,如自然语言处理、图像处理、音乐创作等。例如,在自然语言处理领域,生成式 AI 可以用于文本生成、对话系统、机器翻译等任务;在图像处理领域,生成式 AI 可以用于图像生成、图像修复、图像风格转换等任务;在音乐创作领域,生成式 AI 可以用于音乐生成和创作。

ChatGPT VS 普通人工智能

在了解了 ChatGPT 后,我们来看下它与普通人工智能有什么区别:

  1. 任务范围不同:普通人工智能可以处理多种不同类型的任务,如图像识别、语音识别、机器翻译等。而ChatGPT 主要是针对自然语言处理任务,如聊天机器人、问答系统、文本生成等。

  2. 语言交互能力不同:普通人工智能可以通过多种方式与用户进行交互,如图像、声音等,而ChatGPT主要是通过自然语言与用户进行交互,实现语言的生成和理解。

  3. 训练方式不同:普通人工智能的训练方式多样,可以通过监督学习、强化学习等方式进行训练,而ChatGPT主要是通过无监督学习方式,利用大规模语料库进行预训练,从而提高模型的语言表达和理解能力。

  4. 模型结构不同:普通人工智能的模型结构和算法多种多样,如卷积神经网络、循环神经网络、深度强化学习等。而ChatGPT主要是基于Transformer模型的语言生成模型,采用编码器-解码器结构实现自然语言的生成和理解。

那么,ChatGPT 有哪些优势呢?

  1. 自然度高:ChatGPT可以模拟人类的语言表达和理解能力,生成的文本自然度高,可以实现近乎人类的自然语言交互。

  2. 学习能力强:ChatGPT采用了深度学习技术,可以通过大规模的语料库训练来不断优化模型,提高模型的语言表达和理解能力。

  3. 适应性强:ChatGPT可以根据输入的文本内容和上下文信息,自动调整生成的响应内容,具有一定的适应性和灵活性。

  4. 可定制性强:ChatGPT可以通过调整模型的参数和训练数据,来实现特定任务的优化和定制,如聊天机器人、问答系统等。

  5. 可扩展性强:ChatGPT可以通过增加训练数据和模型层数等手段,来提高模型的性能和扩展性,可以适应不同规模和复杂度的任务需求。

  6. 可部署性强:ChatGPT的模型可以部署在云端或本地服务器上,支持实时的自然语言交互,可以为用户提供高效、便捷的语言服务。

写到这里,内容基本上已经完成了一半,接下来我们来问问 ChatGPT 会取代我们的工作吗以及会取代哪些岗位的工作。

d8a444d32cdd86d8c526df20d16dcab7.png

结合开头的内容,这一段基本也可以完成了。

ChatGPT 会取代我们的工作吗?

在简单了解了 ChatGPT 和生成式 AI 之后,那么最主要的问题来了,它们会取代我们的工作吗?

ChatGPT 是一种自然语言处理技术,它可以模拟人类的思维和语言表达能力。但是,ChatGPT并不能完全替代人类的工作,因为它还存在一些局限性和不足。

首先,ChatGPT 缺乏人类的情感、判断和创造力等能力。在某些领域和任务中,如复杂的决策、创意和创新等方面,人类的智能仍然是无法替代的。其次,ChatGPT 的应用场景和领域也存在一定的局限性。在某些需要人类实际操作的领域,如医疗、教育、建筑等,ChatGPT 并不能完全替代人类的工作。

然而,虽然 ChatGPT 不能完全替代人类的工作,但是它在一些领域和任务中已经发挥了很大的作用。例如:

  1. 客服代表:ChatGPT 可以处理常见问题和回答用户的咨询,因此可以在一定程度上替代客服代表的工作。

  2. 数据录入员:ChatGPT 可以识别和处理大量的文本数据,因此可以在一定程度上替代数据录入员的工作,提高数据处理的效率和精度。

  3. 文案编辑:ChatGPT 可以自动生成文案、广告语、商业邮件等内容,因此在某些领域可以替代文案编辑的部分工作。

  4. 翻译:ChatGPT 可以进行文本翻译和语音翻译,因此可以在一定程度上替代翻译的工作。

  5. 智能助手:ChatGPT可以作为一种智能助手,帮助用户处理日常的事务和任务,例如提醒日程、安排会议、订机票等。

到了文章最后的结尾了,我也不想再麻烦 ChatGPT 了,就简单说下自己的观点。

当下,ChatGPT 并不能完全替代人类的工作,甚至说它还有点“弱”,但它在一些领域和任务中已经展现了很大的潜力。在未来,ChatGPT 和人类可以更好地协同工作,发挥各自的优势,共同推动人工智能技术的发展。在更远的未来,我相信随着技术的发展,无论是 ChatGPT 还是生成式 AI,将会在人类协同工作中占据更大的比例,甚至可能会颠覆现有的部分生产模式,能够自主独立“胜任”一些岗位。当然我们也不需要过多担心,我们只要不断学习,不断提高自己的专业技能和知识水平,以适应未来工作的变化和需求。AI 可以取代部分我们的工作,但也给了我们更多发挥想象和创作的空间,我相信在这一方面,AI 是永远无法取代我们的。